1) Zmiany tekstu jednolitego wymienionej ustawy zostały ogłoszone w Dz. U. z 2009 r. Nr 157, poz. 1241, z 2011 r. Nr 279, poz. 1644 oraz z 2012 r. poz. 1237.
STRATEGIA INNOWACYJNOŚCI I EFEKTYWNOŚCI GOSPODARKI
Warszawa, styczeń 2013 r.
Spis treści
WPROWADZENIE
STRESZCZENIE
TRENDY ROZWOJOWE I TŁO SPOŁECZNO-GOSPODARCZE
DIAGNOZA
ANALIZA SWOT
WIZJA, CEL GŁÓWNY I ZASADY HORYZONTALNE
WIZJA
CEL GŁÓWNY
ZASADY HORYZONTALNE
CELE SZCZEGÓŁOWE, KIERUNKI DZIAŁAŃ, DZIAŁANIA
Cel 1. Dostosowanie otoczenia regulacyjnego i finansowego do potrzeb innowacyjnej i efektywnej gospodarki
Cel 2. Stymulowanie innowacyjności poprzez wzrost efektywności wiedzy i pracy
Cel 3. Wzrost efektywności wykorzystania zasobów naturalnych i surowców
Cel 4. Wzrost umiędzynarodowienia polskiej gospodarki
SYSTEM WDRAŻANIA
SYSTEM SPRAWOZDAWCZOŚCI, MONITOROWANIA I EWALUACJI
FINANSOWANIE
BIBLIOGRAFIA
WYKAZ UŻYWANYCH SKRÓTÓW
ZAŁĄCZNIK:
INFORMACJA O WYNIKACH PRZEPROWADZONYCH KONSULTACJI SPOŁECZNYCH SIEG
WPROWADZENIE
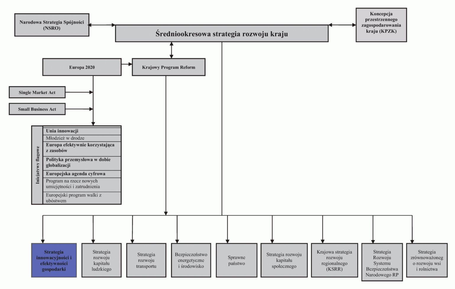
W 2009 r. rząd Polski zaprezentował Założenia systemu zarządzania rozwojem Polski z intencją zwiększenia skuteczności programowania i wdrażania polityki rozwoju oraz podniesienia jakości funkcjonowania instytucji publicznych. W tym samym roku na jego podstawie rząd przyjął również Plan uporządkowania strategii rozwoju, ograniczając do dziewięciu liczbę dokumentów strategicznych realizujących średnio- i długookresową strategię rozwoju kraju. Pośród tych dokumentów znalazła się Strategia Innowacyjności i Efektywności Gospodarki "Dynamiczna Polska 2020" (zwana dalej Strategią...), dla której jako koordynatora wskazano Ministra Gospodarki1. Pozostałe dokumenty z tej grupy to: Strategia rozwoju kapitału ludzkiego (SRKL), Strategia rozwoju transportu (SRT), Strategia Bezpieczeństwo energetyczne i środowisko (BEiŚ), Strategia Sprawne Państwo (SSP), Strategia rozwoju kapitału społecznego (SRKS), Krajowa strategia rozwoju regionalnego 2010-2020: regiony, miasta, obszary wiejskie (KSRR), Strategia rozwoju systemu bezpieczeństwa narodowego RP (SRSBN RP), Strategia zrównoważonego rozwoju wsi, rolnictwa i rybactwa (SZRWRiR). Plan uporządkowania... określił także zakres tematyczny Strategii..., który stanowią następujące zagadnienia: stabilne podstawy makroekonomiczne rozwoju, rynek finansowy, przyjazne środowisko dla przedsiębiorczości, rozwój usług, rozwój sektorów przemysłu i budownictwa, innowacyjność, społeczeństwo informacyjne, eksport i promocja gospodarki. Ramy dla strategii zintegrowanych wyznacza również ustawa z dnia 6 grudnia 2006 r. o zasadach prowadzenia polityki rozwoju (Dz. U. z 2009 r. Nr 84, poz. 712, z późn. zm.).
Strategia... jest ściśle powiązana z innymi krajowymi i unijnymi dokumentami o charakterze strategicznym. Należą do nich: Długookresowa Strategia Rozwoju Kraju (DSRK), Strategia Rozwoju Kraju 2020. Aktywne społeczeństwo, konkurencyjna gospodarka, sprawne państwo (SRK 2020), Koncepcja Przestrzennego Zagospodarowania Kraju 2030 (KPZK), Narodowa Strategia Spójności, Krajowy Program Reform (KPR), pozostałe strategie zintegrowane oraz Strategia Europa 2020. Spójność celów Strategii... z celami poszczególnych strategii ramowych gwarantuje właściwą realizację polityki gospodarczej w dążeniu do osiągnięcia założonej wizji. Podstawą systemową dla krajowych dokumentów strategicznych jest ustawa z dnia 6 grudnia 2006 r. o zasadach prowadzenia polityki rozwoju z 6 grudnia 2006 r. (Dz. U. z 2009 r. Nr 84, poz. 712, z późn. zm.), która ustala ich układ, hierarchię (art. 9 i 14a ustawy), podstawowe elementy (art. 10, 12a, 13 i 14b) oraz zasady realizacyjne (rozdziały 3 i 5 ustawy). Zgodnie z jej założeniami Strategia... będzie wdrażana za pomocą programów operacyjnych i rozwoju, w szczególności Programu Rozwoju Przedsiębiorstw.
Strategia Innowacyjności i Efektywności Gospodarki bezpośrednio wpisuje się w priorytet unijnej strategii rozwoju Europa 2020, którym jest inteligentny, zrównoważony rozwój sprzyjający włączeniu społecznemu. Jest to zbieżne z celem głównym Strategii... Poszczególne działania zawarte w Strategii... również bezpośrednio przyczynią się do realizacji celów Europy 2020, m.in. osiągnięcia poziomu inwestycji w działalność badawczo-rozwojową równego 3% PKB (dla Polski 1,7%).
W swej konstrukcji strategia Europa 2020 opiera się na siedmiu projektach przewodnich, z których najbliższym Strategii... jest Unia Innowacji. Jej założenia są zbieżne z celami Strategii... w zakresie tworzenia gospodarki opartej na wiedzy poprzez zwiększanie potencjału naukowego, tworzenia zintegrowanej infrastruktury badawczej, podwyższania poziomu kształcenia i e-umiejętności, zwiększania mobilności kadr naukowych czy wspierania MŚP o dużym potencjale rozwoju oraz komercjalizacji wynalazków i innowacji.
Kolejną inicjatywą jest Europejska agenda cyfrowa, która zakłada osiągnięcie trwałych korzyści ekonomicznych i społecznych z jednolitego rynku cyfrowego w oparciu o szybki Internet oraz interoperacyjne aplikacje. Odzwierciedleniem strategicznych działań Agendy w Strategii... jest wykorzystanie potencjałów technologii informacyjno-komunikacyjnych w działalności obywateli, przedsiębiorstw i służb publicznych, co przyczyni się do wzrostu innowacyjności, wzrostu gospodarczego oraz poprawy jakości życia codziennego.
Polityka przemysłowa w erze globalizacji wspiera silną, zdywersyfikowaną i konkurencyjną bazę przemysłową w Europie, oferującą dobrze płatne miejsca pracy. Nowoczesna polityka przemysłowa wspiera przedsiębiorczość, wpływa na poprawę konkurencyjności przemysłu i usług, dąży do maksymalizacji korzyści z globalizacji i tworzy gospodarkę przyjazną środowisku. W Strategii... znajduje swoje odzwierciedlenie w poprawie warunków funkcjonowania przedsiębiorstw (m.in. dostęp do kapitału), wspieraniu innowacji, umiędzynarodowieniu polskiej gospodarki i przechodzeniu na "bardziej zieloną ścieżkę".
Europa efektywnie korzystająca z zasobów dąży do uniezależnienia wzrostu gospodarczego od wykorzystania zasobów dzięki przejściu na niskoemisyjną gospodarkę, większemu wykorzystaniu odnawialnych źródeł energii, modernizacji transportu oraz propagowaniu efektywności energetycznej. Założenia inicjatywy są zbieżne z celami Strategii... w zakresie pełnego wykorzystania potencjału technologii informacyjno-komunikacyjnych, rozwoju zrównoważonych metod produkcji i konsumpcji czy też wspieraniu budownictwa zrównoważonego.
Program na rzecz nowych umiejętności i zatrudnienia przewiduje m.in. zapewnienie osobom poszukującym pracy możliwości podniesienia kwalifikacji i dostosowania ich do potrzeb przedsiębiorstw. UE planuje w tym zakresie uruchomienie "unijnej panoramy umiejętności", która będzie przedstawiać prognozy na temat umiejętności najbardziej potrzebnych obecnie i w przyszłości, jak również podejmie działania, które mają umożliwić obywatelom rozwijanie odpowiednich kompetencji i pomagać w znajdowaniu pracy.
Krajowy Program Reform to średniookresowy dokument planistyczny rządu przygotowany na rzecz realizacji strategii Europa 2020. KPR stanowi odpowiedź na najważniejsze wyzwania globalne oraz wskazuje ścieżkę do budowy trwałych podstaw wzrostu gospodarczego, łącząc cele unijne z priorytetami krajowymi. Programowane w ramach KPR reformy umożliwią przezwyciężenie barier wzrostu hamujących potencjał rozwojowy kraju. KPR to element systemu zarządzania krajową polityką rozwoju, a zaproponowane w nim reformy, w powiązaniu z realizacją długo- i średniookresowej strategii rozwoju kraju oraz opracowywanymi obecnie dziewięcioma zintegrowanymi strategiami krajowymi, koncentrują się na obszarach priorytetowych z punktu widzenia rozwoju społeczno-gospodarczego Polski, prowadząc jednocześnie do realizacji celów strategii Europa 2020.
Przekrojowym dokumentem strategicznym UE jest Akt o jednolitym rynku (Single Market Act), przyjęty przez Komisję Europejską w maju 2011 r., który stanowi próbę stworzenia jak najbardziej spójnego rynku wewnętrznego wspólnoty. Single Market Act można traktować jako unijny kontekst działań przewidzianych w Strategii... w zakresie upraszczania regulacji podatkowych oraz zmniejszania obciążeń administracyjnych i finansowych, zwłaszcza dla MŚP oraz dla konsumentów, upowszechniania i ochrony wiedzy, międzynarodowego partnerstwa publiczno-prywatnego (PPP), normalizacji itd.
Drugim dokumentem o podobnym charakterze jest przyjęty w 2008 r. Small Business Act. Jego założenia posłużyły za podstawę większości działań dotyczących małych i średnich przedsiębiorstw w Strategii...: tworzenia warunków sprzyjających przedsiębiorczości, rozwijania finansowania dla MŚP, dostosowania instrumentów polityki publicznej do potrzeb MŚP, zwiększania ich udziału w zamówieniach publicznych i obrocie międzynarodowym czy wspierania podnoszenia kwalifikacji MŚP i wszelkich form innowacji.
Dokumentem unijnym o charakterze strategicznym w obszarze zrównoważonego rozwoju jest Strategia Zrównoważonego Rozwoju UE, przyjęta w 2001 r. w Goeteborgu oraz odnowiona w 2006 r. Dokument ukierunkowany jest na osiąganie celów długookresowych m.in. w obszarze ochrony środowiska przyrodniczego, spójności społecznej (w tym jakości życia), a także realizacji zobowiązań UE w skali międzynarodowej. Za główne wyzwania w zakresie zrównoważonego rozwoju, przed którymi stoją państwa członkowskie UE, uznano oprócz zrównoważonej produkcji i konsumpcji: zmiany klimatu oraz kwestie czystszej energii, zrównoważony transport, ochronę zasobów środowiska i racjonalne gospodarowanie nimi, zdrowie publiczne, integrację społeczną, a także zmiany demograficzne i migrację.
Założenia do Strategii... zostały kierunkowo przyjęte przez Komitet Koordynacyjny ds. Polityki Rozwoju 24 czerwca 2010 r. oraz kierownictwo Ministerstwa Gospodarki 22 lipca 2010 r. Dokument był również konsultowany z partnerami społeczno-gospodarczymi. W okresie VI-VII 2010 r. odbyły się konsultacje Założeń z instytucjami otoczenia biznesu oraz instytutami badawczymi. Zaaranżowano również dodatkowe spotkanie robocze dot. ekonomii społecznej z przedstawicielami Ministerstwa Pracy i Polityki Społecznej oraz Rady Działalności Pożytku Publicznego. W I kwartale 2011 r. przeprowadzone zostały również konsultacje międzyresortowe i społeczne Strategii... (zakończone 30 marca 2011 r.). Miały miejsce również dodatkowe konsultacje z przedstawicielami administracji publicznej, ekspertami, partnerami społecznymi (konferencja 28 marca 2011 r., spotkania eksperckie poświęcone innowacyjności i konkurencyjności polskiej gospodarki w Ministerstwie Rozwoju Regionalnego 2 lutego 2011 r., posiedzenie Grupy roboczej małych i średnich przedsiębiorstw przy Komitecie Koordynacyjnym Narodowe Strategiczne Ramy Odniesienia 2007-2013 - 28 marca 2011 r., spotkanie Zespołu ds. Krajowych dokumentów Strategicznych przy Konwencie Marszałków RP w Pomlewie 28 kwietnia 2011 r. i w Gdańsku 9 czerwca 2011 r.). Zakres merytoryczny Strategii... był również tematem Konwentu Marszałków - 18 maja 2011 r. Projekt Strategii... został uzgodniony na forum Komisji Wspólnej Rządu i Samorządu Terytorialnego (posiedzenie 27 lipca 2011 r.). Obecny kształt dokumentu stanowi wypadkową pierwotnie określonego zakresu strategii oraz opinii prezentowanych w trakcie całego procesu konsultacji.2
STRESZCZENIE
W kierunku innowacyjnej gospodarki...
Wśród czynników wzrostu gospodarczego za główne kanały wpływu B+R oraz innowacji na gospodarkę należy uznać, poza kanałem wzrostu produktywności, także podwyższenie zasobu kapitału oraz jakości czynnika pracy. Jako główne determinanty postępu technologicznego wpływają one na wzrost możliwości produkcyjnych gospodarki, głównie poprzez bardziej efektywne, a więc i produktywne, wykorzystanie już istniejących zasobów i w konsekwencji - zmniejszenie presji na środowisko. Jest to szczególnie istotne w kontekście bardziej efektywnego gospodarowania energią (poprawy efektywności energetycznej), która w przypadku Polski ma kluczowe znaczenie dla jakości środowiska naturalnego i środowiska człowieka. Poprzez pojawienie się nowych produktów, a także podniesienie ich jakości, poprawia się też efektywność alokacji czynników produkcji, są one bowiem odpowiedzią na zmieniające się preferencje konsumentów.
Jednocześnie zmiany technologiczne prowadzą do zmian w relatywnych cenach czynników produkcji. Spadek cen dóbr inwestycyjnych, których produktywność stymulują badania i innowacje, prowadzi do zmniejszenia nakładów przeznaczanych na ich zakup, powodując zwiększanie zasobu kapitału.
W końcu badania, rozwój i innowacje (B+R+I) są komplementarne z działaniami mającymi na celu podniesienie jakości kapitału ludzkiego. Nowa wiedza, którą nabywają badacze, jest wykorzystywana przez nich także w działalności edukacyjnej, co pozwala upowszechnić ją w kręgach akademickich i w całym społeczeństwie. Powodzenie dalszych badań jest zaś uzależnione od dopływu nowych wykwalifikowanych pracowników. Także zastosowania nowych metod produkcji wymagają od pracowników nabycia nowych umiejętności oraz przyswojenia niezbędnej wiedzy.
Przez innowacyjność gospodarki należy rozumieć zdolność i motywację podmiotów gospodarczych do ustawicznego poszukiwania i wykorzystywania w praktyce wyników prac badawczych i rozwojowych, nowych koncepcji, pomysłów i wynalazków. Innowacyjność oznacza również doskonalenie i rozwój istniejących technologii produkcyjnych, eksploatacyjnych i dotyczących sfery usług, wprowadzanie nowych rozwiązań w organizacji i zarządzaniu, doskonalenie i rozwój infrastruktury, zwłaszcza dotyczącej gromadzenia, przetwarzania i udostępniania informacji. W odniesieniu do sektora publicznego innowacje definiowane są na wiele sposobów, m.in. jako wprowadzanie nowych usług lub zasadniczo zmienionych sposobów organizacji oraz świadczenia tych usług dla obywateli i przedsiębiorstw - z zachowaniem wysokiej jakości - w szczególności w celu sprostania wyzwaniom globalizacji i demografii.5 Innowacyjność jest więc pojęciem szerokim i obecnym we wszystkich dziedzinach życia gospodarczego, warunkowanym przez bardzo różnorodne czynniki.
Najczęściej jednak innowacje są definiowane zgodnie z podręcznikiem Oslo z 2005 r., opracowanym przez OECD i Eurostat, dotyczącym zasad gromadzenia i interpretacji danych dotyczących innowacji6. Zgodnie z metodologią ww. podręcznika7 wyróżnia się cztery typy innowacji:
- innowacje produktowe - wprowadzenie wyrobu lub usługi, które są nowe lub znacząco udoskonalone w zakresie swoich cech lub zastosowań,
- innowacje procesowe, czyli innowacje w obrębie procesu - wdrożenie nowej lub znacząco udoskonalonej metody produkcji lub dostawy,
- innowacje marketingowe - wdrożenie nowej metody marketingowej wiążącej się ze znaczącymi zmianami w projekcie/konstrukcji produktu lub w opakowaniu, dystrybucji, promocji lub strategii cenowej,
- innowacje organizacyjne - wdrożenie nowej metody organizacyjnej w przyjętych przez firmę zasadach działania, w organizacji miejsca pracy lub w stosunkach z otoczeniem.8
Przyjęto, że minimalnym wymogiem zaistnienia innowacji jest to, aby produkt, proces, metoda marketingowa lub metoda organizacyjna były nowe (lub znacząco udoskonalone) dla firmy. Zalicza się tu produkty, procesy i metody, które dana firma opracowała jako pierwsza, oraz te, które zostały pozyskane od innych firm lub podmiotów. Wspólną cechą innowacji jest fakt, że zostały one wdrożone, tj. wprowadzone na rynek (w przypadku produktów) lub faktycznie wykorzystane w działalności firmy (w przypadku procesów, metod marketingowych i organizacyjnych).9
Innowacyjność przedsiębiorstw zwiększa innowacyjność całej gospodarki, przyczyniając się do wzrostu jej konkurencyjności, a w efekcie - Produktu Krajowego Brutto (PKB). Należy jednak podkreślić także odwrotną zależność: poziom inwestycji przeznaczanych na badania i rozwój (B+R) najczęściej zależy od ogólnego poziomu bogactwa danego kraju, odzwierciedlonego np. właśnie wartością PKB per capita.
W ostatnich latach szczególną rolę pełni specyficzny rodzaj działalności B+R związany z rozwojem i zastosowaniami technologii informatycznych i komunikacyjnych (ICT). To wyróżnienie jest spowodowane głównie przez wpływ, jaki technologie te wywarły na wzrost gospodarczy w ostatnich latach, zarówno poprzez rozwój tego sektora, jak i poprzez zastosowanie jego produktów w większości gałęzi gospodarki (w tym np. sektorze administracji publicznej czy gospodarce niskoemisyjnej).
Efektywność rozumiana jest w Strategii... jako maksymalizacja efektów przy użyciu określonej ilości zasobów bądź osiągnięcie zamierzonego celu przy wykorzystaniu możliwie najmniejszej ilości zasobów (głównie nakładów kapitałowych, surowcowych czy materiałowych) lub optymalnie alokowanych zasobów (obok zasobów kapitałowych kluczową rolę odgrywają tutaj zasoby ludzkie). Kluczem do zwiększenia efektywności gospodarowania jest zarówno wzrost innowacyjności, jak i tworzenie warunków dla sprawnego prowadzenia i rozwijania działalności gospodarczej.
Innowacyjność i efektywność pozostają zatem główną osią Strategii Innowacyjności i Efektywności Gospodarki, natomiast jej wielowątkowy charakter ujawnia się w celu głównym i celach szczegółowych dokumentu. Istnieją trzy główne powody, dla których niniejsza Strategia... powstała:
a) dotychczasowe źródła wzrostu gospodarczego Polski, takie jak m.in. relatywnie niskie koszty pracy, wyczerpują się. Przedsiębiorstwa działające w Polsce nie będą w stanie w dłuższej perspektywie konkurować w oparciu o tego rodzaju czynniki, szczególnie w obliczu znaczącego potencjału gospodarczego krajów rozwijających się, a także państw wiodących w dziedzinie innowacyjności. Jedyną szansą na stały i dynamiczny rozwój gospodarczy Polski jest wykorzystanie przez przedsiębiorców innych źródeł przewagi konkurencyjnej, w szczególności poprzez wzrost innowacyjności, maksymalizację efektywności i optymalizację wykorzystania zasobów (wiedzy, kapitału, pracy, surowców i zasobów naturalnych), która z kolei w dużym stopniu wynika ze wzrostu innowacyjności,
b) odpowiednie reagowanie państwa na wyzwania strategiczne wymaga właściwego określania celów rozwojowych i ich skutecznej realizacji. Zależy to nie tylko od ilości dostępnych środków finansowych, ale również od sposobu i jakości funkcjonowania systemu zarządzania w sektorze publicznym. W 2009 r. rząd Polski zaprezentował Założenia systemu zarządzania rozwojem Polski z intencją zwiększenia skuteczności programowania i wdrażania polityki rozwoju oraz podniesienia jakości funkcjonowania instytucji publicznych. W tym samym roku na jego podstawie rząd przyjął również Plan uporządkowania strategii rozwoju, ograniczając do dziewięciu liczbę strategii realizujących średnio- i długookresową strategię rozwoju kraju. Pośród tych dokumentów znalazła się Strategia Innowacyjności i Efektywności Gospodarki, której koordynację powierzono ministrowi właściwemu ds. gospodarki,
c) reforma systemu zarządzania rozwojem kraju zbiegła się w czasie z ogólnoświatowym kryzysem gospodarczym, natomiast prace nad Strategią... przypadły na początek ożywienia gospodarczego o nadal niepewnej skali i trwałości. Załamanie koniunktury - jakkolwiek mniej dotkliwe dla Polski niż dla innych krajów OECD - uwypukliło obszary naszej gospodarki wymagające poprawy. Pozycja gospodarki Polski w międzynarodowych zestawieniach świadczy z jednej strony o dużym potencjale, jakim ona dysponuje, a z drugiej o utrzymujących się barierach dla jego pełnego wykorzystania. Ten fakt stanowi punkt wyjścia dla konstrukcji niniejszej Strategii...
Polska plasuje się na 6. miejscu wśród krajów Unii Europejskiej i 20. na świecie pod względem potencjału gospodarki (wielkość PKB wg parytetu siły nabywczej), jednak nadal zajmuje jedno z ostatnich miejsc w UE pod względem zamożności mieszkańców (PKB per capita). W najnowszym europejskim zestawieniu innowacyjności - Innovation Union Scoreboard 2011 (IUS 2011) - Polska wciąż znajduje się poniżej średniej dla krajów UE, przy czym wskaźnik sumaryczny innowacyjności dla Polski odznacza się nieco większą niż przeciętna dynamiką. Widać więc, że mimo postępów, w polskiej gospodarce utrzymują się pewne luki i bariery, utrudniające wejście na ścieżkę trwałego i dynamicznego wzrostu opartego na innowacjach. Dotyczą one właściwie wszystkich filarów innowacyjności, tj. badań i rozwoju, wiedzy, edukacji oraz finansowania. Efekty wpływu tych barier uwidaczniają wielkości poszczególnych wskaźników wchodzących w skład wspomnianego sumarycznego wskaźnika innowacyjności. Jedynym wskaźnikiem zdecydowanie wyróżniającym Polskę na tle innych krajów jest poziom nakładów na innowacje innych niż nakłady na badania i rozwój (176% średniej UE 27). Poza tym wskaźnikiem Polska nieznacznie przekracza średnią unijną jeszcze pod względem odsetka osób z wykształceniem średnim (grupa wiekowa 20-24 lata) i wyższym (grupa wiekowa 30-34 lata) oraz udziału wyrobów średnio wysokiej i wysokiej techniki w eksporcie ogółem. Jeśli jednak chodzi o innowacyjność i współpracę przedsiębiorstw, nakłady na badania i rozwój, umiędzynarodowienie nauki i liczbę patentów oraz wprowadzanie innowacji na rynek, osiągaliśmy w ostatnich latach wyniki nieprzekraczające średniej dla wszystkich krajów Unii.
Osiągnięcie wyraźnej poprawy w zakresie innowacyjności i efektywności wymaga odpowiednich dostosowań we wszystkich obszarach życia gospodarczego i społecznego (finanse publiczne, podatki, kapitał społeczny, infrastruktura, prawo itd.). Jednak wiele z tych czynników - oddziałujących na innowacyjność w bardziej lub mniej bezpośredni sposób - należy do obszarów innych zintegrowanych strategii rozwoju (SSP, SRKS, SRT itd.). Niemniej działania w tych obszarach - nawet najbardziej kompleksowe, lecz nie uzupełnione o odpowiedniego rodzaju powiązania i mechanizmy - nie zagwarantowałyby zwiększenia innowacyjności i efektywności gospodarki. W części programowej Strategia... skupia się na obszarach bezpośrednio związanych z tworzeniem i wdrażaniem innowacji oraz podnoszeniem konkurencyjności10 i efektywności podmiotów gospodarki, w tym w szczególności na zapewnieniu dostępu do wiedzy i kapitału oraz stworzeniu warunków do współpracy między podmiotami.
Cel główny Strategii... to wysoce konkurencyjna gospodarka (innowacyjna i efektywna) oparta na wiedzy11 i współpracy.
Kierunki interwencji Strategii... podporządkowane są realizacji czterech celów szczegółowych, dotyczących:
1) dostosowania otoczenia regulacyjnego i finansowego do potrzeb działalności innowacyjnej (według Innovation Union Scoreboard IUS 2011, wskaźniki wydatków publicznych i prywatnych na badania i rozwój w relacji do PKB stanowią w Polsce odpowiednio 70 i 16% średnich wskaźników dla UE 27, a wskaźnik inwestycji typu venture capital jako odsetek PKB nie osiąga 36% wskaźnika unijnego),
2) zapewnienia gospodarce odpowiednich zasobów wiedzy i pracy (według IUS 2011, udział publikacji naukowych znajdujących się w grupie 10% najczęściej cytowanych na świecie jest niemal trzykrotnie niższy niż średnio w UE, a liczba osób uzyskujących stopień doktora na 1000 mieszkańców w wieku 25-34 lat wynosi nieco ponad połowę tej średniej; pod względem udziału osób zatrudnionych w sektorach wiedzochłonnych w liczbie osób zatrudnionych w przemyśle i usługach osiągamy ok. 68% średniej dla UE 27),
3) zrównoważonego wykorzystania zasobów (według Eurostatu wskaźnik produktywności materiałowej dla Polski w 2005 r. był ponad trzykrotnie niższy, a wskaźnik zużycia energii do PKB - ponaddwukrotnie wyższy niż średnia dla krajów UE 27),12
4) wzrostu umiędzynarodowienia polskiej gospodarki (w zestawieniu IUS 2011 udział eksportu wyrobów z wiedzochłonnych sektorów usługowych wiedzy w eksporcie ogółem jest w Polsce o prawie 1/3 niższy niż średnio w Europie, wskaźnik liczby nowych wspólnotowych znaków towarowych na 1 mld euro PKB to niewiele ponad połowa wskaźnika unijnego).
Kierunki interwencji obejmują zarówno pasywne elementy otoczenia umożliwiające działalność gospodarczą i innowacyjną, jak i elementy aktywne, stymulujące taką działalność.13 W obu przypadkach działania w ramach poszczególnych kierunków interwencji skupiają się na lukach i barierach występujących w szeroko rozumianym systemie innowacji, pozostających poza bezpośrednim obszarem oddziaływania innych strategii rozwoju. Zarówno działania, jak i ich stany docelowe opierają się na czterech zasadach horyzontalnych: kreowaniu wiedzy, partnerskiej współpracy, efektywnej alokacji zasobów/gospodarowaniu w obiegu oraz zarządzaniu strategicznym/odpowiedzialnym przywództwie. Szczególnym przypadkiem jest tu partnerska współpraca, niezbędna zarówno w warstwie realizacyjnej Strategii... oraz jako cel sam w sobie.
Cele szczegółowe i kierunki działań
| Cel | 1: Dostosowanie otoczenia regulacyjnego i finansowego do potrzeb innowacyjnej i efektywnej gospodarki |
| 1.1. Dostosowanie systemu regulacji gospodarczych do potrzeb efektywnej i innowacyjnej gospodarki. | |
| 1.2. Koncentracja wydatków publicznych na działaniach prorozwojowych i innowacyjnych. | |
| 1.3. Uproszczenie, zapewnienie spójności i przejrzystości systemu danin publicznych mające na względzie potrzeby efektywnej i innowacyjnej gospodarki. | |
| 1.4. Ułatwienie przedsiębiorstwom dostępu do kapitału we wszystkich fazach ich rozwoju, ze szczególnym uwzględnieniem kapitału wysokiego ryzyka i sektora MŚP. | |
| Cel | 2: Stymulowanie innowacyjności poprzez wzrost efektywności wiedzy i pracy |
| 2.1. Podniesienie poziomu i efektywności nauki w Polsce, wzmocnienie jej powiązań z gospodarką oraz wzrost jej międzynarodowej konkurencyjności. | |
| 2.2. Budowa ram dla prowadzenia efektywnej polityki innowacyjności. | |
| 2.3. Wspieranie współpracy w tworzeniu i wdrażaniu innowacji. | |
| 2.4. Kształtowanie kultury innowacyjnej oraz szersze włączenie społeczeństwa w proces myślenia kreatywnego i tworzenia innowacji. | |
| 2.5. Wspieranie rozwoju kadr dla innowacyjnej i efektywnej gospodarki. | |
| 2.6. Stworzenie wysokiej jakości infrastruktury informacyjno-komunikacyjnej i rozwój gospodarki elektronicznej. | |
| Cel | 3: Wzrost efektywności wykorzystania zasobów naturalnych i surowców |
| 3.1. Transformacja systemu społeczno-gospodarczego na tzw. bardziej zieloną ścieżkę, zwłaszcza ograniczanie energo- i materiałochłonności gospodarki. | |
| 3.2. Wspieranie rozwoju zrównoważonego budownictwa na etapie planowania, projektowania, wznoszenia budynków oraz zarządzania nimi przez cały cykl życia. | |
| Cel | 4: Wzrost umiędzynarodowienia polskiej gospodarki |
| 4.1. Wspieranie polskiego eksportu oraz polskich inwestycji za granicą. | |
| 4.2. Wspieranie napływu innowacyjnych oraz odpowiedzialnych inwestycji, w tym inwestycji zagranicznych. | |
| 4.3. Promowanie gospodarki polskiej, polskich przedsiębiorstw oraz wizerunku Polski na arenie międzynarodowej. |
Strategia... wpisuje się również w nową politykę społeczno-gospodarczą Unii Europejskiej, określoną w strategii Europa 2020 i dokumentach powiązanych oraz w przekrojowych dokumentach strategicznych, jak Small Business Act, czy Single Market Act. Strategia... przewidziana jest jako istotny program osiągnięcia wyznaczonych w nich celów unijnych do 2020 r. Ponieważ polityka innowacyjna ma charakter horyzontalny, a działania przewidziane w strategii wychodzą poza kompetencje pojedynczych resortów, będą one realizowane przy udziale innych ministerstw i instytucji oraz we współpracy z szerokim gronem partnerów działających na poziomie krajowym, regionalnym i lokalnym. Podstawą wykonawczą założeń strategii będą szczegółowe programy, zwłaszcza Program Rozwoju Przedsiębiorstw. Realizacja celów Strategii... będzie finansowana z publicznych funduszy krajowych (budżetu państwa, państwowych funduszy celowych, budżetów jednostek samorządu terytorialnego i in.), publicznych środków wspólnotowych i innych źródeł zagranicznych oraz środków prywatnych, obejmujących również kredyty i pożyczki, także poręczone lub gwarantowane przez uprawnione podmioty do udzielania poręczeń lub gwarancji. Ze względu na długi horyzont czasowy, konsolidację finansów publicznych oraz nową perspektywę finansową UE, trudno precyzyjne określić źródła i wysokość nakładów na realizację Strategii... Zgodnie z zapisami SRK 2020 wielkość publicznych środków finansowych przeznaczonych w Strategii... na cele rozwojowe (wg klasyfikacji COFOG) oscyluje wokół 97,3 mld zł.
TRENDY ROZWOJOWE I TŁO SPOŁECZNO-GOSPODARCZE
Społeczeństwa krajów należących do OECD i Unii Europejskiej starzeją się, w konsekwencji szybko rośnie odsetek ludności w wieku poprodukcyjnym. Dla utrzymania wysokiego tempa wzrostu gospodarczego i przeciwdziałania negatywnym skutkom zmian demograficznych konieczne będzie zwiększenie wydajności pracy dzięki innowacjom technologicznym i społecznym. Nieunikniony może okazać się wzrost imigracji, głównie spoza państw OECD, co z kolei może pociągnąć za sobą określone skutki społeczne i gospodarcze.
W związku z postępującą redukcją pracochłonności nowoczesnych gospodarek, intensywnie rozwija się nowa, interdyscyplinarna gałąź gospodarki, tzw. przemysł wolnego czasu. Związana jest ona z odpoczynkiem i poświęcaniem czasu wolnego przez osoby indywidualne na własne zainteresowania i potrzeby. Odbiorcą produktów przemysłu czasu wolnego jest tzw. generacja czasu wolnego, która - co warto zaznaczyć - reprezentuje wszystkie grupy wiekowe. Tworzy to dodatkowe szanse dla rozwoju turystyki, sportu, branży kulturalno-rozrywkowej oraz związanych z nią przemysłów kreatywnych, a także szeregu usług, w tym medycznych.
Jednym z istotnych wyzwań jest postępująca globalizacja, przejawiająca się m.in. wzrostem mobilności kapitału czy siły roboczej. Wzrastają powiązania gospodarcze, naukowe i technologiczne, zarówno pomiędzy krajami, jak i w skali mikro: pomiędzy przedsiębiorstwami, uczelniami, laboratoriami publicznymi i władzami regionalnymi. Towarzyszy temu odejście od tradycyjnych źródeł konkurencyjności w wymiarze międzynarodowym, takich jak niskie koszty pracy i dostęp do tanich zasobów naturalnych, na rzecz niematerialnych aktywów zakorzenionych w ludziach, organizacjach, społecznościach i regionach, które tworzą kapitał intelektualny.
Wraz z rozwojem cywilizacji postępują zmiany klimatu. Wzrost oddziaływania na środowisko naturalne dotyczył będzie wszystkich państw, a zwłaszcza państw rozwijających się, o dużym potencjale surowcowym i przemysłowym, a także dużej liczbie ludności, jak Brazylia, Rosja, Chiny i Indie (tzw. kraje BRIC). W horyzoncie czasowym do 2020 r. jednym z największych wyzwań dla polskiej gospodarki będzie adaptacja do postanowień pakietu klimatyczno-energetycznego UE, który wszedł w życie w 2009 r. Zakłada on dla Polski m.in. spadek liczby uprawnień do emisji gazów cieplarnianych dla sektorów objętych europejskim systemem handlu emisjami (EU ETS, m.in. energetyka, przemysł ciężki, transport lotniczy) w jednostajnym tempie 1,74% rocznie z ok. 200 mln w 2013 r. do ok. 180 mln w 2020 r.14 oraz określone poziomy: energii z Odnawialnych Źródeł Energii (OZE) w bilansie energii końcowej, biopaliw w transporcie oraz emisji dla sektorów non-ETS. Obserwując obecne trendy w przemyśle i energetyce oraz nasilające się działania legislacyjne Unii Europejskiej na rzecz dekarbonizacji gospodarek państw członkowskich, należy oczekiwać, że jednymi z głównych środków do wykonania przez Polskę ww. celów do 2020 r. powinny być: zwiększenie efektywności energetycznej, rozwój czystych technologii węglowych oraz inwestycje w zielone miejsca pracy, bezpośrednio powiązane ze wzrostem udziału OZE w bilansie energii. Energia jądrowa zaistnieje w polskim bilansie energetycznym najwcześniej po 2020 r. Rozwój tych obszarów będzie jednak możliwy jedynie poprzez wzrost innowacyjności i efektywności naszej gospodarki. W związku z globalnymi wyzwaniami wynikającymi ze zmian klimatycznych ważną rolę będzie odgrywało poszukiwanie nisz dla polskiej gospodarki w warunkach ograniczania jej emisyjności i zwiększania się konkurencji na rynku globalnym. Znalezienie takich nisz przyniosłoby nie tylko wymierne efekty społeczno-gospodarcze dla kraju, ale także przyczyniłoby się do wzrostu skuteczności świadczonej przez Polskę pomocy rozwojowej i/lub klimatycznej dla krajów rozwijających się.
Zarysowanym powyżej tendencjom towarzyszy zmiana podejścia do innowacji. Wzrasta rola innowacji społecznych i organizacyjnych w stosunku do innowacji technologicznych typu hardware. Zwiększa się znaczenie czynnika niematerialnego w innowacjach (know-how, marketing, informacja, zarządzanie zasobami, wiedza pozasłowna - nieskodyfikowana, tzw. tacit knowledge). Ponadto wzrasta rola outsourcingu szczególnie w fazie prac rozwojowych oraz (związana z nim) rola rynku technologii i zaawansowanych technologicznie małych i średnich przedsiębiorstw (MŚP). Następuje intensyfikacja relacji pomiędzy różnymi uczestnikami rynku (konkurentami, kooperantami, klientami) w zakresie procesu uczenia się. Zacierają się również tradycyjne podziały między różnymi sektorami (np. rolnictwem i przemysłem przetwórczym), branżami (integracja transportu kolejowego, drogowego i morskiego), dziedzinami działalności (np. handlem, edukacją, rozrywką i turystyką) oraz typami badań naukowych (badania podstawowe i stosowane) i pracami rozwojowymi.
Niezależnie od powyższych zmian, wskazać należy również na istotne zmiany w obszarze badań naukowych, rozwoju technologicznym oraz działalności innowacyjnej. Zwiększa się rola tzw. technologii ogólnego zastosowania (general purpose technologies), jak technologie informacyjno-komunikacyjne (ICT), nanotechnologia czy biotechnologia. Technologie te prowadzą do wzrostu ogólnej produktywności czynników produkcji i podnoszą konkurencyjność wielu innych, także tradycyjnych sektorów przemysłu i usług.
ICT pozostaje istotnym stymulatorem rozwoju techno-gospodarczego (zwiększa produktywność innych sektorów, ponadto charakteryzuje się na tle innych sektorów najwyższą liczbą firm odpryskowych, tzw. spin-off). Pomimo licznych radykalnych przełomów w dotychczasowym rozwoju technologii ICT, przewiduje się, że potencjalnie wysoki wkład tego sektora we wzrost gospodarczy będzie utrzymywać się jeszcze przez najbliższe dziesięciolecia.
Kształtują się nowe, multidyscyplinarne dziedziny badań, przełamujące dawne klasyfikacje nauk - przekształcają poszczególne dyscypliny i łączą w nowe konfiguracje, np. zachodzi integracja ICT, bio- i nanotechnologii. Powoli wyłania się fuzja bio- i nanotechnologii (lub bio- i nanotechnologii oraz nauk kognitywnych15), jako (zapowiadany) następny paradygmat rozwoju techno-gospodarczego. Rośnie wpływ informatyzacji na rozwój badań naukowych (magazynowanie, przeszukiwanie i przekazywanie informacji, rozwój nowych technik badawczych, niemożliwych do stosowania lub bardzo czaso- i kosztochłonnych bez możliwości wykorzystania komputera i sieci komputerowej). Wzrasta rola symulacji jako czwartego - oprócz teorii, eksperymentu i aplikacji - członu badań naukowych.
Zmienia się również podejście do kształcenia na poziomie wyższym, a także rola samych uczelni: pojawia się zapotrzebowanie na nowe umiejętności i zawody, co wymaga zwiększenia różnorodności oferty programowej uczelni oraz lepszego dostosowania do potrzeb rynkowych. Zwiększa się mobilność kadry akademickiej i studentów, rośnie konkurencja między uczelniani. Uczelnie stają się coraz bardziej otwarte na otoczenie, w którym funkcjonują, a zarazem stają się ośrodkami tworzenia kapitału społecznego i kreatywności.
Powyższe zmiany wpływają również na ewolucję polityki naukowej i szkolnictwa wyższego oraz instrumentów tych polityk. Wzrasta znaczenie konkursowego finansowania projektów w stosunku do finansowania podmiotów (finansowania statutowego) oraz zachęt dla uczelni i publicznych organizacji badawczych do orientowania badań naukowych na obszary zainteresowań przedsiębiorstw prywatnych. Wzrasta znaczenie struktur organizacyjnych wspierających współpracę naukową (ale również przedsiębiorczą), takich jak sieci badawcze, konsorcja naukowo-przemysłowe, regionalne i branżowe klastry. Rosnące znaczenie i popularność koncepcji klastra oraz wpływ klasteringu na rozwój gospodarczy doprowadziły do ukształtowania polityki wspierania klastrów, czego przykładem jest rozwijana w ostatnich latach przede wszystkim przez OECD koncepcja polityki rozwoju gospodarczego opartej o klastry (ang. cluster-based economic development policy). Szczególną uwagę warto zwrócić na wypracowaną przez Komisję Europejską definicję klastrów, która może mieć szczególne znaczenie ze względu na rosnące zainteresowanie tą formą kooperacji. Zgodnie z tą definicją "klaster to sposób organizacji systemu produkcyjnego, powodowany przez geograficzną koncentrację podmiotów gospodarczych i innych organizacji wyspecjalizowanych w tych samych obszarach działalności, rozwijających wzajemne relacje rynkowe i pozarynkowe, przyczyniających się wspólnie do rozwoju innowacji i konkurencyjności uczestników klastra i ich obszaru działania"16. Komisja Europejska kładzie zatem dodatkowo nacisk na rozwiązania innowacyjne, które powinny być efektem kooperacji w ramach klastrów. Podkreśla ponadto pozytywny wpływ współpracy nie tylko na uczestników klastra, ale również otoczenie, w którym jest on zlokalizowany17.
Zwiększa się też nasilenie mobilności pomiędzy placówkami naukowymi oraz wszystkimi podmiotami systemu innowacji (np. uczelniami, laboratoriami publicznymi i przedsiębiorstwami). Wzrasta znaczenie polityki wspierania kapitału ryzyka, kapitału zalążkowego oraz kapitału startowego. Zwiększa się rola horyzontalnego wymiaru polityki w zakresie rozwoju nauki i technologii (w przeciwieństwie do branżowego i selektywnego). Polityka naukowa i innowacyjna w coraz większym stopniu stają się politykami opartymi na faktach i obiektywnych danych (evidence-based policy), w większym stopniu wykorzystują synergię między różnymi politykami, a także wymiar terytorialny (place-based policy).
Nakłady publiczne na działalność badawczo-rozwojową (B+R) traktowane są coraz częściej jako długookresowa inwestycja w podnoszenie konkurencyjności gospodarek. Mimo światowego kryzysu gospodarczego nakłady publiczne na B+R w większości państw OECD wzrosły lub utrzymały się na poziomie zbliżonym do lat wcześniejszych. Dowodzi to, że inwestowanie w działalność B+R jest priorytetem wielu państw i w relatywnie niewielkim stopniu podlega cyklowi koniunkturalnemu.
Wśród najważniejszych czynników determinujących ścieżkę wzrostu gospodarczego w Polsce w horyzoncie Strategii... (zwłaszcza jej pierwszego okresu) należy wymienić, obok globalnych uwarunkowań, rozwój sytuacji gospodarczej u największego partnera handlowego, jakim jest grupa krajów Unii Europejskiej, skalę i strukturę konsolidacji fiskalnej oraz zarysowane powyżej tendencje - zwłaszcza demograficzne - oraz związany z nimi znaczący ubytek ludności w wieku produkcyjnym. Wszystkie one będą miały kluczowe znaczenie dla tempa wzrostu PKB, jego struktury, procesów inflacyjnych i rozwoju sytuacji na rynku pracy. Należy przy tym dodać, że o ile doświadczenia ostatniego kryzysu finansowego wskazały na relatywną odporność polskiej gospodarki na skutki zewnętrznych wstrząsów, o tyle nie okazała się ona całkowicie niewrażliwa na impulsy z gospodarki światowej. W 2010 r. wraz z ożywieniem w handlu światowym i poprawą koniunktury u naszych głównych partnerów handlowych wzrost PKB w cenach stałych w Polsce przyspieszył do 3,9% w ujęciu rocznym w stosunku do roku poprzedniego, by w 2011 r. osiągnąć tempo 4,3% r/r.18 Głównym czynnikiem wzrostu w 2010 r. był popyt krajowy, w tym konsumpcja gospodarstw domowych i przyrost rzeczowych środków obrotowych. Stosunkowo wysokie tempo wzrostu konsumpcji możliwe było dzięki zwiększającemu się zatrudnieniu i rosnącym dochodom z pracy. W 2011 r. najszybciej rosły natomiast nakłady brutto na środki trwałe (9,0% r/r). W pierwszej połowie 2012 r. tendencja ta została podtrzymana. Nakłady brutto na środki trwałe ponownie wykazały się największą dynamiką spośród wszystkich części składowych PKB, choć w drugim kwartale (1,3% r/r) tempo ich wzrostu wyraźnie spowolniło19.
W odniesieniu do scenariusza rozwoju na pierwsze lata realizacji Strategii... należy podkreślić znaczącą niepewność związaną z ogólną sytuacją makroekonomiczną na świecie. Podstawowych źródeł niepewności należy upatrywać w skutkach prowadzonej polityki gospodarczej. Skala zastosowanych w obliczu kryzysu środków oraz wyzwania, związane ze stanem finansów publicznych wielu krajów, potęgują niepewność co do reakcji podmiotów gospodarczych, w tym gospodarstw domowych i firm, na te działania. Niepewność ta może wpłynąć na opóźnienia w reakcji na poprawę koniunktury bądź podważać przekonanie o trwałości bieżącego ożywienia. Szczególną wagę należy przyłożyć do ryzyk zewnętrznych w stosunku do polskiej gospodarki.
Dane i prognozy dotyczące kondycji gospodarki światowej wskazują, że lata 2012-2013 to okres niższego tempa wzrostu globalnego PKB w porównaniu do dobrych wyników w 2010-2011, co znajduje odzwierciedlenie w wyhamowaniu dynamiki polskiego eksportu oraz może przełożyć się na kondycję przedsiębiorców. Jednocześnie po dynamicznym wzroście w 2011 r. (9,0% r/r) oczekuje się utrzymania w kolejnych latach przyrostu inwestycji prywatnych, choć jego skala będzie niższa. Będzie to związane głównie z zakładaną stabilizacją sytuacji gospodarczej na świecie oraz wyczerpywaniem się istniejących mocy produkcyjnych. Dynamika inwestycji publicznych zdeterminowana będzie z jednej strony ograniczeniami wynikającymi z podejmowanych działań konsolidacyjnych, a z drugiej - wykorzystaniem środków na finansowanie wydatków infrastrukturalnych pochodzących z UE. Szacuje się, że największy przyrost inwestycji z funduszy unijnych miał miejsce w 2011 r., co pozwoliło osiągnąć rekordowy i jednocześnie najwyższy w całej UE 5,7-procentowy udział inwestycji sektora publicznego w PKB. W latach kolejnych udział inwestycji publicznych w PKB będzie spadał. W rezultacie oczekujemy w perspektywie do 2015 r. średniego tempa wzrostu PKB zbliżonego do poziomu 2,4%.
Obecne tendencje inflacyjne w zakresie paliw i żywności determinują krajowe wskaźniki cen. W 2011 r. wskaźnik cen towarów i usług konsumpcyjnych osiągnął 4,3% i był wyższy od oczekiwanego 3,5% o 0,8 pp. Kolejne lata prognozy to stopniowa korekta wskaźnika do poziomu 2,7% w 2013 r. i dalsza powolna obniżka. W przypadku indeksu cen towarów i usług konsumpcyjnych CPI długookresowym celem będzie górna granica celu inflacyjnego Europejskiego Banku Centralnego (2%).
Poprawa koniunktury gospodarczej, w tym rosnący popyt inwestycyjny, będzie pozytywnie wpływać na wzrost popytu na pracę. Istotnym ograniczeniem podażowym będą natomiast niekorzystne tendencje demograficzne.
Kształtując politykę gospodarczą należy też uwzględniać zmiany, jakie zachodzą w strukturze gospodarki oraz relacje popytu i podaży na pracę. Należy mieć na uwadze, że ogólnemu wzrostowi zatrudnienia będą towarzyszyć zmiany w zakresie kompetencji pracowników oraz oczekiwań rynku. W skali gospodarki UE przewiduje się wzrost populacji pracowników z wyższym i średnim poziomem kwalifikacji, przy czym ten ostatni pozostanie dominującym na rynku pracy. Sektor podstawowy (obejmujący sekcje bazujące na surowcach - rolnictwo, górnictwo i energetykę) oraz przemysł produkcyjny będą charakteryzować się zmniejszeniem popytu na pracę, a zatrudnienie będzie rosło w sektorze usług, zwłaszcza rynkowych. Nowe miejsca pracy będą powstawać w sektorach transportu, ochrony zdrowia i edukacji (absorbując część likwidowanych miejsc pracy w administracji). Na bazie dotychczasowych obserwacji oczekuje się również kontynuacji wzrostu zatrudnienia w sektorach wymagających wyższego poziomu wiedzy i umiejętności. Jednocześnie wciąż będzie istniało znaczące zapotrzebowanie na pracowników o niższym poziomie kwalifikacji poszukiwanych m.in. przez firmy handlowe. Polska wpisuje się w powyższe trendy - w okresie 2010-2020 liczba osób o niskim (tu spadek o 50%) i średnim poziomie kwalifikacji zmniejszy się, wzrost dotyczyć będzie wysoko wykwalifikowanych pracowników. Jednocześnie znajdujemy się wśród krajów, gdzie udział grup średnio- i wysoko wykwalifikowanych (łącznie) jest stosunkowo wysoki, ale zmiany, jakie nastąpią w najbliższych 10 latach nie będą znaczące; z kolei biorąc pod uwagę jedynie grupę osób o wyższych umiejętnościach, Polska lokowana jest w grupie "niski udział - duża zmiana". Od strony popytu na pracę - w okresie 2010-2020 Polskę czeka redukcja zapotrzebowania na pracowników w sektorze podstawowym20 (jedna z najwyższych w UE, o około 36%) i produkcyjnym oraz wzrost w budownictwie i usługach (transporcie, usługach biznesowych oraz usługach nierynkowych). Paradoksalnie badania pokazują również, że możemy się spodziewać wzrostu zapotrzebowania na niewykwalifikowanych oraz wykwalifikowanych pracowników produkcyjnych, z kolei dojdzie do zmniejszenia popytu na wykwalifikowanych (nawet grupy wysoko wykwalifikowanych) pracowników umysłowych, przy czym musi wzrosnąć jakość kwalifikacji na każdym poziomie.21
Zmiany popytu finalnego pozostaną podstawową determinantą wzrostu importu w Polsce. Struktura popytu finalnego, z relatywnie dużym udziałem importochłonnego eksportu i inwestycji, a także zapasów powoduje, że jego zmiany są silnie procykliczne. Znaczące spowolnienie w gospodarce światowej oraz wynikające ze znacznej niepewności co do najbliższych perspektyw gospodarczych spowolnienie inwestycji powinno spowodować dodatnią kontrybucję eksportu netto w najbliższej perspektywie. W kolejnych latach, wraz ze stopniową stabilizacją w PKB poszczególnych komponentów popytowych, wkład we wzrost gospodarczy ze strony eksportu netto powinien być już neutralny.
Tempo wzrostu popytu krajowego wpływa też znacząco na kształtowanie się deficytu na rachunku obrotów bieżących. Skala przyrostu nierównowagi zewnętrznej powinna jednak pozostać umiarkowana, bowiem wzrost deficytu obrotów towarowych w części powinien zostać zrekompensowany zwiększeniem się nadwyżki transferów bieżących, będącej głównie wynikiem napływu środków z budżetu UE. W horyzoncie prognozy nie należy jednak oczekiwać, aby deficyt był niższy niż 3% PKB.
Uwarunkowania makroekonomiczne są niezmiernie ważne z punktu widzenia funkcjonowania uczestników życia gospodarczego (przedsiębiorstw, instytucji badawczych), ich bieżącej aktywności i perspektyw rozwoju.
Jednocześnie kierując się doświadczeniami oraz obecnymi trendami rozwojowymi, a także zakładając racjonalność postępowania wszystkich uczestników życia gospodarczego - niezwykle trudno jest określić szczegóły dotyczące zmian gospodarczych nawet w średniej perspektywie. Obecnie postępujące zmiany są nieciągłe, a postęp technologiczny wymusza rozwój branż, które jeszcze kilka lat temu miały marginalne znaczenie lub też były nieznane. Kreując dzisiaj rozwiązania w pespektywie 10 lat, niezbędne są pewne założenia i określenie priorytetowych kierunków rozwoju, co nie oznacza, że w horyzoncie Strategii... nie nastąpi przeformułowanie polityki w tym zakresie. U podstaw takiego kroku mogą leżeć przełomowe zmiany w skali światowej (wynalazki globalne).
Zmiany technologiczne mają z kolei istotny wpływ na strukturę potrzebnych kompetencji, a ponadto - co stanowi dodatkowe wyzwanie - może być to zmiana stosunkowo nagła (skokowa). Foresight kadr nowoczesnej gospodarki22 w związku z większym naciskiem na projekty "zielonej gospodarki" wskazuje m.in. na wzrost zapotrzebowania na specjalistów z zakresu nowych technologii energetycznych, logistyki i rolnictwa energetycznego, a także ochrony środowiska i utylizacji odpadów. W przypadku wielu sektorów, nawet tych o wysokiej dynamice zatrudnienia i wyraźnymi przewidywaniami dalszego, szybkiego rozwoju produkcji (np. branża ICT) - prognozowanie zmian w popycie na określonych pracowników jest trudne z uwagi na niezwykle dynamiczne zmiany zachodzące w tym sektorze, skutkujące powstawaniem nowych zawodów i znajdowaniem coraz to nowszych zastosowań technologii. Niepewność w oczekiwaniach rynku pracy w połączeniu z niezbędnym czasem na dostosowanie się programów nauczania do jego potrzeb stanowi ważki problem w kreowaniu polityki edukacyjnej i potwierdza potrzebę zbliżenia między poszczególnymi branżami a sektorem edukacyjnym oraz wdrożenia modelu life long learning. Dodatkowo należy mieć na uwadze, że w przypadku części branż/zawodów konkretyzacja w postaci uczenia się obsługi konkretnej technologii musi przebiegać w miejscu jej stosowania.23
Jeżeli perspektywy polskiej innowacyjności określać poziomem zaawansowania rozwoju przemysłów wysokich i średnio wysokich technologii oraz usług opartych na wiedzy, to (1) w odniesieniu do przetwórstwa przemysłowego (jako najważniejszej sekcji przemysłu) - aktualna struktura produkcji sprzedanej według poziomów techniki wskazuje na przyszły rozwój produkcji: wyrobów farmaceutycznych; sprzętu i urządzeń radiowych, telewizyjnych i telekomunikacyjnych; instrumentów medycznych, precyzyjnych i optycznych, zegarów i zegarków; maszyn i urządzeń. W okresie 2005-2008 wszystkie te branże charakteryzowały się rosnącym udziałem w strukturze produkcji sprzedanej. Motorem rozwoju będą bio- i nanotechnologie oraz technologie informacyjne. Foresight kadr nowoczesnej gospodarki rozszerza to o technologie medyczne, finansowe, edukacyjne i bezpieczeństwa24. W usługach - aktualna struktura inwestycji zagranicznych wskazuje na przyszły rozwój usług outsourcingowych, skoncentrowanych w trzech obszarach: obsługa procesów biznesowych (tzw. Business Process Outsourcing, BPO), wspólne centra usługowe (tzw. Shared Service Centre, SSC) i zaawansowane usługi bazujące na wiedzy specjalistycznej (tzw. Knowledge Process Outsourcing, KPO).
Źródła impulsu cyfryzacyjnego upatrywać można w inwestycjach prywatnych w sektor ICT oraz mediów, zgodnie z zasadą większej produktywności ekonomicznej w środowisku otwartej wymiany wiedzy, otwartej innowacji (gdzie wiedza traktowana jest jako dobro publiczne), a także w wybranych sektorach gospodarki rynku sprzedaży i kupna usług opartych na informacji i wiedzy, gdzie wspierać należy procesy otwartego dostępu do tejże wiedzy i treści. Znaczącą rolę mogą odegrać również zmiany w sektorze energetycznym, gdzie niezbędne jest zwiększenie wydajności, co może zapewnić wysoki stopień wykorzystywania ICT. Szansą jest również wykorzystanie zdolności szybkiego znajdywania biznesowych rozwiązań dla wynalazków, ale też innowacyjnych modeli społecznych i kulturowych oraz w przyszłych technologiach sieci szerokopasmowych, technologie Future internet, Internet rzeczy, semantyka, multimedia - jako obszary innowacyjności.
DIAGNOZA
Mimo iż polska gospodarka w latach 2009-2010 nie doświadczyła recesji, spowolnienie tempa wzrostu PKB w tym okresie negatywnie wpłynęło na poziom dochodów podatkowych. W największym stopniu efekt spowolnienia gospodarczego widoczny był w dynamice wpływów z podatków dochodowych, szczególnie z podatku CIT, który ze swojej natury jest bardzo wrażliwy na gwałtowne zmiany koniunktury gospodarczej.25 Pogorszeniem stanu finansów publicznych skutkowały również zmiany strukturalne obniżające dochody sektora finansów publicznych (uchwalenie w latach 2006-2007 obniżki podatków i składek bez jednoczesnej redukcji wydatków), ale zamortyzowały one w pewnej mierze negatywny wpływ kryzysu. Deficyt sektora instytucji rządowych i samorządowych wzrósł z 3,7% PKB w 2008 r. do 7,9% PKB w 2010 r., natomiast w 2011 r. odpowiadał 5,0% PKB. Wysokie zadłużenie sektora finansów publicznych wywiera negatywny wpływ na gospodarkę. Ponadto warto zaznaczyć, że pomimo istnienia od 2010 r. mechanizmu wieloletniego planowania budżetowego (wprowadzonego ustawą z dnia 27 sierpnia 2009 r. o finansach publicznych), w większości obszarów polityki gospodarczej wciąż mamy do czynienia z pewnością planów rocznych. Wprowadza to do gospodarki dużą dozę niepewności, utrudniając długookresowe planowanie również sektorowi przedsiębiorstw.
W kontekście analizy otoczenia regulacyjno-finansowego warto też postawić pytanie, czy obecny system podatkowy odpowiada na wszystkie potrzeby efektywnej i innowacyjnej gospodarki. Mimo szeregu korzystnych dla przedsiębiorców zmian wprowadzonych nowelizacją ustawy o podatku od towarów i usług z 2008 r.26 oraz późniejszych ułatwień (m.in. wprowadzenie e-faktur), całokształt regulacji dotyczących podatku VAT wciąż generuje w ocenie przedsiębiorców duże obciążenia dla firm. Przedsiębiorcy sygnalizują również brak spójności przepisów o podatkach dochodowych czy też liczne daniny o charakterze publiczno-prawnym. Z przeprowadzonego w 2010 r. pomiaru bazowego wynika, że obowiązkiem informacyjnym generującym największe koszty regulacyjne27 w gospodarce jest prowadzenie ewidencji rachunkowej zapewniającej określenie dochodu (straty), podstawy opodatkowania i wysokości należnego podatku za rok podatkowy (9,5 mld zł rocznie) oraz składanie zeznania do celów podatkowych (6,8 mld zł)28.
Ograniczony dostęp do kapitału jest jedną z głównych barier rozwoju polskich przedsiębiorstw, zwłaszcza MŚP, i podnoszenia poziomu innowacyjności gospodarki. Badania MG wykazują, że najważniejszą barierą dla MŚP przy wprowadzaniu rozwiązań innowacyjnych jest w opinii polskich przedsiębiorców brak możliwości sfinansowania lub ich zbyt wysokie koszty.29 Jakkolwiek problem ten dotyczy większości firm wprowadzających innowacje bez względu na wielkość podmiotu, to jednak MŚP w znacznie mniejszym stopniu niż duże firmy mogą finansować działania innowacyjne ze środków własnych. Dodatkowo pozyskanie finansowania zewnętrznego w ich przypadku jest z reguły również trudniejsze. W zakresie płynności finansowej polskich przedsiębiorstw istotną rolę, zwłaszcza w okresie spowolnienia gospodarczego, odgrywa zjawisko opóźnień płatności, które w ostatnich latach nie zmniejsza swojej skali.
Udział sektora przedsiębiorstw w wolumenie kredytów bankowych w Polsce wynosi jedynie 30% (razem z przedsiębiorcami indywidualnymi około 37%), z czego ok. 2/3 przeznaczane jest na zakup nieruchomości i potrzeby bieżące.30 Mimo to polski sektor bankowy wciąż finansuje większość inwestycji w innowacje. W ostatnim czasie spadła w Polsce liczba funduszy pożyczkowych oraz tempo przyrostu ich kapitału. Fundusze pożyczkowe są o tyle istotne dla innowacyjności gospodarki, że większość udzielonych przez nie pożyczek przeznaczona jest na inwestycje. Od 2007 r. rośnie udział samorządów w finansowaniu ich kapitału pożyczkowego (poza środkami z regionalnych programów operacyjnych)31, co z jednej strony jest pozytywnym symptomem aktywności władz lokalnych, z drugiej zaś może świadczyć o braku dostatecznego zainteresowania inwestorów prywatnych tym rynkiem. Pozytywne efekty wsparcia ze strony państwa można zauważyć na rynku funduszy poręczeniowych, gdzie mimo znacznie mniejszej liczby aktywnych podmiotów i wartości kapitału skala ich działania jest niemal trzykrotnie większa. Spośród 3932 firm prowadzących w Polsce usługi faktoringowe 19 to banki komercyjne, a jedynie 20 to firmy wyspecjalizowane. Pomimo więc dynamicznego rozwoju, działalność faktoringowa ma w dużej mierze wciąż charakter działalności pobocznej.
W najbardziej innowacyjne projekty inwestycyjne angażują się najczęściej fundusze PE/VC. W Polsce skala inwestycji tego typu jest znikoma. W 2010 r. doszło co prawda do ponad 2,5-krotnego wzrostu inwestycji, które wyniosły 657 mln euro (w porównaniu z 267 mln euro w 2009 r., dane EVCA) i stanowiły połowę wartości funduszy PE/VC lokowanych w krajach Europy Środkowej i Wschodniej, jednak nadal odpowiadało to 0,192% PKB. Rok później było to 689 mln euro, tj. 0,18% PKB. Pod względem wartości najwięcej inwestycji tego typu w 2010 i 2011 r. trafiło do sektora dóbr i usług konsumpcyjnych i komunikacji. Zaangażowanie w branże high-tech nadal jest nieznaczne.
Istotnym problemem polskiego systemu finansowania przedsiębiorstw jest też niewielkie zainteresowanie i wiedza przedsiębiorców na temat możliwości, jakie oferuje lub mógłby oferować szeroko pojęty rynek finansowy. Jak wynika z badań PARP33 niemal 2/3 małych i średnich przedsiębiorstw nigdy nie wnioskowało o kredyt lub pożyczkę, tłumacząc to brakiem potrzeby oraz obawą przed zaciąganiem długu. Taka postawa przedsiębiorców ma bardzo istotne przełożenie na efektywność różnego rodzaju instrumentów wsparcia opartych na zasadzie finansowania zwrotnego. Zmiana tej postawy wymaga czasu, intensywnej kampanii uświadamiającej przedsiębiorców oraz kształcenia ich w zakresie zarządzania strategicznego.
W ramach programów operacyjnych finansowanych ze źródeł europejskich realizowane są nie tylko projekty zwiększające dostęp przedsiębiorców do kapitału, ale również przyczyniające się do rozwoju innych sfer z zakresu oddziaływania Strategii... (np. infrastruktura telekomunikacyjna, działalność badawczo-rozwojowa, rozwój kompetencji kadr). O ile fundusze europejskie zgodnie uznawane są za istotne wsparcie dla polskiej gospodarki oraz za szansę nadrobienia luki cywilizacyjnej w stosunku do krajów UE 15, o tyle w zakresie systemu ich dystrybucji formułowane są postulaty korekt gwarantujących rzeczywistą efektywność wsparcia. Na poziomie operacyjnym rozważane są możliwości poprawy m.in. procedur przyznawania środków beneficjentom (w tym konstrukcja formularzy wniosków, wymogi i rygor ocen formalnych, metody kontroli i uznawania kosztów).34
Niewykorzystane jest również źródło finansowania inwestycji poprzez partnerstwo publiczno-prywatne (PPP), czy np. za pośrednictwem długoterminowych obligacji infrastrukturalnych. Jak wynika z prowadzonych badań, znikomy do tej pory udział przedsięwzięć podejmowanych w formule partnerstwa publiczno-prywatnego w realizacji zadań publicznych w Polsce związany jest z niedostateczną wiedzą na ten temat wśród potencjalnie zainteresowanych podmiotów, atmosfery braku zaufania dla relacji PPP, a przede wszystkim z niewystarczającej liczby dobrych przykładów zrealizowanych projektów PPP.
NIEDOSTATECZNA INNOWACYJNOŚĆ POLSKIEJ GOSPODARKI. Nauka i szkolnictwo wyższe w Polsce przeszły w ostatnich dwudziestu latach proces głębokiej transformacji. Nastąpiły zmiany systemowe w nauce i szkolnictwie wyższym związane z dostosowaniem do uwarunkowań gospodarki rynkowej, integracją Polski z Unią Europejską, a także istotne zmiany demograficzne (ponad 5-krotny wzrost liczby studentów). Jednocześnie dynamicznie zmieniające się uwarunkowania oraz konieczność sprostania dylematom rozwoju rodzą nowe wyzwania, jakim muszą sprostać polska nauka i szkolnictwo wyższe.35 Punktem wyjścia do oceny aktualnego stanu polskiej nauki oraz jej powiązań z gospodarką jest analiza wskaźników związanych z nakładami na B+R. Ogółem nakłady na działalność B+R (gross domestic expenditure on research and development, GERD) w Polsce w 2009 r. wyniosły 9,07 mld zł (ceny bieżące), co oznacza wzrost w porównaniu z rokiem poprzednim o 17,7%. W 2010 r. wyniosły one 10,4 mld zł, co oznacza wzrost r/r o 14,8%36. Mimo dość wyraźnego wzrostu nakładów na działalność B+R w ostatnich latach, udział GERD do PKB w Polsce jest nadal relatywnie niski: w 2009 r. wynosił 0,68%, a w 2010 r. - 0,74%. Udział ten był wyższy niż w Słowacji, Grecji i Rumunii, lecz niższy od większości państw OECD i UE (średnia UE 27 w 2009 r.: 2,01% PKB, w 2010 r.: 2,0%; średnia OECD w 2009 r.: 2,4% PKB), a także niektórych państw zaliczanych do tzw. grupy BRIC (Rosja: 1,25% PKB, Chiny 1,7% PKB). Problemem obrazującym skalę potrzebnych dostosowań po stronie polskich przedsiębiorstw jest również niski udział nakładów poniesionych przez sektor przedsiębiorstw w nakładach wewnętrznych na badania naukowe i prace rozwojowe: w 2010 r. wyniósł on 24,4% (udział budżetu wynosił 60,9%, szkół wyższych 2,5%, prywatnych instytucji niedochodowych 0,3%, zaś zagranicy 11,8%) 37. Natomiast intensywność nakładów na B+R mierzona wielkością nakładów sektora przedsiębiorstw do PKB wyniosła w 2010 r. 0,2%.38
Struktura nakładów bieżących na B+R w Polsce charakteryzuje się powolnie postępującą "polaryzacją spektrum B+R": obszar badań stosowanych stopniowo kurczy się na rzecz badań podstawowych (finansowanych niemal całkowicie przez budżet państwa) i prac rozwojowych (finansowanych głównie przez rynek). W latach 1996-2010 udział badań stosowanych w nakładach na działalność B+R zmniejszył się, w cenach bieżących, o 4,1 pkt proc.39
Ostatnie lata to okres zmian organizacyjnych w zakresie jednostek zaangażowanych w B+R. Wzrost ma miejsce wśród przedsiębiorstw, z kolei spada liczba jednostek działających na podstawie ustawy z dnia 30 kwietnia 2010 r. o instytutach badawczych, co jest zarówno efektem procesu przekształceń: konsolidacji, komercjalizacji i likwidacji, realizowanego przez nadzorujące ministerstwa, jak i (w mniejszym stopniu) zmiany statusu jednostek naukowych. Jednocześnie zakres aktywności przedsiębiorstw w obszarze B+R jest nadal stosunkowo niewielki, zarówno pod względem wysokości wydatków na B+R, jak i zatrudnionego personelu. Niskie jest również zaangażowanie uczelni niepublicznych w prowadzenie działalności B+R.
Pozytywnym faktem jest duży wzrost liczby wynalazków zgłoszonych w Urzędzie Patentowym RP (wzrost o 91% w latach 2005-2011). W 2011 r. zgłoszonych zostało 3878 wynalazków, zaś liczba udzielonych patentów wyniosła 1989. Zgłoszono także 940 wzorów użytkowych (wzrost w porównaniu z rokiem 2005 o 57%) oraz udzielono 498 praw ochronnych.40 Jednocześnie liczba polskich wynalazków zgłoszonych do Europejskiego Urzędu Patentowego (EPO) na 1 mln mieszkańców w 2010 r. wynosiła ok. 8 (w przypadku Niemiec, Szwecji, Finlandii i Danii liczba zgłoszeń była większa niż 200).41
Odsetek polskich badaczy publikujących prace wspólnie z partnerami z państw UE (25,2%, 2003) przekracza średnią UE 25 (22,9%). Głównym partnerem badaczy polskich są Stany Zjednoczone (25,2% publikacji z zagranicznym współautorem), a następnie Niemcy (23,1%), Francja (14,8%), Wielka Brytania (12,5%), Włochy (9,3%).
W międzynarodowym ujęciu porównawczym, innowacyjność polskiej gospodarki nie została oceniona wysoko. Potwierdzają to różne badania i raporty, z których jednym z najistotniejszych jest raport pt. Innovation Union Scoreboard42. Wg najnowszej edycji raportu (luty 2012 r.) Polska co prawda utrzymała się w grupie krajów umiarkowanie innowacyjnych (moderate innovators), do której awansowała rok wcześniej z grupy krajów doganiających (catching up countries), ale klasyfikowana jest obecnie jako ostatnia w tej grupie: za Włochami, Portugalią, Czechami, Hiszpanią, Węgrami, Grecją, Maltą i Słowacją. Zgodnie z wynikami badania, Polska charakteryzuje się niższym niż przeciętny dla wszystkich państw Unii Europejskiej poziomem Sumarycznego Wskaźnika Innowacyjności (Sumary Innovation Index - SII), ale nieco wyższym niż średnie dla UE tempem wzrostu tego wskaźnika. W 2010 r. za relatywnie mocne strony Polski uznano zasoby ludzkie i tzw. wskaźniki wynikowe, natomiast w 2011 r. - zasoby ludzkie, finansowanie i wsparcie, inwestycje przedsiębiorstw i efekty ekonomiczne. Niezmiennie od dwóch lat słabości ujawniają się w całym systemie badawczym, współpracy w obszarze innowacyjności i przedsiębiorczości i wskaźnikach związanych z ochroną własności intelektualnej. Wysoki wzrost obserwuje się w odniesieniu do liczby zgłoszeń patentowych, wspólnotowych wzorów i licencji patentowych oraz jeśli chodzi o przychody z eksportu produktów i usług o wyższym poziomie zaawansowania (w 2011 r. jedynie w dwóch ostatnich obszarach). Negatywna ocena dotyczy liczby innowacyjnych MŚP oraz ich współpracy z innymi podmiotami.
Wykres 1. Wartości Sumarycznego Wskaźnika Innowacyjności (Summary Innovation Index, SII)
dla krajów UE 27
Źródło: Pro Inno Europe, Inno-Metrics, Innovation Union Scoreboard 2011, The innovation union's performance scoreboard for research and innovation, 1 February 2012.
Polska znajduje się na jednym z ostatnich miejsc w rankingu krajów UE 27 pod względem udziału przedsiębiorstw prowadzących działalność innowacyjną. Według najnowszych dostępnych danych Eurostat za lata 2006-200843 wskaźnik dla Polski (odnoszący się do przedsiębiorstw przemysłowych o liczbie pracujących powyżej 9 osób) spadł w porównaniu z ubiegłym okresem i ukształtował się na poziomie 22%, co stanowiło trzeci najniższy wynik w Unii Europejskiej, tuż przed Rumunią i Węgrami. Największa różnica na niekorzyść polskich firm w zakresie odsetka firm innowacyjnych dotyczy małych firm.
Przedsiębiorcy nadal są ostrożni w sprawie ponoszenia wydatków na działalność innowacyjną. Niepewni co do powodzenia wdrożeń nie upatrują w innowacjach źródła przyszłej przewagi konkurencyjnej. W Polsce przedsiębiorstwa w finansowaniu działalności innowacyjnej bazują przede wszystkim na środkach własnych. Tutaj sytuacja pomimo pewnych wahań nie uległa radykalnym zmianom. Nadal w niewielkim stopniu wykorzystywane są źródła zewnętrzne, takie jak kredytowanie, fundusze wysokiego ryzyka czy fundusze unijne. Z drugiej strony pozytywnym elementem w zakresie innowacji jest relatywnie widoczna skłonność przedsiębiorstw do wdrażania innowacji nietechnologicznych, tj. organizacyjnych i marketingowych.
Dostępne dane ze statystyki publicznej wskazują na niedosteczną współpracę przedsiębiorców z instytutami badawczymi, co spowodowane jest m.in. brakiem dostatecznej informacji o ofercie poszczególnych jednostek. Geneza problemu jest jednak znacznie szersza. Tkwi ona przede wszystkim w niskim poziomie zaufania społecznego oraz braku tradycji i wzorów kooperacji w polskim społeczeństwie. Ograniczony zakres współpracy pomiędzy przedsiębiorstwami jest niezwykle wyraźny w procesie tworzenia innowacji. O ile rośnie świadomość wśród przedsiębiorstw o roli innowacji jako istotnego czynnika zapewniającego utrzymanie pozycji konkurencyjnej, to jednak w dalszym ciągu przedsiębiorstwa w dużym stopniu traktują działalność innowacyjną jako działalność dorywczą, nie zaś w ujęciu ciągłym - jako proces wpisany trwale w działalność firmy. To z kolei skutkuje ograniczonymi możliwościami współpracy pomiędzy podmiotami w zakresie tworzenia innowacji. Przedsiębiorstwa w niewielkim stopniu korzystają z nowych form innowacji, jakimi są innowacje otwarte, innowacje tworzone przez użytkownika (user driven innovation), czy wreszcie innowacje społeczne.
Na innowacyjność gospodarki duży wpływ ma otoczenie instytucjonalne wspierające działalność innowacyjną przedsiębiorstw, do których należą m.in. ośrodki szkoleniowo-doradcze, centra transferu technologii, inkubatory technologiczne/przedsiębiorczości, fundusze pożyczkowe, parki technologiczne itd. Pomimo obserwowanego wzrostu liczby ośrodków innowacji i przedsiębiorczości - Stowarzyszenie Organizatorów Ośrodków Innowacji i Przedsiębiorczości w Polsce (SOOIPP) szacuje ich liczbę na 735 (263 w 2000 r.) - wsparcie przedsiębiorstw w zakresie innowacyjności jest wciąż niewystarczające. Ośrodki te powinny również rozwijać swoją ofertę w kierunku bardziej specjalistycznych usług.
Poprawa niezbędna jest również w zakresie współpracy szkół i uczelni z rynkiem pracy. Zarówno na płaszczyźnie kształcenia (niewielki udział pracodawców w konstrukcji programów nauczania, niewielki udział kadry z praktyki w dydaktyce), wspólnych przedsięwzięć badawczych (często łatwiejsze i szybsze jest realizowanie badań we własnym zakresie niż zlecenie ich placówce badawczej uczelni), dofinansowania (np. w formie sponsoringu ma wymiar raczej symboliczny) i przepływu informacji (m.in. o zapotrzebowaniu na kwalifikacje i na temat kwalifikacji zatrudnionych absolwentów szkół i uczelni).44
Potencjały innowacyjności i działalności B+R w Polsce koncentrują się wokół największych ośrodków akademickich: warszawskiego, wrocławskiego, krakowskiego i trójmiejskiego. Wniosek taki przynosi opublikowane w 2009 r. wspólne badanie MRR i IBS45. Największym potencjałem innowacyjności dysponuje województwo mazowieckie46 (w szczególności aglomeracja warszawska), jednak głównie pod względem skali badań, a nie ich udziału i efektów komercyjnych, które pozostają na poziomie nieznacznie przekraczającym średnie wartości krajowe. Ponadto za silny uznano sektor nauki województw małopolskiego i pomorskiego. Ogólnie duży potencjał innowacyjny wykazują również województwa: dolnośląskie, śląskie, pomorskie, małopolskie. W przypadku województwa wielkopolskiego wpływ uznanego ośrodka akademickiego obciążony jest niskim wskaźnikiem innowacyjności przedsiębiorstw i przeciętnym poziomem nakładów na B+R. Pod względem innowacyjności sektora prywatnego (relatywnej względem liczby mieszkańców) pozytywnie wyróżnia się województwo podkarpackie. Województwa wschodnie i północno-zachodnie odznaczają się generalnie niższą innowacyjnością przedsiębiorstw i relatywną słabością ośrodków akademickich.
Analizując od strony instytucjonalnej regionalne systemy innowacji można stwierdzić, że w większości polskich regionów działania podejmowane na rzecz wzmacniania innowacyjności i transferu technologii są rozproszone, wyizolowane od otoczenia i charakteryzują się niską gęstością relacji sieciowych. Problem ten występuje również w przypadku zasobów kompetencji, infrastruktury badawczej oraz infrastruktury wspierania innowacyjności i transferu technologii. Mankamenty te, w połączeniu z dość niską świadomością wagi innowacyjności, rzutują na jakość instytucjonalnego systemu innowacji w regionach. Rozproszenie działań pomiędzy różnymi jednostkami organizacyjnymi czy duża formalizacja relacji z otoczeniem nie sprzyjają budowaniu efektywnych regionalnych systemów innowacji.
Z efektywnością wiedzy i stymulowaniem procesów innowacyjnych związane jest również dostosowanie kadr do wymogów nowoczesnej gospodarki. Obecnie część absolwentów nie posiada umiejętności oraz kwalifikacji poszukiwanych i cenionych na rynku pracy. Oprócz umiejętności technicznych bardzo cenione są kompetencje miękkie, takie jak: solidność, rzetelność, motywacja, zaangażowanie, umiejętność pracy w zespole. Z punktu widzenia rozwoju innowacyjności w Polsce należałoby zwracać szczególną uwagę na silne sprzężenie procesu powiązań pracodawca - uczelnia. W chwili obecnej jest ono niewystarczające. Ukończenie studiów wyższych powinno oznaczać posiadanie przez absolwenta odpowiednich efektów kształcenia, tzn. takich, które pożądane są przez pracodawców, a także które podnoszą ich konkurencyjność na rynku pracy. Absolwent szkoły wyższej w trakcie studiów powinien także nabyć kompetencje kluczowe, które są niezbędne do samorealizacji i rozwoju osobistego, a także bycia aktywnym obywatelem czy zwiększania poziomu jego zatrudnialności. Jak stwierdza brukselski instytut Lisbon Council, "najważniejszą umiejętnością staje się zdolność formułowania kompleksowych rozwiązań dla nowych, nieprzewidzianych problemów oraz zdobywania nowych, różnorodnych umiejętności na przestrzeni całego życia". Zatem w procesie kształtowania umiejętności miękkich ważną rolę odgrywa również sektor kultury i kreatywny, tworząc potencjał do rozwoju kapitału społecznego, a w oparciu na nim - kreatywności i innowacyjności.
Z innowacyjnością dość istotnie wiąże się kwestia infrastruktury w zakresie technologii informacyjnych i komunikacyjnych (ICT). Jej stan, pomimo znacznej poprawy w ostatnich latach, nadal nie jest zadowalający i odbiega od średniej unijnej. Cechują go przede wszystkim: niska dostępność oraz niska jakość usług. Według danych Komisji Europejskiej na koniec 2011 r. współczynnik penetracji ogółem (łącza stacjonarne i w technologii ruchomej) w przeliczeniu na liczbę gospodarstw domowych wynosił ok. 73% dla UE 27. Polska ze wskaźnikiem 67% znajduje się w środku krajów europejskich z dostępem gospodarstw domowych do Internetu (dane - Eurostat 2011). Różnica dotyczy także poziomu rozwoju sieci nowej generacji opartej na infrastrukturze światłowodowej. Według danych OECD na koniec 2011 r., w Polsce tylko liczba łączy w technologii FTTX (FTTH oraz FTTB) wynosiła 0,4 na 100 mieszkańców. Polskę charakteryzuje wciąż słaby rozwój infrastruktury szerokopasmowego dostępu do Internetu oraz niski poziom aktywności w sieci. Sytuację może poprawić wykorzystanie środków unijnych znajdujących się w programach operacyjnych na lata 2007-2013, których celem jest budowa infrastruktury szerokopasmowego dostępu do Internetu.
Przedsiębiorstwa w Polsce wykazują również małe zainteresowanie nowoczesnymi systemami zarządzania. Przedsiębiorstwa korzystające z automatycznej wymiany informacji wewnątrz przedsiębiorstwa w styczniu 2011 r. stanowiły 34,5% ogółu przedsiębiorstw. Przedsiębiorstwa, podobnie jak użytkownicy indywidualni, nie wykorzystują w pełni potencjału technologii teleinformatycznych, w kluczowych aspektach rozwoju pozostając daleko za innymi krajami europejskimi. Według danych GUS 16,4% przedsiębiorstw oraz 39,1% osób w wieku 16-75 lat (na przełomie kwiecień 2009/kwiecień 2010) złożyło zamówienia przez sieci komputerowe47.
Przewagą Polski w tym obszarze jest zdolność do świadczenia wysokiej jakości usług narzędziowego programowania zintegrowanego ze sprzętem (embedded software, intelligent hardware) w projektach inteligentnej energetyki, inteligentnego transportu, inteligentnych sterowników, zgodnie z obserwowanym procesem "schodzenia" technologii IT do urządzeń (appliances) oraz rosnącym rynkiem usług związanych z krótkoseryjną produkcją "na miarę" (tailored production) wymagającą specjalistycznej wiedzy. Posiadamy także znaczne doświadczenie w wytwarzaniu inteligentnych urządzeń domowego użytku (telewizorów, monitorów, sprzętu AGD, oświetlenia), które w związku z trwającym procesem włączania urządzeń do sieci (Internet of Things) staną się podstawowym elementem budowy inteligentnych miast (Smart Cities). Posiadamy tym samym możliwość wykorzystania istniejących centrów rozwoju oprogramowania zintegrowanego ze sprzętem (w tym współpracy z istniejącymi centrami światowych koncernów sektora ICT).
NIEDOSTATECZNA EFEKTYWNOŚĆ WYKORZYSTANIA ZASOBÓW NATURALNYCH I SUROWCÓW. Materiałochłonność i energochłonność polskiej gospodarki jest wyższa niż przeciętnie w Unii Europejskiej. Odwrócenie tego stanu rzeczy nie tylko zmniejszy koszty produkcji w przyszłości, ale ograniczy również presję na środowisko naturalne i zapewni bardziej sprawiedliwą dystrybucję zasobów środowiska pomiędzy pokoleniami. Konieczność poprawy efektywności wykorzystania zasobów naturalnych i surowców będzie również istotnym stymulatorem innowacji w gospodarce.
Jedną z miar materiałochłonności gospodarki jest wskaźnik produktywności materiałowej, obliczany jako relacja PKB do krajowej konsumpcji materiałów. Im wyższa wartość wskaźnika, tym mniej materiałów zużywanych jest na wytworzenie jednostki PKB. Wg danych Eurostat wskaźnik produktywności materiałowej dla Polski w latach 2000-2009 wzrósł z 0,33 do 0,42. Z kolei średnia dla krajów UE 27 wzrosła na przestrzeni tego okresu z 1,22 do 1,41. Wskazuje to na konieczność intensyfikacji działań zmierzających do obniżenia zużycia materiałów i surowców do produkcji.
Polska cechuje się jednym z wyższych w Europie poziomów energochłonności. Pod względem wskaźnika zużycia energii do PKB (wyrażonego w kg oleju ekwiwalentnego na 1.000 euro PKB) w 2010 r. Polska zajęła 8. miejsce w Europie (373,86). Średnia wartość tak opisanego wskaźnika energochłonności w UE 27 jest ponaddwukrotnie niższa (167,99), co stwarza duży potencjał dla redukcji zużycia energii w naszym kraju. Należy przy tym dodać, że w porównaniu z 2000 r. Polsce udało się obniżyć energochłonność o prawie 23%, podczas gdy średnio w UE 27 redukcja wyniosła ok. 10,3%.
Coraz większego znaczenia w polityce indywidualnych przedsiębiorstw nabierają koncepcje zarządzania środowiskowego. Ich istotą jest uznanie środowiska przyrodniczego za integralną część wszystkich obszarów działalności przedsiębiorstwa, a celem minimalizacja negatywnego wpływu na środowisko. W Polsce stosunkowo niewiele przedsiębiorstw wdraża SZŚ. Na koniec 2008 r. liczba wydanych w Polsce certyfikatów ISO 14001 wynosiła 1544, podczas gdy w tym samym czasie liczba przyznanych certyfikatów w Czechach wynosiła grubo ponad 3 tys. Wciąż relatywnie niewielkim zainteresowaniem wśród polskich organizacji cieszy się wspólnotowy system ekozarządzania i audytu EMAS. Według stanu na koniec 2011 r. w systemie EMAS zarejestrowanych było 25 polskich organizacji i 32 obiekty48. Dla porównania w Niemczech, w 2011 r. liczba zarejestrowanych w systemie organizacji wynosiła 14 346, a obiektów - 1878.
Niski stopień uczestnictwa polskich firm w SZŚ można tłumaczyć również wciąż niewielką świadomością ekologiczną, zwłaszcza przedstawicieli sektora MŚP. Badanie49 przeprowadzone na zlecenie PARP wśród polskich MŚP potwierdziło niski stan świadomości przedsiębiorców w zakresie wymagań środowiskowych. 63% przedstawicieli badanych firm nie zidentyfikowało jeszcze wpływu swojej działalności na środowisko, z kolei 53% oceniło, że oddziałuje na środowisko w małym stopniu, a 36% nie dopatrzyło się w swojej organizacji żadnego oddziaływania na środowisko. Badanie ujawniło przy tym, że 22% polskich MŚP nie ma wiedzy na temat wymogów prawnych z zakresu ochrony środowiska związanych z prowadzoną działalnością. Najczęściej dotyczy to mikroprzedsiębiorstw, firm o przychodach mniejszych niż 1,5 miliona zł oraz działających w branży usługowej.
Budownictwo mieszkaniowe w Polsce powinno przejść transformację w budownictwo zrównoważone. Nadmierne rozproszenie zabudowy, brak spójności między projektem (zwłaszcza w jego warstwie architektonicznej) a lokalnym kontekstem społeczno-kulturowym i przyrodniczym oraz będąca tego konsekwencją degradacja przestrzeni to tylko niektóre z negatywnych aspektów budownictwa w Polsce. Poza niedomaganiami związanymi w istocie z brakiem spójnego systemu zapewniającego ład przestrzenny50, istotnym mankamentem budownictwa mieszkaniowego (w tym przede wszystkim istniejących zasobów) jest jego duża energochłonność. Szacuje się, że w Polsce zapotrzebowanie domu jednorodzinnego na energię jest nawet kilkukrotnie wyższe niż średnio w UE (150 kWh/1m2, a w skrajnych przypadkach nawet 300 kWh/1m2 wobec 40 kWh/1m2)51. Udział zużycia energii w gospodarstwach domowych w finalnym zużyciu energii wynosi w Polsce ponad 30%.
Ograniczaniu energo- i materiałochłonności gospodarki służy także wykorzystanie w szerszym zakresie zielonych zamówień publicznych (ang. green public procurement, GPP). Wartość udzielonych w Polsce wszystkich zamówień publicznych w 2011 r. wyniosła 144,1 mld zł w porównaniu do 167 mld zł w 2010 r., co stanowiło ok. 9,5% PKB52. Jest to dowodem na duży potencjał w tym obszarze oraz wskazuje na rolę administracji publicznej, która może oraz powinna odgrywać ważną rolę w inicjowaniu i utrwalaniu zachowań proekologicznych, umożliwiając tym samym rozwój wyrobów i usług charakteryzujących się wysokimi standardami środowiskowymi i społecznymi.
NIIEWYSTARCZAJĄCY STOPIEŃ UMIĘDZYNARODOWIENIA POLSKIEJ GOSPODARKI. Pomimo wyraźnego postępu w procesie otwierania się polskiej gospodarki na świat, odnotowanego w minionej dekadzie, potencjalne możliwości w tej dziedzinie nie są nadal dostatecznie wykorzystane. Jakkolwiek w okresie ostatniego kryzysu światowego relatywnie mniejsza otwartość polskiej gospodarki okazała się czynnikiem poważnie łagodzącym negatywny wpływ zewnętrznego szoku popytowego na wzrost gospodarczy, to jednak w warunkach pomyślnej koniunktury światowej wyższy stopień otwartości gospodarki polskiej pozwalałby na większą jej partycypację w efektach globalnego rozwoju.
O dynamice wzrostu skali oraz poziomu nowoczesności polskiego eksportu w minionej dekadzie zadecydowały podmioty z udziałem kapitału zagranicznego, których aktualny udział w ogólnym eksporcie sięgnął ponad 60%. W działalności tych podmiotów, z reguły dużych i średnich, urzeczywistnia się szerokie spektrum różnorodnych form umiędzynarodowienia, obejmujących obok absorpcji kapitału transfer nowoczesnej technologii i organizacji procesów wytwarzania, szerokie wykorzystanie instrumentów finansowych oraz instrumentów oceny ryzyka i zabezpieczenia się przed jego skutkami, dostępu do wewnątrzkorporacyjnych sieci zaopatrzenia, kooperacji i ekspansji na rynki zagraniczne. Mimo dominującego udziału tych podmiotów w polskim eksporcie nie mają one, ze względu na ich relatywnie niewielką liczebność, równie znaczącego wpływu na średni poziom umiędzynarodowienia polskich przedsiębiorstw.
Jak wynika z raportu Instytutu Badań Rynku, Konsumpcji i Koniunktur (IBRKK)53, w liczącej blisko 50,5 tys. podmiotów zbiorowości przedsiębiorstw zatrudniających ponad 9 osób, czyli relatywnie większych w całej zbiorowości podmiotów gospodarczych, zaledwie niespełna 1/3 spośród nich , tj. ok. 15,8 tys. jest zaangażowana w większym czy mniejszym stopniu w działalność eksportową. Przedsiębiorstwa te zrealizowały łącznie w 2011 r. eksport o wartości ponad 510,8 mld zł, czyli blisko 91% łącznego eksportu zrealizowanego w tym okresie (pozostałe ok. 9% eksportu przypadło na eksporterów z wielotysięcznej grupy mikroprzedsiębiorstw). Przy czym jedynie dla niespełna 4,3 tys. z nich, czyli ok. 27%, eksport stanowił główne (blisko 80%) źródło przychodów. Dodatkowo w grupie eksporterów wyspecjalizowanych połowę ogólnej liczby stanowiły przedsiębiorstwa z wyłącznym lub częściowym udziałem kapitału zagranicznego.
Zaangażowanie w działalność eksportową i importową pozostaje nadal najbardziej powszechną formą umiędzynarodowienia polskich przedsiębiorstw. Wyniki badania dotyczącego umiędzynarodowienia europejskich małych i średnich przedsiębiorstw54, przeprowadzonego na zlecenie KE na przełomie 2006 i 2007 r., wskazują na 7% udział eksportujących MŚP, a więc mniejszy o 1 pkt proc. od średniej unijnej. Największy udział podmiotów eksportujących zanotowano w Estonii (23%), Słowenii (21%) i Finlandii (19%), a najmniejszy w Hiszpanii i na Cyprze (po 3%). Do największych barier działalności eksportowej polskie firmy zaliczyły: niedostatek wiedzy na temat rynków zagranicznych, brak kapitału oraz odmienność regulacji obowiązujących na innych rynkach. Z badania wynika również, że niecałe 5% unijnych MŚP (wobec 20% dużych firm) jest zaangażowana w partnerstwo międzynarodowe w postaci spółek zależnych lub joint-venture za granicą. Wśród polskich MŚP odsetek ten wynosi 5,6%, co plasuje nasz kraj na 11. miejscu w UE.
Rok 2011 był kolejnym, w którym odnotowano wzrost wartości polskich inwestycji bezpośrednich za granicą. Odpływ kapitału netto z tytułu tych inwestycji wyniósł 5,1 mld euro. Jakkolwiek odpływ kapitału netto z tytułu tych inwestycji był nieznacznie (o 312 mln euro) niższy niż w 2010 r., to istotnie przewyższał poziom z lat wcześniejszych (3,3 mld euro w 2009 r., 3,1 mld euro w 2008 r.). Zwiększająca się wartość polskich inwestycji bezpośrednich za granicą wskazuje na przemiany dokonujące się w polskiej gospodarce. Świadczy także o rosnącym potencjale polskich przedsiębiorstw, które decydują się na podjęcie ekspansji kapitałowej także poza granicami kraju. Tym samym firmy te stają się stopniowo aktywnymi uczestnikami systemu międzynarodowego obrotu kapitałami inwestycyjnymi. Jest to zjawisko o tyle warte uwagi, iż powoduje zmianę międzynarodowej pozycji inwestycyjnej Polski. Z odbiorcy kapitału lokowanego w formie inwestycji zagranicznych staje się ona, choć jeszcze w niewielkim zakresie, także jego źródłem. Warte jest także podkreślenia, wszelkie działania polskich podmiotów związane z podejmowaniem inwestycji za granicą, w zdecydowanej większości są efektem działań samych przedsiębiorstw, stanowiąc przejaw inicjatyw oddolnych. Polskie podmioty są w stanie samodzielnie dostrzec, rozpoznać oraz wykorzystać swoje szanse rozwojowe w formie inwestycji bezpośrednich lokowanych za granicą, co nie oznacza, że nie potrzebują one zachęt i pomocy ze strony właściwych instytucji państwowych.
Skuteczne rozpoczęcie lub rozwój działalności gospodarczej na rynkach zagranicznych uzależnione są od posiadania i efektywnego wykorzystania informacji odnoszących się do warunków prowadzenia działalności gospodarczej na danym rynku. Przedsiębiorstwa mogą zdobywać tę wiedzę samodzielnie lub od innych specjalistycznych jednostek. W przypadku wielu rynków zagranicznych, w szczególności tych, które nie są w pełni ukształtowane, polscy przedsiębiorcy samodzielnie prowadzący działania eksportowe i inwestycyjne poza Polskę, napotykają na trudności z uzyskaniem informacji o ww. charakterze lub dostępem do specyficznych danych rynkowych. Szczególnie trudna jest sytuacja przedsiębiorstw po raz pierwszy podejmujących współpracę z zagranicą, zwłaszcza z sektora MŚP. W przypadku podmiotów nieposiadających doświadczenia w prowadzeniu działalności międzynarodowej, do barier procesu umiędzynarodowienia należy dodać zbytnią dywersyfikację rynków docelowych.
ANALIZA SWOT
| MOCNE STRONY | SŁABE STRONY |
| * Konstytucyjne ograniczenie wielkości długu publicznego | * Wysoki poziom deficytu sektora finansów publicznych |
| * Możliwość kwartalnych rozliczeń podatkowych | * Wysoki udział wydatków sztywnych ograniczający swobodę w kształtowaniu polityki fiskalnej |
| * Możliwość występowania o ogólne interpretacje podatkowe | |
| * Niska dźwignia finansowa wydatków publicznych | |
| * Skomplikowane przepisy prawa podatkowego | |
| * Funkcjonowanie nieefektywnych preferencji podatkowych | |
| * Brak efektywnych zachęt fiskalnych do inwestycji i działań w obszarze B+R+I | |
| * Stabilny system finansowy, w tym nowoczesny i stabilny sektor bankowy, duży rynek kapitałowy, rozwinięty rynek leasingu i dynamicznie rozwijający się rynek faktoringu | * Ograniczony dostęp firm, w szczególności z sektora MŚP, do finansowania działalności i innowacji (niska specjalizacja i innowacyjność w zakresie usług finansowych dla firm, ograniczona aktywność przedsiębiorstw na rynku instrumentów dłużnych, niedostatecznie rozwinięte systemy poręczeniowe i pożyczkowe, niedostatecznie rozwinięte rynki alternatywnych do kredytu instrumentów finansowania, mała skala inwestycji typu VC z przewagą branż tradycyjnych) |
| * Napływ funduszy unijnych | |
| * Istotne opóźnienia w płatnościach i zatory płatnicze | |
| * Mała wiedza przedsiębiorców o rynkowej ofercie finansowania | |
| * Niska skłonność przedsiębiorców do zewnętrznego finansowania działalności | |
| * Niskie wykorzystanie systemu PPP | |
| * Duże różnice terytorialne pod względem wykorzystania kapitału | |
| * Zaawansowany proces deregulacji, dereglamentacji, zmniejszania obciążeń administracyjnych i ułatwiania działalności gospodarczej (dwie ustawy i pakiet na rzecz rozwoju przedsiębiorczości) | * Duże koszty regulacyjne i obowiązki informacyjne dla przedsiębiorców, zwłaszcza z sektora MŚP |
| * Niewystarczająca jakość i wysoka zmienność stanowionego prawa | |
| * Niedostatki w procesie stanowienia prawa w kontekście skutecznych mechanizmów zapobiegających "inflacji" prawa | |
| * Wysokie zdolności dostosowawcze przedsiębiorstw | * Niska przeżywalność przedsiębiorstw |
| * Relatywnie duża przedsiębiorczość obywateli | * Mała adaptacyjność przedsiębiorstw, brak skłonności do podejmowania ryzyka w przedsięwzięciach gospodarczych |
| * Relatywnie duży rynek i popyt wewnętrzny | |
| * Ograniczona skala aktywności inwestycyjnej firm i jej nieciągły charakter | |
| * Niski udział firm opierających się w swojej działalności o sformalizowane plany rozwoju | |
| * Niski poziom zaufania społecznego oraz brak tradycji i wzorów kooperacji w polskim społeczeństwie; słabe powiązania kooperacyjne przedsiębiorstw | |
| * Duża liczba instytucji otoczenia biznesu | * Niska unikatowość usług instytucji otoczenia biznesu |
| * Systematycznie rosnące nakłady na działalność innowacyjną przedsiębiorstw | * Niski odsetek przedsiębiorstw ponoszących nakłady na innowacje, mała wysokość nakładów firm na B+R i personelu B+R; |
| * Znaczny potencjał kapitału ludzkiego oraz poziom kreatywności obywateli jako jednostek | |
| * Słabe zainteresowanie przedsiębiorstw komercjalizacją prac B+R i współpracą z sektorem nauki | |
| * Wysoki stopień skolaryzacji | |
| * Wysoki udział osób z tytułem doktora lub doktora habilitowanego w kadrach B+R | * Niski poziom nakładów na B+R w relacji do PKB (GERD) ze zdecydowanie dominującym udziałem wydatków publicznych w strukturze GERD |
| * Duży potencjał kadry naukowej | |
| * Aktywna współpraca międzynarodowa polskich badaczy przy wykorzystaniu środków unijnych | * Wysoki udział w wydatkach na działalność innowacyjną tzw. infrastruktury twardej, kosztem wiedzy B+R |
| * Duży potencjał badawczy jednostek naukowych, w tym uczelni, instytutów badawczych oraz instytutów naukowych PAN | * Niedostateczna koordynacja polityki innowacyjności pomiędzy szczeblem centralnym a regionalnym oraz na samym poziomie centralnym |
| * Rozproszenie działań podejmowanych w regionach na rzecz wzmacniania innowacyjności i transferu technologii, niska gęstość relacji sieciowych oraz duża formalizacja relacji z otoczeniem, co skutkuje ogólną słabością regionalnych systemów innowacji | |
| * Niska jakość systemu wspierającego działalność innowacyjną, a rozwiązania instytucjonalne niedostosowane do potrzeb innowacyjnych przedsiębiorstw | |
| * Mała liczba zgłaszanych wynalazków i udzielanych patentów (również w EPO) | |
| * Znaczny udział badań podstawowych przy malejącym udziale badań stosowanych | |
| * Niska skłonność przedstawicieli sektora nauki do współpracy z przedsiębiorcami | |
| * Rozproszona i o niezadowalającej jakości infrastruktura badawcza | |
| * Niedostateczne umiejętności menedżerskie i marketingowe wśród części kadry kierowniczej jednostek naukowych | |
| * Wysokie pozapłacowe koszty pracy | |
| * Niski poziom aktywności zawodowej i wczesne opuszczanie rynku pracy | |
| * Wysoki udział bezrobocia długotrwałego wśród osób bezrobotnych | |
| * Wysoka stopa bezrobocia wśród osób młodych do 25. roku życia | |
| * Relatywnie duża skala szarej strefy | |
| * Ograniczona mobilność międzyzawodowa | |
| * Niedopasowanie kierunków studiów wyższych do potrzeb nowoczesnej gospodarki i rynku pracy, w tym zbyt niski odsetek studentów na kierunkach ścisłych i technicznych | |
| * Niskie wskaźniki edukacji osób dorosłych, w tym niski wskaźnik edukacji ustawicznej | |
| * Niskie zaangażowanie przedsiębiorstw w rozwój własnych pracowników | |
| * Brak systematycznych prognoz podaży i popytu na pracę - trudność w projektowaniu i realizacji działań ukierunkowanych na redukcję strukturalnych niedopasowań na rynku pracy | |
| * Duża aktywność Polaków w Internecie, w tym aktywność handlowa | * Niezadowalająca jakość i dostępność infrastruktury informacyjnej i telekomunikacyjnej |
| * Relatywnie wysokie koszty i niska jakość usług telekomunikacyjnych | |
| * Duży potencjał przyrodniczy i kulturowy | * Wysoka energochłonność i materiałochłonność gospodarki. |
| * Niskie zainteresowanie przedsiębiorców wdrażaniem formalnych systemów zarządzania środowiskowego | |
| * Niska świadomość ekologiczna konsumentów oraz przedsiębiorstw, zwłaszcza sektora MŚP | |
| * Niedostateczne uwzględnianie kwestii ograniczania materiało- i energochłonności przez przedsiębiorstwa oraz niewielka świadomość ekologiczna, zwłaszcza przedstawicieli sektora MŚP | |
| * Dostęp do integrującego się, jednolitego rynku UE oraz konsumentów o dużej sile nabywczej | * Niski udział wyrobów high-tech w eksporcie |
| * Niewystarczająca skuteczność programów promocyjnych Polski wśród zagranicznych inwestorów wskutek słabo rozwiniętej infrastruktury | |
| * Relatywnie wysoki stopień specjalizacji oraz produktywności eksportowej przedsiębiorstw z kapitałem krajowym | |
| * Niewystarczający poziom zaangażowania firm w inwestycje zagraniczne, również w ramach pomocy rozwojowej i/lub klimatycznej | |
|
* Duży potencjał do przyciągania BIZ Wysokie zagęszczenie podstawowych szlaków komunikacyjnych |
| SZANSE | ZAGROŻENIA |
| * Budżet zadaniowy | * Relatywnie niski udział wydatków o charakterze rozwojowym i inwestycyjnym w budżecie państwa |
| * Uproszczenie i cyfryzacja rozliczeń podatkowych | |
| * Niedostateczny postęp w reformowaniu finansów publicznych i obniżaniu obciążeń podatkowych, przy dużym oporze społecznym wobec cięć budżetowych | |
| * Długo odczuwalne skutki światowego kryzysu | |
| * Starzenie się społeczeństwa, wzrost zachorowań na choroby cywilizacyjne oraz inne globalne wyzwania społeczne | |
| * Dalszy dynamiczny rozwój rynku kapitałowego | * Pogorszenie sytuacji finansowej banków i wstrzymanie aktywności kredytowej |
| * Rozwój partnerstwa publiczno-prywatnego | |
| * Sprawne wykorzystanie funduszy unijnego wsparcia przeznaczonych m.in. na rozwój infrastruktury w ramach bieżącej perspektywy finansowej oraz wynegocjowanie wysokiego poziomu wsparcia finansowego UE dla okresu następnej perspektywy finansowej | * Pogorszenie się sytuacji finansów publicznych i ograniczenie dopływu środków publicznych na finansowanie przedsiębiorstw |
| * Ryzyko ograniczenia środków z funduszy unijnych na cele spójnościowe w przyszłej perspektywie finansowej UE | |
| * Duże zainteresowanie programami unijnymi wśród przedsiębiorstw | * Niewystarczający poziom zainteresowania administracji publicznej, sektora finansowego i przedsiębiorców wykorzystaniem instrumentów inżynierii finansowej |
| * Sektorowa budowa programów unijnych, koncentracja tematyczna wsparcia | |
| * Zwiększanie się świadomości potrzeby ograniczenia obowiązków administracyjnych | |
| * Zmiana zasad dystrybucji środków publicznych na naukę i szkolnictwo wyższe, zwłaszcza wzrost finansowania konkursowego i projakościowego | * Dalsze utrzymywanie się niskiego poziomu nakładów na B+R oraz niekorzystnej struktury tych wydatków |
| * Nadmierne zróżnicowanie poziomu i tempa rozwoju regionów | |
| * Rozwój i specjalizacja przedsiębiorstw w najbardziej innowacyjnych gałęziach gospodarki | |
| * Korzystny trend zmian struktury sektorowej gospodarki przejawiający się wzrostem udziału sektorów wysokich technologii | |
| * Dynamiczny rozwój infrastruktury parków naukowo-technologicznych | |
| * Rozwój potencjału edukacyjnego i naukowego w sferach decydujących o międzynarodowej konkurencyjności gospodarki | |
| * Postępująca specjalizacja polskich badaczy | |
| * Szybko rosnąca liczba wynalazków zgłoszonych w UP RP | |
| * Zwiększająca się rola regionów w polityce innowacyjności | |
| * Efektywne wykorzystanie w systemie realizacji strategii organizacji typu agencje rozwoju regionalnego | |
| * Uelastycznienie rynku pracy | * Dalsze usztywnienie rynku pracy i polaryzacja pracowników pod względem warunków zatrudnienia |
| * Obniżenie pozapłacowych kosztów pracy | |
| * Przełamanie trendu wzrostu nierówności płacowych w ostatnim czasie |
* Wzrost pozapłacowych kosztów pracy * Odpływ siły roboczej o wysokich kwalifikacjach w miarę postępującego zmniejszania barier w swobodnym przepływie osób |
| * Wysoki rzeczywisty popyt na pracę, o czym świadczy średni faktyczny czas pracy polskiego pracownika | |
| * Przyciągnięcie imigrantów o wysokich kompetencjach, w tym naukowców | |
| * Poprawiająca się jakość zasobów ludzkich dzięki m.in. "miękkim" projektom współfinansowanym na szeroką skalę z UE | |
| * Wzrost zasobów ludzkich dla nauki i techniki, w tym dynamiczny rozwój edukacji na poziomie wyższym w ostatnich latach | |
| * Doświadczenie i znaczny potencjał do świadczenia wysokiej jakości niektórych usług IT i wytwarzania inteligentnych urządzeń domowego użytku | * Niedostateczny rozwój infrastruktury telekomunikacyjnej i pogłębienie zjawiska wyłączenia cyfrowego |
| * Dynamicznie rosnące obroty e-handlu | |
| * Ułatwienie korzystania z e-podpisu | |
| * Tworzący się rynek na tzw. czyste technologie węglowe | * Zmniejszenie konkurencyjności Polski i wysokie koszty ekonomiczne i społeczne związane z realizacją unijnej polityki gospodarki niskoemisyjnej (w tym ucieczka emisji) |
| * Rozwój gospodarki niskoemisyjnej o niskim poziomie presji na środowisko | |
| * Rosnący udział "zielonych" zamówień publicznych | * Rosnące koszty produkcji w związku z wymogami środowiskowymi, ustalanymi na poziomie międzynarodowym celami redukcji emisji gazów cieplarnianych oraz wzrostem cen nośników energii |
| * Wzrastające zapotrzebowanie na wysokiej jakości usługi związane z zagospodarowaniem czasu wolnego (np. turystyka, sport) oraz medycyną | |
| * Wzrost atrakcyjności kraju w miarę zacieśniania integracji z UE i poprawy reputacji polskiej gospodarki | * Szybkie wyczerpywanie się dotychczasowych przewag konkurencyjnych Polski (zwłaszcza w postaci relatywnie niskich kosztów pracy) |
| * Dynamicznie rosnący poziom wymiany handlowej | |
| * Wzrastające zaangażowanie inwestorów zagranicznych w zakresie BIZ | * Słabe tempo rozwoju gospodarczego u głównych partnerów handlowych, zwłaszcza z UE 15 |
| * Zaostrzenie konkurencji dla polskich wyrobów i usług na rynku europejskim | |
| * Wzrost konkurencji ze strony państw rozwijających się | |
| * Napływ BIZ do sektorów charakteryzujących się niewielkim udziałem "wysokich technologii" oraz wzrastająca atrakcyjność innych krajów dla BIZ |
WIZJA, CEL GŁÓWNY I ZASADY HORYZONTALNE
WIZJA
| Otwarta i ekspansywna gospodarka, oferująca nowe miejsca pracy, oparta na wzajemnym zaufaniu i kooperacji uczestników życia gospodarczego, stabilnie rosnąca dzięki innowacjom i wysokiej efektywności wykorzystania zasobów, która zapewni wzrost standardów życia społeczeństwa oraz konkurencyjności przedsiębiorstw na arenie międzynarodowej do 2020 r. |
Operacyjnie rzecz ujmując docelowo (2020) polska gospodarka poprawi swoją pozycję w międzynarodowych rankingach innowacyjności. Będzie posiadać cechy kwalifikujące ją do grupy krajów "doganiających liderów" wg Innovation Union Scoreboard, a biorąc pod uwagę Global Competitiveness Report - Polska będzie klasyfikowana w gronie państw o wskaźnikach związanych z innowacyjnością powyżej średniej UE.
Z porównania wskaźników ostatniego badania Innovation Union Scoreboard (luty 2012 r.)57 wynika, że Polskę od wielu krajów UE wciąż dzieli duży dystans w zakresie miar innowacyjności. Polska pozostaje w tyle m.in. w dziedzinach wspólnych publikacji sektorów publicznego i prywatnego, wydatków przedsiębiorstw na działalność badawczo-rozwojową oraz zgłoszeń patentowych. Świadczy to o tym, że priorytetem musi być stworzenie ram prawnych i ogólnych warunków, skutkujących większym zaangażowaniem sektora prywatnego w inwestycje w innowacje oraz wykorzystanie różnych form współpracy oraz służące łatwiejszemu wykorzystaniu wyników badań przez sektor prywatny. Słaby poziom innowacyjności potwierdza także Global Competitiveness Report58, sytuujący Polskę na 22. pozycji - wśród członków Unii Europejskiej - pod względem wartości wskaźnika innowacji, i na 25. pod względem wartości wskaźnika gotowości technologicznej. Działania Strategii... będą skoncentrowane w obszarach determinujących wskaźniki cząstkowe wspomnianych indeksów. Należy zaznaczyć, że poza oddziaływaniem na wspomniane obszary, osiągnięcie istotnej poprawy w zakresie innowacyjności będzie w dużym stopniu warunkowane tempem wzrostu gospodarczego Polski w perspektywie realizacji Strategii...
CEL GŁÓWNY
| Wysoce konkurencyjna gospodarka (innowacyjna i efektywna) oparta na wiedzy i współpracy |
ZASADY HORYZONTALNE
| Kreowanie wiedzy |
| Ważną drogą wychodzenia z kryzysu, a zarazem tworzenia podstaw przyszłego rozwoju, jest wzrost inwestycji w kapitał ludzki. Kreowanie wiedzy polega na stwarzaniu warunków dla ciągłego poszukiwania nowych rozwiązań, wzmacniania funkcji poznawczych oraz prowadzenia badań. Tym samym prowadzi do lepszego zaspokajania potrzeb klientów, ale również rozpoznawania i rozwoju nowych wyrobów i usług, również niematerialnych. Kreowanie wiedzy to także jeden z warunków zwiększenia efektywności gospodarowania. W ramach działań na rzecz zwiększania poziomu nauczania (realizowanych głównie przez Strategię rozwoju kapitału ludzkiego) należy zwiększać inwestycje w infrastrukturę materialną edukacji oraz reformować politykę edukacyjną i szkoleniową w celu rozwoju kompetencji niezbędnych do funkcjonowania w konkurencyjnej gospodarce opartej na wiedzy oraz efektywnym i zrównoważonym wykorzystaniu zasobów środowiska. |
| Partnerska współpraca |
| Warunkiem współpracy opartej na zaufaniu i punktem wyjścia dla rozwoju nowoczesnej gospodarki jest odpowiedni poziom kapitału społecznego. Tymczasem z przeprowadzonych badań wynika, że społeczeństwo polskie jest wciąż nakierowane raczej na bierną adaptację niż na rozwój i innowacyjność. Działania zmierzające do poprawy tego stanu rzeczy (w ramach interwencji Strategii rozwoju kapitału społecznego) wpłyną także znacząco w perspektywie długofalowej na poprawę sytuacji gospodarczej kraju. Ważne jest nie tylko zaufanie przedsiębiorców do siebie nawzajem, ale również wszystkich uczestników życia gospodarczego (np. administracja państwowa i samorządowa, instytucje otoczenia biznesu, instytucje naukowe, wymiar sprawiedliwości). Wybór formy współpracy jest kwestią wtórną dla faktu istnienia samej kooperacji i zależy między innymi od przyjętych celów, zakresu współpracy, istotności dla kształtowania przewagi konkurencyjnej oraz od poziomu wzajemnego zaufania i rywalizacji.59 Kooperacja uwzględnia również te związki, których nie można ująć w ramach formalnych - na przykład długoterminowych relacji kupna-sprzedaży lub tworzonych sieci społecznych (social networks), czyli kontekstu społecznego współdziałania przedsiębiorstw. Istotne jest tworzenie kontaktów wielostronnych, z różnym partnerami środowisk lokalnych, m.in. sprzyjających odkrywaniu inteligentnych specjalizacji danego regionu. |
| Ponadto w dobie rosnącej konkurencji i wymagań konsumentów profesjonalne kształtowanie relacji przedsiębiorstw z otoczeniem biznesowym i społecznym oraz budowanie ich wiarygodności i reputacji stają się, obok efektywności finansowej i jakości oferowanych wyrobów lub usług, istotnym elementem kształtowania przewagi konkurencyjnej. Konieczność wykorzystania korzyści skali oraz skracania cyklu rozwojowego produktów wymuszają na przedsiębiorstwach odwołanie się do współpracy, partnerstwa i sojuszy60. Dlatego będą podejmowane kroki na rzecz wspierania dialogu z zainteresowanymi stronami, poprawy wiarygodności przedsiębiorstw w oczach klientów oraz wzmacniania współpracy w lokalnych społecznościach, m.in. poprzez podmioty ekonomii społecznej.61 |
| W rezultacie łatwiejsze stanie się porozumienie polityczne prowadzące do redukcji nadmiernych obciążeń administracyjnych dla biznesu (w ramach tzw. dobrowolnych porozumień). |
| Bardzo istotną sprawą w realizacji zasady partnerskiej współpracy jest dialog społeczny. Pozwala on na zredukowanie konfliktów społecznych, jest również próbą realizacji sprawiedliwości w sferze podziału dóbr oraz kształtowania polityki społeczno-gospodarczej. Z pojęciem tym wiąże się również sprawna komunikacja w zakresie polityki publicznej, a także uznanie przez podmioty publiczne wiedzy, praktyki i doświadczenia podmiotów innych niż państwowe. Jest to niezbędne do prawidłowego diagnozowania i rozwiązywania bieżących problemów. Coraz częściej można zaobserwować, że celem biznesu XXI w. staje się długofalowy, zrównoważony rozwój organizacji gospodarczych poprzez budowanie przewagi konkurencyjnej wpisanej w proces dialogu społecznego. |
| Podstawę dla pełnego zastosowania niniejszej zasady stanowi realizacja Strategii rozwoju kapitału społecznego, która odnosić się będzie m.in. do takich obszarów, jak: zaufanie do instytucji publicznych, postawy obywatelskie, konsultacje społeczne. |
| Efektywna alokacja zasobów/gospodarowanie w obiegu (closed loop) |
| Racjonalne gospodarowanie zasobami jest kluczem do zwiększenia efektywności polskiej gospodarki i tym samym do poprawy jej konkurencyjności. Racjonalne wykorzystanie czynników produkcji pozwala nie tylko na minimalizację kosztów wytwarzania. Wiąże się ono również z dążeniem do właściwej alokacji wiedzy, kompetencji i umiejętności, np. poprzez rozwój ekoinnowacji, tworzenie tzw. zielonych miejsc pracy, czy parków ekoprzemysłowych i klastrów, przyspieszających procesy innowacyjne, wspierających identyfikację nisz o przewagach komparatywnych oraz ułatwiających komercjalizację badań naukowych. Ta zasada horyzontalna bazuje na pojęciu closed loop, a więc gospodarowaniu w obiegu zamkniętym, umożliwiającym ograniczanie strat w przepływach materiałów i energii, ale również wiedzy i inwencji. Jest to szczególnie ważne w działaniach na rzecz budowy zrównoważonej, niskoemisyjnej gospodarki oraz zapewnienia bezpieczeństwa energetycznego i surowcowego, przy jednoczesnym zachowaniu ochrony i zrównoważonego wykorzystania różnorodności biologicznej. |
| Zarządzanie strategiczne/ odpowiedzialne przywództwo |
| Z przeprowadzonych badań wynika, że mniej lub bardziej sformalizowane plany strategiczne posiada jedynie niewielki odsetek przedsiębiorstw w Polsce. Wskazuje to na wyraźny deficyt myślenia w kategoriach przyszłości, a więc zakładającego rozwój w oparciu o odpowiednio zaplanowane zasoby i analizę trendów rynkowych. Myślenie długofalowe powinno być wyróżnikiem postaw nie tylko przedsiębiorców, ale i instytucji szeroko rozumianego otoczenia biznesowego. Kształtowanie innowacyjności wymaga uprzedniego sformułowania długookresowych zamierzeń rozwoju danej społeczności (przedsiębiorstwa, gminy, regionu, kraju) odpowiadających jej aspiracjom, również w procesie rozpoznania zaawansowanych technologicznie specjalizacji danego regionu i formowania przywództwa technologicznego. Powinno być ono wzmacniane odpowiedzialnym przywództwem, stanowiącym jeden z niezbędnych warunków sukcesu w realizacji strategii przedsiębiorstwa. Odpowiedzialne przywództwo dotyczy także zarządzania kwestiami społecznymi i środowiskowymi, znajdując swój wymiar w tzw. społecznej odpowiedzialności biznesu (Corporate Social Responsibility, CSR). Odpowiedzialne przywództwo dotyczy także administracji publicznej i jest niezbędne do wytyczania kierunku oraz implementacji koniecznych reform. |
Analiza sytuacji w obszarze objętym diagnozą wraz z oceną silnych i słabych stron doprowadziła, przy uwzględnieniu trendów rozwojowych, do wyodrębnienia celów szczegółowych - przedstawionych w poniższej ramce. Osiągnięcie tych celów, które w dużej mierze są ze sobą powiązane, będzie skutkować realizacją celu głównego. Celom została przyporządkowana właściwa interwencja Strategii..., a więc kierunki działań i, będące ich uszczegółowieniem, działania62.
| Cel 1. | Dostosowanie otoczenia regulacyjnego i finansowego do potrzeb innowacyjnej i efektywnej gospodarki |
| Cel 2. | Stymulowanie innowacyjności poprzez wzrost efektywności wiedzy i pracy |
| Cel 3. | Wzrost efektywności wykorzystania zasobów naturalnych i surowców |
| Cel 4. | Wzrost umiędzynarodowienia polskiej gospodarki |
Cel 1. Dostosowanie otoczenia regulacyjnego i finansowego do potrzeb innowacyjnej i efektywnej gospodarki
Niektóre regulacje prawne, np. związane z ochroną praw własności intelektualnej czy podatkowe63 mogą utrudniać transfer technologii, przyczyniając się tym samym do ograniczenia możliwości kooperacji. Stopień wykorzystania potencjału innowacyjności gospodarki w dużej mierze uwarunkowany jest obowiązującymi przepisami i zasadami podatkowymi, które wyzwalają (lub hamują) i kierunkują działania podmiotów. Z kolei trwałość obowiązywania prawa umożliwia podejmowanie strategicznych decyzji zarówno przez osoby fizyczne, jak i podmioty gospodarcze. System podatkowy jest jednak w dużej mierze uzależniony od zmieniających się warunków gospodarczych, społecznych i ekonomicznych. Zmieniające się warunki otoczenia prawnego (w tym unijnego) powodują z kolei konieczność dostosowania do nich przepisów podatkowych w sposób jak najbardziej przejrzysty i funkcjonalny. W tym względzie ważnym wyzwaniem dla polityki podatkowej jest zwiększenie konkurencyjności systemu podatkowego, również w kontekście wspierania innowacyjności. Strategia... przewiduje działania w tym obszarze polityki państwa.
Stabilność waluty, jasne reguły polityki fiskalnej i monetarnej czy niska i przewidywalna inflacja to kolejne elementy tworzące odpowiednie ramy dla prowadzenia i planowania działalności przedsiębiorstw. Stan finansów publicznych decyduje zaś o możliwościach uczestniczenia rządu w przedsięwzięciach inwestycyjnych i prorozwojowych, w tym zwłaszcza w obszarach takich jak edukacja, zdrowie, badania i rozwój (B+R), innowacje czy infrastruktura energetyczna i transportowa. Dyscyplina oraz transparentne reguły w zakresie wydatkowania środków publicznych stanowią podstawę stabilnego wzrostu gospodarczego. Rolą polityki makroekonomicznej jest takie kształtowanie ram fiskalnych i monetarnych gospodarki, by warunki do oszczędzania, inwestowania i pracy były jak najbardziej sprzyjające rozwojowi gospodarki.
Jednym z pilniejszych działań w zakresie bezpieczeństwa finansów publicznych jest przeprowadzenie zmian, które w pierwszej kolejności doprowadzą do zmniejszenia nierównowagi fiskalnej, a następnie stworzą przestrzeń do poprawy struktury i efektywności wydatków publicznych. Poprawie przejrzystości i efektywności, a także organizacji sektora finansów publicznych w Polsce oraz zasad jego funkcjonowania służą też nowoczesne rozwiązania planistyczne w zakresie procedur budżetowych i planowania wieloletniego, oparte na układzie zadaniowym.
Zarządzanie długiem sektora finansów publicznych jest kolejną ważną kwestią w finansach publicznych, która wpływa na podstawy makroekonomiczne. Celem zarządzania długiem jest minimalizacja kosztów obsługi długu w długim horyzoncie czasu przy przyjętych ograniczeniach odnośnie do ryzyka refinansowania, kursowego, stopy procentowej, płynności budżetu państwa i innych, w szczególności ryzyka kredytowego i operacyjnego oraz rozkładu kosztów obsługi długu w czasie.
Jednym z elementów poprawy otoczenia instytucjonalnego, stanowiącym jednocześnie realizację zasady efektywnej alokacji zasobów, będzie zwiększenie efektywności wykorzystania aktywów Skarbu Państwa oraz większa przejrzystość zasad funkcjonowania mienia publicznego w gospodarce. W ramach tych działań realizowane będą m.in. procesy prywatyzacyjne, również z udziałem pracowników czy jednostek samorządu terytorialnego oraz profesjonalizacja kadr zarządzających spółkami SP. Wspierana będzie koncepcja akcjonariatu obywatelskiego i pracowniczego.
Działania w ramach wymienionych obszarów polityki państwa - związane ze stabilizacją finansów publicznych, planowaniem budżetowym i zarządzaniem aktywami Skarbu Państwa - znajdują się w zakresie Strategii Sprawne Państwo. Niemniej ich sprawna realizacja jest nieodzowna dla zapisanego w Strategii... zwiększenia możliwości prorozwojowej (w tym zwłaszcza proinnowacyjnej) alokacji środków publicznych.
Barierą we wdrażaniu rozwiązań innowacyjnych w przedsiębiorstwach są bowiem przede wszystkim wysokie koszty ich opracowania lub nabycia i wdrożenia, znacznie przekraczające możliwości kapitałowe większości przedsiębiorstw, zwłaszcza przy związanym z nimi ryzyku. Strategia... obejmuje więc kwestie struktury wydatków publicznych oraz finansowania innowacji. Zakłada skoncentrowanie wydatków państwa i samorządów na celach prorozwojowych (co zwiększy nie tylko poziom innowacyjności gospodarki, lecz także ogólną efektywność wydatków publicznych) oraz stworzenie kompleksowego systemu finansowania innowacji w oparciu przede wszystkim o kapitał prywatny, ale także publiczno-prywatny i publiczny, aby zwiększyć skalę inwestycji w nowe technologie, podejmowanych przez przedsiębiorców (w szczególności MŚP).
Wysokie nakłady na B+R są czynnikiem immanentnie związanym z pojęciem gospodarki innowacyjnej. Nie gwarantują one jednak ani efektywnego wykorzystania nowych technologii, ani przyspieszenia wzrostu PKB per capita. Nie są więc czynnikiem wystarczającym do podniesienia poziomu innowacyjności gospodarki, lecz stanowią istotny element wspierający. Rozwój kraju stymulowany innowacjami wymaga bowiem również sprawnie funkcjonującego systemu zarządzania. Jednym z najważniejszych elementów zapewniających wysoką jakość otoczenia gospodarczego jest więc system administracyjny uwzględniający w swoim działaniu interesy wszystkich podmiotów działających w sferze gospodarki. W tym celu musi się on opierać na faktycznych potrzebach klientów, koordynacji działań, skutecznej komunikacji w celu poprawy relacji administracja - przedsiębiorcy czy usprawnienia systemu sądownictwa gospodarczego oraz egzekucji praw (zwłaszcza praw z umów). Podstawowym warunkiem poprawy jakości świadczenia usług przez administrację, usprawnienia komunikacji z otoczeniem oraz zmniejszenia kosztów funkcjonowania jest szersze wykorzystanie technologii informacyjnych i komunikacyjnych w kontaktach administracji publicznej z obywatelami, przedsiębiorcami i jednostkami spoza sektora publicznego. Politykę państwa we wszystkich powyższych obszarach obejmuje Strategia Sprawne Państwo.
Istotne znaczenie w realizacji celu 1, ale również pozostałych celów Strategii... należy przypisać dialogowi społeczno-gospodarczemu, znajdującemu również silne odzwierciedlenie w horyzontalnej zasadzie "partnerska współpraca". Wypracowanie właściwych rozwiązań, zwłaszcza o charakterze legislacyjnym, jak i późniejsze ich wdrażanie, nie będzie możliwe bez rzetelnej dyskusji z przedstawicielami zarówno pracowników, jak i pracodawców. Należy więc dążyć do wzmacniania dialogu społeczno-gospodarczego poprzez:
- zapewnienie partnerskich relacji pomiędzy administracją a obywatelami, przedsiębiorcami i partnerami społeczno-gospodarczymi,
- wzmocnienie nadzoru społecznego nad realizacją polityk państwa przez zwiększanie roli ciał dialogowych,
- usprawnienie wymiany informacji między stronami dialogu społecznego,
- wzmocnienie udziału środowiska gospodarczego i społeczeństwa w tworzeniu polityki gospodarczej.
| Kierunki działań w ramach celu 1 |
| 1.1. Dostosowanie systemu regulacji gospodarczych do potrzeb efektywnej i innowacyjnej gospodarki |
| 1.2. Koncentracja wydatków publicznych na działaniach prorozwojowych i innowacyjnych |
| 1.3. Uproszczenie, zapewnienie spójności i przejrzystości systemu podatkowego, mające na względzie potrzeby efektywnej i innowacyjnej gospodarki |
| 1.4. Ułatwienie przedsiębiorstwom dostępu do kapitału we wszystkich fazach ich rozwoju, ze szczególnym uwzględnieniem kapitału wysokiego ryzyka i sektora MŚP |
Opis kierunków działań w ramach celu 1
| Kierunek działań 1.1. Dostosowanie systemu regulacji gospodarczych do potrzeb efektywnej i innowacyjnej gospodarki |
System prawny wymaga kontynuacji zapoczątkowanych zmian w procesie legislacyjnym w taki sposób, aby przestrzegane było tworzenie prawa w oparciu o dowody analityczne, eliminowane zbędne przepisy i redukowane koszty regulacyjne, jak również bariery w wykonywaniu działalności gospodarczej. Realizacja tego kierunku będzie się składać z następujących działań:
Działania przewidziane w tym kierunku to w szczególności:
1.1.1. Dostosowanie przepisów prawa w celu poprawy warunków wykonywania działalności gospodarczej, w tym uproszczenie prawa i redukcja kosztów regulacyjnych - będzie realizowane w oparciu o kontynuację przeglądów istniejącego prawa oraz analiz potencjału uproszczeniowego dokonywane przy współpracy z partnerami społecznymi (organizacjami gospodarczymi). Kontynuowane będą działania deregulacyjne. Niezbędne będzie wypracowanie uproszczeń wspomagających wymianę informacji z administracją, w tym integrację administracyjnych systemów informacyjnych pod kątem standardów statystycznych oraz dopasowanie ich do potrzeb użytkowników pod względem zakresu i terminów dostępności danych. Nacisk zostanie położony na to, aby organ administracji jak najwięcej informacji mógł pozyskać elektronicznie bądź korzystając z informacji będących w posiadaniu innych organów administracji64 w celu redukcji kosztów regulacyjnych ponoszonych przez przedsiębiorstwa. Podejmowane działania będą miały na celu eliminację istniejących luk i barier w przepisach prawa gospodarczego. Istotna będzie identyfikacja regulacji hamujących innowacje i ograniczających swobodę działalności gospodarczej i inwestycyjnej, takich jak: uznawanie za wkład publiczny w spółkę spin-off wkładów prywatnych finansowanych z dotacji unijnych, przyjmowanie operacji gotówkowych za podstawową formę rozliczeń z opcją rozliczenia bezgotówkowego czy przepisy dotyczące niegospodarności w kodeksie karnym. Działania zmierzające do uproszczenia i ułatwienia procedur obejmą również obszar ubiegania się, uzyskiwania i rozliczania środków unijnych przez beneficjentów.
1.1.2. Stworzenie i wdrożenie rozwiązań do przeprowadzania ekonomicznej analizy prawa gospodarczego - głównym celem działania jest skuteczne i efektywne wdrażanie polityki regulacyjnej opartej na dowodach, która gwarantuje poprawę otoczenia regulacyjnego poprzez doskonalenie analiz ex ante w procesie legislacyjnym i konstruowanie narzędzi analitycznych niezbędnych przy analizie prawa obowiązującego. Obszary, w ramach których będą podejmowane interwencje:
- wzmocnienie i usprawnienie systemu przeprowadzania Ocen Skutków Regulacji (OSR) do interwencji publicznej na odpowiednio wczesnym etapie prac, ze szczególnym uwzględnieniem analizy wpływu na przedsiębiorczość i konkurencyjność gospodarki jako mechanizmu zapobiegania przyjmowaniu niedopracowanych, niepotrzebnych, a wręcz szkodliwych dla gospodarki regulacji;
- wdrożenie testu MŚP do analizy skutków ekonomicznych nowo tworzonego prawa, dzięki czemu możliwe będzie efektywne dostosowanie prawodawstwa do specyfiki sektora MŚP i przyjmowanie najbardziej efektywnych rozwiązań legislacyjnych z punktu widzenia rozwoju przedsiębiorstw;
- wprowadzenie okresowego monitoringu prawa gospodarczego (OSR ex post) zapewniającego analizę i przegląd faktycznych korzyści i kosztów związanych z uchwaleniem danego aktu prawnego, stanowiący podstawę dalszych prac;
- wprowadzenie mechanizmów samoregulacji gospodarczej jako alternatywnego mechanizmu regulacyjnego opartego na dobrowolnych zobowiązaniach przedsiębiorstw na rzecz usprawnienia funkcjonowania gospodarki;
- zacieśnienie współpracy przy tworzeniu polityk z bezpośrednimi ich adresatami, ze szczególnym uwzględnieniem MŚP, poprzez wykorzystanie nowoczesnych technologii informatyczno-komunikacyjnych (narzędzie konsultacji on-line);
- opracowanie narzędzi umożliwiających analizę obciążeń administracyjnych, kosztów dostosowawczych i kosztów finansowych pod względem uciążliwości przepisów prawa gospodarczego;
- analiza uregulowań najbardziej kluczowych obszarów społeczno-gospodarczych w ujęciu procesowym w celu identyfikacji luk prawnych i tzw. wąskich gardeł, optymalizacji procesu oraz oceny adekwatności przyjętych rozwiązań do specyfiki obszaru.
1.1.3. Przeciwdziałanie upadłościom i polityka nowej szansy - głównym celem działania jest zwiększenie przeżywalności przedsiębiorstw, poprzez (1) zastosowanie instrumentów prewencyjnych wobec trudności w wykonywaniu działalności gospodarczej, (2) upowszechnienie stosowania narzędzi prawnych służących ochronie i restrukturyzacji działalności gospodarczej, a w szczególności prawa naprawczego, (3) zapewnienie efektywnego wykorzystania prawa upadłościowego - jako narzędzia ratowania, restrukturyzacji i sprawnej (lecz tylko w ostateczności) likwidacji (alokacji) zasobów, a także (4) stworzenie warunków do ponownego podejmowania działalności gospodarczej przez przedsiębiorców, którzy doświadczyli bankructwa.
Obszary, w ramach których będzie podejmowana interwencja:
- zapobieganie sytuacjom kryzysowym przedsiębiorstw (systemy wczesnego ostrzegania),
- przeciwdziałanie upadłości przedsiębiorstw (pozasądowe formy naprawy i restrukturyzacji),
- sprawne przeprowadzenie upadłości przedsiębiorstw (sądowe formy restrukturyzacji i likwidacji),
- nowa szansa (oddłużenie, działania po ogłoszeniu upadłości przedsiębiorstwa, ponowne podjęcie działalności gospodarczej),
- działania promocyjne (kampania informacyjno-promocyjna na rzecz promocji dobrego zarządzania oraz racjonalnego podejścia do zagadnienia bankructwa).
W celu ograniczenia skali upadłości przedsiębiorstw i zwiększenia wskaźnika ich przeżywalności konieczna jest również szybka transpozycja odnowionej unijnej dyrektywy o opóźnionych płatnościach (2011/7/UE). Ponadto przeprowadzona zostanie weryfikacja skuteczności fiskalnej polityki przeciwdziałania opóźnieniom w płatnościach (możliwość korekty podatku VAT).
Tabela realizacji kierunku działań 1.1
| Nr działania | Odpowiedzialni | Uczestniczący w realizacji | Waga* | Powiązanie ze strategiami zintegrowanymi |
| 1.1.1. | MG, MF, MS, GUS | KPRM, organizacje przedsiębiorców, PARP, jednostki naukowe | 1 | SSP |
| 1.1.2. | MG, KPRM | RCL, organizacje przedsiębiorców, jednostki naukowe, jst, PARP | 1 | SSP |
| 1.1.3. | MG, MS, | organizacje przedsiębiorców, Krajowa Rada Sądownictwa, zespół międzyresortowy (m.in. MG, MS, MF, MRR, MSP), PARP, jednostki naukowe | 2 | SSP |
* 1 - kluczowe; 2 - ważne
| Kierunek działań 1.2. Koncentracja wydatków publicznych na działaniach prorozwojowych i innowacyjnych |
Konieczność zwiększenia efektywności wydatków w obliczu wysokiego zadłużenia sektora finansów publicznych oraz osiągnięcia celów wskazanych w Strategii Europa 2020 oraz projektach przewodnich, zwłaszcza w inicjatywie "Unia dla innowacji", wymaga zwiększenia udziału w wydatkach publicznych wydatków rozwojowych. W związku z tym wymagane będą następujące działania:
1.2.1. Zwiększenie nakładów publicznych i stymulowanie nakładów prywatnych na działania B+R (badania i rozwój) - zgodnie z celem uzgodnionym dla Polski w ramach realizacji Strategii Europa 2020 wskaźnik nakładów na działania B+R (ang. Gross Expenditure on R&D, GERD) powinien do 2020 roku (a więc w okresie obowiązywania strategii) osiągnąć poziom 1,7% PKB. Wobec powyższego priorytetowy charakter będzie miało systematyczne zwiększanie publicznych nakładów na B+R, zarówno w ramach budżetu krajowego, jak również wsparcia otrzymywanego przez Polskę na ten cel w ramach polityki spójności Ponadto niezbędne będzie stworzenie mechanizmów stymulujących przedsiębiorstwa do zwiększania nakładów na B+R, tak aby w 2020 r. udział sektora prywatnego w finansowaniu B+R zwiększył się do przynajmniej 50%.
1.2.2. Dostosowanie struktury mechanizmów i podniesienie efektywności publicznego finansowania B+R+I (badania + rozwój + innowacje) - wobec istotnych ograniczeń budżetowych, w jakich przychodzi realizować Strategię..., a także z punktu widzenia mobilizacji kapitału prywatnego, niezbędne są działania na rzecz bardziej efektywnego wydatkowania środków publicznych przeznaczonych na finansowanie B+R+I, w szczególności zwiększenie finansowania konkursowego (przedmiotowego) oraz podniesienie efektywności finansowania podmiotowego, wdrożenie systemu zarządzania badaniami opartego na technikach oceny parametrycznej i audytu, a także ścisłe powiązanie finansowania z funduszy publicznych z wynikami badań. W dłuższym okresie należy ograniczyć skalę bezzwrotnych instrumentów interwencji. W projektowaniu programów wsparcia większe niż dotychczas znaczenie należy przypisać finansowaniu zwrotnemu, z wyjątkiem badań (głównie podstawowych), innowacji przełomowych (radykalnych)65 i społecznych, a także tych przedsięwzięć, obszarów czy faz projektów, których analizy i ewaluacje wykluczają rynkową formę wsparcia. Główny nurt finansowania opierać się będzie na instrumentach skierowanych przede wszystkim do podmiotów prywatnych na konkretne projekty, w tym na absorpcję nowoczesnych technologii. W zasady te w pełni wpisuje się również współfinansowanie inwestycji przez państwo w systemie partnerstwa publiczno-prywatnego, w szczególności wynikających z identyfikacji i nawiązania partnerstw w obszarze strategicznych technologii i globalnych wyzwań społeczno-gospodarczych.
1.2.3. Identyfikacja i wspieranie rozwoju obszarów i technologii o największym potencjale wzrostu - jako nieodzowne uzupełnienie horyzontalnej polityki innowacyjności, zgodnie z koncepcją inteligentnej specjalizacji.66 Jest to proces wyszukiwania naukowych i technologicznych obszarów koncentracji działań i środków publicznych oraz prywatnych. Proces ten polega na identyfikacji (również w ujęciu regionalnym) dziedzin nauki i technologii, których wdrożenie zapewnia lub zapewni relatywną przewagę konkurencyjną lub większy potencjał rozwoju w porównaniu z innymi gospodarkami, a także sprostanie najważniejszym wyzwaniom społecznym Polski w perspektywie średnio- i długoterminowej.
Ze względu na fakt, że w obszarze badań i innowacji trudno jest przewidywać przyszłe efekty inwestycji, a rozwój technologii i innowacje są w coraz większym stopniu naukowymi rezultatami różnych, z początku nieskojarzonych ze sobą dziedzin, odgórna selekcja i kierunkowanie inwestycji do wąskich obszarów nauki i gospodarki może obniżać potencjał do rozwoju nowych technologii i innowacji oraz skutkować błędnymi decyzjami strategicznymi. Z tego względu podstawową formą wdrażania inteligentnej specjalizacji polskiej gospodarki będzie forma oddolna, wynikająca z zaangażowania wszystkich interesariuszy, w szczególności przedsiębiorców, platform technologicznych oraz klastrów.
Koncentracja na określonych obszarach interwencji wymaga od wszystkich zaangażowanych podmiotów (m.in. rządu, samorządów, przedsiębiorców, jednostek naukowych) jasnej wizji przyszłości, opartej na świadomości mocnych stron kraju/regionu oraz wiedzy o stanie badań i rozwoju w innych ośrodkach na świecie. W związku z tym koncentracja nakładów na badania i innowacje będzie prowadzona w oparciu o politykę opartą na dowodach, czyli wykorzystującą wyniki projektów typu foresight, analizy specjalizacji naukowej, technologicznej i gospodarczej, a także wyniki badań i ewaluacji dotyczących polityki naukowej i innowacyjnej. Prowadzeniu polityki opartej na dowodach służyć będzie także rozwój narzędzi i systemu cyklicznej oceny krajowego potencjału naukowo- technologicznego oraz monitorowania specjalizacji krajowych i regionalnych (np. projekt Narodowy Program Foresight - wdrożenie wyników67).
| Krajowe ramy strategiczne inteligentnej specjalizacji |
| Konieczność wskazania inteligentnych specjalizacji (wybrania endogenicznych przewag konkurencyjnych, strategicznych obszarów specjalizacji) na poziomie krajowym i regionalnym wynika z obowiązku spełnienia przez Polskę warunku ex ante, określonego przez Komisję Europejską jako niezbędnego dla uzyskania wsparcia na rozwój sfery B+R i przedsiębiorstw ze środków funduszy strukturalnych UE na lata 2014-2020. W konsekwencji powyższego, na szczeblu centralnym podjęto prace nad określeniem krajowych strategicznych ram polityki w dziedzinie badań i innowacji na rzecz inteligentnej specjalizacji. |
| Dokumentami, wskazującymi krajowe specjalizacje w zakresie badań i innowacji są: |
| * Polska Mapa Drogowa Infrastruktury Badawczej, |
| * Krajowy Program Badań, |
| * oraz wyniki projektów foresight, w szczególności projektu Foresight technologiczny przemysłu InSight 2030. |
| Polska Mapa Drogowa Infrastruktury Badawczej (PMDIB) stanowi polski wkład w rozwój Europejskiej Przestrzeni Badawczej, w szczególności europejskiej infrastruktury badawczej. PMDIB obejmuje 33 projekty wybrane w trybie konkursowym przez ekspertów krajowych i zagranicznych. Projekty te wpisują się w ideę tworzenia ośrodków badawczych konsolidujących krajowy potencjał naukowy w danej dziedzinie, w których działalność powinny być zaangażowane silne zespoły naukowe, posiadające odpowiedni dorobek krajowy i międzynarodowy. Koncepcja organizacyjna ośrodków obejmuje zasadę otwartego dostępu do urządzenia badawczego w oparciu o kryterium doskonałości naukowej. |
| Krajowy Program Badań (KPB) wskazuje strategiczne kierunki badań naukowych i prac rozwojowych, określające cele i założenia długoterminowej polityki naukowo-technicznej i innowacyjnej państwa. Celem KPB jest koncentracja nakładów publicznych na priorytetowych kierunkach badań naukowych i prac rozwojowych z punktu widzenia potrzeb polskiego społeczeństwa i międzynarodowej konkurencyjności polskiej gospodarki. KPB został przyjęty przez Radę Ministrów w dniu 16 sierpnia 2011 r. Projekt KPB przygotowany został przez Komitet Polityki Naukowej i poddany uzgodnieniom międzyresortowym oraz konsultacjom społecznym. KPB obejmuje siedem strategicznych, interdyscyplinarnych kierunków badań naukowych i prac rozwojowych. Kierunki te to: |
| 1. Nowe technologie w zakresie energetyki |
| 2. Choroby cywilizacyjne, nowe leki oraz medycyna regeneracyjna |
| 3. Zaawansowane technologie informacyjne, telekomunikacyjne i mechatroniczne |
| 4. Nowoczesne technologie materiałowe |
| 5. Środowisko naturalne, rolnictwo i leśnictwo |
| 6. Społeczny i gospodarczy rozwój Polski w warunkach globalizujących się rynków |
| 7. Bezpieczeństwo i obronność państwa. |
| Wskazane kierunki uwzględniają m.in.: |
| * globalne wyzwania, przed jakimi staje współczesne społeczeństwo, |
| * globalne trendy rozwojowe, |
| * wyniki Narodowego Programu Foresight "Polska 2020", |
| * analizę zapotrzebowania na wsparcie naukowe przeprowadzoną przez NCBiR w 2009 r. wśród wiodących gałęzi przemysłu w Polsce, |
| * wyniki ewaluacji Krajowego Programu Badań Naukowych i Prac Rozwojowych, ustanowionego w 2008 r. |
| Na podstawie KPB, Rada Narodowego Centrum Badań i Rozwoju przygotowuje strategiczne programy badań naukowych i prac rozwojowych. W skład Rady wchodzi po 10 przedstawicieli środowisk gospodarki, nauki i administracji, co zapewnia udział wszystkich zainteresowanych środowisk w decyzjach dotyczących kolejnych inicjatyw. Do wyboru strategicznych programów badań naukowych i prac rozwojowych stosowane są następujące kryteria: |
| * długookresowe potrzeby gospodarki, |
| * poziom badań naukowych w ośrodkach krajowych w danej dziedzinie, |
| * potencjał rozwojowy innowacyjnych sektorów przedsiębiorczości w skali mikro, małej i średniej, opartych na nowych polskich technologiach, |
| * priorytetowe kierunki rozwoju badań naukowych zawarte w europejskich programach badawczych. |
| Foresight technologiczny przemysłu InSight 2030 to projekt w ramach którego określono obszary i technologie przemysłowe, których rozwój do 2030 r. stanie się siłą napędową polskiej gospodarki i pozwoli przyczynić się do podniesienia konkurencyjności i innowacyjności polskiego przemysłu. Prace analityczne prowadzone były w 10 horyzontalnych polach badawczych, w ramach których zidentyfikowano 35 obszarów (tzw. rynków wiodących) i 127 kluczowych technologii, przy czym po konsultacjach społecznych i spotkaniach z przedstawicielami poszczególnych branż zweryfikowana lista zawiera na tym etapie prac 33 obszary i 99 technologii w pogrupowanych następujących polach badawczych: |
| 1. Biotechnologie przemysłowe |
| 2. Technologie fotoniczne |
| 3. Mikroelektronika |
| 4. Zaawansowane systemy wytwarzania i materiały |
| 5. Nanotechnologie |
| 6. Technologie informacyjne i telekomunikacyjne |
| 7. Technologie kogeneracji i racjonalizacji gospodarowania energią |
| 8. Technologie pozyskiwania surowców naturalnych |
| 9. Zdrowe społeczeństwo |
| 10. Zielona gospodarka. |
| Analiza krzyżowa priorytetów wskazanych w PMDIB, KPB oraz w projekcie InSight 2030 wskazała na dużą synergię i komplementarność w obszarach zidentyfikowanych jako kluczowe dla poziomu krajowego, co potwierdziło spójność między zidentyfikowanymi obszarami specjalizacji naukowej i technologicznej. |
| Aktualnie prowadzone prace będą polegały na dalszej analizie wyników projektu InSight 2030 w kierunku ograniczenia liczby priorytetowych technologii i obszarów, analizie istniejących skupisk klastrowych oraz analizie udzielonego wsparcia dla sektorów gospodarki i dziedzin nauki w ramach PO i RPO. Przeprowadzona zostanie także analiza krzyżowa potencjalnej krajowej i regionalnych inteligentnych specjalizacji (w kontekście wzmocnienia lub uzupełnienia specjalizacji regionalnych). Kontynuowany będzie także dialog z interesariuszami dotyczący identyfikacji wyłaniających się specjalizacji krajowych i regionalnych, który będzie wsparty narzędziami i systemem cyklicznej oceny krajowego potencjału naukowo-technologicznego oraz monitorowania specjalizacji krajowych i regionalnych (np. projekt Narodowy Program Foresight - wdrożenie wyników). |
| Zidentyfikowane obszary specjalizacji będą wykorzystywane przy stosowaniu już sprawdzonych lub projektowaniu nowych instrumentów wsparcia wdrażających strategię inteligentnej specjalizacji. Przykładem tych instrumentów są strategiczne programy badań naukowych i prac rozwojowych wynikające z KPB (np. STRATEGMED), programy wspierające kluczowe technologie z punktu widzenia krajowej gospodarki (np. GRAFTECH), a także instrumenty wykorzystujące inicjatywy oddolne platform technologicznych i klastrów oraz oparte na mechanizmie partnerstwa publiczno-prywatnego w zakresie finansowania badań naukowych i rozwoju technologii (np. InnoLot). |
1.2.4. Wspieranie różnych form innowacji - Strategia... przyjmuje szeroką definicję innowacji, stąd środki publiczne będą angażowane w działania we wszystkich sektorach (w tym w sektorze publicznym) i branżach, zarówno w przemyśle, jak i usługach, z uwzględnieniem wszelkich rodzajów przedsięwzięć innowacyjnych: produktowych, procesowych, organizacyjnych, marketingowych, technologicznych i nietechnologicznych, eko-innowacji, innowacji społecznych, otwartych czy popytowych (user driven innovation, również w sektorach kreatywnych). Niezależnie od tego środki publiczne będą przeznaczane na finansowanie działalności B+R, w tym badań podstawowych, prowadzonej w jednostkach naukowych oraz w przedsiębiorstwach (wspieranie tworzenia centrów B+R w przedsiębiorstwach).
1.2.5. Wspieranie transferu wiedzy i wdrażania nowych/nowoczesnych technologii w gospodarce (w tym technologii środowiskowych) - najważniejszym mechanizmem sprawnego systemu innowacji jest współpraca między sektorem B+R a gospodarką. Dlatego wśród celów racjonalnego wydatkowania środków publicznych znajduje się wspieranie współpracy między przedsiębiorstwami oraz współpracy sfery B+R z przedsiębiorstwami (premiowanie wspólnych badań i prac rozwojowych), wspieranie tworzenia konsorcjów na rzecz rozwoju innowacji oraz wspieranie lokalnych inicjatyw tworzenia parków naukowo-technologicznych i wzmacnianie ich współpracy z klastrami. Podstawową zasadą wspierania platform współpracy będzie koncentracja na inicjatywach oddolnych i regionalnych. Działania państwa w tym zakresie będą miały charakter przede wszystkim pomocniczy (finansowy i techniczny) w stosunku do roli środowiska pomysłodawców i organizatorów i ukierunkowane będą na trwałość przedsięwzięć.
1.2.6. Efektywne zarządzanie programami publicznymi w dziedzinie B+R+I - obok odpowiedniej struktury, kierunków, dywersyfikacji terytorialnej i sposobu angażowania środków publicznych w programy inwestycyjne niezbędne jest zapewnienie uzyskania zamierzonych rezultatów w wymiarze finansowym, gospodarczym i społecznym. Stąd konieczność przyjęcia metod zarządzania przez cele programami publicznymi, nastawienie na ich trwałość i rzeczywiste efekty, zapewnienie komplementarności różnych programów wsparcia, ustanowienie partnerstwa z organizacjami gospodarczymi i społecznymi oraz przedstawicielami grup beneficjentów, a także uelastycznienie procedur oceny formalnej na etapie aplikowania i wdrażania programów przy zwiększeniu poziomu warunkowości wsparcia. W celu ograniczenia zjawiska dublowania rezultatów, projekty w dziedzinie B+R i innowacji realizowane przy wykorzystaniu środków publicznych będą poprzedzane odpowiednimi analizami określającymi ich unikalność w światowym stanie techniki, w tym także tzw. badaniami patentowymi, zwłaszcza w tych obszarach, w których korzystanie z ochrony patentowej jest popularną praktyką (np. farmacji, biotechnologii). Ponadto programy i projekty finansowane ze środków publicznych będą podlegały systematycznej ewaluacji.
Tabela realizacji kierunku działań 1.2
| Nr działania | Odpowiedzialni | Uczestniczący w realizacji | Waga* | Powiązanie ze strategiami zintegrowanymi |
| 1.2.1. |
MF, MNiSW, MG, MRR |
jednostki naukowe | 1 | |
| 1.2.2. | MG, MNiSW, MF | organizacje przedsiębiorców, PARP | 1 | SSP |
| 1.2.3. | MNiSW, MG, ZW | jednostki naukowe, organizacje przedsiębiorców, jst | 1 | SSP |
| 1.2.4. | MNiSW, NCN, NCBiR | organizacje przedsiębiorców, podmioty gospodarcze, jednostki naukowe, PARP | 2 | wszystkie SZ |
| 1.2.5. | MNiSW, NCBiR | organizacje przedsiębiorców, podmioty gospodarcze, jednostki naukowe, PARP | 1 | |
| 1.2.6. | MNiSW, NCN, NCBiR | ZW, jst, organizacje przedsiębiorców, podmioty gospodarcze, PARP | 1 | SSP |
* 1 - kluczowe; 2 - ważne
| Kierunek działań 1.3. Uproszczenie, zapewnienie spójności i przejrzystości systemu danin publicznych mające na względzie potrzeby efektywnej i innowacyjnej gospodarki |
System danin publicznych sprzyjający innowacyjności, efektywności i inwestycjom powinien umożliwiać realizację długofalowych strategii biznesowych oraz minimalizować zniekształcenia w alokacji zasobów. Zgodnie z przyjętymi założeniami ewolucja systemu podatkowego i ubezpieczeń społecznych w nadchodzącej dekadzie - podobnie jak całości prawa gospodarczego - powinna polegać na dalszym stopniowym upraszczaniu obowiązujących przepisów podatkowych, dążeniu do spójności i przejrzystości regulacji oraz obniżenia kosztów wypełnienia obowiązków podatkowych przy zapewnieniu zgodności z prawem unijnym.
Działania przewidziane w tym kierunku to w szczególności:
1.3.1. Obniżenie w długim okresie pozapłacowych kosztów pracy - badania OECD jednoznacznie potwierdzają, że najmniej szkodliwe dla wzrostu gospodarczego jest opodatkowanie konsumpcji i własności, natomiast najbardziej - dochodów z pracy i dochodów osób prawnych, włączając w to składki na ubezpieczenia społeczne.68 Postulat redukcji pozapłacowych kosztów pracy zawiera również "Program na rzecz nowych umiejętności i zatrudnienia" nowej strategii unijnej Europa 2020.69 W warunkach spowolnionego wzrostu gospodarczego u głównych partnerów handlowych Polski oraz utrzymującej się na wysokim poziomie stopie bezrobocia w kraju, ewolucja polskiego systemu podatkowego musi zmierzać właśnie w kierunku struktury obciążeń o relatywnie najmniejszym negatywnym wpływie na wzrost i pozapłacowe koszty pracy. Pozwoli to na zwiększenie współczynnika aktywności zawodowej i realizację celu strategii Europa 2020, jakim jest osiągnięcie wskaźnika zatrudnienia osób w wieku od 20 do 64 lat na poziomie co najmniej 75%.
1.3.2. Eliminacja szkodliwych subsydiów i racjonalizacja ulg podatkowych - wedle przyjętej przez Ministerstwo Finansów metodologii, w polskim systemie podatkowym funkcjonuje obecnie 489 instrumentów o cechach preferencji podatkowych, które odpowiadają wartości 5,2% PKB.70 Duża liczba preferencji funkcjonujących w polskim systemie podatkowym oraz związane z nimi obciążenia finansów publicznych (np. w relacji do PKB) w połączeniu z nie zawsze oczywistymi korzyściami społecznymi i ekonomicznymi z nich wynikającymi, powodują, że konieczne jest dokonanie gruntownego przeglądu tych instrumentów. Strategia zakłada zatem rzetelną analizę obowiązujących preferencji podatkowych, która zostanie wykorzystana podczas prac nad ich racjonalizacją w celu większego skoncentrowania preferencji na narzędziach warunkowych, zwłaszcza związanych z działalnością innowacyjną (patrz następne działanie), inwestycyjną i wyzwaniami demograficznymi oraz środowiskowymi.
1.3.3. Racjonalizacja systemu zachęt fiskalnych wspierających prowadzenie działalności B+R+I - obecny system zachęt fiskalnych związanych z działalnością badawczą, rozwojową i innowacyjną nie cieszy się dużym zainteresowaniem podatników i nie prowadzi do zwiększenia innowacyjności polskiej gospodarki, bardziej sprzyjając zakupowi nowych technologii z zewnątrz niż korzystaniu z preferencji podatkowych z tytułu własnej działalności innowacyjnej. Niezbędna jest weryfikacja mechanizmów istniejących w polskim systemie prawnym w celu opracowania bardziej efektywnego modelu wsparcia przedsięwzięć innowacyjnych. Mało efektywne regulacje powinny zostać zastąpione prostym mechanizmem zachęt dla firm, które podejmują ryzyko związane z działalnością B+R oraz wdrożeniem nowych technologii.
1.3.4. Dostosowanie systemu podatku od towarów i usług - obecna liczba uregulowań związanych z podatkiem VAT, momentów powstania obowiązku podatkowego oraz stopień niejednoznaczności przepisów stanowią istotne obciążenie administracyjne i finansowe dla przedsiębiorstw. Pomimo korzystnych zmian w tym zakresie przeprowadzonych w Polsce w ostatnich trzech latach wciąż istnieją przesłanki i możliwości do istotnego ograniczenia liczby regulacji w zakresie podatku od wartości dodanej oraz ich uproszczenia - zgodnie z unijną Zieloną księgą w sprawie przyszłości podatku VAT.71 Obecnie prowadzone są prace nad uproszczeniem obowiązujących przepisów w zakresie podatku VAT regulujących kwestie dotyczące określenia momentu powstania obowiązku podatkowego.
Tabela realizacji kierunku działań 1.3
| Nr działania | Odpowiedzialni | Uczestniczący w realizacji | Waga* | Powiązanie ze strategiami zintegrowanymi |
| 1.3.1. | MF, MPiPS |
Trójstronna Komisja ds. Społeczno-Gospodarczych, organizacje przedsiębiorców, organizacje pozarządowe |
2 | SSP, SRKL |
| 1.3.2. | MG, MF |
jednostki naukowe, organizacje przedsiębiorców, organizacje pozarządowe |
2 | |
| 1.3.3. | MNiSW, MG, MF |
jednostki naukowe, organizacje przedsiębiorców, NCBiR |
1 | |
| 1.3.4. | MF | organizacje przedsiębiorców | 2 |
* 1 - kluczowe; 2 - ważne
| Kierunek działań 1.4. Ułatwianie przedsiębiorstwom dostępu do kapitału we wszystkich fazach ich rozwoju, ze szczególnym uwzględnieniem kapitału wysokiego ryzyka i sektora MŚP |
Dostęp do środków finansowych jest kluczowym czynnikiem na każdym etapie rozwoju przedsiębiorstwa - począwszy od powstania, przez rozwój, po restrukturyzację czy zmianę profilu działalności. Źródła finansowania przeznaczane na zwiększanie konkurencyjności, ekspansję i nowe technologie warunkują pozostawanie firmy na rynku, zwłaszcza w obecnych realiach postępującej specjalizacji i intensywnych poszukiwań kolejnych nisz rynkowych. Jednocześnie zdobycie dostępu do podstawowej formy zewnętrznego finansowania, tj. kredytu bankowego, stanowi istotny problem zwłaszcza - wg tzw. hipotezy luki finansowania - dla najmniejszych i średniej wielkości przedsiębiorstw72.
Niepewność związana ze wstrząsami gospodarczymi, utrzymujący się brak zaufania rynków finansowych i wprowadzane obostrzenia regulacyjne w sektorze bankowym umocniły w ostatnich latach i tak znaczącą rolę kapitałów własnych w strukturze finansowania inwestycji w Polsce. W dłuższym okresie jest ona utrwalana przez tradycyjną awersję firm do podejmowania ryzyka związanego z zaciąganiem formalnych zobowiązań. W tym kontekście warto też zaznaczyć, że kształtowanie polityki gospodarczej w najbliższym czasie wciąż będzie uwarunkowane koniecznością zwiększenia stabilności systemu bankowego poprzez wprowadzenie regulacji w skali międzynarodowej (zmiany w regulacjach Komitetu Bazylejskiego i w dyrektywie CRD73), a także odpowiadających im zmian legislacji krajowej, co może ujemnie wpłynąć na dostępność kredytu.
W przypadku działań innowacyjnych dostęp do finansowania jest jeszcze bardziej utrudniony. Banki, z racji ograniczania ryzyka i równoważenia struktury aktywów, nie są przystosowane do finansowania przedsięwzięć ponadprzeciętnie ryzykownych, o niepewnej (czasowo i wartościowo) stopie zwrotu. Mimo to polskie banki udzielają więcej kredytów i innych instrumentów finansowych na finansowanie innowacyjności niż pozostałe segmenty rynku finansowego razem wzięte. Wynika to z niedostatecznego rozwoju alternatywnych instytucji, wyspecjalizowanych we wspieraniu innowacyjnych rozwiązań.
Priorytetem rozwoju rynku finansowego będzie więc zwiększenie dostępności źródeł zewnętrznego finansowania przedsiębiorstwa oraz rozszerzenie oferty finansowania dla przedsięwzięć i podmiotów z obszaru badań i innowacji, zarówno w oparciu o kapitał prywatny, jak i publiczno-prywatny. Na podstawie dotychczasowych doświadczeń Polski i innych krajów, działania w tym celu będą polegały z jednej strony na rozwoju wyspecjalizowanych systemów i instrumentów finansowania, a z drugiej - na większym wykorzystaniu obecnego potencjału banków oraz funkcjonujących już w tym obszarze mechanizmów, takich jak rynek obrotu akcjami New Connect i obrotu obligacjami Catalyst na GPW w Warszawie. Intensywność oraz wewnętrzna struktura działań związanych ze zwiększaniem dostępu do finansowania oraz wspierania innowacji z udziałem środków publicznych będą zróżnicowane pod względem terytorialnym i funkcjonalnym (patrz działanie 1.2.6).
1.4.1. Wsparcie procesów mobilizacji oszczędności i formowania kapitału - dla wzrostu inwestycji w gospodarce, w szczególności w działania innowacyjne, podstawowe znaczenie - obok przyciągania kapitału zagranicznego - ma formowanie i mobilizowanie kapitału krajowego. W tym celu niezbędne są działania zachęcające do oszczędzania i inwestowania, takie jak minimalizowanie obciążeń administracyjnych i podatkowych z tym związanych czy promowanie oszczędzania na długi okres, w tym zwłaszcza na cele mieszkaniowe, zdrowotne i emerytalne. Konieczne jest nie tylko dalsze powiększanie udziału74 osób korzystających z podstawowych usług finansowych, ale również legislacyjne i organizacyjne wspieranie obrotu bezgotówkowego oraz wdrażania innowacji w sektorze finansowym w celu uatrakcyjnienia jego oferty dla obecnych i potencjalnych klientów (tj. zwiększanie intensywności korzystania z usług bankowych przez nowe segmenty klientów). Zwiększeniu aktywności finansowej na poziomie lokalnym służyć będzie dostosowanie warunków funkcjonowania sektora bankowości spółdzielczej m.in. w zakresie terytorialnych ograniczeń działalności, zasad kontroli i obciążeń administracyjnych. Działania dostosowawcze zostaną wcześniej przeanalizowane pod kątem ich wpływu zarówno na warunki działalności, jak i stabilność podmiotów tego sektora.
Dla usprawnienia systemu finansowania przedsiębiorstw i innowacji niezbędne jest również stworzenie spójnego systemu oceny i monitoringu zapotrzebowania podmiotów gospodarki realnej na zewnętrzne źródła finansowania, również w ujęciu regionalnym, w celu poprawnej identyfikacji luk finansowania. Pozostaje to w ścisłym związku z planowanym w kierunku działań 1.1.2 oraz 2.2.5 rozwojem statystyki MŚP i statystyki regionalnej.
Niezbędne jest zwiększenie aktywności na rynku banku publicznego, jakim jest Bank Gospodarstwa Krajowego, m.in. rozwinięcie jego działań w oparciu o aktywa będące w posiadaniu Skarbu Państwa. Baza kapitałowa zgromadzona w ramach wehikułu inwestycyjnego zarządzanego przez BGK pozwoli zarówno na wykorzystanie niepracującego dziś kapitału publicznego, jak i na mobilizację kapitału prywatnego poprzez mechanizm lewarowania, jednocześnie dając asumpt do rozwoju systemu partnerstwa publiczno-prywatnego.
System ten jest ważnym instrumentem mobilizacji kapitału prywatnego, nie tylko w przedsięwzięcia infrastrukturalne, ale również innowacyjne. Wykorzystanie go na szerszą skalę wymaga jednak precyzyjnego określenia formuły PPP w akcie odpowiedniej rangi wprowadzającym jednolite definicje i interpretacje przepisów, szerszego stosowania wstępnych umów o dofinansowanie z instytucją wdrażającą przed wyborem partnerów prywatnych, opracowania systemowego narzędzia rozwiązywania sporów, jasnych zasad przeprowadzania kontroli oraz wdrożenia szkoleń dla pracowników organów kontrolnych i administracji publicznej i samorządowej. Oparcie tych działań na analizie najlepszych praktyk i studiów przypadków powinno zmniejszyć opory urzędników przed podejmowaniem decyzji (wynikające również z obaw o posądzenie o korupcję), zwiększyć elastyczność warunków przetargów i przenieść ciężar kontroli z procedur na cele projektów. Priorytetem będzie uproszczenie elementów procedur i kontroli dotyczących tzw. momentów krytycznych, tj. przetargów i wyborów kooperantów.
1.4.2. Rozwój systemu pożyczkowego, poręczeniowego i gwarancyjnego - ze względu na fakt, że fundusze pożyczkowe i poręczeniowe koncentrują swoją działalność na małych i średnich przedsiębiorstwach i ich specyfika najlepiej odpowiada potrzebom firm związanym z działalnością innowacyjną, należy rozważyć ustawowe ugruntowanie ich funkcjonowania. Niezbędne jest również dostosowanie obecnych regulacji systemu funduszy doręczeniowych, tak aby ułatwiały one angażowanie się w przedsięwzięcia o podwyższonym ryzyku, poprzez rozstrzygnięcie kwestii m.in. pomocy publicznej, gwarancji Skarbu Państwa, poręczeń portfelowych, reporęczeń dla funduszy regionalnych, ułatwień dla przedsiębiorstw z negatywną historią kredytową. Należy rozważyć również uzupełnienie systemu poręczeń i gwarancji o wyspecjalizowaną część dedykowaną projektom innowacyjnym, objętą preferencjami i zasadami partycypacji beneficjentów w kapitale. Specjalne schematy wsparcia w postaci pożyczek i poręczeń będą zaadresowane do podmiotów rozpoczynających działalność i znajdujących się na wczesnym etapie rozwoju (do 24-36 miesięcy prowadzenia działalności gospodarczej). Finansowane one mogłyby być poprzez nowe dotacje dla funduszy poręczeniowych i pożyczkowych lub długoterminowe linie pożyczkowe dla funduszy pożyczkowych oraz subsydiowanie kosztów udzielania pożyczek i nowe produkty poręczeniowe BGK. Rozważone zostanie również rozwinięcie innych instrumentów gwarancyjnych wspierających przedsięwzięcia realizowane na zasadach partnerstwa publiczno-prywatnego.
Tradycyjne wsparcie w ramach publicznych funduszy pożyczkowych i poręczeniowych będzie uzupełnione przez rozwój inicjatyw wsparcia pozadotacyjnego75, opartego na mechanizmie odnawialnym (rewolwingowym). Takie inicjatywy powinny pozwolić elastycznie reagować na potrzeby firm i dokonywać odpowiednich realokacji środków na instrumenty, które mogą okazać się najbardziej użyteczne lub też które są najbardziej istotne z punktu widzenia realizowanej polityki wspierania MŚP. Działania w tym zakresie doprowadzą do zwiększenia liczby i zasięgu działania instytucji oferujących finansowanie dłużne lub ułatwiających dostęp do takiego finansowania w poszczególnych regionach. Przy czym niezbędne może się okazać dostosowanie tych instytucji do specyfiki poszczególnych regionów.
1.4.3. Rozwój systemu mikrofinansowania - w związku z ograniczoną wiedzą MŚP dotyczącą dostępnych form finansowania i możliwości jego zdobycia, niezbędny jest rozwój systemu mikrofinansowania w oparciu o zasadę punktów jednego kontaktu (one stop shops), w których przedsiębiorcy mogą ubiegać się zarówno o unijne, krajowe, jak i lokalne instrumenty finansowania. System punktów jednego kontaktu już z powodzeniem w Polsce funkcjonuje w postaci Krajowego Systemu Usług i może stanowić odpowiednią bazę do rozwoju mikrofinansowania. System - rozwijany we współpracy ze środowiskiem inwestorskim i sektorem bankowym (w szczególności z lokalnymi bankami spółdzielczymi) oraz dysponentami funduszy unijnych - oparty byłby więc na sieci podmiotów pośredniczących, oferujących produkty i usługi finansowe wyspecjalizowanych instytucji. Katalog produktów i usług mikrofinansowych będzie miał charakter otwarty i ewoluujący w zależności od potrzeb przedsiębiorców oraz możliwości i nowatorstwa dostawców kapitału. W szczególności zawierać on będzie instrumenty przeznaczone na finansowanie również innowacyjnych przedsięwzięć technologicznych na etapie testów i przed wejściem na rynek.
1.4.4. Rozwój i promocja alternatywnych do kredytu bankowego źródeł finansowania działalności - wzrost ich udziału w rynku konieczny jest do dywersyfikacji oferty i zwiększenia kompleksowości polskiego systemu finansowania przedsiębiorstw i innowacji. Do najważniejszych zadań realizujących ten cel należy:
- wsparcie techniczne dla przedsiębiorców w zakresie korzystania z finansowania udziałowego i dłużnego (popularyzowanie wraz z GPW rynku New Connect i Catalyst, finansowanie kompleksowych usług obsługi potencjalnych emitentów, np. w ramach Krajowego Systemu Usług),
- wprowadzenie regulacji umowy faktoringu (w tym przyjęcie jego jednolitej definicji),
- stworzenie mechanizmów gwarancyjnych dla przedsiębiorstw faktoringowych, forfaitingowych i leasingowych finansujących eksport (w szczególności wysokiej techniki) oraz obrót produktami i usługami innowacyjnymi.
1.4.5. Rozwój systemu finansowania podwyższonego ryzyka - w Polsce wciąż niewielką rolę odgrywają fundusze Private Equity/Venture Capital (VC). Dotychczasowe zaangażowanie funduszy tego typu sugeruje, że perspektywy ich rozwoju w dużej mierze zależą od polityki państwa. Nie przewiduje się bezpośredniej ingerencji w działalność funduszy, ale konieczne są działania ukierunkowane na mobilizację większych środków w funduszach VC oraz silniejsze wspieranie inwestycji w początkowe fazy życia firm. Rola państwa w tym zakresie mogłaby obejmować przejmowanie części ryzyka od inwestorów prywatnych m.in. poprzez gwarantowanie im pierwszeństwa wypłaty zainwestowanego kapitału, pokrywanie ewentualnych strat funduszu w pierwszej kolejności ze środków państwowych (co skraca okres zamrożenia środków prywatnych), rozpoczynanie wpłat środków przez państwo czy przyznawanie inwestorom prywatnym opcji odkupu udziałów państwa w funduszach po cenie wejścia. Optymalny udział środków publicznych w poszczególnych funduszach będzie określany (z uwzględnieniem przeznaczenia środków) na podstawie badań monitoringu rentowności przedsięwzięć, ewaluacji ex post i in.76
Rozwojowi rynku VC, szczególnie w jego najsłabszym ogniwie - inwestycji w innowacyjne firmy na wczesnym etapie rozwoju (seed i start-up) - będzie służyć również umocnienie roli Krajowego Funduszu Kapitałowego.
1.4.6. Stworzenie systemu jakościowej oceny wiarygodności kredytowej oraz mediacji finansowej - zgodnie z zamierzeniami Komisji Europejskiej, zawartymi w przeglądzie okresowym Small Business Act, potrzeby finansowe MŚP wymagają obecnie opracowania przez środowisko bankowe, przy udziale instytucji nadzoru i organizacji przedsiębiorców, odrębnego systemu oceny wiarygodności kredytowej, opartego w większym stopniu na analizie jakościowej. Ponadto doświadczenia wielu krajów Unii Europejskiej wskazują, że skuteczność negocjacji pomiędzy kredytobiorcami (zwłaszcza MŚP) a podmiotami finansującymi można istotnie zwiększyć dzięki działalności mediatora kredytowego (credit ombudsman). Konieczne jest zatem przeanalizowanie możliwości powołania w Polsce takiej instytucji w oparciu o doświadczenia z innych rynków.
1.4.7. Działania informacyjne i szkoleniowe - podstawowym zadaniem promocyjnym jest zachęcenie przedsiębiorstw do korzystania z instrumentów finansowych (poprzez popularyzowanie wiedzy o ich wpływie na rozwój firm), a edukacyjnym - przygotowanie przedsiębiorstw do korzystania z funduszy podwyższonego ryzyka (poprzez dostarczanie wiedzy zarządczej i strategicznej). Z jednej strony konieczne jest więc zwiększenie świadomości możliwości pozyskania kapitału wśród przedsiębiorców, zwłaszcza w zakresie finansowania projektów innowacyjnych (czyli pobudzenie popytu na instrumenty finansowe i zwiększenie kompetencji ich wykorzystania przez adresatów), a z drugiej - stworzenie we współpracy z instytucjami nadzoru mechanizmu wprowadzania na rynek nowych usług finansowania innowacji. Może on przyjąć formę programu kooperacji z sektorem finansowym, wspierającego innowacyjność rynku i popyt na nowe instrumenty. Konieczny jest także rozwój usług coachingowych dla przedsiębiorców w zakresie doboru, implementacji i rozliczania instrumentów finansowych w projekcie innowacyjnym.
Tabela realizacji kierunku działań 1.4
| Nr działania | Odpowiedzialni | Uczestniczący w realizacji | Waga* | Powiązanie ze strategiami zintegrowanymi |
| 1.4.1. | MG, MF, MSP |
organizacje przedsiębiorców, organizacje pozarządowe, KNF, BGK |
2 | SSP |
| 1.4.2. | MG, MF, UKNF | BGK, ZW, jst, organizacje przedsiębiorców, PARP, IOB (w tym KSFP, PSFP) | 1 | |
| 1.4.3. | MG | PARP, organizacje przedsiębiorców, IOB, jst | 2 | |
| 1.4.4. | MG, UKNF | organizacje przedsiębiorców, PARP, IOB, GPW | 2 | |
| 1.4.5. | MG, UKNF | ZW, jst, organizacje przedsiębiorców, PARP, IOB (KFK, PSIK, sieci business angels) | 1 | |
| 1.4.6. | MG, UKNF | organizacje przedsiębiorców, ZBP, ZW | 2 | |
| 1.4.7. | MG | PARP, UKNF, organizacje przedsiębiorców, ZBP, organizacje pozarządowe, MNiSW, jednostki naukowe | 2 |
* 1 - kluczowe; 2 - ważne
Cel 2. Stymulowanie innowacyjności poprzez wzrost efektywności wiedzy i pracy
Trendy rozwojowe państw wysoko rozwiniętych pokazują, że jedynie budowanie przewagi konkurencyjnej opartej na wiedzy i innowacjach może zagwarantować trwały rozwój oraz nowe, bardziej wydajne miejsca pracy. Przedsiębiorstwa, które implementują innowacje, są bardziej rentowne od tych, które nie ponoszą nakładów na innowacje. Firma innowacyjna to inteligentna organizacja, generująca i wdrażająca innowacje. Współcześnie tempo zmian w technice, technologii i organizacji sprawia, że tylko przedsiębiorstwo zdolne do wprowadzania innowacji może utrzymać się na rynku w dłuższym okresie. Obecnie wiele przedsiębiorstw, nawet tych najmniejszych, znajduje się pod silną presją konieczności wdrażania innowacji, często jednocześnie w wielu obszarach (nowe produkty, technologie, organizacja, relacje z partnerami).
Ze względu na to, że innowacje są tworzone i wykorzystywane przede wszystkim w ośrodkach miejskich (głównie w ośrodkach wojewódzkich i innych największych miastach), charakteryzujących się odpowiednim potencjałem wiedzy, nauki i gospodarki, działania rozwojowe w ramach interwencji publicznej powinny odpowiadać specyfice i potencjałom danego terytorium. Powinny uwzględniać jednocześnie regionalne strategie innowacji (RSI), w tym wspierać monitorowanie, ewaluację, modyfikacje i aktualizacje RSI, uwzględniające dynamikę rynku, procesy globalizacyjne i potencjały regionalne. Ważne jest wspieranie wprowadzania innowacji nie tylko w zakresie nowych branż, lecz również poszukiwanie i wprowadzanie innowacyjnych rozwiązań w dziedzinach tradycyjnie wiodących gałęzi regionalnych lub lokalnych gospodarek. Niemniej w dłuższym okresie istotne jest uzyskanie zdywersyfikowanej struktury gospodarki opartej na filarze nowoczesnych usług (o największej wartości dodanej) oraz przemysłach i technologiach o największym potencjale wzrostu. Przy określaniu branż i kierunków rozwojowych duże znaczenie należy przypisać metodom typu foresight.
Rozwój strategicznych kierunków badawczych wg Narodowego Programu Foresight Polska 2020 oraz Foresightu Technologicznego Przemysłu InSight 2030
| Narodowy Program Foresight Polska 2020 został zapoczątkowany w 2004 r. przez Ministra Nauki i Informatyzacji, a rozpoczęty w 2006 r. decyzją Ministra Nauki i Szkolnictwa Wyższego. Głównymi celami Narodowego Programu Foresight Polska 2020 było: określenie wizji rozwojowej Polski do 2020 r., określenie priorytetowych kierunków badań naukowych i prac rozwojowych, wykorzystanie wyników w praktyce, dostosowanie polskiej polityki naukowej do wymogów UE oraz kształtowanie polityki naukowej i innowacyjnej w celu rozwoju gospodarki opartej na wiedzy. Obszar badawczy Programu został podzielony na trzy pola badawcze, podzielone na tematy, wymienione poniżej: |
| - zrównoważony rozwój Polski: jakość życia, zasoby energetyczne, ekologia, technologie na rzecz ochrony środowiska, zasoby naturalne, nowe materiały, transport, polityka ekologiczna, polityka produktowa, rozwój regionów, |
| - technologie informacyjne i telekomunikacyjne: dostęp do informacji, teleinformatyka a społeczeństwo, teleinformatyka a edukacja, e-biznes, nowe media, |
| - bezpieczeństwo: bezpieczeństwo ekonomiczne (zewnętrzne i wewnętrzne), bezpieczeństwo intelektualne, bezpieczeństwo socjalne, bezpieczeństwo techniczno-technologiczne, rozwój społeczeństwa obywatelskiego. |
| Realizatorzy programu postanowili wykorzystać w trakcie prac uznane i powszechnie wykorzystywane metody badawcze: analizę Delphi, analizę PEST (analiza czynników politycznych, ekonomicznych, społecznych i technologicznych), krzyżową analizę wpływów. W oparciu o tak szeroką analizę wypracowano scenariusze i rekomendacje dalszego rozwoju gospodarki. |
| 1. Lista rekomendowanych technologii |
| W wyniku prac ekspertów zaangażowanych w Narodowy Program Foresight Polska 2020 obok scenariuszy rozwoju powstała lista rekomendowanych technologii, które ze względu na już zakumulowany potencjał naukowo-badawczy i kapitał intelektualny stwarzają szansę wdrożeń prowadzących do powstania konkurencyjnych lub niszowych gałęzi gospodarki: |
| 1.1. Unikatowe urządzenia technologiczne oraz aparatura badawcza i pomiarowa dla zaawansowanych technologii nowej generacji |
| 1.2. Nowa generacja materiałów konstrukcyjnych i funkcjonalnych oraz technologii inżynierii powierzchni, w tym nanomateriały i nanotechnologie |
| 1.3. Energooszczędne technologie konstrukcyjne, systemy użytkowania i materiały dla "inteligentnych" budynków mieszkalnych, infrastruktury użyteczności publicznej, budowli przemysłowych z uwzględnieniem recyklingu i ochrony środowiska |
| 1.4. Poligeneracyjne, bezpieczne dla środowiska, technologie zintegrowanego wytwarzania produktów energetycznych i technicznych. |
| 1.5. Technologie odnawialnych i alternatywnych źródeł energii, w tym umożliwiające wytwarzanie elektryczności i ciepła w systemach rozproszonych |
| 1.6. Technologie energetyki jądrowej i ich hybrydyzacja z zaawansowanymi technikami węglowymi oraz rozwiązaniami wykorzystującymi źródła energii odnawialnej |
| 1.7 Zaawansowane metody i technologie informatyczne, kształtujące konkurencyjność gospodarki, w tym systemy ekspertowe sterowania urządzeń, procesów przemysłowych, sieci komunikacyjnych i monitorowania stanu środowiska naturalnego. |
| 2. Lista rekomendowanych technologii o dużym potencjale rozwoju |
| W drugiej kolejności eksperci zarekomendowali technologie, których rozwój należy wspierać ze względu na duży krajowy potencjał naukowo-badawczy oraz znaczenie strategiczne: |
| 2.1. Zaawansowane, bezodpadowe technologie materiałowe i biodegradowalne materiały inżynierskie dla przemysłu, transportu i energetyki o zamkniętym, bezpiecznym dla środowiska "cyklu życia" |
| 2.2. Zaawansowane materiały i technologie dla inżynierii biomedycznej |
| 2.3. Zaawansowane wysoko wytrzymałe materiały dla przemysłu i transportu |
| 2.4. Biodegradowalne, podlegające recyklingowi materiały konstrukcyjne |
| 2.5. Wysoko wydajne, przemysłowe biotechnologie i zrównoważone zintegrowane z nanotechnologiami i rozwiązaniami bioniki do zastosowań w różnych gałęziach gospodarki, w szczególności farmacji, przetwórstwie żywności, ochronie zdrowia i ochronie środowiska |
| 2.6. Przyjazne dla środowiska produkty i technologie chemiczne przetwarzania surowców kopalnych, biomasy oraz odpadów w chemikalia masowego stosowania i paliwa |
| 2.7. Efektywne technicznie i ekonomicznie systemy wykorzystania krajowych zasobów surowców kopalnych, w tym szczególnie rozwój czystych i wysoko sprawnych technologii węglowych nowej generacji, zapewniających dotrzymanie wymagań ochrony środowiska i ograniczenie emisji CO2 |
| 2.8. Nowatorskie metody rozpoznawania złóż surowców mineralnych (w tym wody) i zaawansowane technologie ich pozyskiwania ze szczególnym uwzględnieniem metod geofizycznych |
| 2.9. Nowa generacja technologii efektywnego pozyskiwania i wykorzystywania krajowych zasobów surowców kopalnych z zapewnieniem bezpieczeństwa ekologicznego |
| 2.10. Nowatorskie technologie ochrony środowiska, wykorzystujące stały monitoring oraz biologiczne metody oczyszczania i kontrolowanego samooczyszczania |
| 2.11. Nisko- i bezodpadowe technologie produkcji oraz przemysłowe metody wykorzystania odpadów i unieszkodliwiania substancji niebezpiecznych |
| 2.12. Nowe technologie ograniczania występowania w środowisku substancji uznanych za szczególnie niebezpieczne. |
| 3. Lista rekomendowanych tematów badań dla nauk społeczno-ekonomicznych |
| Skuteczna polityka prorozwojowa wymaga autorefleksji, której źródłem są badania nauk społeczno- ekonomicznych. Bez nich trudno zrozumieć społeczny, kulturowy i polityczny kontekst modernizacji. To jednak od tego właśnie kontekstu w coraz większym stopniu zależy powodzenie lub fiasko przygotowywanych polityk i wynikających z nich działań. Dlatego eksperci NPF Polska 2020 zaproponowali, by nauki społeczne i ekonomiczne szczególną uwagę zwracały na: |
| 3.1. Badanie preferowanych wzorów kultury popularnej polskiego społeczeństwa; |
| 3.2. Badanie uwarunkowań rozwoju zrównoważonego - import gotowych rozwiązań czy czerpanie z własnych zasobów i pomysłów (selfsustainability) |
| 3.3. Badanie społecznych, ekonomicznych, technologicznych i kulturowych uwarunkowań dostępu do dóbr i usług cyfrowych w pokoleniu "50+" |
| 3.4. Badanie psychologicznych, społecznych i kulturowych uwarunkowań oraz konsekwencji wykorzystania technik informacyjno-komunikacyjnych i powszechnego wykorzystania cyfrowych systemów informacyjnych i nowych mediów oraz pozycji, modelu i roli mediów publicznych w nowych mediach |
| 3.5. Badanie zjawisk rozwoju gospodarki opartej na wiedzy i innowacji na poziomie przedsiębiorstw (mikro) oraz całej gospodarki (makro) |
| 3.6. Badanie barier dla przedsiębiorczości, innowacyjności i gospodarki opartej na wiedzy |
| 3.7. Badanie modeli wzrostu gospodarczego, a w szczególności roli wzrostu opartego na klasycznych inwestycjach kapitałowych i wzrostu opartego na wiedzy |
| 3.8. Badanie procesów redukcji luki technologicznej w oparciu o import technologii (model dalekowschodni z lat 1960 i 1970) i o rozwój własnego sektora B+R |
| 3.9. Badanie zjawisk związanych ze starzeniem się społeczeństwa (konsekwencji dla systemów emerytalnych, służby zdrowia, rynku pracy) |
| 3.10. Badanie wpływu zmian instytucjonalnych na funkcjonowanie gospodarki polskiej |
| 3.11. Badanie procesu reform finansów publicznych i związków pomiędzy skalą i strukturą wydatków a rozwojem gospodarczym Polski |
| 3.12. Badanie społecznych implikacji procesów głębokich reform gospodarczych |
| 3.13. Badanie zmian funkcjonowania UE i możliwych strategii działania Polski w procesie reform Unii. |
| Wyniki Narodowego Programu Foresight Polska 2020 posłużyły do ustalenia kierunków rozwoju nauki i technologii w zakresie tworzonego Krajowego Programu Badań. |
| Ponadto w 2008 r. zakończyła się realizacja 18 projektów foresight o zasięgu regionalnym i branżowym finansowanych z funduszy strukturalnych Unii Europejskiej w zakresie poddziałania 1.4.5 Sektorowego Programu Operacyjnego "Wzrost Konkurencyjności Przedsiębiorstw". Aktualnie realizowane są 22 kolejne regionalne i branżowe projekty foresight w zakresie poddziałania 1.1.1. Programu Operacyjnego Innowacyjna Gospodarka. Podejmowane były i są też inne inicjatywy tego typu. |
| Pierwszym w Polsce horyzontalnym projektem foresight dotyczącym wszystkich sektorów przemysłowych jest Foresight Technologiczny Przemysłu InSight 2030, zainaugurowany przez Ministerstwo Gospodarki. Głównym celem InSight 2030 była identyfikacja kluczowych technologii oraz konkurencyjnych obszarów przemysłowych o znaczeniu strategicznym, których rozwój w następnych 20 latach będzie dla polskiego przemysłu priorytetem. Chodziło o wybór specjalności polskiej gospodarki, które pozwolą na wyłonienie nowej koncepcji przemysłu - opartego na wiedzy i innowacjach oraz przede wszystkim zmierzającego w kierunku zrównoważonego rozwoju gospodarki. Opracowano również mapy drogowe technologii kluczowych, atlasy technologii, nakreślono zintegrowane scenariusze rozwoju polskiego przemysłu. Rekomendacje płynące z badania dotyczą nie tylko zmian strategicznych i poprawy koordynacji w obszarze oddziaływania nauki, technologii i systemu komercjalizacji wiedzy, ale również związane są z doskonaleniem obecnej infrastruktury, wsparciem technologicznym, finansowym, z wyszczególnieniem najbardziej newralgicznych etapów działalności wdrożeniowej. Postulowana jest m.in. budowa w parkach naukowo-technologicznych nowoczesnych pilotowych linii testujących i demonstracyjnych do prowadzenia prac doświadczalnych i opracowywania prototypów, poprawa funkcjonowania parków i rozwój w nich wsparcia technologicznego, rynkowe podejście w ocenie projektów badawczych, utworzenie na polskim rynku kapitałowym Funduszu Wspomagania Wdrożeń, działającego na zasadach funduszu zalążkowego (seed fund), wykorzystanie zamówień rządowych dla wspierania wdrożeń, podniesienie statusu uczelnianych centrów rozwoju technologii. |
| Konkurencyjne obszary przemysłowe zidentyfikowane w ramach pól badawczych: |
| Pole Badawcze 1 - Biotechnologie przemysłowe |
| 1. Wytwarzanie zaawansowanych materiałów |
| 2. Innowacyjne procesy technologiczne |
| 3. Wykorzystanie odnawialnych surowców i odpadów przemysłowych |
| 4. Ochrona zdrowia |
| Pole Badawcze 2 - Nanotechnologie |
| 1. Wytwarzanie zaawansowanych materiałów i tworzyw o unikalnych właściwościach |
| 2. Ochrona środowiska |
| 3. Ochrona zdrowia i produkcja farmaceutyków bez skutków ubocznych |
| Pole Badawcze 3 - Zaawansowane systemy wytwarzania |
| 1. Optymalizacja procesów wytwórczych pod względem jakości produkcji, ceny wyrobu i wykorzystania materiałów |
| 2. Racjonalizacja zużycia energii i wykorzystanie jej odnawialnych źródeł |
| 3. Efektywne zarządzanie siłą roboczą |
| 4. Poprawa komfortu pracy na stanowiskach produkcyjnych |
| Pole Badawcze 4 - Technologie informacyjne i telekomunikacyjne |
| 1. Zastosowania w e-biznesie |
| 2. Optymalizacja procesów produkcyjnych |
| 3. Bezpieczeństwo ruchu drogowego |
| 4. Bezpieczeństwo obrotu gospodarczego, cywilne i militarne |
| 5. Ochrona zdrowia |
| Pole Badawcze 5 - Technologie mikroelektroniczne |
| 1. Zaawansowane materiały dla produkcji układów i struktur mikroelektronicznych |
| 2. Specjalizowane układy dla urządzeń AGD, środków transportu i sterowania procesami produkcyjnymi |
| 3. Innowacyjne procesy technologiczne |
| Pole Badawcze 6 - Technologie fotoniczne |
| 1. Nowoczesne elementy i podzespoły dla produkcji urządzeń technologicznych, sprzętu gospodarstwa domowego i środków transportu |
| 2. Nowe źródła energii |
| 3. Innowacyjne procesy technologiczne |
| 4. Ochrona zdrowia |
| Pole Badawcze 7 - Rozwój czystych technologii węglowych |
| 1. Bezpieczeństwo energetyczne kraju |
| 2. Zeroemisyjna gospodarka energią |
| Pole Badawcze 8 - Technologie racjonalizacji gospodarowania energią |
| 1. Energooszczędne budownictwo |
| 2. Energooszczędne społeczeństwo |
| 3. Energooszczędny transport, przemysł i przesył mediów |
| Pole Badawcze 9 - Nowoczesne urządzenia dla przemysłu wydobywczego |
| 1. Poprawa konkurencyjności polskiego przemysłu wydobywczego poprzez wytwarzanie surowców wysokiej jakości |
| 2. Zapewnienie bezpieczeństwa surowcowego kraju |
| 3. Bezpieczeństwo i ergonomia procesów pozyskiwania surowców mineralnych |
| Pole Badawcze 10 - Innowacyjne technologie pozyskiwania surowców mineralnych |
| 1. Bezpieczeństwo surowcowe poprzez eksploatację zasobów niekonwencjonalnych |
| 2. Bezpieczeństwo energetyczne poprzez uniezależnienie polskiej gospodarki od importowanych surowców energetycznych |
| 3. Poprawa konkurencyjności i wydajności polskiego przemysłu wydobywczego |
Dobrze funkcjonujący system innowacji tworzy zapotrzebowanie na odpowiednie kwalifikacje. Budowa gospodarki opartej na wiedzy determinuje konieczność podejmowania działań w zakresie przygotowania kadr dla nowoczesnej gospodarki. Dlatego też niezbędne jest skoncentrowanie działań na poprawie jakości edukacji, jak i kwestii dostosowania struktury kształcenia do potrzeb gospodarki, m.in. poprzez zastosowanie interdyscyplinarnego podejścia w nauczaniu, które łączy rozwój umiejętności biznesowych i kreatywnych oraz kompetencji kulturowych.
Konieczność szybkiego adaptowania się do zmian we współczesnym świecie implikuje potrzebę odejścia od tradycyjnego pojęcia kwalifikacji zawodowych w kierunku terminu "kompetencje". Jednocześnie, ze względu na fakt, iż duże znaczenie dla właściwego funkcjonowania przedsiębiorstwa ma obecnie zdolność do łatwego porozumiewania się, rozwiązywania konfliktów czy sprostania sytuacjom niestandardowym, coraz częściej pojawia się zapotrzebowanie na nowy rodzaj kompetencji, wynikający nie tyle z przyswojonej w trakcie kształcenia wiedzy technicznej, ale umiejętności funkcjonowania w zbiorowości, umiejętności budowania kapitału zaufania. Aby można było wdrożyć nowe rozwiązania organizacyjne czy technologiczne, niezbędny jest odpowiedni poziom tzw. zdolności absorpcyjnych - uzależnionych głównie od wiedzy, postaw i umiejętności pracowników.
Jak wcześniej wykazano, bardzo istotnym ogniwem szeroko rozumianego systemu innowacyjności jest rozwinięty sektor technologii informacyjno-komunikacyjnych - zarówno w aspekcie nowoczesnej infrastruktury, jak i podstawy całej gospodarki elektronicznej. Gospodarka elektroniczna (nazywana też gospodarką cyfrową albo e-gospodarką) to szerokie określenie działań rynkowych przy wykorzystaniu technologii informatycznych. W jej skład wchodzą m.in. sektor ICT, Internet, treść (ang. content), procesy biznesowe wszystkich uczestników rynku (biznes, administracja, konsumenci), media (w tym reklama) i prawa autorskie. W technicznym sensie sektor ICT stanowi platformę komunikacji i współpracy, niezbędnych do tworzenia i wdrażania innowacji. W zakresie wpływu na gospodarkę z jednej strony jest on efektem połączenia pracy naukowej i przedsiębiorczości, a z drugiej - tworzy zupełnie nowe segmenty rynku. W szerszym aspekcie umożliwia on przejście do społeczeństwa wiedzy, zapewniając nieskrępowany i szybki przepływ informacji. Sektor technologii informacyjno-komunikacyjnych pełni więc funkcję katalizatora innowacyjności w gospodarce, zwiększając jej konkurencyjność i atrakcyjność inwestycyjną.
| Kierunki działań w ramach celu 2 |
| 2.1. Podniesienie poziomu i efektywności nauki w Polsce, wzmocnienie jej powiązań z gospodarką oraz wzrost międzynarodowej konkurencyjności nauki |
| 2.2. Budowa ram dla prowadzenia efektywnej polityki innowacyjności |
| 2.3. Wspieranie współpracy w systemie innowacji |
| 2.4. Kształtowanie kultury innowacyjnej oraz szersze włączenie społeczeństwa w proces tworzenia innowacji |
| 2.5. Wspieranie rozwoju kadr dla innowacyjnej i efektywnej gospodarki |
| 2.6. Stworzenie wysokiej jakości infrastruktury informacyjno-komunikacyjnej i rozwój gospodarki elektronicznej. |
Opis kierunków działań w ramach celu 2
| Kierunek działań 2.1. Podniesienie poziomu i efektywności nauki w Polsce, wzmocnienie jej powiązań z gospodarką oraz wzrost jej międzynarodowej konkurencyjności |
Gospodarka efektywnie korzystająca z wiedzy wymaga od instytucji naukowych jakościowo nowych relacji z otoczeniem, zwłaszcza gospodarczym. Realizacja tego kierunku wymagać będzie wdrożenia kompleksowej reformy nauki w celu zwiększenia współpracy nauki z gospodarką oraz reformy szkolnictwa wyższego. Wzmocnienie współpracy jednostek naukowych jest jednym z celów reformy sektora nauki "Budujemy na wiedzy", która została wprowadzona pakietem sześciu ustaw, które weszły w życie 1 października 2010 r. W ramach reformy przewidziano m.in. zwiększenie przejrzystości systemu finansowania nauki, wzrost efektywności wykorzystania środków przeznaczanych na ten cel, lepsze powiązanie finansowania z wynikami prowadzonych badań naukowych, a także wprowadzenie nowoczesnego systemu oceny działalności naukowej i badawczo-rozwojowej. Reforma zakłada m.in. decentralizację systemu finansowania badań naukowych poprzez przekazanie finansowania części zadań z kompetencji ministra właściwego do spraw nauki do nowo utworzonego Narodowego Centrum Nauki (do zadań należy m.in. finansowanie konkursów na projekty dotyczące badań podstawowych, badań prowadzonych przez osoby rozpoczynające karierę naukową oraz stypendiów doktorskich i staży podoktorskich) oraz Narodowego Centrum Badań i Rozwoju (jego zadania to m.in. finansowanie strategicznych programów badań naukowych i prac rozwojowych, inicjowanie i realizacja programów badań stosowanych, popularyzacja wyników badań naukowych i prac rozwojowych). W ramach reformy utworzony został Komitet Ewaluacji Jednostek Naukowych, do kompetencji którego należy ocena jakości prac poszczególnych jednostek naukowych oraz Komitet Polityki Naukowej, który jest organem doradczym w sprawach strategicznych dotyczących nauki. Reforma wprowadza także zmiany w zakresie usprawnienia funkcjonowania jednostek naukowych: instytutów badawczych oraz instytutów naukowych Polskiej Akademii Nauk. Zmiany wprowadzane są także w systemie szkolnictwa wyższego77.
2.1.1. Wsparcie międzysektorowej i międzynarodowej mobilności kadry naukowej - wspierana będzie mobilność naukowców wewnątrz sektora nauki, między sektorem nauki i innymi sektorami gospodarki, a także w środowisku międzynarodowym. W ramach tego ostatniego prowadzone będą działania zarówno na poziomie krajowym (implementacja Karty Naukowca i zaleceń Europejskiego Partnerstwa na rzecz Naukowców, budowanie potencjału do przyjmowania naukowców z zagranicy na polskich uczelniach i w instytutach), jak i wspólnotowym (np. wspieranie działań na rzecz rozbudowy systemu EURAXESS78). Realizowane będą także programy wspierające transfer wiedzy i najlepszych praktyk z czołowych zagranicznych ośrodków naukowych i edukacyjnych (np. program Top 500 Innovators - Science - Management - Commercialisation).
2.1.2. Rozwój międzynarodowej współpracy naukowej i edukacyjnej poprzez m.in.: wspieranie udziału polskich zespołów naukowych i organizacji związanych z nauką w międzynarodowych programach i konsorcjach badawczych, wspieranie przedsięwzięć inwestycyjnych kreujących w Polsce infrastrukturę badawczą o zasięgu europejskim, wsparcie dla krajowych podmiotów zgłaszających wynalazki, wzory użytkowe lub wzory przemysłowe w celu uzyskania ochrony poza granicami Polski oraz wsparcie w wykorzystaniu światowych zasobów obcojęzycznej informacji patentowej. Szczególne miejsce we współpracy zagranicznej zajmuje integracja z UE w dziedzinie badań i rozwoju technicznego w ramach projektów i przedsięwzięć realizowanych na poziomie europejskim. Polska powinna angażować się w inicjatywy służące rozwojowi Europejskiej Przestrzeni Badawczej (np. Inicjatywy Wspólnego Programowania (Joint Programming Initiatives), Europejskie Partnerstwa na rzecz Badań i Innowacji, Europejski Instytut Innowacji i Technologii), a także stać się aktywnym uczestnikiem w kształtowaniu europejskiej polityki naukowej. Należy podejmować działania służące promocji osiągnięć polskich naukowców. Służyć temu powinna obowiązkowa obecność na dużych targach naukowych organizowanych np. w Stanach Zjednoczonych (National Institutes of Health, NIH, The American Association for Advancement of Science, AAAS).
2.1.3. Rozwój nowoczesnej kadry naukowej poprzez:
- stwarzanie młodym naukowcom atrakcyjnych warunków do prowadzenia badań, podejmowanie działań na rzecz podwyższenia wynagrodzenia kadry naukowej, służące zahamowaniu odpływu młodej i dobrze wykształconej kadry,
- działania na rzecz poprawy jakości zarządzania badaniami, w tym podnoszenie kwalifikacji menedżerów i administratorów prowadzących projekty badawcze i inwestycyjne,
- dostarczenie bodźców dla ustrukturyzowanych partnerstw ze środowiskiem biznesu, m.in. poprzez promowanie wśród studentów i naukowców umiejętności związanych z przedsiębiorczością, zarządzaniem i innowacją.
2.1.4. Rozwój infrastruktury badawczej i infrastruktury transferu wiedzy poprzez:
- koncentrację publicznych nakładów na przedsięwzięcia infrastrukturalne określone w ramach Polskiej Mapy Drogowej Infrastruktury Badawczej,
- konsolidację rozproszonej infrastruktury i wspieranie projektów integrujących środowisko, tj. inwestycje aparaturowe podejmowane na rzecz kilku jednostek naukowych, tworzących regionalne i krajowe sieci lub konsorcja naukowe,
- wsparcie tworzenia i korzystania z infrastruktury badawczej w ramach centrów naukowo- przemysłowych, w tym klastrów, parków technologicznych, platform technologicznych (w tym wspieranie wspólnej infrastruktury badawczej w ramach Polskich Platform Technologicznych). Istotne jest przy tym dalsze pogłębienie specjalizacji parków technologicznych oraz wzrost ich znaczenia jako instrumentów przyciągania BIZ i zwiększenia stopnia internacjonalizacji badawczo-innowacyjnej regionów w Polsce,
- wspieranie rozwoju infrastruktury transferu wiedzy w ramach parków technologicznych, parków naukowo-technologicznych, centrów transferu technologii oraz inkubatorów technologicznych.
2.1.5. Wsparcie rozwoju regionalnej bazy naukowej - w kierunku m.in. optymalnego wykorzystania potencjałów terytorialnych - poprzez wspieranie (inwestycyjne i organizacyjne) najlepszych pod względem jakości prowadzonych badań polskich jednostek naukowych (wyrażonej m.in. wynikami ewaluacji prowadzonej przez Komitet Ewaluacji Jednostek Naukowych) oraz sieciowanie ich z wiodącymi ośrodkami na świecie. Rozbudowa ta powinna być zgodna z kierunkami rozwoju regionu (bądź koniecznością lepszego wykorzystania funkcji metropolitarnych głównych ośrodków miejskich - Warszawy, Krakowa, Wrocławia, ośrodków trójmiejskiego i górnośląskiego), a wspieranie rozwoju badań stosowanych i komercjalizacja technologii powiązane z regionalną specyfiką województw. Pomiędzy najlepszymi pod względem jakości prowadzonych badań jednostkami naukowymi a ośrodkami słabszymi powinna być wprowadzana i rozwijana sieć powiązań dla stymulowania dyfuzji innowacji i korzyści dla sfery gospodarczej regionów słabiej rozwiniętych.
Tabela realizacji kierunku działań 2.1
| Nr działania | Odpowiedzialni | Uczestniczący w realizacji | Waga* | Powiązanie ze strategiami zintegrowanymi |
| 2.1.1. | MNiSW, NCN | FNP, jednostki naukowe | 2 | SRKL |
| 2.1.2. |
MNiSW, NCN, NCBiR |
KPK, FNP, jednostki naukowe | 2 | SRKL |
| 2.1.3. |
MNiSW, NCN, NCBiR |
FNP, jednostki naukowe | 1 | SRKL, SRKS |
| 2.1.4. | MNiSW, MG | PARP, jednostki naukowe, ZW | 2 | SRKS |
| 2.1.5. | MNiSW, ZW | jednostki naukowe | 2 | SRKS |
* 1 - kluczowe; 2 - ważne
| Kierunek działań 2.2. Budowa ram dla prowadzenia efektywnej polityki innowacyjności |
Jedną z kluczowych kwestii dla realizacji celu 2 jest zapewnienie odpowiednich ram dla prowadzenia efektywnej polityki innowacyjności. Szczególne wyzwania stoją w tym zakresie przed administracją publiczną - decydującą w dużej mierze o kierunkach działań i zasobach finansowych. Newralgiczną rolę w systemie należy przypisać poziomowi regionalnemu. Zmiany w regionalnych systemach innowacji powinny gwarantować wewnętrzną spójność podejmowanych działań oraz podniesienie rangi problematyki innowacyjności w regionalnej polityce społeczno-gospodarczej. Kluczem do poprawy sytuacji będzie m.in. odejście od sektorowego i wykonawczego ujęcia polityki innowacyjności na rzecz horyzontalnego i kompleksowego spojrzenia na kształtowanie procesów innowacji i transferu technologii w regionie.
Ważnym elementem nowego myślenia proinnowacyjnego powinno stać się wykorzystanie zamówień publicznych do wspierania szeroko rozumianych innowacji.
Kierunek będzie realizowany przez następujące działania:
2.2.1. Pogłębianie integracji pomiędzy polityką przedsiębiorczości a polityką innowacyjną i naukowo-techniczną - ważne jest przesuwanie pomocy publicznej z ustabilizowanych, dojrzałych rynkowo branż (o ograniczonym potencjale wzrostu) na rzecz młodych innowacyjnych przedsiębiorstw o dużej dynamice wzrostu oraz rozwoju instrumentów komercjalizacji nowych technologii. Preferowanym obszarem oddziaływania jest przedsiębiorczość (1) technologiczna, (2) w sektorze nowoczesnych usług, w tym przemysły kreatywne i (3) akademicka, nadająca dynamikę pozytywnym zmianom w sektorze nauki i badań oraz zwiększająca możliwości praktycznego zastosowania posiadanej wiedzy. Należy zdecydowanie zwiększyć dostępność wsparcia na B+R+I dla sektora MŚP. Wsparcie powinno dotyczyć również projektów pilotażowych w zakresie wprowadzania zmian innowacyjnych w przedsiębiorstwach.
2.2.2. Poprawa koordynacji polityki naukowej i innowacyjnej na poziomie centralnym oraz wzmocnienie horyzontalnego, interdyscyplinarnego podejścia do problematyki gospodarki wiedzy - poprzez np. powołanie ponadresortowego ciała - w celu podniesienia rangi debaty na temat znaczenia badań i innowacji w rozwoju polskiej gospodarki oraz wzmocnienia horyzontalnego, interdyscyplinarnego podejścia do problematyki gospodarki wiedzy. Kluczową kwestią jest jednoczesne włączanie elementów innowacyjności do wszystkich polityk, sama horyzontalna polityka innowacyjności bez działań w poszczególnych obszarach nie będzie w stanie odnieść znaczących sukcesów.
2.2.3. Wdrożenie proinnowacyjnych rozwiązań przy udzielaniu zamówień publicznych poprzez:
- upowszechnienie informacji na temat możliwości stosowania negocjacyjnych trybów udzielania zamówień publicznych (dialog konkurencyjny),
- testowanie i zakupy nowych rozwiązań i systemów technologicznych,
- działania na rzecz zwiększenia udziału MŚP w procedurach zamówień publicznych,
- promocję idei nowego, inteligentnego podejścia wśród służb publicznych przygotowujących zamówienia publiczne (koncepcja inteligentnego zamawiającego, który współpracuje z rynkiem i dostatecznie wcześniej informuje go o swoich potrzebach).
2.2.4. Wzmocnienie regionalnej polityki innowacyjnej poprzez:
- odejście od wykonawczego (podporządkowanego wykorzystaniu środków unijnych) podejścia do polityki innowacyjnej na rzecz całościowego spojrzenia na kształtowanie procesów innowacji i transferu technologii w regionie. Podstawą realizacji tego działania będzie wyznaczenie w każdym urzędzie marszałkowskim jednostki odpowiedzialnej za kształtowanie polityki innowacyjnej w regionie (lub też jej wzmocnienie - istniejące departamenty polityki innowacyjnej, innowacyjności),
- orientację polityki wsparcia na skuteczność i trwałość działań realizowanych w regionach - chodzi o orientację na cele i podporządkowanie działań (np. współfinansowanych ze środków unijnych) efektywnemu wzmacnianiu zdolności innowacyjnych regionalnej gospodarki. Istotną kwestią jest zapewnienie długoterminowej ciągłości realizowanych programów,
- koncentrację celów i ograniczenie liczby strategicznych obszarów oddziaływania w ramach Regionalnych Strategii Innowacji i innych dokumentów strategicznych w regionie. Ważny jest selektywny wybór działań wiodących, najważniejszych dla kształtowania systemu transferu technologii i komercjalizacji wiedzy (STTiKW) w regionie, biorąc również pod uwagę tzw. inteligentną specjalizację. W tym też kierunku powinna podążać aktualizacja Regionalnych Strategii Innowacji,
- koncentrację posiadanych zasobów i kompetencji na rzecz wzmacniania innowacyjności i transferu technologii, np. poprzez podejmowanie przez władze regionalne prób koordynacji działań instytucji funkcjonujących w regionalnych systemach wsparcia innowacji,
- wprowadzenie zasad regionalnego partnerstwa w tworzeniu i prowadzeniu polityki innowacyjnej, tzn. władze regionalne powinny pełnić rolę lidera w działaniach na rzecz innowacyjnego rozwoju regionu. Chodzi o integrowanie lokalnych środowisk (uczelnie, jednostki naukowe, przedsiębiorcy, jst, organizacje pozarządowe) i pełnienie roli koordynatora działań, jak również o inicjowanie współpracy z otoczeniem międzynarodowym. Jednocześnie należy unikać formalizacji relacji władz regionalnych z otoczeniem. Sieciowanie i budowa regionalnego partnerstwa wymagają szerszego delegowania kompetencji na stowarzyszenia przedsiębiorców czy organizacje pozarządowe działające w STTiKW. Intencją działań w tym zakresie jest również stworzenie modelu interakcji pomiędzy polityką innowacyjności na szczeblu centralnym i regionalnym. Najlepsze praktyki w tym zakresie na poziomie lokalnym mogą zostać wykorzystane w kreowaniu generalnych zasad,
- wsparcie dla regionalnych i lokalnych analiz podaży projektów badawczych na rzecz biznesu, dzięki czemu podaż projektów i szacunki kosztów mogą być wyceniane bardziej realistycznie, co zwiększy ich szanse na udaną komercjalizację.
2.2.5. Zmniejszenie asymetrii informacji dla polityki gospodarczej i działań strategicznych w obszarze innowacyjności oraz efektywności w układzie sektorowym i regionalnym poprzez:
- synergię instrumentów polityki spójności i programów ramowych badań i innowacji, poprzez działania na rzecz wprowadzenia zbliżonych zasad aplikowania i realizowania projektów badawczych i innowacyjnych (choć z zachowaniem odpowiedniego poziomu elastyczności),
- tworzenie systemu identyfikacji potrzeb technologicznych i innowacyjnych przedsiębiorstw w oparciu o współpracę pomiędzy instytucjami zaangażowanymi w procesy rozwoju innowacji i transferu technologii,
- zmiany w systemie zbierania danych ze statystyki publicznej (GUS) na rzecz znacznie szerszego uwzględniania w badaniach dot. innowacyjności sektora MŚP,
- działania na rzecz coraz większego zastosowania polityki opartej na dowodach (przyśpieszenie procedury pozyskiwania danych statystycznych będących podstawą tworzenia polityki na kolejne lata),
- wprowadzenie tzw. disclosure rules dla inwestorów zagranicznych w B+R w Polsce (wprowadzenie przepisów zobowiązujących firmy międzynarodowe prowadzące działalność w Polsce do publikowania informacji o nakładach na B+R ponoszonych w kraju),
- systematyczne publikowanie rankingów innowacyjności (np. Sieci Naukowej MSN koordynowanej przez INE PAN we współpracy z Ministerstwem Gospodarki i towarzyszących im Raportów analitycznych: lista 500 najbardziej innowacyjnych przedsiębiorstw w Polsce, w regionach, sektorach, z uwzględnieniem podziału na mikro, małe, średnie, duże firmy; Lista Największych Inwestorów w B+R; Lista Firm Patentujących),
- wsparcie rozwoju specjalistycznych ośrodków audytu technologicznego, mających na celu doradztwo i pomoc dla MŚP w zakresie pozyskiwania nowych technologii i/lub rozwiązań organizacyjnych; zbieranie i analizę dostępnych informacji w celu określenia kierunków rozwoju technologicznego danej branży pod kątem konkurencyjności rynkowej przedsiębiorstwa; doradztwo w zakresie podstawowych danych w odniesieniu do tworzonych firm (m.in. wielkości firmy, systemu własności, zasad prawnych, oceny innowacyjności przedsięwzięcia); opracowanie możliwych scenariuszy rozwoju przedsiębiorstwa; identyfikację technologii kluczowych dla rozwoju przedsiębiorstwa.
Tabela realizacji kierunku działań 2.2
| Nr działania | Odpowiedzialni | Uczestniczący w realizacji | Waga* | Powiązanie ze strategiami zintegrowanymi |
| 2.2.1. | MG, MNiSW, | PARP, NCBiR | 2 | SRKS |
| 2.2.2. | MG, MNiSW | 2 | ||
| 2.2.3. |
UZP, MG, MNiSW, KPRM |
PARP | 2 | SSP |
| 2.2.4. |
MRR, MNiSW, MG, ZW |
jst, organizacje przedsiębiorców, jednostki naukowe, IOB, organizacje pozarządowe, PARP |
1 | KSRR |
| 2.2.5. |
GUS, MG, MNiSW, MRR, MF |
jednostki naukowe, IOB, PARP | 2 | SSP |
* 1 - kluczowe; 2 - ważne
| Kierunek działań 2.3. Wspieranie współpracy w tworzeniu i wdrażaniu innowacji |
Innowacje powstają i są upowszechniane z reguły w wyniku współpracy podmiotów. Intensywność tej współpracy jest podstawowym czynnikiem determinującym innowacyjność całej gospodarki i jej potencjał rozwoju. Innowacyjna działalność przedsiębiorstw oraz funkcjonowanie nowoczesnych branż wymaga zatem sprawnego systemu sprzyjającego wspieraniu relacji pomiędzy sferą naukowo-badawczą i przedsiębiorstwami, efektywnie kojarzącego partnerów biznesowych, ułatwiającego przepływ kadr i formowanie klastrów oraz szeroki dostęp do infrastruktury badawczej - zarówno w skali krajowej, jak i międzynarodowej. System taki musi również oferować szczególne warunki nowo powstającym projektom innowacyjnym czy rozwojowym. Zawiązywanie współpracy potrzebuje ponadto dodatkowego bodźca, jakim jest gwarancja ochrony efektów działań zaangażowanych w nią podmiotów w postaci sprawnych procedur uzyskiwania ochrony własności intelektualnej na krajowym i międzynarodowym rynku, szybki przepływ informacji patentowej oraz wysokie naukowe standardy etyczne.
Instrumenty wsparcia kooperacji będą ukierunkowane przede wszystkim na wspieranie naturalnych procesów nawiązywania współpracy między podmiotami. Oznacza to, że niezbędne jest zapewnienie odpowiedniego środowiska, w którym kooperacja przedsiębiorstw może być inicjowana w łatwy i efektywny sposób. Działania te nie będą jednak zmierzać do narzucenia konkretnych form, zakresu oraz podmiotów, z którymi przedsiębiorstwa powinny współpracować, a jedynie będą eliminować zidentyfikowane bariery współpracy. Wsparcie będzie również skierowane do istniejących sieci współpracy.
W kontekście wymiaru terytorialnego polityki rozwoju istotną rolę odgrywają klastry. Stanowią one skuteczny mechanizm koncentrowania zasobów i środków oraz są jednym z najlepiej zdiagnozowanych sposobów stymulowania innowacyjności i współpracy horyzontalnej w gospodarce. Polityka klastrowa, tworząc warunki dla rozprzestrzeniania się impulsów rozwojowych na pozostałe obszary, będzie umożliwiać pełniejsze wykorzystywanie potencjału rozwojowego regionów. Dodatkowo powinna ona zostać powiązana z rozwojem specjalnych stref ekonomicznych, z uwagi na przyjazne środowisko do powstawania więzi kooperacyjnych między przedsiębiorcami zlokalizowanymi w strefach. Jednocześnie rozwój klastrów może stanowić czynnik dynamizujący działalność gospodarczą w SSE, również po formalnym zakończeniu ich funkcjonowania w obecnej formule prawno-organizacyjnej. Jednym z rezultatów działalności SSE jest rozwój specjalizacji branżowej, która może być zalążkiem klastrów sektorowych. Specjalizacja taka może wyróżniać gminę, powiat, województwo na tle ofert lokalizacyjnych innych regionów.
Kierunek będzie realizowany przez następujące działania:
2.3.1. Promocja współpracy i kooperacji podmiotów gospodarczych oraz innych partnerów w realizacji przedsięwzięć rozwojowych, w tym w tym w obszarze B+R+I poprzez:
- przesunięcie premiowania (np. w postaci grantów i dotacji) z pojedynczych podmiotów na wspólne przedsięwzięcia grupy podmiotów, podejmujących współpracę i koncentrację działalności w określonych rodzajach aktywności gospodarczej,
- promocja wśród podmiotów gospodarczych roli współdziałania, powiązań sieciowych i nieformalnych aliansów dla rozwoju firmy i skutecznego funkcjonowania na rynku. Najlepszą zachętą jest prezentacja najlepszych praktyk (przedsięwzięć kooperacyjnych uwieńczonych sukcesem), dlatego też takie wspólne przedsięwzięcia będą zauważane w polityce państwa. Wsparcia w tym zakresie upatruje się również w ugruntowanej zwłaszcza na lokalnych rynkach roli NGO oraz władz samorządowych. Dla większej skuteczności, działania te będą połączone z wykorzystaniem i upowszechnieniem nowoczesnych narzędzi komunikacyjnych, które pozwalają na bezpośrednią komunikację osób i instytucji. Nowoczesne technologie umożliwiają kontakt w czasie realnym, co stwarza podstawy do kooperacji firm znacznie oddalonych w sensie przestrzennym. Działania uwzględniające tę cechę technologii informacyjnych i komunikacyjnych są też ważną przesłanką w realizacji celu 4 Wzrost umiędzynarodowienia polskiej gospodarki,
- wspieranie nawiązywania kontaktów nieformalnych przez przedsiębiorców: wspomaganie istniejących zrzeszeń przedsiębiorstw lub promowanie zakładania nowych - tego typu organizacje mogą w znacznym stopniu przyczynić się do rozwoju współpracy nieformalnej. Ponadto konieczne jest wsparcie organizacji promujących kontakty nieformalne (klubów networkingowych) poprzez promocję ich działalności wśród przedsiębiorstw. Istotna jest także edukacja pod kątem kooperacji nieformalnej, co może się odbywać poprzez kampanię informacyjną w mediach biznesowych, bezpłatne szkolenia czy edukację w szkołach lub na uczelniach,
- wzmocnienie innowacyjności MŚP poprzez wspieranie dyfuzji na MŚP procesów innowacyjnych prowadzonych przez duże przedsiębiorstwa lub inny typ współpracy,
- tworzenie w regionach przestrzeni sprzyjającej nawiązywaniu kontaktów i integrującej partnerów regionalnych (np. konferencje, wyjazdy studialne, seminaria), realizacja edukacyjno-integrujących projektów sieciowych, umożliwiających budowanie więzi pomiędzy partnerami w oparciu o powiązania formalne i nieformalne. Tworzenie branżowych i regionalnych centrów kompetencji,
- wspieranie współpracy uczelni z jej otoczeniem zewnętrznym w celu: komercjalizacji wyników prowadzonych badań, podejmowania inicjatyw sprzyjających rozwojowi gospodarczemu regionu oraz dostosowywaniu procesu kształcenia studentów do potrzeb lokalnego i regionalnego rynku pracy.
2.3.2. Wspieranie mobilności kadr nauki i gospodarki poprzez:
- promowanie praktyki zawodowej w przedsiębiorstwach (w tym MŚP) dla kadry naukowej; wprowadzenie staży doktorskich i podoktorskich, współfinansowanych przez uczelnię i przez przedsiębiorstwa,
- szersze wykorzystanie technologii informacyjnych i komunikacyjnych jako narzędzia w promocji studiów niestacjonarnych (choć przy podobnej ofercie dydaktycznej być może w dłuższym wymiarze czasowym), biorąc pod uwagę interesy zarówno pracownika, jak i pracodawcy,
- zwiększenie dostępności programów wspierania mobilności (np. obecny europejski schemat Marie Curie, a także przyszły europejski schemat Marii Skłodowskiej-Curie czy działające od dawna - Komisja Fulbrighta i Fundacja na rzecz Nauki Polskiej) oraz stworzenie programu wyjazdowego dla młodych doktorów w zagranicznym ośrodku naukowym. Osoby zdobywające doświadczenie zagraniczne poprawiają swoją aktywność zawodową, uzyskują partnerów badawczych na przyszłość, mogą pracować w najlepszych zespołach na świecie,
- przepływ pracowników z biznesu do uczelni - włączenie praktyków w projekty badawcze, a także w proces dydaktyczny.
2.3.3. Wspieranie współpracy w ramach klastrów poprzez:
- promowanie oddolnego podejścia do rozwoju klastrów (ang. bottom-up approach), co oznacza, że głównymi podmiotami zaangażowanymi w proces budowania inicjatyw klastrowych powinny być przedsiębiorstwa, w największym stopniu zintegrowane z lokalnym rynkiem. Aktywność władz publicznych w procesie tworzenia klastrów powinna się koncentrować przede wszystkim na tworzeniu odpowiedniej infrastruktury instytucjonalnej w otoczeniu klastra oraz oferowaniu różnych programów pomocowych mających na celu wspieranie powstawania klastrów,
- odchodzenie od wspierania w przyszłości podtrzymywania istnienia inicjatyw klastrowych, które bez wsparcia ze strony państwa nie będą w stanie się rozwijać, na rzecz interwencji punktowej, wspierającej wyższe formy funkcjonowania powiązań klastrowych, takie jak internacjonalizacja produktu/usługi, czy wspólne projekty badawcze na poziomie UE,
- wprowadzenie nowych instrumentów wsparcia dla powstawania powiązań klastrowych w ramach funkcjonujących SSE. Konieczne jest przeprowadzenie screeningu specjalizacji branżowej oraz nawiązanie dialogu w tym zakresie z przedstawicielami spółek zarządzających SSE oraz wypracowanie form wsparcia, które są w stanie wygenerować pożądany efekt,
- w celu skuteczniejszego przełożenia wyników badań na innowacyjny i efektywny przemysł istotne jest wzmocnienie współpracy pomiędzy klastrami i parkami naukowo-technologicznymi,
- wsparcie klastrów oraz pól współpracy poprzez tworzenie preferencji w dostępie do środków finansowych oraz tworzenie centrów technologii, inkubatorów na potrzeby klastra oraz kształtowanie infrastruktury technicznej na rzecz klastra79. Wskazane wydaje się również włączenie władz samorządu regionalnego (w przypadku klastrów ponadregionalnych współpraca kilku województw) w działania na rzecz dostosowania systemu edukacji do potrzeb klastra w ramach swoich kompetencji.
2.3.4. Wzmocnienie potencjału Polskich Platform Technologicznych - wprowadzenie mechanizmu finansowania kosztów związanych z uczestnictwem przedstawicieli platform w pracach grup roboczych i eksperckich w Europejskich Platformach Technologicznych w Brukseli; podnoszenie kompetencji kadry zarządzającej platformą, wsparcie inicjatyw PPT, w tym Wspólnych Inicjatyw Technologicznych, strategicznych prac badawczo-rozwojowych; wsparcie inwestycji wspólnych.
2.3.5. Stworzenie systemu brokerów technologii - zadaniem brokerów technologii byłoby nawiązywanie kontaktów z przedstawicielami nauki i biznesu w celu szczegółowej identyfikacji ich potrzeb oraz przygotowania dla nich optymalnej oferty. Kluczową sprawą jest zagwarantowanie odpowiednich kompetencji (doświadczenie zawodowe w obszarze transferu technologii i komercjalizacji wiedzy oraz kompetencje miękkie - umożliwiające nawiązywanie i podtrzymywanie współpracy). Brokerzy wiedzy powinni posiadać odpowiednie zaplecze instytucjonalne, a ich działalność nie powinna się ograniczać jedynie do rynku krajowego. Przed określeniem zasad docelowego systemu brokerów wskazane jest uruchomienie programów pilotażowych w regionach.
2.3.6. Zwiększanie potencjału rozwojowego oraz wyrównywanie szans poszczególnych ośrodków. Obecnie działalność innowacyjna skoncentrowana jest w najważniejszych ośrodkach wzrostu. Celem polityki państwa w tym obszarze będzie wzmocnienie potencjału innowacyjnego tych ośrodków, aby mogły skutecznie konkurować na światowym rynku innowacji i badań. Zwiększenia szans rozwojowych słabszych obszarów upatrywać należy natomiast w ich funkcjonalnym powiązaniu z ośrodkami wzrostu i ich współpracy m.in. w zakresie nauki. Obszary te mogą korzystać z rozwoju ośrodków miejskich poprzez wykorzystanie tworzonych tam innowacji, zwiększanie alternatyw zatrudnienia, poszerzanie ścieżek edukacyjnych itd. Realizacji działania sprzyjać będzie też poprawa w zakresie infrastruktury transportu oraz upowszechnienie technologii informacyjnych i komunikacyjnych, a także infrastruktury społecznej, w tym infrastruktury kultury, sprzyjającej kreowaniu konkurencyjnej pozycji miast.
Tabela realizacji kierunku działań 2.3
| Nr działania | Odpowiedzialni | Uczestniczący w realizacji | Waga* | Powiązanie ze strategiami zintegrowanymi |
| 2.3.1. |
MG, MNiSW, MRR, NCBiR |
PARP, ZW, organizacje przedsiębiorców, jst, jednostki naukowe, organizacje pozarządowe, IOB | 1 | SRKS |
| 2.3.2. | MNiSW, MG | jednostki naukowe, organizacje przedsiębiorców, podmioty gospodarcze, ZW | 1 | SRKL |
| 2.3.3. | MG, MNiSW, ZW, NCBiR | PARP, organizacje przedsiębiorców, zarządy SSE, jednostki naukowe, jst | 2 | KSRR |
| 2.3.4. | MG | PARP, zarządy PPT | 2 | |
| 2.3.5. |
MNiSW, MG, NCBiR |
PARP, ZW, jednostki naukowe, IOB | 1 | |
| 2.3.6. | MRR, MNiSW | ZW, jednostki naukowe, jst | 2 | KSRR |
* 1 - kluczowe; 2 - ważne
| Kierunek działań 2.4. Kształtowanie kultury innowacyjnej oraz szersze włączenie społeczeństwa w proces myślenia kreatywnego i tworzenia innowacji |
Zauważalna poprawa w zakresie innowacyjności polskiej gospodarki nie będzie możliwa bez promowania postaw przedsiębiorczości, kreatywności i innowacyjności. Odpowiednia kultura innowacyjna powinna dotyczyć wszystkich uczestników systemu innowacji. Przy czym wobec zdiagnozowanych braków szczególnie istotne wydaje się zwiększanie świadomości przedsiębiorców w zakresie nauki i współpracy z sektorem nauki, ale również kształtowanie kompetencji administracji publicznej. Istotną sprawą dla zwiększenia innowacyjności polskich przedsiębiorców jest również wyposażenie ich w dodatkowe kompetencje zarządcze i strategiczne.
Nie do przecenienia jest promowanie w społeczeństwie postaw otwartości wobec innowacji, połączone z jasnym przekazem co do ich znaczenia dla poprawy jakości życia. Warto przy tym zauważyć, że innowacje mogą powstawać w każdym miejscu i dziedzinie życia jako odpowiedź na praktyczne potrzeby. Szersze włączenie aktorów społecznych w procesy innowacyjne to również niezbędny warunek podniesienia jakości debaty publicznej na temat gospodarki wiedzy.
W kontekście kultury innowacji ważną kwestią jest tworzenie, przestrzeganie i wykorzystywanie praw własności intelektualnej.
Kierunek będzie realizowany przez następujące działania:
2.4.1. Kształtowanie postaw proinnowacyjnych przedsiębiorców, zwłaszcza z sektora MŚP poprzez:
- programy i inicjatywy edukacyjne na rzecz budowy proinnowacyjnej kultury organizacyjnej - bazującej na relatywnie dużej elastyczności proceduralnej, akceptującej prawo do popełniania błędów, nagradzającej próby wykraczania poza schematy, opartej na pobudzaniu do myślenia kreatywnego, zwracającej uwagę na takie rodzaje kompetencji, jak zdolność do współpracy czy kompetencje cyfrowe,
- budowa świadomości i kompetencji innowacyjnych przedsiębiorców poprzez inicjatywy na rzecz podwyższania kompetencji pracowników i kadry menedżerskiej (szkolenia, studia),
- zachęcanie do wykorzystywania nowoczesnych form komunikacji opartych o ICT, umożliwiających sieciowanie i sprzyjających nieformalnym kontaktom,
- popularyzacja wiedzy na temat zarządzania strategicznego, w tym zachęcanie do tworzenia sformalizowanych planów rozwoju - umożliwiających patrzenie na działalność gospodarczą w dłuższej perspektywie oraz w znacznie szerszym wymiarze społeczno-gospodarczym (uwzględnianie trendów i wyzwań, związanych między innymi z globalizacją i rosnącą rolą czynnika wiedzy),
- ułatwienie rynkowego startu dla kreatywnych produktów i usług oraz integracji kreatywnych uczestników gospodarki z różnych sektorów w procesach innowacyjnych,
- wyposażenie kadry zarządzającej MŚP w umiejętności i wiedzę z obszaru zarządzania zasobami ludzkimi - jako jedno z najważniejszych narzędzi pobudzania rozwoju kapitału ludzkiego oraz wykorzystywania jego potencjału, który jest niezbędny do tworzenia innowacji.
2.4.2. Poprawa wiedzy i świadomości proinnowacyjnej administracji publicznej poprzez:
- wprowadzanie programów edukacji proinnowacyjnej, upowszechnianie wiedzy i dobrych praktyk o skutecznych działaniach na rzecz innowacji, wizyty studyjne, seminaria, umożliwiające wymianę doświadczeń i zdobycie wiedzy na ten temat,
- zwiększenie wiedzy i kompetencji pracowników administracji centralnej i regionalnej, projektującej i wdrażającej programy wsparcia, w zakresie przedsiębiorczości, innowacyjności, ochrony własności intelektualnej, B+R, transferu technologii, nowych możliwości wynikających z zamówień publicznych.
2.4.3. Włączenie społeczeństwa i instytucji społeczeństwa obywatelskiego w proces tworzenia innowacji poprzez:
- kształtowanie świadomości społeczeństwa na temat znaczenia innowacji dla poprawy jakości życia oraz konieczności częściowego przesunięcia wydatków socjalnych na cele o charakterze prorozwojowym,
- promowanie kultury przedsiębiorczości i innowacyjności poprzez uwzględnienie tych zagadnień w programach nauczania na każdym etapie edukacji oraz prowadzenie społecznych kampanii informacyjnych,
- kreowanie liderów kreatywności i innowacyjności poprzez określanie wzorów aktywnego uczenia się oraz rozwiązań innowacyjnych i kreatywnych w uczeniu się dzieci, młodzieży szkolnej, studentów i dorosłych m.in. z wykorzystaniem wzorów europejskich; promowanie modelowych rozwiązań w organizacji i dydaktyce kształcenia i szkolenia, sprzyjających rozwojowi kreatywności i innowacyjności, promowanie najlepszych wzorów edukacji pozaformalnej - szybko reagującej na pojawiające się potrzeby wynikające z rozwoju zaawansowanych projektów gospodarczych, w tym złożonych produktów i usług,
- identyfikację liderów opinii publicznej i włączenie ich w proces promowania proinnowacyjnych postaw oraz kreowania mody na innowacje,
- szersze delegowanie kompetencji i zadań instytucji publicznych partnerom społecznym, w tym organizacjom pozarządowym.
2.4.4. Budowa kultury innowacyjnej przedsiębiorczości akademickiej poprzez:
- zwiększanie świadomości przedstawicieli uczelnianych władz i administracji poprzez akcje promocyjne naświetlające cele, instrumenty i korzyści płynące z aktywizacji przedsiębiorczości akademckiej - utożsamianej zarówno z biznesową aktywnością osób związanych z uczelnią i akademickimi firmami odpryskowymi (spin-off, spin-out), jak również z przedsiębiorczością samej uczelni,
- wzmocnienie oferty programowej uczelni o moduły dotyczące przedsiębiorczości, innowacji i komercjalizacji technologii oraz włączanie doświadczonych praktyków w proces wsparcia przedsiębiorczości akademickiej (wykłady, działalność dydaktyczna, coaching),
- zapewnienie pracownikom uczelni materialnych korzyści związanych z tworzeniem przez nich własności intelektualnej, nadającej się do komercjalizacji, ustanowienie nagród dla przedsiębiorczych pracowników naukowych, wykładowców i studentów. Szkolenia dla kadry zarządzającej, księgowych oraz prawników, zatrudnionych w jednostkach badawczych z zakresu komercjalizacji wyników prac B+R,
- położenie nacisku w regionalnych systemach innowacji na współpracę uczelni i ich struktur przedsiębiorczych (akademickie inkubatory przedsiębiorczości i centra transferu technologii) z parkami naukowo-technologicznymi, klastrami, czy funduszami venture capital.
- opracowanie reguł elastycznej współpracy uczelni z firmami oraz pomiędzy firmami.
Konstruowane prawo będzie obejmować uregulowanie kwestii majątkowych i własności aparatury badawczej, praw do własności intelektualnej i podziału zysków pochodzących z komercjalizacji badań. Współpraca między sektorem nauki i biznesu jest możliwa także przy opracowywaniu regulaminów ochrony własności intelektualnej oraz zasad komercjalizacji wyników badań
naukowych.
2.4.5. Efektywne wykorzystanie praw własności intelektualnej, informacji patentowej oraz naukowej poprzez:
- upowszechnianie wśród przedsiębiorców wiedzy na temat zasad ochrony własności intelektualnej, ale również w zakresie budowania strategii rozwoju przedsiębiorstwa w oparciu o wartości niematerialne i prawne oraz zarządzanie prawami własności intelektualnej,
- wsparcie systemu zarządzania badaniami naukowymi oraz ich wynikami, a także wykorzystanie polityki patentowej jako mechanizmu służącego usprawnieniu procesu transferu i komercjalizacji technologii,
- zwiększenie ochrony własności intelektualnej przez uczelnie, przy równoczesnym wypracowaniu uczelnianych reguł zarządzania własnością intelektualną, zawierających procedury współpracy z firmami odpryskowymi,
- wsparcie dla krajowych podmiotów (w tym tzw. niezależnych twórców) zgłaszających wynalazki, wzory użytkowe, wzory przemysłowe poza granicami Polski,
- upowszechnienie korzystania z zasobów informacji patentowej w celu uniknięcia dublowania wyników prac B+R oraz podniesienia poziomu ich jakości,
- promowanie otwartości w dostępie do publikacji i naukowych baz danych, powstałych w wyniku prac badawczych finansowanych ze środków publicznych, przy wykorzystaniu technologii informacyjnych i komunikacyjnych.
2.4.6. Popularyzacja modelu otwartych innowacji (open innovation) - wychodząc z założenia, iż nie cała wiedza potrzebna firmie do prowadzenia działalności innowacyjnej jest w zasobach firmy, jak również nie wszystkie rezultaty prowadzonej własnej działalności B+R znajdą wykorzystanie w kluczowych obszarach działalności firmy. Otwarte innowacje mogą stanowić katalizator dla zwiększania innowacyjności przedsiębiorstw, w szczególności z sektora MŚP, choć realizacja tego modelu będzie wymagać daleko idącego zacieśniania kooperacji pomiędzy podmiotami. Poza promowaniem tego typu współpracy pomiędzy samymi przedsiębiorcami oraz pomiędzy nimi a sferą B+R, ważna jest popularyzacja otwartych innowacji przy jednoczesnym respektowaniu zasad ochrony własności intelektualnej. W ramach działania wspierane również będzie uczestnictwo konsumentów w procesie kreowania i rozwoju nowych produktów i usług (User-Driven Innovation, UDI). Ze względu na stosunkowo słabe rozpoznanie UDI w Polsce, w początkowej fazie należałoby się skupić na działaniach miękkich, mających na celu zwiększanie świadomości potencjalnych "kreatorów innowacyjności", tj. użytkowników, nt. korzyści płynących z wdrażania UDI. W szczególności chodzi o działania informacyjno-promocyjne obejmujące m.in. przeprowadzenie kampanii edukacyjno-informacyjnej na temat UDI i korzyści płynących z ich wdrażania w przedsiębiorstwach, publikację przykładów dobrych praktyk, organizację szeregu konferencji, seminariów i warsztatów upowszechniających tę tematykę.
Tabela realizacji kierunku działań 2.4
| Nr działania | Odpowiedzialni | Uczestniczący w realizacji | Waga* | Powiązanie ze strategiami zintegrowanymi |
| 2.4.1. |
MG, MNiSW, UM, MKiDN |
PARP, organizacje przedsiębiorców, podmioty gospodarcze, IOB, organizacje pozarządowe |
1 | SRKS |
| 2.4.2. |
MG, MNiSW, MRR, ZW, jst |
Resorty, PARP | 2 | SSP |
| 2.4.3. |
MEN, MG, MNiSW, MKiDN, NCBiR |
PARP, ZW, jst, organizacje pozarządowe | 1 | SRKS, SSP, SRKL |
| 2.4.4. | MNiSW, MG, ZW |
jednostki naukowe, organizacje przedsiębiorców, podmioty gospodarcze, IOB, MKiDN, PARP |
2 | SRKL, SRKS |
| 2.4.5. |
UPRP, MG, MNiSW, MS |
jednostki naukowe, PARP | 2 | |
| 2.4.6. | MG, MNiSW, |
PARP, organizacje przedsiębiorców, IOB, jednostki naukowe |
2 |
* 1 - kluczowe; 2 - ważne
| Kierunek działań 2.5. Wspieranie rozwoju kadr dla innowacyjnej i efektywnej gospodarki |
Proces podnoszenia jakości edukacji wymaga zaangażowania wielu podmiotów mających wpływ na system edukacji. Z punktu widzenia celów Strategii.. szczególne znaczenie w tym obszarze należy przypisać pracodawcom.80 Dostosowania kompetencyjne kursów i szkoleń do potrzeb rynku są możliwe tylko wówczas, gdy pracodawcy (czy też pracownicy) jednoznacznie określą, jakiej wiedzy i umiejętności oczekują, a firmy szkoleniowe podejmą trud organizacji takich zajęć (nawet wówczas, gdy będą one droższe i trudniejsze pod kątem organizacyjnym). Niezbędna jest zatem współpraca instytucji edukacyjnych i szkoleniowych ze środowiskiem biznesu. Wpływ pracodawców na system edukacji zapewnia zwiększenie jego efektywności, co w konsekwencji przekłada się na poziom zatrudnialności absolwentów wszystkich rodzajów instytucji edukacyjnych. Przedsiębiorcy mogą kształtować system edukacji poprzez opiniowanie programów nauczania, czynny udział w procesie kształcenia oraz występowanie w roli liderów przedsiębiorczości w regionie.
Interwencja publiczna powinna zostać ukierunkowana na przeorganizowanie procesu uczenia się, który umożliwi wyposażenie absolwentów w kompetencje kluczowe, także z punktu widzenia kreowania odpowiednich warunków do rozwoju przedsiębiorstw, w tym w szczególności sektora małych i średnich firm. W podwyższaniu kwalifikacji osób dorosłych należy wspierać system uczenia się inny niż formalny, który w dzisiejszych czasach, poprzez swoją dużą elastyczność i odwołanie się do naturalnego podejścia do uczenia się, staje się bardziej efektywny niż formalny system kształcenia ustawicznego.
Wykwalifikowane i charakteryzujące się wysoką zdolnością do adaptacji zasoby ludzkie wymagają nie tylko bezpośredniego wsparcia w postaci szkoleń czy doradztwa, ale również działań zmierzających do lepszego dostosowania kadr do potrzeb nowoczesnej gospodarki, m.in. poprzez prognozowanie zapotrzebowania rynku pracy na odpowiednie umiejętności i kompetencje w oparciu o trendy pojawiające się również na rynkach międzynarodowych.
Kierunek ten, który jest zasadniczo spójny z dokumentem Perspektywa uczenia się przez całe życie, będzie realizowany przez następujące działania:
2.5.1. Zaangażowanie środowiska biznesu w system uczenia się przez całe życie poprzez:
- promocję współodpowiedzialności środowiska biznesu za system uczenia się formalnego i pozaformalnego,
- wykształcenie się w środowisku przedsiębiorców struktur odpowiedzialnych za współpracę z instytucjami edukacyjnymi i szkoleniowymi,
- stworzenie kultury ustawicznego uczenia się w firmach, w szczególności w MŚP,
- współtworzenie i wykorzystywanie przez przedsiębiorców do celów rekrutacyjnych i szkoleniowych Krajowych Ram Kwalifikacji,
- udział przedsiębiorców w instytucjach potwierdzających jakość kwalifikacji nabytych w drodze innej niż formalna.
2.5.2. Budowę systemu informacji o potrzebach rynku pracy na poziomie kraju i regionów - w celu monitorowania trendów rynku pracy i lepszego dostosowania pomiędzy potrzebami rynku i przedsiębiorstw, a polityką edukacji i zatrudnienia. System powinien umożliwiać łatwe wykorzystywanie przez dostawców usług edukacyjnych i szkoleniowych informacji, na jakie kompetencje jest zapotrzebowanie. Miałoby to przełożenie na efekty uczenia oraz tworzenie odpowiedniej oferty przez ośrodki edukacyjne i szkoleniowe. Elementem tego systemu będzie również działalność Rzecznika Praw Absolwenta.
2.5.3. Promowanie i rozwój kształcenia i szkolenia zawodowego poprzez:
- zwiększenie roli środowiska pracodawców w określaniu standardów kwalifikacji i oceny kompetencji, przy uwzględnieniu wyników pochodzących z systemu informacji o krajowym i regionalnym rynku pracy,
- wzmocnienie komponentu kompetencji kluczowych w kształceniu zawodowym, szkoleniach zawodowych dorosłych oraz edukacji na poziomie wyższym,
- przenoszenie modelowych wzorów uczenia się z czołowych firm do szkół zawodowych oraz promowanie dobrych wzorów szkoleń zawodowych wdrażanych przez liderów gospodarki,
- umożliwienie podwyższania kwalifikacji nauczycieli kształcenia i szkolenia zawodowego w przedsiębiorstwach.
2.5.4. Zwiększanie umiejętności zarządczych przedsiębiorców, w szczególności sektora MŚP poprzez:
- podnoszenie świadomości kadry menedżerskiej odnośnie do znaczenia zasobów niematerialnych dla pozycji konkurencyjnej przedsiębiorstwa, znaczenia wykształcenia i kompetencji pracowników jako składnika zasobów niematerialnych, wagi kształcenia wewnątrz firmy dla podnoszenia kwalifikacji pracowników, w tym e-learningu,
- upowszechnianie nowoczesnych praktyk menedżerskich w obszarze zarządzania ludźmi (nowoczesne formy rekrutacji, motywacja, praca zespołowa, zarządzanie wiedzą, przywództwo), planowania strategicznego, standaryzacji zarządzania procesami, profesjonalizacji funkcji zarządzającego, poprawy systemu zarządzania zmianą gospodarczą,
- dostarczanie strategicznego doradztwa dla firm, aby zwiększyć świadomość potrzeby długookresowego planowania i zależność między wizją rozwoju a krótkookresowymi celami. Brak strategicznego podejścia niekorzystnie rzutuje na warunki funkcjonowania podmiotów, wpływa na poszerzenie się obszarów niepewności działania.
2.5.5. Zwiększenie nacisku w procesie kształcenia kadr na kompetencje kluczowe i umiejętności o charakterze przekrojowym i interdyscyplinarnym, obejmujące m.in.: kreatywność, innowacyjność, przedsiębiorczość, przygotowanie do pracy projektowej realizowanej zespołowo i samodzielnie w trakcie edukacji i szkoleń, umiejętności formułowania i rozwiązywania problemów, formy i procedury ochrony własności intelektualnej, umiejętności informatyczne, znajomość technologii mobilnych, świadomość ekologiczną (w tym w obszarze zmian klimatu) i promocję wykorzystania wiedzy w zakresie technologii środowiskowych, znajomość języków obcych i uczenie się przez całe życie.
Tabela realizacji kierunku działań 2.5
| Nr działania | Odpowiedzialni | Uczestniczący w realizacji | Waga* | Powiązanie ze strategiami zintegrowanymi |
| 2.5.1. |
MEN, MG, MNiSW, MPiPS |
organizacje przedsiębiorców, ZW, PARP | 1 | SRKL |
| 2.5.2. |
MPiPS, ZW, MNiSW |
organizacje przedsiębiorców, jst, IOB, PARP | 2 | SRKL |
| 2.5.3. |
MEN, MPiPS, MG, MNiSW |
organizacje przedsiębiorców, podmioty gospodarcze, ZW, jst |
2 | SRKL |
| 2.5.4. | MG, MPiPS, MEN | organizacje przedsiębiorców, IOB, PARP | 1 | |
| 2.5.5. | MEN, MNiSW, MG | organizacje przedsiębiorców, IOB | 2 | SRKL |
* 1 - kluczowe; 2 - ważne
| Kierunek działań 2.6. Stworzenie wysokiej jakości infrastruktury informacyjno-komunikacyjnej i rozwój gospodarki elektronicznej |
Na rozwój społeczno-gospodarczy kraju wpływa infrastruktura, przede wszystkim w zakresie dostępności komunikacyjnej. Istotnym stymulatorem rozwoju gospodarczego pozostaje zwłaszcza infrastruktura transportowa (obszarowi temu dedykowana jest Strategia Rozwoju Transportu) oraz informacyjna i komunikacyjna. W infrastrukturze informacyjnej i komunikacyjnej oraz badawczo-rozwojowej coraz częściej upatruje się ważnego źródła wzrostu produktywności w gospodarce. Dostępność technologii informacyjnych i komunikacyjnych znacznie ułatwia funkcjonowanie przedsiębiorstw, podejmowanie współpracy między podmiotami z różnych regionów i sfer (gospodarczych, naukowych, administracyjnych, społecznych), a także tworzy popyt na nowoczesne produkty i usługi. W ogólnym wymiarze umożliwia rozprzestrzenianie procesów rozwojowych i zwiększa ich absorpcję poza ośrodkami wojewódzkimi. Rozwijanie nowoczesnych technologii informacyjnych w transporcie pozwala z kolei na pełniejsze wykorzystanie walorów infrastruktury transportowej.
Podczas gdy infrastruktura zapewniająca szerokopasmowy dostęp do Internetu pełni dziś rolę infrastruktury o znaczeniu podstawowym (o funkcji zbliżonej do podstawowych usług publicznych), a postęp jakościowy w zakresie treści cyfrowych (ang. content) i przesyłu danych wymaga zwiększania przepływności sieci, wymagany jest przede wszystkim szybki rozwój sieci nowej generacji, w szczególności światłowodowych. Zgodnie z Europejską Agendą Cyfrową realizacja tego celu wymaga zapewnienia właściwych zachęt stymulujących inwestycje prywatne, uzupełnionych dokładnie ukierunkowanymi inwestycjami publicznymi, które nie doprowadzą do ponownej monopolizacji sieci. Ponadto wymaga dostosowania zasad przydzielania widma radiowego.
Działania przewidziane w Strategii..., ukierunkowane na rozwój infrastruktury informacyjno-komunikacyjnej oraz gospodarki cyfrowej (technologii informatycznych, telekomunikacyjnych, mediów elektronicznych i in.) są ściśle skorelowane z działaniami Komisji Europejskiej.
Szczególnym elementem polityki, do którego zobowiązała państwa członkowskie Komisja Europejska, jest opracowanie i zapewnienie operacyjności krajowych planów dotyczących dostępu szerokopasmowego, gwarantujących osiągnięcie celów związanych z dostępem, szybkością i rozpowszechnieniem określonych w strategii Europa 2020, z wykorzystaniem finansowania publicznego zgodnie z unijnymi przepisami dotyczącymi konkurencji i pomocy państwa.
Odpowiednia jakość i dostępność nowoczesnej infrastruktury telekomunikacyjnej i informacyjnej stanowi warunek konieczny do dynamicznego rozwoju rynku cyfrowego. To perspektywiczny obszar nowych typów produktów, usług i transakcji, odpowiadających na popyt związany z wykorzystywaniem nowoczesnych środków komunikacji i technologii, ale także kreujący kolejne rynki nowatorskich dóbr i usług. Strategia... przewiduje uzupełnienie działań związanych z rozbudową infrastruktury umożliwiającej rozwój rynku cyfrowego o wsparcie legislacyjne, finansowe i techniczne, dodatkowo stymulujące ten rozwój.
2.6.1. Stworzenie warunków do inwestycji w nowoczesną infrastrukturę telekomunikacyjną - wśród których największe znaczenie ma uregulowanie sytuacji związanej z dostępem do infrastruktury sieciowej, tworzonej przez różne podmioty jako inwestorów oraz zapewnienie finansowania inwestycji. Priorytetem jest wspieranie konkurencji wśród dostawców usług w sieciach nowej generacji poprzez zapewnienie operatorom dostępu do infrastruktury, w zamian za elastyczność w ustalaniu cen i marż oraz segmentacji rynku.81
Z uwagi na ponadprzeciętne ryzyko związane z inwestycjami w infrastrukturę informacyjno-telekomunikacyjną (zwłaszcza w sieci nowej generacji), będące największym ograniczeniem dla kapitału prywatnego, sektor publiczny musi występować w roli inwestora oraz organizatora finansowania. W związku z tym:
- bezpośrednie wykorzystanie środków publicznych zostanie skoncentrowane na stymulowaniu rozwoju infrastruktury i likwidowaniu barier dla inwestycji prywatnych. Podstawową zasadą będzie dbałość o ogólny poziom konkurencji sektora przy jednoczesnym uwzględnieniu opłacalności inwestycji prywatnych w ujęciu regionalnym.82
- dostęp do kapitału zostanie zwiększony poprzez intensywne wykorzystanie środków z unijnych funduszy strukturalnych oraz mechanizmów Europejskiego Banku Inwestycyjnego, natomiast na szczeblu krajowym rozwijane będą dedykowane instrumenty finansowe na inwestycje w infrastrukturę informacyjno-komunikacyjną w ramach systemu finansowania opisanego w kierunku 1.4.
Niemniej ważne jest prawne uregulowanie niektórych technicznych aspektów rozwoju infrastruktury telekomunikacyjnej, m.in. poprzez ustalenie warunków technicznych, jakim powinny odpowiadać instalacje telekomunikacyjne w budynkach (w szczególności wielorodzinnych) oraz warunków technicznych, jakim powinny odpowiadać kanały technologiczne lokalizowane przez zarządców dróg w przypadku budowy lub przebudowy dróg publicznych. Takie działania będą czynnikiem zmniejszającym koszty inwestycji przedsiębiorców telekomunikacyjnych, a dzięki temu będą redukować ryzyko inwestycyjne i stanowić dodatkowy bodziec inwestycyjny.
2.6.2. Wspieranie rozwoju bezprzewodowych sieci szerokopasmowych - które mają coraz większe znaczenie, zwłaszcza w obszarach o słabiej rozwiniętej infrastrukturze lub trudnych warunkach geograficznych, dla zaspokojenia potrzeb usług łączności szerokopasmowej. Stają się one ważnym czynnikiem w zapewnianiu szerokopasmowego dostępu podstawowego oraz częściowo instrumentem realizacji unijnego celu zapewnienia szerokopasmowego (30 Mb/s) dostępu do Internetu dla wszystkich obywateli do 2020 r.83 Polska gospodarka potrzebuje więc szybkiego rozwoju rynku technologii bezprzewodowych, co wymaga:
- dobrej organizacji rynku, tj. szybkiego przyznania praw do użytkowania oraz umożliwienia handlu wtórnego,
- racjonalnych i niepowodujących zakłóceń przepisów związanych z rozbudową stacji bazowych, upraszczających i przyspieszających procedury uzyskiwania pozwoleń i przedłużania umów dla już istniejących stacji,
- udostępnienia nowego widma radiowego (takiego jak 2,6 GHz oraz 800 MHz) oraz liberalizacji wykorzystania obecnego widma (np. pasmo 900/1800 MHz),
- wykorzystania dywidendy cyfrowej w pasmach 790 - 862 MHz na nowe multimedialne usługi mobilne.
2.6.3. Stworzenie warunków sprzyjających rozwojowi gospodarki elektronicznej
W skali krajowej największe znaczenie dla rozwoju gospodarki cyfrowej ma informatyzacja administracji publicznej, zmniejszenie zjawiska wykluczenia cyfrowego oraz rozwój kadr informatycznych i kompetencji cyfrowych. Strategią właściwą w obszarze unowocześnienia administracji jest strategia Sprawne Państwo, która zakłada m.in. upowszechnienie określonych form komunikacji z administracją publiczną (rozwój e-administracji) oraz zwiększenie dwukierunkowej interakcji między obywatelami a organami publicznymi (tj. możliwość elektronicznego składania dokumentów), a także większe możliwości przeprowadzania przez nich pełnych transakcji (czyli załatwiania spraw urzędowych drogą elektroniczną w całości). Kwestię ograniczenia wykluczenia cyfrowego (tj. polepszania dostępu do sieci i sprzętu, oraz powiększania wiedzy, motywacji i umiejętności wykorzystywania technologii cyfrowych), jak również dostosowania systemów kształcenia do ilościowych i jakościowych zmian na rynku pracy związanych z dynamicznie wzrastającym zapotrzebowaniem na specjalistów z zakresu ICT oraz rosnącym znaczeniem podstawowych kompetencji teleinformatycznych w innych zawodach i specjalizacjach podejmuje Strategia Rozwoju Kapitału Ludzkiego oraz częściowo Strategia Rozwoju Kapitału Społecznego.
Z racji ponadgranicznego charakteru gospodarki cyfrowej szczególnie istotne są działania na szczeblu unijnym, jako jedynym mogącym zlikwidować bariery jego rozwoju w poszczególnych krajach członkowskich, w tym w Polsce. Z tego względu Strategia Innowacyjności i Efektywności Gospodarki rozwija unijne kierunki działań oraz wytyczne dla państw członkowskich zawarte w Europejskiej Agendzie Cyfrowej. Działania będą dotyczyć m.in.:
- uproszczenia procedur związanych z inwestowaniem w najnowsze technologie (w tym zwiększanie znaczenia modelu opartego na wynikach oraz rozliczania ryczałtowego),
- dostosowania warunków prawnych i technicznych wykorzystania podpisu elektronicznego w oparciu o bardziej dostępne, nowoczesne i kompatybilne technologie,
- otwarcia dostępu do treści, ułatwienie transakcji internetowych, budowanie zaufania do środowiska cyfrowego, wspieranie rozwoju e-usług,
- przeglądu i wprowadzenia rozwiązań umożliwiających kompleksową realizację transakcji w obszarach kluczowych dla gospodarki (np. w zakresie obrotu nieruchomościami) w drodze e-usług.
W sferze finansów i inwestycji przewiduje się:
- dofinansowanie inwestycji w technologie informacyjno-komunikacyjne podejmowanych przez przedsiębiorstwa projektów,
- stworzenie instrumentów polityki kredytowej sprzyjającej zainteresowaniu inwestycjami w technologie informacyjno-komunikacyjne, w szczególności możliwości zmniejszenia oprocentowania kredytów,
- wspieranie rozwoju lokalnego i poszerzania grona kontrahentów poprzez udzielanie bezpośredniego wsparcia podmiotom zainteresowanym podejmowaniem działalności w sektorze gospodarki elektronicznej, np. w dziedzinie e-usług, z uwzględnieniem różnic w poziomie innowacyjności regionów,
- ponadto przewiduje się wdrożenie rozwiązań technicznych umożliwiających kompleksową realizację transakcji w drodze e-usług.
Konieczne są również działania w sferze organizacyjnej i informacyjnej, tzn.:
- stworzenie modelu informowania przedsiębiorców o sposobach i programach wsparcia sektora technologii informacyjno-komunikacyjnych i innych sektorów e-gospodarki, wspieranie przepływu informacji pomiędzy podmiotami reprezentującymi różne obszary działalności (przedsiębiorstwami ICT, użytkownikami, administracją, jednostkami badawczo-rozwojowymi i naukowymi) na temat możliwości wdrażania i rozwoju technologii informacyjno-komunikacyjnych,
- stworzenie systemu pomocy prawnej dla inwestorów w nowe technologie, dofinansowanie usług i doradztwa w zakresie możliwości stosowania technologii informacyjno-komunikacyjnych,
- promocja dobrych praktyk, czyli przykładów przedsiębiorstw i rozwiązań, które osiągnęły sukces dzięki wdrożeniu i stosowaniu technologii informacyjno-komunikacyjnych.
2.6.4. Otwarcie dostępu do informacji publicznej dla przedsiębiorstw i obywateli
Wprowadzając nowoczesne rozwiązania legislacyjne, finansując wybrane projekty oraz udostępniając dane i zasoby do ponownego wykorzystywania, rząd będzie wspierać rozwój usług opartych na otwartym dostępie do treści i informacji publicznej. Jest to ważny element działań, prowadzących do zwiększania podaży i popytu na usługi realizowane drogą elektroniczną - i w efekcie budowy podstaw społeczeństwa cyfrowego.
Kluczowe znaczenie ma tu wsparcie administracji w udostępnianiu danych i zasobów, generowanych w ramach wykonywania zadań publicznych. Informacje te mogą być powtórnie wykorzystywane przez przedsiębiorców i obywateli do tworzenia innowacyjnych usług na bazie publicznie dostępnych informacji.
Działanie to ma charakter wspierający interwencję strategii Sprawne Państwo.
Tabela realizacji kierunku działań 2.6
| Nr działania | Odpowiedzialni | Uczestniczący w realizacji | Waga* | Powiązanie ze strategiami zintegrowanymi |
| 2.6.1. | MRR, MG, MAC |
organizacje przedsiębiorców, podmioty gospodarcze, ZW, jst |
1 | SSP, KSRR |
| 2.6.2. | MAC, UKE, MG |
organizacje przedsiębiorców, podmioty gospodarcze, ZW, jst |
2 | SSP, KSRR |
| 2.6.3. |
UKE, MG, MS, MAC |
organizacje przedsiębiorców, PARP, ZW | 2 | SSP, SRKL, SRKS |
| 2.6.4. |
MAC, MRR, GUGiK |
organizacje przedsiębiorców, jst, podmioty gospodarcze |
2 | SSP |
* 1 - kluczowe; 2 - ważne
Cel 3. Wzrost efektywności wykorzystania zasobów naturalnych i surowców
W sytuacji ograniczonego dostępu do surowców naturalnych, szczególnie istotną kwestią dla zrównoważonego rozwoju staje się potrzeba wykorzystania surowców wtórnych, stanowiąca potencjał dla ograniczenia materiało- i energochłonności procesów produkcyjnych. Ze strony przemysłu istotne byłoby dokonanie reorganizacji w sposobie zarządzania systemem produkcji i wykonywanie działań w każdym z etapów w łańcuchu dostaw tak, by zmaksymalizować efektywność procesów i ograniczyć ich energo- i materiałochłonność. Podejmowane działania powinny być również ukierunkowane na stałe monitorowanie oraz kreowanie potrzeb konsumentów.
Eko-innowacje, stanowiące wynik kompleksowego procesu wzajemnych oddziaływań społecznych i zastosowania nowej wiedzy, zmierzają do rozwoju nowych produktów i procesów, które istotnie zmniejszają negatywne oddziaływanie na środowisko, stanowiąc bazę dla budowy zielonej gospodarki. Wiele rozwiązań o efektach potencjalnie znaczących dla środowiska już istnieje, są one jednak w niedostateczny sposób wykorzystywane. Decyduje o tym wiele czynników, m.in. przywiązanie do istniejących technologii, sygnały cenowe promujące rozwiązania mniej korzystne dla środowiska, w tym subsydia szkodliwe dla środowiska (environmentally harmful subsidies), utrudniony dostęp do źródeł finansowania oraz niska świadomość konsumentów i klientów. Ze względu na wysokie koszty projektów demonstracyjnych i ich komercjalizacji technologie środowiskowe powinny być traktowane przez rządy jako dobra publiczne, głównie ze względu na ich wpływ na obszar obronności, zdrowia publicznego czy ochronę przed katastrofami naturalnymi.
Kwestie zrównoważonego rozwoju powinny być zarządzane w sposób systemowy, umożliwiając ich integrację ze wszystkimi funkcjami biznesu, np. jako kryteria stosowane przy wyborze podwykonawców w łańcuchu dostaw, podstawa strategii marketingowej czy założenia polityki w zakresie badań i rozwoju. W szczególności pomocne może być rozszerzenie procesów zarządzania ryzykiem oraz kontroli wewnętrznej o aspekty zrównoważonego rozwoju w celu zwiększania wiarygodności i transparentności przedsiębiorstw. Rozwój technologii środowiskowych oraz sektora usług środowiskowych oznacza także szansę na zdynamizowanie eksportu szeroko rozumianych towarów i usług środowiskowych. Obok tradycyjnych gałęzi zarządzania zanieczyszczeniami, recyklingu, czy rozwoju odnawialnych źródeł energii wzrastać będzie rola patentów, czy know-how. Jednakże proponowane działania powinny być oparte na rzetelnym i zweryfikowanym rachunku kosztów i korzyści, zarówno w odniesieniu do aspektów ekonomicznych, jak też sfery zatrudnienia (tzw. zielone miejsca pracy). Ścieżka wiodąca w kierunku zielonej gospodarki nie może przyczyniać się do pogłębiania istniejących różnic, ale w elastyczny sposób stymulować ich wyrównywanie zarówno w wymiarze krajowym, jak i regionalnym.
Rozpowszechnianie systemów zarządzania środowiskowego oraz wdrażania eko-znakowania w przedsiębiorstwach na poziomie krajowym i regionalnym będzie potwierdzać wzrost świadomości ekologicznej i dostosowanie się przedsiębiorstw do norm ochrony środowiska oraz minimalizowanie negatywnego oddziaływania na środowisko przy racjonalnym wykorzystaniu zasobów.
W warunkach polskich istotnym elementem efektywnego wykorzystania zasobów może być zrównoważone budownictwo. Oznacza ono nie tylko energooszczędne i mniej materiałochłonne rozwiązania, ale również uwzględnianie wymiaru przestrzennego (m.in. tradycyjna, regionalna architektura) w planowaniu i projektowaniu inwestycji.
| Kierunki działań w ramach celu 3 |
| 3.1. Transformacja systemu społeczno-gospodarczego na tzw. "bardziej zieloną ścieżkę", w szczególności ograniczanie energo- i materiałochłonności gospodarki |
| 3.2. Wspieranie rozwoju zrównoważonego budownictwa na etapie planowania, projektowania, wznoszenia budynków oraz zarządzania nimi przez cały cykl życia |
Opis kierunków działań w ramach celu 3
| Kierunek działań 3.1. Transformacja systemu społeczno-gospodarczego na tzw. bardziej zieloną ścieżkę, zwłaszcza ograniczanie energo- i materiałochłonności gospodarki |
Efektywność gospodarowania zasobami jest w Polsce wciąż niższa niż w większości krajów UE. Dla utrzymania perspektyw rozwojowych gospodarki, wraz z kurczeniem się zasobów i rosnącymi kosztami ich pozyskiwania, niezbędne jest ograniczenie zużycia zasobów naturalnych na jednostkę produktu lub usług, na wszystkich etapach produkcji i konsumpcji. Kluczem do osiągnięcia tego celu jest zmiana wzorców produkcji i konsumpcji oraz podnoszenie świadomości ekologicznej społeczeństwa, w tym producentów, zwłaszcza z sektora MŚP. Pozytywne zmiany w tym zakresie będą prowadzić stopniowo do zwiększania efektywności i konkurencyjności przemysłu i usług, przy ograniczeniu presji wywieranej na środowisko. Transformacja systemu społeczno-gospodarczego na bardziej zieloną ścieżkę jest również niezbędnym warunkiem adaptacji do zmian klimatu oraz wyzwań związanych z realizacją polityki klimatyczno-energetycznej. Wzrost poziomu innowacyjności i efektywności polskiej gospodarki jest warunkiem niezbędnym, aby Polska z państwa ponoszącego wysokie koszty restrykcyjnej polityki związanej z redukcją emisji gazów cieplarnianych przeistoczyła się w przyszłości w kraj, który będzie w stanie czerpać wymierne korzyści z jej prowadzenia. Należy przy tym zwrócić uwagę, że efektywne wykorzystanie zasobów środowiska to nie tylko ograniczanie ich wykorzystania czy odzysk, w tym recykling, odpadów, ale również wykorzystywanie możliwości rozwoju przedsiębiorczości wynikających z walorów przyrodniczych i kulturowych, charakterystycznych zwłaszcza dla obszarów peryferyjnych.
Działania z tego kierunku będą także realizowane przez Strategię Bezpieczeństwo Energetyczne i Środowisko. Należy dodać, że jest to strategia wiodąca w zakresie m.in. efektywności energetycznej, ograniczenia oddziaływania energetyki na środowisko czy zrównoważonego gospodarowania zasobami środowiska.
Kierunek będzie realizowany przez następujące działania:
3.1.1. Tworzenie warunków dla rozwoju zrównoważonej produkcji i konsumpcji oraz zrównoważonej polityki przemysłowej poprzez:
- promowanie zrównoważonych zamówień publicznych, w szczególności zwiększanie świadomości oraz wymiana dobrych praktyk wśród zamawiających, wykonawców oraz instytucji kontrolnych,
- wspieranie rozwoju oraz wdrażania technologicznych i nietechnologicznych innowacji na rzecz zrównoważonego rozwoju (procesowych, produktowych, organizacyjnych i marketingowych), w tym technologii środowiskowych, ICT, systemów zarządzania środowiskowego, metodyki oceny cyklu życia (ang. Life Cycle Assessment, LCA), ekoznakowania, odpowiedzialnego marketingu,
- wzmacnianie międzysektorowej współpracy w zakresie zarządzania aspektami środowiskowymi w łańcuchu dostaw oraz na rzecz ograniczania energo- i materiałochłonności gospodarki przy wykorzystaniu m.in. parków ekoprzemysłowych, platform technologicznych, klastrów itp.,
- prowadzenie konsumenckich porównawczych testów produktów oraz wzmacnianie organizacji konsumenckich i strażniczych (ang. watchdog),
- promocję zrównoważonych produktów na rynku międzynarodowym, m.in. poprzez włączenie zagadnień zrównoważonej produkcji i konsumpcji do priorytetów Wydziałów Promocji Handlu i Inwestycji (WPHI) oraz pomocy rozwojowej i/lub pomocy klimatycznej,
- koordynację działań podejmowanych na rzecz zrównoważonej produkcji i konsumpcji oraz wzmacnianie współpracy na forum międzynarodowym (UE, OECD, ONZ), m.in. w ramach Krajowego Centrum Referencyjnego ds. Zrównoważonej Produkcji i Konsumpcji EIONET,
- wspieranie działalności związanych z przetwarzaniem/wykorzystaniem surowców wtórnych.
3.1.2. Podnoszenie społecznej świadomości i poziomu wiedzy na temat wyzwań zrównoważonego rozwoju i zmian klimatu poprzez:
- usystematyzowanie treści związanych ze zrównoważonym rozwojem oraz promowanie ich włączania do nauczania na wszystkich poziomach edukacji,
- promocję współpracy oraz mobilności zawodowej sprzyjającej gromadzeniu doświadczeń, w szczególności pomiędzy sektorami nauki, biznesu, organizacji pozarządowych i administracji publicznej,
- rozwój publicznych, prywatnych i społecznych instytucji edukacyjno-szkoleniowych i zwiększenie powiązania ich oferty z potrzebami rynku pracy,
- prowadzenie kampanii społecznych i działań edukacyjnych dotyczących zrównoważonego rozwoju i zmian klimatu.
3.1.3. Wspieranie potencjału badawczego oraz eksportowego w zakresie technologii środowiskowych, ze szczególnym uwzględnieniem niskoemisyjnych technologii węglowych (CTW) poprzez:
- wsparcie działalności B+R w obszarze technologii środowiskowych,
- wsparcie dla wdrożenia Systemu Weryfikacji Technologii Środowiskowych,
- usprawnienie koordynacji badań naukowych w zakresie CTW,
- promocję potencjału eksportowego technologii środowiskowych, zwłaszcza w zakresie CTW, połączoną z oficjalną pomocą rozwojową (ODA) i/lub pomocą klimatyczną dla krajów rozwijających się.
3.1.4. Promowanie przedsiębiorczości typu "business&biodiversity", w szczególności na obszarach zagrożonych peryferyjnością - szansą na lepsze wykorzystanie lokalnych walorów środowiska przyrodniczego oraz dziedzictwa kulturowego może być większe wsparcie dla inicjatyw typu business & biodiversity, ukierunkowanych na rozwój przedsiębiorczości związanej z ochroną przyrody, której potencjał nie jest jeszcze w pełni doceniany (działalność biznesowa w tym obszarze koncentruje się obecnie głównie na usługach agroturystycznych). Cel ten można osiągnąć m.in. poprzez rozwój: produkcji żywności ekologicznej, integrowanej czy też wytwarzanej metodami tradycyjnymi; usług doradczych w zakresie realizacji programów rolno-środowiskowych i powiązanych z leśnictwem, np. przyrodniczej rekultywacji łąk; pozyskiwanie i przetwórstwo pierwotnych surowców naturalnych, obsługę systemów gospodarowania wodą, wykonywanie nawodnień; produkcję nawozów naturalnych, odnawialnych źródeł energii itd. Należy wprowadzić system wsparcia (np. w postaci Funduszu na rzecz Bioróżnorodności), umożliwiający firmom z sektora MŚP zlokalizowanym na obszarze Natura 2000 lub użytkującym zasoby w tych obszarach dostęp do kredytów komercyjnych na inwestycje służące jednocześnie rozwojowi gospodarczemu i ochronie bioróżnorodności.
Tabela realizacji kierunku działań 3.1
| Nr działania | Odpowiedzialni | Uczestniczący w realizacji | Waga* | Powiązanie ze strategiami zintegrowanymi |
| 3.1.1. |
MŚ, MG, MNiSW, UZP |
ZW, jst, organizacje przedsiębiorców, podmioty gospodarcze, jednostki naukowe |
1 | BEiŚ |
| 3.1.2. | MŚ, MNiSW, MEN, MG, NFOŚiGW |
ZW, jst, IOB, organizacje przedsiębiorców, organizacje pozarządowe |
2 | BEiŚ, SRKL |
| 3.1.3. |
MG, MŚ, MNiSW, NFOŚiGW |
jednostki naukowe, ZW, organizacje pozarządowe, organizacje przedsiębiorców, podmioty gospodarcze |
1 | BEiŚ |
| 3.1.4. | MRiRW, MŚ, MG | ARiMR, ZW, jst, IOB | 2 |
SZRWRiR, BEiŚ, KSRR |
* 1 - kluczowe; 2 - ważne
| Kierunek działań 3.2. Wspieranie rozwoju zrównoważonego budownictwa na etapie planowania, projektowania, wznoszenia budynków oraz zarządzania nimi przez cały cykl życia |
Budowanie i późniejsze utrzymanie budynku jest jedną z bardziej energochłonnych, materiałochłonnych i zanieczyszczających środowisko aktywności człowieka. Chodzi więc o minimalizowanie tego negatywnego wpływu, przy czym warunkiem skuteczności działań jest uwzględnienie tych kwestii już na etapie planowania i projektowania inwestycji. Budowanie wiąże się również silnie z określoną ingerencją w przestrzeń. Ważne jest więc, aby budować w harmonii z lokalnym otoczeniem społeczno-kulturowym i przyrodniczym, i w ten sposób świadomie kształtować ład przestrzenny. Takie podejście, co warto mocno podkreślić, znacznie podnosi wartość tego otoczenia oraz wyraźnie wpływa na poprawę jakości życia mieszkańców. Estetyczne, funkcjonalne i wpisane w kontekst miejsca budynki mają również istotny wpływ na rozwój turystyki.
Poza akcentowanym w modelu budownictwa zrównoważonego podejściem antycypacyjnym, w warunkach polskich bardzo istotne jest również obniżenie energochłonności istniejących budynków. Należy zwrócić uwagę, że sektor budownictwa ma duży udział w finalnym zużyciu energii w Polsce. Jest to więc obszar, w ramach którego możemy uzyskać wymierne oszczędności, co ułatwi tym samym wypełnienie celów pakietu klimatyczno-energetycznego. Projektując konkretne instrumenty wspierające efektywność energetyczną budynków w miastach, należy mieć na uwadze wpisanie ich w szersze inicjatywy typu "inteligentne miasta" ("smart cities").
Kierunek będzie realizowany przez następujące działania:
3.2.1. Poprawa efektywności energetycznej i materiałowej przedsięwzięć architektoniczno-budowlanych oraz istniejących zasobów poprzez:
- szeroko zakrojoną promocję budownictwa realizowanego w standardzie energooszczędnym (w tym budownictwa pasywnego), charakteryzującym się m.in. zwartą bryłą budynku, dobrą ochroną cieplną, odpowiednią ekspozycją, zastosowaniem energooszczędnych szyb i rozwiązań, funkcjonalnym projektowaniem i strefowaniem wnętrz, efektywnym odzyskiem ciepła itd. Powinny temu towarzyszyć działania na rzecz rozwoju i wdrażania innowacyjnych technologii, przede wszystkim kolektorów słonecznych, ogniw fotowoltaicznych, wysokosprawnych układów kogeneracyjnych, a także układów rekuperacyjnych z wykorzystaniem pomp ciepła zwiększających sprawność energetyczną budynku,
- promowanie stosowania materiałów odnawialnych, które będą mogły zostać poddane procesom odzysku, w tym recyklingu, bezpiecznych dla zdrowia; zachęcanie do wprowadzania już na etapie projektowania rozwiązań przyczyniających się do minimalizacji zużycia surowców, materiałów i wody oraz ograniczających wytwarzanie odpadów, a także do pozyskiwania materiałów jak najbliżej miejsca budowy (ograniczenie gospodarczych i środowiskowych kosztów związanych z transportem),
- działania wynikające z wdrożenia dyrektywy Parlamentu Europejskiego i Rady 2010/31/UE z dnia 19 maja 2010 r. w sprawie efektywności energetycznej budynków, zobowiązującej kraje członkowskie do zwiększenia liczby budynków charakteryzujących się bardzo niskim zużyciem energii (zapewnienie funkcjonowania niezależnych i wykwalifikowanych ekspertów sporządzających świadectwa charakterystyki energetycznej oraz przeglądy systemów ogrzewania i klimatyzacji, wprowadzenie systemu kontroli świadectw charakterystyki energetycznej, promocja oszczędności energii w budynkach, prowadząca do zmniejszenia emisji gazów cieplarnianych),
- poprawę stanu technicznego istniejących zasobów mieszkaniowych, z jednoczesną ich termomodernizacją (wykorzystanie potencjału redukcji zużycia energii na potrzeby komunalno-bytowe utrudnia ponadnormatywny stopień zużycia technicznego istniejących zasobów mieszkaniowych, ograniczający możliwości realizowania przedsięwzięć termomodernizacyjnych),
- wprowadzanie na szerszą skalę rozwiązań opartych na ICT w zakresie zapewnienia oszczędności energii w budynkach (m.in. inteligentne systemy pomiaru energii).
3.2.2. Stosowanie zasad zrównoważonej architektury - harmonizującej z miejscowym krajobrazem kulturowym i przyrodniczym, uwzględniającej również czynniki klimatu i topografii. Zarówno modernizowane, jak i nowe obiekty powinny być funkcjonalnie i wizualnie zintegrowane z otaczającą przestrzenią oraz spełniać warunki trwałości, użyteczności i piękna. Duże znaczenie należy przypisać działaniom promującym regionalną, tradycyjnie ukształtowaną architekturę, co w żaden sposób nie wyklucza udanego połączenia tradycji regionalnych z nowoczesnymi, funkcjonalnymi technologiami i materiałami.
3.2.3. Odnowa etosu dawnych rzemiosł budowlanych - w celu zapewnienia równych warunków rozwoju budownictwa przemysłowego oraz tradycyjnych technik produkcji budowlanej, odpowiadających rosnącemu zapotrzebowaniu na tradycyjną architekturę, będącą ważnym składnikiem kulturowego krajobrazu. Kluczowym działaniem w tym zakresie powinno być promowanie kształcenia w zakresie rzemiosł budowlanych, które w chwili obecnej są bardziej domeną amatorskiego samokształcenia niż świadomie wspieraną ścieżką kształcenia zawodowego. System edukacyjny wspierający rzemiosła budowlane (oraz każde inne) może odegrać istotną rolę w aktywizacji osób bezrobotnych i biernych zawodowo, zwłaszcza na obszarach wiejskich.
Tabela realizacji kierunku działań 3.2
| Nr działania | Odpowiedzialni | Uczestniczący w realizacji | Waga* | Powiązanie ze strategiami zintegrowanymi |
| 3.2.1. | MTBiGM, ZW, jst | jednostki naukowe, organizacje pozarządowe | 1 | BEiŚ, KSRR |
| 3.2.2. | MTBiGM, ZW, jst | organizacje pozarządowe | 2 | SSP, BEiŚ |
| 3.2.3. | ZW, MEN | organizacje przedsiębiorców, jst | 2 |
* 1 - kluczowe; 2 - ważne
Cel 4. Wzrost umiędzynarodowienia polskiej gospodarki
Mimo szybkiego wzrostu wymiany zagranicznej w ciągu ostatnich kilkunastu lat, w Polsce ponad 2/3 zbiorowości przedsiębiorstw, zatrudniających powyżej 9 osób, nie prowadzi działalności eksportowej. Po okresie systematycznego wzrostu relacji eksportu do PKB, w latach 2007-2009 odnotowaliśmy jej spadek i dopiero ostatnie dwa lata (2010-2011) charakteryzowały się ponownym wzrostem wskaźnika. Charakterystyczna dla polskiego eksportu jest koncentracja na rynkach Unii Europejskiej i bardzo niewielki udział na rynkach krajów trzecich. Ponadto, gros polskiego eksportu jest realizowane przez duże firmy, najczęściej z udziałem kapitału zagranicznego. Firmy MŚP uczestniczą w wolumenie eksportu w bardzo niewielkim zakresie. O wejściu na rynek zagraniczny decyduje wiele czynników, z czego w przypadku MŚP dwa wydają się najważniejsze - ograniczenia finansowe oraz kompetencje kadry kierowniczej.
Przeobrażenie struktury polskiego eksportu stanowi zatem warunek konieczny odniesienia przez naszą gospodarkę korzyści z globalizacji. Jest on także istotny w kontekście potrzeby podnoszenia skuteczności polskiej polityki zagranicznej, szczególnie w priorytetowych z jej punktu widzenia kierunkach. Z analizy czynników oddziałujących na zmiany udziału wartości dodanej w przychodach eksporterów wyspecjalizowanych przeprowadzonej przez IBRKK84 wynika, iż od początku minionej dekady można zaobserwować proces substytuowania kosztów pracy i krajowych kosztów materiałowych importem zaopatrzeniowym. W związku z tym planowane działania powinny zmierzać do podniesienia zdolności do generowania wartości dodanej w produkcji eksportowej, w szczególności zaprojektowania instrumentarium wsparcia dostosowanego do poszczególnych grup adresatów. W kontekście całej strategii należy zauważyć, że istnieje wyraźny, dwukierunkowy związek pomiędzy innowacyjnością a umiędzynarodowieniem.85 Umiejętność funkcjonowania w kontekście międzynarodowym, a więc również osiągnięcie odpowiedniego efektu skali, jest nierzadko warunkiem opłacalnego wdrożenia innowacji.
W obszarze przyciągania bezpośrednich inwestycji zagranicznych (BIZ) należy mieć na uwadze, że BIZ mogą pełnić i pełnią pozytywną rolę, lecz same w sobie nie gwarantują korzyści wzrostowych. Podejmowane działania powinny zmierzać zatem do maksymalizacji procesu uczenia się z zagranicznych źródeł (aktywna polityka zależna od BIZ), a warunkiem osiągnięcia maksimum korzyści z inwestycji jest utrzymanie lokalnej bazy przemysłowej i promowanie powiązań między krajowymi firmami i zagranicznymi inwestorami.
Celem działań jest zwiększenie znaczenia Polski w gospodarce międzynarodowej. Umiędzynarodowienie przedsiębiorstw na potrzeby strategii obejmuje zarówno umiędzynarodowienie czynne, jak i umiędzynarodowienie bierne. Pierwsze z nich to stopniowy wzrost zaangażowania przedsiębiorców w działalność na rynkach zagranicznych, czyli od eksportu poprzez sieć handlową, aż do produkcji za granicą (zgodnie z sekwencyjnym modelem umiędzynarodowienia). Drugie to zawieranie różnorakich związków gospodarczych z firmami zagranicznymi bez wychodzenia z działalnością gospodarczą poza granice kraju lokalizacji danej firmy.
| Kierunki działań w ramach celu 4 |
| 4.1. Wspieranie polskiego eksportu oraz polskich inwestycji za granicą |
| 4.2. Wspieranie napływu innowacyjnych oraz odpowiedzialnych inwestycji zagranicznych |
| 4.3. Promowanie gospodarki polskiej, polskich przedsiębiorstw oraz wizerunku Polski na arenie międzynarodowej |
Opis kierunków działań w ramach celu 4
| Kierunek działań 4.1. Wspieranie polskiego eksportu oraz polskich inwestycji za granicą |
Zjawisko wczesnej internacjonalizacji wśród polskich eksporterów zostało potwierdzone w prowadzonych badaniach (3/4 z nich rozpoczęło działalność eksportową w ciągu pierwszych 3 lat od rozpoczęcia działalności)86 - konieczne jest zatem wzmocnienie tej tendencji poprzez właściwie ukierunkowane działania proeksportowe (informacyjne i promocyjne) dla podmiotów inicjujących działalność gospodarczą oraz wykorzystanie jej do "zarażania" innych uczestników życia gospodarczego swego rodzaju internacjonalizacją działalności. Ich przykład powinien zostać wykorzystany jako "najlepsza praktyka" dla innych zainteresowanych rozwojem swojej działalności w środowisku międzynarodowym. Rolą państwa jest stymulacja orientacji proeksportowej przedsiębiorstw, co w rezultacie powinno prowadzić do przyspieszonego przechodzenia firm przez kolejne fazy rozwojowe, aż do poziomu dojrzałych, znaczących uczestników rynku międzynarodowego. Równolegle będzie następowało szybkie przesuwanie się firm-beneficjentów w kierunku zaawansowanej internacjonalizacji. Nie mniej istotne jest tworzenie jak najszerszych możliwości wspierania polskiego eksportu oraz polskich inwestycji szczególnie w tych regionach świata, które ważne są z punktu widzenia polskiej polityki zagranicznej.
Dla wielu pomysłów biznesowych w sferze zaawansowanych technologii rynki lokalne (a nawet krajowe) są, z powodu ograniczeń popytowych, zdecydowanie zbyt małe dla skutecznej realizacji tego typu przedsięwzięć. Konieczne jest więc wsparcie procesu umiędzynarodowienia innowacyjnych przedsiębiorstw. Również argument "uczenia się przez eksport" (learning from exporting) podkreśla wpływ operacji międzynarodowych na przyspieszoną akumulację wiedzy i doświadczenia. Z kolei rozwój i absorpcja technologii informacyjnych i komunikacyjnych oraz innowacji mogą przyczynić się w przypadku operacji międzynarodowych do znacznego obniżenia dodatkowych kosztów, jakie zagraniczny dostawca musi ponieść (np. transport, cło, dodatkowe koszty administracyjne), a które nie są udziałem lokalnych dostawców. W niektórych dziedzinach koszty te pozostają tak zminimalizowane, że stają się nieistotne.87
Kierunek będzie realizowany przez następujące działania:
4.1.1. Wzmocnienie systemu promocji gospodarki poprzez: dokończenie budowy systemu instytucjonalnego wsparcia eksportu i promocji gospodarki na bazie trzech ogniw: agencji mającej na celu promocję gospodarki - krajowej sieci Centrów Obsługi Inwestorów i Eksporterów (COIE) - zagranicznej sieci Wydziałów Promocji Handlu i Inwestycji (WPHI); dalszy rozwój wysokiej jakości usług informacyjnych dotyczących eksportu i/lub inwestycji poza granicami Polski w ramach sieci COIE; poprawa funkcjonowania WPHI (ważne jest, aby nowe WPHI były lokalizowane przede wszystkim w centrach biznesu i życia gospodarczego - co nie musi się pokrywać ze stolicami administracyjnymi).
4.1.2. Wsparcie finansowe działań przedsiębiorców mających na celu rozwój działalności eksportowej poprzez: dalsze poszerzanie instrumentarium dostępnego finansowania eksportu w ramach katalogu zawartego w Porozumieniu OECD, w tym wypracowanie nowych instrumentów wsparcia kredytów eksportowych, dostępnych w innych krajach OECD i UE; poprawę efektywności działania KUKE w zakresie ubezpieczeń eksportowych i inwestycyjnych. Bariera finansowania występuje zarówno na etapie wdrażania nowych technologii i przygotowania produkcji, jak i na etapie finansowania i ubezpieczania kontraktów eksportowych, zwłaszcza kontraktów realizowanych na warunkach kredytowych (powszechnych w działalności eksportowej konkurentów z krajów rozwiniętych dysponujących rozbudowaną infrastrukturą wspierania eksportu). Jak wynika z ostatnich badań88, skala wykorzystania instrumentów finansowego wspierania eksportu adresowanych głównie do MŚP, jest wciąż zbyt mała.
4.1.3. Rozbudowa instrumentów wsparcia dostosowanych do etapu rozwoju przedsiębiorstwa - obejmie: diagnozę ilościową i jakościową populacji przedsiębiorstw eksportujących; określenie dominujących branż eksportowych, w tym mapy rynków geograficznych; wdrożenie pozafinansowych instrumentów wsparcia eksportu na podstawie doświadczeń innych krajów oraz oczekiwań i opinii polskich przedsiębiorców. Z analizy przeprowadzonej na podstawie doświadczeń 10 krajów89 wynika, że do najbardziej pożądanych i najbardziej cenionych przez eksporterów w kolejności ważności należą:
- pomoc w identyfikacji partnerów handlowych (brak satysfakcjonujących rozwiązań w tym zakresie jest powodem szczególnie ostrej krytyki),
- organizacja misji handlowych,
- dofinansowanie udziału w targach i wystawach za granicą,
- sektorowe analizy rynku i studia marketingowe,
- zaangażowanie państwa w finansowanie działalności eksportowej (kredyty, ubezpieczenia, gwarancje),
- pomoc w załatwianiu formalności eksportowych (uzyskiwanie pozwoleń i licencji, formalności celne),
- wsparcie przy tworzeniu oddziałów za granicą i rekrutacji ich personelu.
Strategia... stwarza podstawy do przygotowania programów wsparcia na podstawie kompleksowego badania ilościowego i jakościowego, w wyniku którego narzędzia zostaną dostosowane do specyfiki adresatów (wielkość przedsiębiorstwa, faza jego rozwoju). Pogrupowanie firm pozwoli na wykorzystanie bardziej zaawansowanych, ale również lepiej dostosowanych do ich potrzeb, form wsparcia. Selekcja firm umożliwi m.in. zidentyfikowanie (1) podmiotów o orientacji dynamicznej, a więc takich, które planują przyspieszony rozwój, zaś eksport traktują jako dźwignię do osiągnięcia tego celu oraz (2) przedsiębiorstw bazujących na zaawansowanych technologiach, (3) eksporterów, a zwłaszcza eksporterów wyspecjalizowanych, należących do zbiorowości mikroprzedsiębiorstw. Ukierunkowanie wsparcia pozwoli na uniknięcie efektu rozproszenia wysiłków zmierzających do poprawy poziomu umiędzynaradawiania przedsiębiorstw.
4.1.4. Wspieranie procesu umiędzynarodowienia innowacyjnych przedsiębiorstw poprzez rozwój kompetencji kadr innowacyjnych przedsiębiorstw (służących do aktywności na rynkach międzynarodowych); wsparcie ośrodków innowacji w zakresie świadczenia usług internacjonalizacji biznesu, w tym dla młodych firm technologicznych; systemową współpracę ośrodków innowacji z sieciami COIE i WPHI. Budowanie sieci kontaktów osób, firm i instytucji aktywnych na rynkach technologicznych i wykorzystanie jej m.in. do aktywnej promocji osiągnięć technologicznych polskiego biznesu na forum międzynarodowym.
4.1.5. Wykorzystanie pomocy rozwojowej i/lub klimatycznej do aktywizacji polskich eksporterów poprzez wypełnianie polskich zobowiązań finansowych w zakresie świadczenia pomocy rozwojowej i/lub klimatycznej; zwiększenie pomocy niewiązanej dla krajów rozwijających się w celu realizacji eksportu; uruchomienie systemu informacyjno-konsultacyjnego przez agencję i sieć COIE dla przedsiębiorstw nt. nowych projektów rozwojowych (publikację przewodników na temat warunków uzyskiwania zleceń z głównych agencji rozwojowych świata); budowanie wizerunku i pozycji kraju donatora w ścisłym połączeniu z danym projektem, podobnie jak robi to UE przy funduszach strukturalnych.
Tabela realizacji kierunku działań 4.1
| Nr działania | Odpowiedzialni | Uczestniczący w realizacji | Waga* | Powiązanie ze strategiami zintegrowanymi |
| 4.1.1. | MG | MSZ, PAIiIZ, ZW, COIE, PARP, organizacje przedsiębiorców | 1 | |
| 4.1.2. | MG, MF | KUKE, BGK, PAIiIZ, organizacje przedsiębiorców, PARP | 2 | |
| 4.1.3. | MG | PARP, PAIiIZ, organizacje przedsiębiorców | 1 | |
| 4.1.4. | MG | MNiSW, PAIiIZ, COIE, IOB, jednostki naukowe, organizacje przedsiębiorców, PARP | 2 | |
| 4.1.5. | MG | MSZ, MF, MŚ, organizacje przedsiębiorców, PARP, PAIiIZ, NFOŚiGW, organizacje pozarządowe | 1 | BEiŚ |
* 1 - kluczowe; 2 - ważne
| Kierunek działań 4.2. Wspieranie napływu innowacyjnych oraz odpowiedzialnych inwestycji, w tym inwestycji zagranicznych |
W celu zachęcenia inwestorów do lokowania kapitału w Polsce, a także zwiększania uwagi międzynarodowych środowisk biznesowych należy też skupić się na promowaniu Polski jako kraju przyjaznego inwestorom, o wysokim potencjale kadrowym, innowacyjnym i kreatywnym oraz atrakcyjnym turystycznie. Dla realizacji tego celu wymagane jest również wypracowanie spójnej polityki i synergii w promowaniu polskiej gospodarki, kultury90 oraz turystyki.
Warunkiem osiągnięcia maksimum korzyści z inwestycji, w tym inwestycji zagranicznych, jest utrzymanie lokalnej bazy przemysłowej i promowanie powiązań między krajowymi firmami i zagranicznymi inwestorami. W rezultacie należy skoncentrować się na pozyskiwaniu inwestycji ukierunkowanych na krajowe priorytety rozwoju naukowo-technologicznego i rozwój wysoko wykwalifikowanych kadr oraz lepiej płatnych miejsc pracy, a także ułatwienie w wykorzystywaniu zagranicznych źródeł do finansowania krajowych nakładów na B+R+I. Bodźcem dodatkowym do przyciągania inwestycji zagranicznych powinna być odpowiednia polityka rozwoju własnych inwestycji nakierowanych na powiązania międzynarodowe.
Kierunek będzie realizowany poprzez następujące działania:
4.2.1. Przygotowanie kompleksowej polityki inwestycyjnej Polski poprzez: wskazanie branż o największym potencjale inwestycyjnym i rozwojowym dla Polski (w tym generujących wiele miejsc pracy) z uwzględnieniem wyników badań typu foresight i ukierunkowanie na nie instrumentów wsparcia; opracowanie kodeksu dobrych praktyk w postępowaniu z potencjalnym inwestorem; promocję planów prywatyzacyjnych; stworzenie ram prawnych dla funkcjonowania zagranicznych państwowych funduszy majątkowych i kreowanie dobrych praktyk państwa przyjmującego tego rodzaju inwestycje; stworzenie zachęt dla funduszy inwestycyjnych i kapitałowych, w tym zachęty dla partnerów pod kątem społecznie odpowiedzialnych inwestycji; stworzenie zachęt dla reinwestowania zysków w Polsce.
4.2.2. Działania na rzecz realizacji polityki klastrowej na terenach specjalnych stref ekonomicznych - obejmie działania dotyczące przyszłości SSE, w szczególności przeformułowanie obecnej polityki klastrowej w celu zdynamizowania działalności gospodarczej w strefach ekonomicznych oraz zapewnienia długookresowych korzyści dla funkcjonujących tam przedsiębiorstw. Projekt bedzie służyć współpracy w szerszym kontekście - regionalnej, ponad granicami poprzez wzmacnianie polskich firm jako centrów sieci regionalnych. Częste przemiany zachodzące w otoczeniu przedsiębiorstw oraz coraz krótsze cykle życia wielu produktów sprawiają, iż sukces rynkowy uzależniony jest w dużej mierze od tempa dotarcia do jak największej liczby klientów. Na skutek kooperacji ułatwiony i przyspieszony zostaje proces wkraczania na nowe rynki (także w wymiarze międzynarodowym), zdobywania nowych klientów i w następstwie - ekspansja działalności.
4.2.3. Zintegrowanie systemu wspierania innowacyjności oraz wspierania inwestorów zagranicznych - obejmie działania w zakresie wsparcia podmiotów zagranicznych działających lub też zamierzających podjąć działania na terenie Polski, w szczególności przeformułowanie kryteriów takiego wsparcia (inwestycje w krajową działalność badawczą, utrzymanie lokalnej bazy przemysłowej i promowanie powiązań między krajowymi firmami i zagranicznymi inwestorami, kooperacja z lokalnymi centrami badań i rozwoju, szkołami wyższymi). Działania zostaną skoncentrowane na pozyskiwaniu inwestycji zagranicznych spójnych z krajowymi priorytetami rozwoju naukowo-technologicznego. Interwencja w zakresie polityki umiędzynaradawiania przedsiębiorstw ma umożliwić redefinicję polskiego modelu w tym zakresie.
Tabela realizacji kierunku działań 4.2
| Nr działania | Odpowiedzialni | Uczestniczący w realizacji | Waga* |
Powiązanie ze strategiami zintegrowanymi |
| 4.2.1. | MG | MF, MSZ, MSP, PAIiIZ, ZW, jst, COIE | 1 | |
| 4.2.2. | MG | MF, MNiSW, PAIiIZ, ZW, COIE, jst | 2 | |
| 4.2.3. | MG, MNiSW | ZW, PAIiIZ, COIE, jst, jednostki naukowe, IOB | 2 |
* 1 - kluczowe; 2 - ważne
| Kierunek działań 4.3. Promowanie gospodarki polskiej, polskich przedsiębiorstw oraz wizerunku Polski na arenie międzynarodowej |
Zwiększenie znaczenia Polski w gospodarce międzynarodowej będzie w dużej mierze zależało od systemu promocji gospodarki polskiej. Spójny system umożliwi promowanie polskich produktów i usług reprezentujących perspektywiczne branże eksportowe, jak również inwestycje. Nacisk będzie położony na kreację i promocję produktów i usług na eksport oraz inwestycji, co powinno przełożyć się na zbudowanie lepszego wizerunku kraju. Dopiero, gdy Polska zbuduje silną narodową reputację w zakresie wytwarzania wysokiej jakości określonej kategorii produktów, polscy eksporterzy i producenci, powołując się na kraj pochodzenia swoich marek, zdobędą przewagę konkurencyjną.
Kierunek będzie realizowany przez następujące działania:
4.3.1. Aktywizacja działań administracji publicznej oraz dyplomacji na wybranych rynkach, uznanych za priorytetowe (na podstawie badania określonego w działaniu 4.1.3.) w szczególności poprzez: przypisanie zadań dla administracji publicznej do wykonania na tych rynkach, takich jak: intensyfikacja wizyt na szczeblu rządowym, konsultacji roboczych, spotkań w ramach instrumentów traktatowych (komisje mieszane, grupy robocze itp.), interwencji na szczeblu wspólnotowym z określeniem rodzaju interwencji, misji rządowych, gospodarczych, etc.; wzmocnienie budżetowe i kadrowe placówek na rynkach priorytetowych.
4.3.2. Zapewnienie politycznego wsparcia polskich przedsiębiorstw poprzez wdrożenie systemowego planowania wizyt na szczeblu rządowym z udziałem reprezentacji środowiska biznesowego i regionów - celem jest instytucjonalizacja politycznego wsparcia eksporterów przez władze państwowe pod kątem priorytetowych branż, ważnych rynków lub pojedynczych, ważnych projektów, tak aby w trakcie wizyt możliwe było polityczne wsparcie przedsiębiorstw na konkretnych rynkach, w tym podejmowanie interwencji. Procedura będzie przewidywała planowanie kalendarza wizyt ministrów z odpowiednio długim wyprzedzeniem w celu nawiązania kontaktów z przedsiębiorstwami działającymi lub zainteresowanymi działalnością na danym rynku oraz wyznaczenie komórki ds. interwencji. Procedura umożliwi także wspólne wizyty administracji rządowej z przedstawicielami administracji samorządu województwa.
4.3.3. Wzmocnienie oraz wsparcie instytucjonalne i finansowe współpracy gospodarczej z Polonią, w szczególności zintensyfikowanie współpracy z polonijnymi środowiskami biznesowymi, m.in. poprzez: stworzenie i/lub aktualizację istniejących "banków informacji" o przedsiębiorstwach polonijnych i osobach pochodzenia polskiego, legitymujących się znacznymi osiągnięciami gospodarczymi; ramy współpracy z konsulami honorowymi; opracowanie mechanizmu delegacji zadań i finansowania izb, organizacji polonijnych za granicą, w tym przedsięwzięć gospodarczych z udziałem tych izb w celu zwiększenia polskiego eksportu.
4.3.4. Uspójnienie działań w obszarze promocji gospodarki z działaniami promocyjnymi z zakresu kultury, turystyki i sportu poprzez: systemową współpracę w ramach centrum koordynacyjnego (zob. działanie 4.1.1.) w celu wzmocnienia promocji gospodarki. Sprawą nieodzowną przy promocji gospodarki jest wykorzystanie potencjału kulturowego Polski i polskiej turystyki (w tym instytucji kultury, turystyki oraz sportu).
Tabela realizacji kierunku działań 4.3
| Nr działania | Odpowiedzialni | Uczestniczący w realizacji | Waga* | Powiązanie ze strategiami zintegrowanymi |
| 4.3.1. | MG, MSZ | PAIiIZ, KPRM | 2 | |
| 4.3.2. | MG, MSZ |
KPRM, organizacje przedsiębiorców, PAIiIZ, ZW, COIE, jst |
2 | |
| 4.3.3. | MG |
MSZ, MSiT, PAIiIZ, organizacje polonijne za granicą, Senat RP, Wspólnota Polska |
2 | |
| 4.3.4. |
MSZ, MSiT, MKiDN, MG |
ZW, jst, PAIiIZ, | 1 | SRKS |
* 1 - kluczowe; 2 - ważne
SYSTEM WDRAŻANIA
Powiązania Strategii... z pozostałymi strategiami zintegrowanymi
| 1. Krajowa strategia rozwoju regionalnego | 2. Strategia innowacyjności i efektywności gospodarki | 3. Strategia rozwoju transportu | 4. Bezpieczeństwo energetyczne i środowisko | 5. Sprawne państwo | 6. Strategia systemu bezpieczeństwa narodowego Rzeczypospolitej Polskiej | 7. Strategia zrównoważonego rozwoju wsi i rolnictwa | 8. Strategia rozwoju kapitału ludzkiego | 9. Strategia rozwoju kapitału społecznego | |
| Cel 1: Dostosowanie otoczenia regulacyjnego i finansowego do potrzeb innowacyjnej i efektywnej gospodarki | |||||||||
| Cel 2: Stymulowanie innowacyjności poprzez wzrost efektywności wiedzy i pracy | |||||||||
| Cel 3: Wzrost efektywności wykorzystania zasobów naturalnych i surowców | |||||||||
| Cel 4: Wzrost umiędzynarodowienia polskiej gospodarki |
Zakres przedmiotowy Strategii... jest bardzo szeroki. Na realizację głównego celu oddziałuje wiele czynników, które wpływają na siebie wielokierunkowo i w wielu płaszczyznach. Są one jednocześnie ściśle związane z obszarami aktywności państwa ujętymi w innych strategiach.
Zidentyfikowane niedoskonałości wpływające na skuteczność polityki gospodarczej determinują wprowadzenie efektywnego systemu realizacji Strategii..., opartego na instytucjach publicznych wyposażonych w skuteczne instrumenty wykonawcze, w tym odpowiednie rozwiązania prawne i instytucjonalne. System ten będzie czerpać z najlepszych doświadczeń i praktyk w zakresie wieloletniego programowania interwencji publicznej, koordynowania różnych instrumentów, monitorowania i ewaluacji oraz współpracy partnerskiej. W tym celu system realizacji Strategii..., analogicznie do całego wachlarza interwencji, budowany jest w oparciu o wcześniej określone zasady horyzontalne. Charakter Strategii... w znacznej mierze determinuje jej system wdrażania, nie należy jednak zakładać pomijania istniejącego systemu instytucji wdrażających.
Podmiotami zaangażowanymi w realizację Strategii... będą wszystkie podmioty wdrażające strategię, a w szczególności ministrowie, szefowie urzędów centralnych i agencji rządowych, wojewodowie, organy jednostek samorządu terytorialnego.
Jednocześnie należy mieć świadomość istniejącego deficytu mechanizmów koordynacji działań na rzecz zwiększania innowacyjności w Polsce91, który jest niezbędny z uwagi na horyzontalny charakter innowacji i konieczność zapewniania zbieżności działań prowadzonych przez podmioty na szczeblu centralnym i regionalnym. Wymagana jest więc lepsza koordynacja prac i działań ministerstw odpowiedzialnych za gospodarkę, rynek pracy, konkurencyjność, innowacyjność, naukę, szkolnictwo wyższe, rozwój regionalny, kulturę, edukację, turystykę, zdrowie oraz pomiędzy ww. resortami a władzami regionalnymi. Skuteczna realizacja Strategii... w odniesieniu do części obszarów będzie możliwa poprzez wykorzystanie instytucji regionalnych, kompetentnych, "właściwie" zlokalizowanych i zaadaptowanych w poszczególnych regionach. Istotnym elementem systemu realizacyjnego będą agencje rozwoju regionalnego. Agencje nie tylko będą wykonawcą zadań zlecanych, ale zapewnią komplementarność i spójność interwencji wynikających z poszczególnych strategii zintegrowanych, a podejmowanych na szczeblu regionu. Ewentualne delegowanie zadań bądź też większe zaangażowanie ARR w realizację zadań wynikających z SIEG będzie odbywać się na drodze uzgodnień. Poprawa koordynacji działań powinna mieć miejsce również w obszarze promocji Polski za granicą, co przełoży się na jej większą skuteczność.
Minister Gospodarki, jako koordynator Strategii..., będzie odpowiedzialny za jej całościowe wdrożenie, co nie oznacza jednak, że będzie to możliwe bez konkretnych działań ze strony innych członków rządu. MG odpowiada za tworzenie warunków do zwiększenia innowacyjności przedsiębiorstw. Jest też odpowiedzialny za zapewnienie stabilnych i sprzyjających rozwojowi warunków prawnoorganizacyjnych dla funkcjonowania przedsiębiorców, ze szczególnym uwzględnieniem mikro, małych i średnich przedsiębiorstw. W ramach swoich kompetencji realizuje programy wieloletnie mające na celu wspieranie finansowe inwestycji realizowanych przez przedsiębiorców. Prowadzi również działania promocyjne przedsiębiorstw i produktów na rynkach zagranicznych.
W implementacji Strategii... równorzędną rolę odgrywa Minister Nauki i Szkolnictwa Wyższego, który realizuje działania mające na celu podniesienie poziomu wyników badań naukowych poprzez finansowanie działalności statutowej jednostek naukowych, wspieranie współpracy naukowej z zagranicą oraz obsługę finansową zakupu lub wytworzenia aparatury naukowo-badawczej oraz inwestycji budowlanych. MNiSW m.in. ustanawia i ogłasza programy i przedsięwzięcia dotyczące zadań szczególnie istotnych dla realizacji polityki naukowej i naukowo-technicznej państwa, np. programy wsparcia dla młodych naukowców i program finansowania wiodących jednostek naukowych.
Działania na rzecz podniesienia poziomu innowacyjności i efektywności gospodarki leżą również w kompetencjach innych resortów. Szeroko rozumiany obszar zapewnienia makroekonomicznej stabilności działalności gospodarczej w Polsce wpisuje się w obszar działania Ministra Finansów. Podstawowym celem zadań realizowanych w tym zakresie jest prowadzenie bezpiecznej, stabilnej i zrównoważonej polityki w zakresie finansów publicznych, przy założeniu jak najefektywniejszego zaspokajania potrzeb w zakresie finansowania wszystkich polityk państwa. Obejmuje ona zadania związane z inicjowaniem, opracowywaniem oraz kontrolą i sprawozdawczością polityki finansowej państwa, a także koordynacją publicznej działalności finansowej. W ramach tej funkcji mieszczą się takie obszary jak: polityka budżetowa państwa, finanse publiczne oraz instytucje finansowe. Minister Finansów określa również zasady polityki podatkowej. Minister Skarbu Państwa realizuje działania zmierzające do zwiększania konkurencyjności polskiej gospodarki poprzez zmianę struktury własnościowej. Działania te polegają na dokonywaniu przekształceń własnościowych, w tym przede wszystkim na zbywaniu akcji i udziałów w spółkach Skarbu Państwa.
Działania Ministra Rozwoju Regionalnego, choć nie zostały określone wprost w Strategii... , całościowo wpisują się w jej kontekst. Minister właściwy ds. rozwoju regionalnego odpowiada za kreowanie odpowiednich ram instytucjonalno-prawnych dla realizacji polityki regionalnej przez udział w ustanawianiu krajowego systemu strategicznego zarządzania rozwojem (którego istotnym elementem jest polityka regionalna) oraz za budowanie społecznego wsparcia i zaangażowania dla tej polityki przez pobudzanie myślenia o rozwoju regionalnym na poziomie krajowym.
Minister Sportu i Turystyki wspiera rozwój turystyki poprzez programowanie i kształtowanie mechanizmów prawno-ekonomicznych turystyki oraz nadzór nad zadaniami z zakresu promocji turystyki na rynku krajowym i zagranicznym, realizowanymi przez Polską Organizację Turystyczną w ramach działalności marketingowej, m.in. poprzez organizację seminariów, konferencji, udział w targach, organizowanie przyjazdów studyjnych dla dziennikarzy. Działania w tym zakresie prowadzą również marszałkowie województw.
W Strategii... wyszczególnione zostały również działania, które znajdują się w obszarze Ministra Pracy i Polityki Społecznej, Sprawiedliwości, Transportu, Budownictwa i Gospodarki Morskiej, Administracji i Cyfryzacji, Środowiska, Zdrowia lub też wymagają ścisłej współpracy pomiędzy poszczególnymi resortami. Działania, za które będą odpowiedzialni poszczególni ministrowie, znajdą swoje odzwierciedlenie w corocznych planach działań tych resortów.
Założeniem przygotowywanej Strategii... jest, aby stała się ona częścią szerokiej i spójnej polityki rozwoju. System wsparcia w zakresie innowacyjności i efektywności gospodarki zostanie uszczegółowiony w programach (operacyjnych, rozwoju, wieloletnich) i politykach, zawierających wachlarz działań na rzecz realizacji celów Strategii... Dobór odpowiednich instrumentów będzie dokonany z uwzględnieniem specyficznych cech beneficjentów, w oparciu o zidentyfikowane cele.
W tym kontekście warto zwrócić uwagę na jeszcze jeden wymiar zagadnienia. Procesy uczenia z różną szybkością zachodzą w poszczególnych regionach i sektorach. Regiony mają różny potencjał rozwojowy, a poszczególne sektory z różną szybkością zmniejszają dystans technologiczny do liderów. Wynika stąd wniosek, że poszczególne regiony i sektory w odmiennym tempie powinny przechodzić do innowacyjnych strategii rozwoju technologicznego. Jest to argument za szerokim promowaniem zarówno regionalnych, jak i sektorowych systemów innowacji w polityce innowacyjnej. Za tymi ostatnimi przemawia także zróżnicowany sektorowo charakter wiedzy i przyczyn rynkowej i systemowej zawodności rynku innowacji. Koegzystencja krajowych, regionalnych i sektorowych systemów innowacji w polityce innowacyjnej znajduje swoje potwierdzenie w doświadczeniach międzynarodowych. Tym bardziej, że system obejmuje nie tylko wąski krąg instytucji i organizacji włączonych w badania, rozwój i komercjalizację innowacji technologicznych, lecz także: (i) wszystkie inne instytucje i organizacje, które kształtują zakres, szybkość i efektywność procesu uczenia się; (ii) związki i relacje zachodzące między uczestnikami systemu92. Reasumując, holistyczny charakter Strategii... nie wyklucza realizacji programów uwzględniających specyfikę sektorową innowacji.
Realizacja wszystkich celów szczegółowych Strategii... odbywa się poprzez rzeczywiste wdrożenie i podkreślenie czterech zasad horyzontalnych, tj. Kreowania wiedzy, Partnerskiej współpracy, Efektywnej alokacji zasobów/gospodarowania w obiegu, Zarządzania strategicznego/ odpowiedzialnego przywództwa. Tylko pełna implementacja rekomendowanych zasad gwarantuje efektywne prowadzenie polityki gospodarczej oraz właściwą priorytetyzację działań i przedsięwzięć na niższych szczeblach wdrażania Strategii... .
Dokumenty wdrażające Strategię... podlegać będą ocenie zgodności z celami Strategii.... Dodatkowo, poddawane będą analizie pod kątem zgodności ze średniookresową strategią rozwoju kraju oraz spełnienia warunków dotyczących struktury i podstawowych elementów, jakie powinny zawierać te dokumenty, zgodnie ze znowelizowaną ustawą o zasadach prowadzenia polityki rozwoju.
System wdrażania strategii powinien cechować się przejrzystością, a procedury powinny być ograniczone do niezbędnego minimum. Ważne jest także, aby cechowała go względna stabilność.
Obecnie największy katalog istniejących instrumentów wsparcia działalności innowacyjnej znajduje się w Programie Operacyjnym Innowacyjna Gospodarka, 2007-2013 (POIG). W ramach POIG wspierane są przede wszystkim inwestycje, w wyniku których powstaną nowe lub znacząco ulepszone produkty. Wsparcie udzielane jest głównie na inwestycje w zakresie innowacji produktowych oraz procesowych. Biorąc pod uwagę horyzont czasowy Strategii... oraz przyjętą praktykę dłuższego terminu wydatkowania środków z programów operacyjnych (n+2) działania przewidziane w POIG będą wciąż realizowane (przynajmniej do połowy okresu obowiązywania Strategii...).
Instrumenty wsparcia w ramach POIG są kierowane m.in. do przedsiębiorców, w tym MŚP, instytucji wspierających powstawanie innowacyjnych przedsiębiorstw, a także instytucji otoczenia biznesu oraz ich sieci. W ramach POIG wsparcie otrzymują projekty, które są innowacyjne co najmniej w skali kraju lub na poziomie międzynarodowym. Wsparcie przewidziane w ramach POIG udzielane jest niezależnie od sektora czy branży, której dotyczy (przy ograniczeniach wynikających z zakresu interwencji EFRR oraz regulacji dotyczących pomocy publicznej). Innowacyjność na poziomie lokalnym lub regionalnym jest również promowana i wspierana w Regionalnych Programach Operacyjnych i Programie Operacyjnym Rozwój Polski Wschodniej (m.in. w ramach Osi priorytetowej I: Nowoczesna gospodarka).
Nowe programy operacyjne (w ramach perspektywy 2014-2020) częściowo będą dedykowane obszarom podlegającym wsparciu w ramach SPO WKP oraz POIG. Będą jednak kierowane przede wszystkim do przedsiębiorców, którzy zamierzają realizować innowacyjne projekty, związane z badaniami i rozwojem, nowoczesnymi technologiami, inwestycjami o dużym znaczeniu dla gospodarki lub wdrażaniem i stosowaniem technologii informacyjnych i komunikacyjnych. Programy będą obejmować bezpośrednie wsparcie dla przedsiębiorstw, instytucji otoczenia biznesu oraz jednostek naukowych świadczących przedsiębiorstwom usługi o wysokiej jakości, a także wsparcie systemowe zapewniające rozwój środowiska instytucjonalnego innowacyjnych przedsiębiorstw. Wspierane będą działania z zakresu innowacyjności produktowej, procesowej, marketingowej i organizacyjnej, które w sposób bezpośredni lub pośredni przyczyniają się do powstawania i rozwoju innowacyjnych przedsiębiorstw.
Jednocześnie, Ministerstwo Gospodarki finalizuje projekt pn. Foresight technologiczny przemysłu w Polsce InSight 2030 (vide Ramka na str. 50-53). Celem badania jest weryfikacja potencjału rozwojowego wskazanych sektorów i obszarów przemysłowych, identyfikacja konkurencyjnych obszarów przemysłowych oraz kluczowych i niszowych technologii przyszłości. Wyniki foresightu będą ukierunkowywały decyzje polityczne w zakresie finansowania obszarów i technologii o najwyższym potencjale społeczno-ekonomicznym, w ramach perspektywy finansowej na lata 2014-2020. Wyniki projektu będą pomocne także dla przedsiębiorców w ich procesach planowania strategicznego poprzez wskazanie głównych trendów i kierunków zmian technologii w perspektywie średnio- i długookresowej. Zarówno ten projekt foresight, jak i wszystkie pozostałe zostaną zintegrowane w planowanym do realizacji przedsięwzięciu Ministra Nauki i Szkolnictwa Wyższego pn. Narodowy Program Foresight - wdrożenie wyników, które ma celu opracowanie systemu map i kierunków badań naukowych oraz technologii a także podstaw krajowego systemu monitoringu wdrażania projektów foresight.
W ramach systemu wdrażania strategii przeprowadzony zostanie kompleksowy przegląd polityki wspierania przedsiębiorczości i innowacyjności wraz z ewaluacją istniejących instrumentów wsparcia oraz z oceną efektywności działania instytucji wdrażających (takich jak: PARP, NCBiR, NCN, KFK, BGK). W ramach przeglądu wskazane zostaną modyfikacje istniejących instrumentów oraz przeanalizowane zostaną dobre praktyki z innych krajów wskazujące na możliwość wdrożenia do polskiego systemu nowych instrumentów wspierających innowacyjność i przedsiębiorczość. Ponadto, zaproponowane zostaną nowe instrumenty wsparcia wynikające z diagnozy społeczno-gospodarczej i wyników przeprowadzonych ewaluacji. Efekty ww. przeglądu znajdą swoje odzwierciedlenie w projektowanym Programie Rozwoju Przedsiębiorstw. Program będzie również stanowił podstawę przy opracowywaniu programów operacyjnych na lata 2014-2020 w obszarze przedsiębiorczości i innowacyjności, obejmując zarówno tworzenie przyjaznego otoczenia dla przedsiębiorstw, jak i działania na rzecz wzrostu ich innowacyjności i konkurencyjności.
SYSTEM SPRAWOZDAWCZOŚCI, MONITOROWANIA I EWALUACJI
Roczne sprawozdania będą opracowywane na podstawie informacji przekazanych przez ministrów (współpracujących w tym zakresie również z zarządami województw) oraz kierowników urzędów centralnych. Analizowana będzie przy tym sytuacja makroekonomiczna oraz wartości przyjętych wskaźników. W sprawozdaniu zawarty będzie opis podjętych działań pod kątem ich zgodności ze Strategią..., jak również ewentualnych problemów z jej wdrażaniem oraz rekomendacje na kolejny okres. Ponadto sprawozdanie będzie zawierać ocenę wdrażania programów, polityk i innych dokumentów wdrażających Strategię... (np. Program Rozwoju Przedsiębiorstw, Narodowy Program Rozwoju Gospodarki Niskoemisyjnej). W połowie okresu obowiązywania Strategii... (2015 i 2016 r.) planuje się przeprowadzenie oceny śródokresowej. Zostaną w niej wykorzystane m.in. rekomendacje pozyskane w poprzednich okresach sprawozdawczych. Formalną podstawą do aktualizacji Strategii (jak również innych strategii zintegrowanych i programów) będzie m.in. Raport o rozwoju społeczno- gospodarczym, regionalnym i przestrzennym, przygotowywany przez Ministra Rozwoju Regionalnego.
Integralnym elementem monitoringu Strategii... będzie baza wskaźników odnoszących się do celu głównego, jak i poszczególnych celów szczegółowych. Wskaźniki będą pozyskiwane głównie ze źródeł statystyki publicznej. W celu zapewnienia koncentracji na najważniejszych elementach oddziaływania Strategii... wyodrębniono wskaźniki kluczowe i dodatkowe. W Strategii... zostały ujęte jedynie mierniki kluczowe. Zostaną one odzwierciedlone w sprawozdaniach monitoringowych. Jednocześnie wskaźniki te znajdą się w elektronicznej, powszechnie dostępnej bazie danych statystycznych, stworzonej dla potrzeb monitorowania strategii i programów rozwojowych. Z kolei wskaźniki dodatkowe - niepodlegające formalnemu reżimowi monitorowania - będą dobierane w zależności od potrzeb i dostępności w momencie sporządzania sprawozdania. Należy jednak podkreślić, że w wielu przypadkach wartości wskaźników za okres sprawozdawczy (również z listy wskaźników kluczowych) nie będą dostępne w momencie opracowywania sprawozdania, co szczególnie odnosi się do statystyki innowacyjności. W związku z tym ocena rzeczywistego postępu realizacji Strategii... będzie w dużym stopniu bazować na jakościowej analizie postępów we wdrażaniu.
W monitoringu realizacji strategii będą wykorzystywane regionalne obserwatoria. Informacje pochodzące z tych ośrodków będą pozyskiwane i przekazywane za pośrednictwem Ministra Rozwoju Regionalnego/marszałków województw. Rezultaty ich prac mogą być również wykorzystywane do redefiniowania realizowanych polityk.
Zgodnie z wytycznymi w sprawie ewaluacji i analiz strategii zintegrowanych zawartymi w średniookresowej Strategii Rozwoju Kraju 2020, przewiduje się wyznaczenie podmiotu odpowiedzialnego za koordynację całego procesu ewaluacji działań rozwojowych.
Wskaźniki monitorujące Strategie Innowacyjności i Efektywności Gospodarki
| Lp. | Wskaźnik | Wartość bazowa | Wartość docelowa | Źródło danych | ||
| Nazwa | rok | 2015 | 2020 | |||
| Cel Główny: Wysoce konkurencyjna gospodarka (innowacyjna i efektywna) oparta na wiedzy i współpracy | ||||||
| 1 | Nakłady ogółem na działalność B+R (%PKB) (GERD) | 2010 | 0,74 | 0,93 | 1,7 | GUS |
| 2 | Pozycja Polski wśród krajów UE pod względem sumarycznego wskaźnika innowacyjności | 2010 |
PL w grupie umiarkowanych innowatorów |
b/z | PL w grupie krajów doganiających liderów |
Innovation Union Scoreboard |
| 3 | Pozycja Polski wśród krajów UE pod względem wskaźnika innowacyjności Global Competitiveness Report | 2010 | 22 | 19 | 15 |
Global Competitiveness Report |
| 4 | Produktywność zasobów | 2009 | 0,42 | 0,45 | 0,5 | Eurostat |
| Cele szczegółowe | ||||||
| 1. Dostosowanie otoczenia regulacyjnego i finansowego do potrzeb innowacyjnej i efektywnej gospodarki | ||||||
| 5 | Udział wydatków publicznych na B+R w PKB (GOVERD+HERD) | 2010 | 0,54 | 0,6 | 0,9 | GUS |
| 6 | Udział wydatków przedsiębiorstw na B+R w PKB (BERD) | 2010 | 0,2 | 0,33 | 0,8 | GUS |
| 7 | Udział inwestycji venture capital w przedsięwzięcia jako % PKB | 2010 | 0,034 | 0,1 | 0,2 | IUS |
| 8 |
Redukcja kosztów regulacyjnych (skumulowana wartość) jako % PKB |
2010 | 0 | 1 | 1,5 | MG |
| 2. Stymulowanie innowacyjności poprzez wzrost efektywności wiedzy i pracy | ||||||
| 9 | Przedsiębiorstwa wprowadzające innowacje produktowe lub procesowe jako % ogólnej liczby MŚP | 2006-2008 | 17,55 | 20,0 | 25,0 | IUS |
| 10 | Udział produktów wysokiej i średnio-wysokiej techniki w produkcji sprzedanej w przemyśle (%) | 2009 | 31,7 | 35 | 38 | GUS |
| 11 | Udział przedsiębiorstw przemysłowych MŚP współpracujących w swej działalności innowacyjnej w inicjatywach klastrowych lub innych sformalizowanych formach współpracy | 2010 | 14,05 | 16 | 20 | GUS |
| 12 | Wydatki na technologie informacyjne i telekomunikacyjne jako % PKB | 2009 | 6,3 | 8,5 | 9,0 | Eurostat/EITO |
| 3. Wzrost efektywności wykorzystania zasobów naturalnych i surowców | ||||||
| 13 | Energochłonność finalna gospodarki (kgoe/EURO, w cenach stałych z 2000 r.) | 2010 | 0,24 | 0,2 | 0,2 | GUS |
| 4. Wzrost umiędzynarodowienia polskiej gospodarki | ||||||
| 14 | Udział eksportu wyrobów wysokiej techniki w eksporcie ogółem | 2009 | 5,7 | 6,5 | 8,0 | GUS/NiT |
| 15 | Napływ BIZ w mln EUR | 2011 | 13.646 | > 10.000 | > 10.000 | NBP |
Definicje wskaźników:
1. Suma nakładów wewnętrznych poniesionych w danym roku na działalność B+R przez wszystkie jednostki prowadzące tę działalność w danym kraju, niezależnie od źródła pochodzenia środków, a więc łącznie ze środkami uzyskanymi z zagranicy (eksport prac B+R), nie obejmuje środków poniesionych na prace B+R wykonane za granicą (import prac B+R).
2. Klasyfikacja PL we wskazanej grupie.
3. Pozycja PL w rankingu.
4. Relacja produktu krajowego brutto (PKB) do krajowej konsumpcji materiałów (Domestic material consumption - DMC), wyrażona w EUR/kg. Wzrost wartości wskaźnika w czasie wskazuje na wzrost efektywności użytkowania zasobów w procesach gospodarczych. DMC jest sumą wszystkich materiałów, które są bezpośrednio zużyte w procesach ekonomicznych na potrzeby krajowej gospodarki. DMC obejmuje wykorzystane krajowe pozyskanie i import (całkowita waga importowanych dóbr) minus eksport, wyrażone w jednostkach fizycznych (całkowita waga eksportowanych dóbr).
5. Nakłady na działalność B+R w sektorach rządowym (GOVERD) oraz szkolnictwa wyższego (HERD).
6. Nakłady na działalność B+R w sektorze przedsiębiorstw (BERD) jako % PKB.
7. Kapitał ryzyka wczesnych stadiów (early-stage VC) obejmujący tzw. kapitał zalążkowy (seed capital) i kapitał początkowy (start-up capital) jako % PKB.
8. Wartość zredukowanych kosztów ponoszonych przez przedsiębiorstwa w związku z przestrzeganiem regulacji w wyniku prac deregulacyjnych jako % PKB.
9. Przez Innowacje produktowe i procesowe należy rozumieć innowacje zdefiniowane w publikacji Nauka i Technika 2009, zgodnie z definicjami z podręcznika Oslo.
10. Udział wyrobów wysokiej techniki i średnio wysokiej techniki - na podstawie listy OECD według Międzynarodowej Standardowej Klasyfikacji Handlu (SITC Rev. 4); lista zatwierdzona przez Eurostat w kwietniu 2009 r. - w produkcji sprzedanej w przemyśle.
11. Przez inicjatywę klastrową należy rozumieć powiązania kooperacyjne zawiązane w sposób formalny na podstawie listu intencyjnego, umowy stowarzyszeniowej lub umowy o utworzeniu konsorcjum.
12. Wydatki na technologie informacyjne (sprzęt komputerowy, oprogramowanie) i technologie telekomunikacyjne (sieci teleinformatyczne, sprzęt telefoniczny, aparatura radiowa, telewizyjna lub sygnalizacyjna) w procentach PKB.
13. Relacja zużycia energii finalnej wyrażonej w kilogramach oleju ekwiwalentnego (kgoe) do PKB (w przeliczeniu na 1 euro). Pomiar zużycia finalnego dokonuje się zgodnie z metodologią stosowaną w bazie Odyssee.
14. Udział wyrobów wysokiej techniki - na podstawie listy OECD według Międzynarodowej Standardowej Klasyfikacji Handlu (SITC Rev. 4); lista zatwierdzona przez Eurostat w kwietniu 2009 r. - w eksporcie ogółem.
15. Roczny napływ bezpośrednich inwestycji zagranicznych (BIZ) wyrażony w mln euro.
FINANSOWANIE
Realizacja celów Strategii... będzie finansowana z:
- publicznych funduszy krajowych w ustalonym zakresie, tj. środków budżetu państwa oraz państwowych funduszy celowych, środków budżetów jednostek samorządu terytorialnego oraz innych środków jednostek oraz form organizacyjno-prawnych sektora finansów publicznych,
- publicznych środków wspólnotowych, a także z innych źródeł zagranicznych,
- środków prywatnych obejmujących również kredyty i pożyczki, także poręczone lub gwarantowane przez uprawnione podmioty do udzielania poręczeń lub gwarancji.
Całkowity budżet Strategii... finansowany ze środków publicznych na lata 2012-2020 został określony w Średniookresowej Strategii Rozwoju Kraju 2020, wyznaczającej ramy finansowe każdej z dziewięciu zintegrowanych strategii rozwoju. Zgodnie z zapisami SRK 2020 wielkość publicznych środków finansowych przeznaczonych w Strategii... na cele rozwojowe (wg klasyfikacji COFOG) oscyluje wokół 97,3 mld zł.94
Założenia przedstawione w dokumencie mają charakter kierunkowy, natomiast kwoty i źródła finansowania zostaną bardziej precyzyjnie określone w dokumentach realizacyjnych, zwłaszcza w Programie Rozwoju Przedsiębiorstw. Realizacja działań określonych w Strategii... będzie uzależniona od możliwości finansowych budżetu państwa.
Wykres 2. Struktura budżetu Strategii... w podziale na cele szczegółowe*
* szacunkowy udział procentowy środków przeznaczonych na realizację celu szczegółowego w całkowitej wartości budżetu Strategii...
Określenie źródeł i wysokości nakładów na realizację Strategii... w całym okresie realizacyjnym (do roku 2020) jest obarczone znacznym czynnikiem niepewności. Trudności dotyczą przede wszystkim wysokości kwot przeznaczonych na jej realizację po roku 2013.
Środki UE pozostaną głównym źródłem finansowania wydatków przeznaczonych na realizację Strategii..., przynajmniej w perspektywie do 2013 r. Na lata 2007-2013 Polska otrzymała alokację w kwocie 67,3 mld euro, co czyni nasz kraj największym beneficjentem polityki spójności UE. W ramach obecnej perspektywy finansowej cele Strategii... realizowane są głównie przez Program Operacyjny Innowacyjna Gospodarka, w którego realizację zaangażowano łącznie 10,18 mld euro środków publicznych95 (w tym 8,65 mld euro wkładu EFRR). Częściowo cele Strategii... realizowane będą przez Program Operacyjny Infrastruktura i Środowisko, Program Operacyjny Kapitał Ludzki, Program Operacyjny Rozwój Polski Wschodniej (PO RPW), Regionalne Programy Operacyjne.
Dość istotnym źródłem realizacji celów Strategii... związanych ze wspieraniem rozwoju technologicznego oraz B+R pozostanie, w perspektywie do 2013 r., 7. Program Ramowy w zakresie badań i rozwoju technologicznego (7PR). Budżet programu wynosi 57 mld euro. Tym samym jest to najważniejszy instrument finansowania i kształtowania badań naukowych na poziomie europejskim.
Do innych wspólnotowych środków budżetowych, które przyczynią się do realizacji celów Strategii... w obecnej perspektywie finansowej należy zaliczyć Program Ramowy na rzecz konkurencyjności i innowacji 2007-2013 (CIP), czy inicjatywy wspólnotowe ukierunkowane na poprawę dostępu do finansowania, zwłaszcza JASMINE i JESSICA96.
W przyszłej polityce spójności zostaną silnie odzwierciedlone priorytety UE zapisane w Strategii Europa 2020, a więc m.in. rozwój gospodarki opartej na wiedzy i innowacji, konkurencyjnej i bardziej przyjaznej środowisku. Jednocześnie jest ona zobowiązaniem politycznym państw członkowskich do osiągnięcia wymiernych celów, stąd będzie mieć istotne przełożenie na krajową politykę społeczno-gospodarczą. Z punktu widzenia celów Strategii... i zapewnienia niezbędnego finansowania znaczenie ma zwłaszcza zobowiązanie się Polski do zwiększenia do 2020 r. wydatków na B+R do 1,7% PKB.
W przypadku publicznych funduszy krajowych sytuację komplikuje strukturalny deficyt finansów publicznych, na który nałożyły się efekty światowego kryzysu finansowego. Stan ten w sposób wyraźny ogranicza swobodę w kształtowaniu polityki fiskalnej, istotnie utrudniając w krótkoterminowej perspektywie poprawę relacji pomiędzy wydatkami prorozwojowymi a sztywnymi (prawnie zdeterminowanymi). Ograniczenia te w praktyce nie powinny jednak w żaden sposób wpływać na współfinansowanie programów realizowanych w ramach polityki spójności.
Dla osiągnięcia celu głównego Strategii... bardzo ważna będzie koncentracja wydatków publicznych na działaniach prorozwojowych. Długookresowa Strategia Rozwoju Kraju za jedną z dźwigni rozwoju uznaje długookresowy i stabilny wzrost gospodarczy, który ma zastać zapewniony m.in. przez:
równoważenie finansów publicznych, ograniczenie tempa przyrostu długu publicznego, czy prorozwojową alokację w wydatkach publicznych. Działania te, zwłaszcza podjęcie w perspektywie do 2015 roku kierunkowych decyzji mających wpływ na długookresową stabilność finansów publicznych, stwarza realne pole dla zwiększenia udziału wydatków prorozwojowych.
Należy jednak mieć na uwadze, że interwencje w ramach Strategii... wywołają określone skutki finansowe dla budżetu państwa. Wynika to z faktu konieczności stabilnego zwiększania nakładów na badania i szkolnictwo wyższe w kolejnych latach. Wartość dodatkowych nakładów powiększa się, jeżeli weźmie się także pod uwagę konieczność zapewnienia wkładu krajowego w finansowanie projektów, które zostaną zgłoszone w latach po 2010 r. oraz w kolejnym okresie finansowania, do funduszy strukturalnych Unii Europejskiej (przy założeniu, że znacząca, porównywana z dotychczasowymi funduszami, część środków z UE będzie przeznaczana na finansowanie innowacyjności i badań naukowych).
Ważnymi podmiotami w sferze finansowania badań i rozwoju staną się w perspektywie Strategii... Narodowe Centrum Nauki i Narodowe Centrum Badań i Rozwoju. Powołanie NCN i NCBiR, posiadających znaczną autonomię w ustalaniu swojej polityki działania, ma służyć wyłączeniu finansowania badań z kompetencji administracji rządowej i przekazaniu ich do niezależnych instytucji. Obecny system organizacyjny zapewnia, że NCBiR będzie finansować projekty z zakresu obszarów badawczych strategicznie ważnych dla rozwoju kraju i mających zastosowanie w gospodarce, a NCN projekty z zakresu badań podstawowych. Główne zadania NCN to zarządzanie badaniami podstawowymi i ich finansowanie (bottom-up approach) oraz finansowanie aparatury specjalnej niezbędnej do realizacji projektów, stanowiącej uzupełnienie podstawowej infrastruktury badawczej jednostek naukowych. Z kolei w przypadku NCBiR nastąpiło rozszerzenie katalogu jego "innych zadań" o pobudzanie inwestowania przez przedsiębiorców w działalność badawczo-rozwojową oraz wspieranie pozyskiwania przez jednostki naukowe środków pozabudżetowych na działalność naukową i badawczo-rozwojową, wspieranie rozwoju kadry naukowej, inicjowanie i realizacje, programów obejmujących badania naukowe i prace rozwojowe oraz działania przygotowujące do wdrożenia wyników tych badań, inicjowanie i realizacje programów obejmujących finansowanie badań stosowanych. W 2012 r. NCN dysponuje budżetem (przychody) ok. 0,9 mld zł, zaś NCBiR ok. 1,5 mld zł. Na 2013 r. w budżecie tych instytucji zaplanowano odpowiednio 899,5 mln zł oraz 1 704 mln zł.97
Pojedyncze działania będą finansowane ze środków Funduszu Nauki i Technologii Polskiej. Wysokość środków przeznaczonych z tego źródła na wspieranie badań naukowych oraz rozbudowa infrastruktury badawczej nauki polskiej szacuje się w 2012 r. na 200 mln zł, w kolejnych dwóch latach po 100 mln zł. Działania mające na celu prowadzenie badań naukowych oraz upowszechnianie, promocję oraz popularyzację nauki znajdują się w kręgu zainteresowania wielu instytucji, co znajduje potwierdzenie również w ich planach finansowych (wysokość ich wydatków dostosowana jest do skali działania). Do takich należy m.in. Polski Instytut Spraw Międzynarodowych, który we wskazanym okresie na ten cel wyda po 1 mln zł rocznie. Działania mające na celu rozwój nauki w konkretnych obszarach finansują też m.in. ministrowie sprawiedliwości czy obrony narodowej. Działania kierowane do sektora turystyki, mające na celu jego wsparcie i promocję, w dużej części będą finansowane ze środków Ministerstwa Sportu i Turystyki oraz Polskiej Organizacji Turystycznej. W realizację Strategii... zaangażowane zostaną również m.in. środki z budżetów ministrów środowiska, spraw zagranicznych, sprawiedliwości, skarbu państwa, infrastruktury czy kultury i dziedzictwa narodowego - w przypadku działań w obszarach pozostających w kompetencji danych ministrów (np. sądownictwo gospodarcze, przekształcenia własnościowe) lub wsparcia inicjatyw przyczyniających się do osiągnięcia celu głównego Strategii... (m.in. przemysły kreatywne, zrównoważone budownictwo, efektywne wykorzystanie zasobów).
Określenie ram finansowych dla Strategii... jest spójne z projekcją zaprezentowaną w Wieloletnim Planie Finansowym Państwa 2012-2015 (dla wskazanej perspektywy czasowej). Strategia innowacyjności i efektywności gospodarki jest dominująca dla obszaru strategicznego Innowacyjność, dla którego wskazano 4 priorytety rozwojowe, tj.: (1) Poprawa warunków makroekonomicznych, (2) Stymulowanie rozwoju przedsiębiorczości oraz tworzenia nowych miejsc pracy, (3) Stymulowanie innowacyjności w gospodarce, (4) Wzmocnienie konkurencyjności gospodarki i nauki polskiej w skali międzynarodowej, oraz przyporządkowano 2 funkcje rozwojowe, tj. funkcję 6. Polityka gospodarcza kraju oraz funkcję 10. Nauka polska.
Działania związane z wydatkami na komercjalizację projektów badawczych, pobudzanie współpracy między sektorami nauki i gospodarki będą w ogromnej większości finansowane ze środków pozabudżetowych. Już obecnie popyt na projekty naukowe wśród funduszy inwestycyjnych i wartość posiadanych przez te fundusze środków jest większy niż przewidywana wartość projektów badawczych nadających się do komercjalizacji poprzez fundusze inwestycyjne i inne dostępne mechanizmy finansowe.
Generalnie, rosnące nakłady na działalność badawczo-rozwojową to efekt nie tylko większych nakładów budżetowych na ten cel, co związane będzie ze zwiększającą się wagą tej materii w polityce gospodarczej rządu. Będą one także konsekwencją przewidywanej zmiany paradygmatu polityki spójności, pozwalającej na zwiększenie inwestycji w obszarze badań i innowacji, a także wzrostu znaczenia dla przedsiębiorstw badań i innowacji jako źródeł przewagi konkurencyjnej. Jednocześnie obciążenia budżetu państwa z tego tytułu nie będą rosnąć w podobnym tempie, co będzie związane ze zmianą struktury finansowania nakładów na B+R w perspektywie czasowej Strategii... Polityka rządu zachęcająca do zwiększania nakładów prywatnych na działalność B+R powinna doprowadzić do osiągnięcia 35% jego udziału w nakładach ogółem w 2014 r. i 50% w 2020 r. Źródła poprawy wskaźników, ale też wymiernych zmian w naszej gospodarce, upatrywać należy w inwestycjach prywatnych w sektor ICT oraz nowoczesnych technologii, zgodnie z zasadą większej produktywności ekonomicznej w środowisku otwartej wymiany wiedzy, otwartej innowacji.
Tabela Prognozowany poziom wielkości krajowych nakładów na działalność badawczo-rozwojową w latach 2011-2020 (% PKB)98
| Lata | 2011 | 2012 | 2013 | 2014 | 2015 | 2016 | 2017 | 2018 | 2019 | 2020 |
| % udział | 0,75 | 0,80 | 0,83 | 0,86 | 0,93 | 1,07 | 1,21 | 1,33 | 1,57 | 1,70 |
Źródło: MNiSW
Średniookresowa strategia rozwoju kraju
Koncepcja przestrzennego zagospodarowania kraju (KPZK)
BIBLIOGRAFIA
2. Alińska, A., Diagnoza stanu sektora funduszy pożyczkowych w Polsce według stanu na 31.12.2010 r.
3. Analiza funkcjonowania infrastruktury finansowego wspierania polskiego eksportu (KUKE i BGK) w latach 2000-2009, ze szczególnym uwzględnieniem eksportu realizowanego na rynki o podwyższonym ryzyku oraz eksportu MŚP, ekspertyza wykonana na zamówienie Departamentu Analiz i Prognoz Ministerstwa Gospodarki, IBRKK, Warszawa, grudzień 2010
4. Analiza zmian rentowności sprzedaży w grupie eksporterów wyspecjalizowanych na tle podstawowych uwarunkowań działalności eksportowej w latach 2007-2010, w przekroju kwartalnym, opracowanie wykonane dla Departamentu Analiz i Prognoz Ministerstwa Gospodarki, IBRKK, Warszawa, listopad 2010
5. BAEL (Badanie Aktywności Ekonomicznej Ludności)
6. Balcerzak A., Efektywność systemu instytucjonalnego a potencjał gospodarki opartej na wiedzy, [w:] Ekonomista 6/2009
7. Bank Światowy, Common Misconceptions About Doing Business, na www.doingbusiness.org
8. Bank Światowy, raporty Doing business, na www.doingbusiness.org
9. BCG Consumer Sentiment Barometer, September 2009 r.
10. Białowolski P., Portfel należności polskich firm, Krajowy Rejestr Długów, Poznań-Wrocław, października 2010 r.
11. Centrum Ewaluacji i Analiz Polityk Publicznych, Metaewaluacja badań dotyczących oceny kryteriów wyboru projektów w programach operacyjnych współfinansowanych z funduszy europejskich w Polsce w perspektywie 2007-2013, Raport końcowy, Kraków 2011 r.
12. CASE-Doradcy Sp. z o.o. na zlecenie Ministerstwa Rozwoju Regionalnego, Raport z badania: Ewaluacja funkcjonowania systemu oceny i wyboru projektów w ramach PO IG - etap II - po rozpoczęciu rund aplikacyjnych, Warszawa 2010 r.
13. Cieślik J., Internacjonalizacja polskich przedsiębiorstw. Aktualne tendencje - implikacje dla polityki gospodarczej, Akademia L. Koźmińskiego. Centrum Przedsiębiorczości, Warszawa, listopad 2010
14. Competition Policy and the Informal Economy 2009, OECD, Genewa 2010
15. Cygler J., Kooperencja - nowy typ relacji między konkurentami, [w:] Organizacja i Kierowanie 2/2007
16. Czapiński J., Panek T. (red.), Diagnoza społeczna 2009 r.
17. Czarne Listy Barier, PKPP "Lewiatan"
18. Dąbrowska A., Janoś-Kresło M. (red) Konsumpcja w krajach Europy Środkowo-Wschodniej, Polskie Wydawnictwo Ekonomiczne, Warszawa 2007, s. 51
19. Dyrektywa 2004/39/WE Parlamentu Europejskiego i Rady z dnia 21 kwietnia 2004r. w sprawie rynków instrumentów finansowych (zmieniająca dyrektywę Rady 85/611/EWG i 93/6/EWG i dyrektywę 2000/12/WE Parlamentu Europejskiego i Rady oraz uchylająca dyrektywę Rady 93/22/EWG)
20. Dyrektywa 2006/48/WE Parlamentu Europejskiego i Rady z dnia 14 czerwca 2006 r. w sprawie podejmowania i prowadzenia działalności przez instytucje kredytowe
21. Działalność innowacyjna przedsiębiorstw w latach 2006-2009, GUS, Warszawa 2010
22. Economic Freedom of the World 2012 Annual Report, www.fraserinstitute.org
23. Economic Surveys Poland - 2010, OECD, 2010
24. Ekspertyza dotycząca uwarunkowań społeczno-gospodarczych oraz systemu prawno-instytucjonalnego wdrażania instrumentów inżynierii finansowej w Polsce Wschodniej, Policy & Action Group Uniconsult Sp. z o.o. na zlecenie Ministerstwa Rozwoju Regionalnego, Warszawa, wrzesień 2010
25. Europa 2020 Flagship Initiative, Innovation Union, EC COM (2010) 546 Final
26. Geroski P., Markets for Technology: Knowledge, Innovation and Appropriability: w: Stoneman P., [w:] Handbook of the Economics of Innovation and Technological Change, Blackwell, Oxford 1995
27. Górzyński M., Pander W., Koć P., Tworzenie związków kooperacyjnych między MŚP oraz MŚP i instytucjami otoczenia biznesu, Polska Agencja Rozwoju Przedsiębiorczości, Warszawa 2006
28. Gregory, B.T., Rutherford, M.W., Oswald, S., and Gardiner, L., An Empirical Investigation of the Growth Cycle of Small Firm Financing, [w:] Journal of Small business Management 43(4) 2005, s. 382-393
29. GUS, Efektywność wykorzystania energii z latach 1997-2007
30. GUS, Mały Rocznik Statystyczny Polski 2010, Warszawa 2010
31. Identyfikacja i delimitacja obszarów problemowych i strategicznej interwencji w Polsce, MRR, IBS, Warszawa 2009
32. IE NBP, Sytuacja finansowa sektora gospodarstw domowych w I kwartale 2012 r., 21 sierpnia 2012 r.
33. Informacja kwartalna o sytuacji makroekonomicznej i stanie finansów publicznych październik 2010" Ministerstwo Finansów, Warszawa 2010
34. Innowacyjność 2010, Polska Agencja Rozwoju Przedsiębiorczości, 2011 r.
35. Internationalisation of European SMEs, EC, EU, 2010
36. Kiełczewski D., Konsumpcja a perspektywy zrównoważonego rozwoju, Wydawnictwo Uniwersytetu w Białymstoku, Białystok 2008
37. Kleiber M., Mądra Polska - Dekalog dla społeczeństwa wiedzy, umiejętności i przedsiębiorczości, mimeo
38. Komunikat Komisji COM (2008) 400 - Zamówienia publiczne na rzecz poprawy stanu środowiska, str. 10
39. Kordel P., Kornecki J., Kowalczyk A., Krawczyk K., Pylak K., Wiktorowicz J., Inteligentne organizacje - zarządzanie wiedzą i kompetencjami pracowników, PARP, Warszawa 2010 r.
40. Kornecki J., Potencjał małych i średnich przedsiębiorstw w dziedzinie kreowania nowych produktów innowacyjnych - rozwiązania proekologiczne, Grupa WYG - PDSB
41. Kotyński, Smuga, Ocena wskaźników strategii zintegrowanych (cząstkowych), IBRKK Ekspertyza wykonana na zamówienie Ministerstwa Rozwoju Regionalnego, Warszawa, październik 2010
42. Kotyński, Smuga, Prognoza kształtowania się wskaźników realizacji celów rozwojowych wyznaczonych w podstawowych dokumentach strategicznych kraju, IBRKK Ekspertyza wykonana na zamówienie Ministerstwa Rozwoju Regionalnego, Warszawa, październik 2010
43. Koźmiński A. K., Zarządzanie w warunkach niepewności, Wydawnictwo Naukowe PWN, Warszawa 2005
44. Krajowy Program Reform na rzecz realizacji strategii "Europa 2020". Aktualizacja 2012/2013 - przyjęty przez RM 25 kwietnia 2012 r.
45. Krajowy Rejestr Długów i Konferencja Przedsiębiorstw Finansowych, Portfel należności polskich przedsiębiorstw, wydania z 2012 r.
46. KSFP, Raport o stanie funduszy poręczeniowych w Polsce - stan na dzień 31.12.2010 r.
47. Kwieciński J. (red. nauk) Zdefiniowanie pojęcia delokalizacji oraz określenie sposobów badania projektów pod kątem eliminowania przypadków delokalizacji, ze szczególnym uwzględnieniem projektów realizowanych w ramach działania 4.5 Wsparcie inwestycji o dużym znaczeniu dla gospodarki w Programie Operacyjnym Innowacyjna Gospodarka, Ekspertyza przygotowana na zlecenie MRR przez Europejskie Centrum Przedsiębiorczości, Warszawa, maj 2008
48. Marczewski K., O polskim eksporcie w dobie globalizacji, [w:] O kształtowaniu ładu ekonomicznego, red. E. Mączyńska, Z.Sadowski, PTE, Warszawa 2008
49. Matusiak K. B., Kuciński J., Gryzik A. (red.), Foresight kadr nowoczesnej Gospodarki, PARP, Warszawa 2009
50. Matusiak K.B., Guliński J. (red.), Rekomendacje zmian w polskim systemie transferu technologii i komercjalizacji wiedzy, Warszawa, 2010 r.
51. Mikołajczyk B., Kurczewska A., Fila J., Klastry na świecie. Studia przypadków, Difin, Warszawa 2009, s. 15-16
52. Ministerstwo Gospodarki, Departament Analiz i Prognoz, Analiza zróżnicowania regionalnego aktywności inwestycyjnej sektora MŚP, ze szczególnym uwzględnieniem działalności innowacyjnej, lipiec 2010
53. Ministerstwo Gospodarki, Departament Analiz i Prognoz, Działalność instytucji bankowych w Polsce w ujęciu regionalnym, IBnGR, Gdańsk 2011
54. Ministerstwo Gospodarki, Departament Analiz i Prognoz, Finansowanie innowacji w Polsce poza systemem dotacji UE - podmioty, skala, przeznaczenie, ProOeconomia, Warszawa, 2011
55. Ministerstwo Rozwoju Regionalnego, Ewaluacja ex-post Narodowego Planu Rozwoju 2004-2006, Warszawa 2012
56. Ministerstwo Rozwoju Regionalnego, Fundusze pomocowe Unii Europejskiej - doświadczenia i perspektywy, 2007
57. Ministerstwo Rozwoju Regionalnego, Wnioski z realizacji Polityki Spójności w świetle wyników prac analityczno-ewaluacyjnych okresu 2004-2006, 2011
58. Nauka i technika w Polsce w 2008 roku, GUS, Warszawa 2010
59. Nauka i technika w Polsce w 2009 roku, GUS, Warszawa 2011
60. NBP, Informacja o kondycji sektora przedsiębiorstw ze szczególnym uwzględnieniem stanu koniunktury, wydania z lat 2010-2012
61. NBP Rozwój systemu finansowego w Polsce w 2010 r., NBP 2011
62. Observatory of European SMEs 2002 - High-tech SMEs in Europe, European Commission 2003
63. Observatory of European SMEs, Flash Eurobarometer 196 - The Gallup Organization
64. OECD, EUROSTAT: Podręcznik Oslo, Paryż 2005, wersja polska, Warszawa 2008 r.
65. OECD, Attractiveness for Innovation, Location factors for international investment, 2011
66. OECD, Skills for Innovation and Research, 2011
67. OECD Competition Policy and the Informal Economy, 2009
68. OECD, Policy mix for innovation in Poland - key issues and recommendations, 2007
69. Oleński J., Nowoczesna infrastruktura informacyjna podstawą taniego i przyjaznego państwa obywatelskiego. Program reformy infrastruktury informacyjnej państwa i strategii informatyzacji sektora publicznego, MSWiA, Warszawa 2005
70. ONZ: People Matter, Civic Engagement in Public Governance, World Public Sector Report, ONZ, Nowy Jork 2008r.
71. PARP, Badanie rynku wybranych usług wspierających rozwój przedsiębiorczości i innowacyjności w Polsce - obszar "finansowanie zwrotne", PARP 2010
72. Policy mix for innovation in Poland - key issues and recommendations, OECD, Genewa 2007
73. Polskie prawo podatkowe utrudnia życie przedsiębiorcom, [http://www.bankier.pl/wiadomosc/Polskie-prawo-podatkowe-utrudnia-zycie-przedsiebiorcom-2208217.html], 25 listopada 2010
74. Potencjał MŚP w dziedzinie kreowania nowych produktów innowacyjnych - rozwiązania proekologiczne, GfK, PBDG na zlecenie PARP, 2009
75. Plawgo B. (red. nauk) Raport Rozwój struktur klastrowych w Polsce Wschodniej, Ekspertyza na zlecenie MRR, Warszawa, grudzień 2008
76. Płowiec U., Refleksje o innowacyjności Polski w perspektywie 2020 r., [w:] Ekonomista 5/2010
77. Polskie Stowarzyszenie Funduszy Pożyczkowych, Fundusze Pożyczkowe w Polsce wspierające mikro, małe i średnie przedsiębiorstwa według stanu na 30 czerwca 2009 roku, Raport Nr 12/2009
78. Pro Inno Europe, Inno-Metrics, Innovation Union Scoreboard 2010, The innovation union's performance scoreboard for research and innovation, 1 February 2011
79. Przeprowadzenie ewaluacji procesu wdrażania Regionalnych Strategii Innowacji 15 regionów Polski pod kątem implementacji projektów wynikających ze strategii, Raport końcowy, WYG International na zlecenie PARP, Warszawa, 2006 r.
80. Raport Identyfikacja i delimitacja obszarów problemowych i strategicznej interwencji w Polsce, Ministerstwo Rozwoju Regionalnego, Instytut Badań Strukturalnych, Warszawa 2009
81. Raport Polska 2030. Wyzwania rozwojowe, Warszawa 2008
82. Raport: Bariery współpracy przedsiębiorców i ośrodków naukowych, Ministerstwo Nauki i Szkolnictwa Wyższego, Departament Wdrożeń i Innowacji, listopad 2006.
83. Ratajczak-Mrozek M. (red.), Kooperacja polskich przedsiębiorstw, Opracowanie wykonane dla Departamentu Analiz i Prognoz Ministerstwa Gospodarki, Poznań, grudzień 2010
84. Ratajczak-Mrozek M., Sieci biznesowe a przewaga konkurencyjna przedsiębiorstw zaawansowanych technologii na rynkach zagranicznych, Wydawnictwo Uniwersytetu Ekonomicznego w Poznaniu, Poznań 2010
85. Rekomendacje Komisji Nadzoru Finansowego dotyczące zasad udzielania kredytów i polityki kredytowej
86. Roche C., Grevler C., Schulte A., Winning the recovering consumer in mature markets, 15 December 2009 http://publications.bcg.com/consumer_winning_the_recovering_consumer_in_mature_markets?Chapter=2
87. Rogut A., Piasecki B., Główne kierunki polskiej innowacyjności. Podstawowe czynniki warunkujące kreowanie i powstawanie innowacji, Opracowanie na zlecenie Departamentu Koordynacji Polityki Strukturalnej Ministerstwa Rozwoju Regionalnego, Łódź, wrzesień 2010
88. RPP NBP, Raport o inflacji, wydania z 2012 r.
89. Schwab K., Porter M.E. (red.), The Global Competitiveness Report 2010-2011, World Economic Forum, Genewa 2011
90. Skills supply and demand in Europe, Medium-term forecast up to 2020, The European Centre for the Development of Vocational Training (Cedefop), Luxembourg: Publications Office of the European Union, 2010
91. Stiglitz, J., Weiss, A., Credit Rationing in Markets with Imperfect Information, [w:] American Economy Review, vol. 71, nr 3, 393-410, 1981
92. Strzyżewska M., Współpraca konkurentów w grupie polskich małych i średnich przedsiębiorstw, [w:] Problemy Zarządzania, 2008 nr 2, s. 80-83
93. Study on the representativeness of business organisations for SMEs in the European Union http://ec.europa.eu/enterprise/enterprise_policy/analysis/observatory_en.htm
94. Sztandar-Sztanderska U. (red.), Kwalifikacje dla potrzeb pracodawców Raport końcowy, część projektu Kwalifikacje dla potrzeb pracodawców realizowanego przez PKPP Lewiatan, Warszawa, czerwiec 2010
95. Trendy rozwojowe sektora MŚP w ocenie przedsiębiorców w drugiej połowie 2011 r., MG, Nr 2/2011
96. UKNF, Raport o funkcjonowaniu polskiego rynku finansowego w ujęciu międzysektorowym, 2011
97. Ustawa z dnia 1 lipca 2009 r. o łagodzeniu skutków kryzysu ekonomicznego dla pracowników i przedsiębiorców (Dz. U. Nr 125, poz. 1035 oraz z 2010 r. Nr 219, poz. 1445)
98. Ustawa z dnia 20 kwietnia 2004 r. o promocji zatrudnienia i instytucjach rynku pracy (Dz. U. z 2008 r. Nr 69, poz. 415, z późn. zm.)
99. Ustawa z dnia 4 lutego 2011 r. o formach opieki nad dziećmi do lat 3 (Dz. U. Nr 45, poz. 235)
100. Ustawa z dnia 6 grudnia 2006 r. o zasadach prowadzenia polityki rozwoju (Dz. U. z 2009 r. Nr 84, poz. 712, z późn. zm.)
101. Ustawa z dnia 7 listopada 2008 r. o zmianie ustawy o podatku od towarów i usług (Dz. U. Nr 209, poz. 1320)
102. Wieloletni Plan Finansowy Państwa 2012-2015 - Załącznik do uchwały nr 71 Rady Ministrów z dnia 8 maja 2012 r.
103. Włosiński K., Szerenos A. M., Klastry wysokotechnologiczne na Mazowszu - wyniki badań, [w:] Organizacja i Kierowanie 3/2006
104. Współpraca firm z sektorem edukacji, Raport z badania, część projektu Kwalifikacje dla potrzeb pracodawców, realizowanego przez PKPP Lewiatan, KPMG
105. Zerka P., Innowacyjna administracja - oksymoron czy nowy standard?, DemosEUROPA, Warszawa, kwiecień 2011
WYKAZ UŻYWANYCH SKRÓTÓW
| Skrót | Rozwinięcie |
| ARiMR | Agencja Rozwoju i Modernizacji Rolnictwa |
| BEiŚ | Strategia Bezpieczeństwo energetyczne i środowisko |
| B+R | Badania i rozwój |
| B+R+I | Badania, rozwój i innowacje |
| BGK | Bank Gospodarstwa Krajowego |
| BPO |
Obsługa procesów biznesowych (ang. Business Process Outsourcing) |
| BRIC | Brazylia, Rosja, Chiny, Indie |
| COIE | Centrum Obsługi Inwestorów i Eksporterów |
| CPI |
Wskaźnik cen towarów i usług konsumpcyjnych (ang. Consumer Price Index) |
| EIS | European Innovation Scoreboard |
| EMAS | Wspólnotowy system eko-zarządzania i audytu (ang. Eco-Management and Audit Scheme) |
| EPO | Europejski Urząd Patentowy (ang. European Patent Office) |
| ETS |
Handel emisjami zanieczyszczeń (ang. Emmissions Trading System) |
| FNP | Fundacja na rzecz Nauki Polskiej |
| GPW | Giełda Papierów Wartościowych |
| GUS | Główny Urząd Statystyczny |
| ICT | Technologie informacyjne i komunikacyjne (ang. information and communications technology) |
| IOB | Instytucje otoczenia biznesu |
| IUS | Innovation Union Scoreboard |
| jst | Jednostki samorządu terytorialnego |
| KE | Komisja Europejska |
| KPO |
Zaawansowane usługi bazujące na wiedzy specjalistycznej (ang. Knowledge Process Outsourcing) |
| KPRM | Kancelaria Prezesa Rady Ministrów |
| KSFP | Krajowe Stowarzyszenie Funduszy Poręczeniowych |
| KSRR |
Krajowa strategia rozwoju regionalnego 2010-2020: regiony, miasta, obszary wiejskie |
| KUKE | Korporacja Ubezpieczeń Kredytów Eksportowych |
| MAC | Ministerstwo Administracji i Cyfryzacji |
| MEN | Ministerstwo Edukacji Narodowej |
| MF | Ministerstwo Finansów |
| MG | Ministerstwo Gospodarki |
| MI | Ministerstwo Infrastruktury |
| MKiDN | Ministerstwo Kultury i Dziedzictwa Narodowego |
| MNiSW | Ministerstwo Nauki i Szkolnictwa Wyższego |
| MPiPS | Ministerstwo Pracy i Polityki Społecznej |
| MRR | Ministerstwo Rozwoju Regionalnego |
| MS | Ministerstwo Sprawiedliwości |
| MSiT | Ministerstwo Sportu i Turystyki |
| MSP | Ministerstwo Skarbu Państwa |
| MSZ | Ministerstwo Spraw Zagranicznych |
| MŚ | Ministerstwo Środowiska |
| MŚP | Małe i średnie przedsiębiorstwa |
| NCBiR | Narodowe Centrum Badań i Rozwoju |
| NCN | Narodowe Centrum Nauki |
| OZE | Odnawialne Źródła Energii |
| PARP | Polska Agencja Rozwoju Przedsiębiorczości |
| PPP | Partnerstwo publiczno-prywatne |
| PSFP | Polskie Stowarzyszenie Funduszy Pożyczkowych |
| RCL | Rządowe Centrum Legislacji |
| SII |
Sumaryczny Wskaźnik Innowacyjności (ang. Summary Innovation Index) |
| SIEG | Strategia Innowacyjności i Efektywności Gospodarki |
| SRKL | Strategia rozwoju kapitału ludzkiego |
| SOOIPP |
Stowarzyszenie Organizatorów Ośrodków Innowacji i Przedsiębiorczości w Polsce |
| SRKS | Strategia rozwoju kapitału społecznego |
| SRSBN RP | Strategia rozwoju systemu bezpieczeństwa narodowego RP |
| SRT | Strategia rozwoju transportu |
| SSC | Wspólne centra usługowe (ang. Shared Service Centre) |
| SSP | Strategia Sprawne państwo |
| SZRWRiR | Strategia zrównoważonego rozwoju wsi, rolnictwa i rybactwa |
| UE | Unia Europejska |
| UKNF | Urząd Komisji Nadzoru Finansowego |
| UPRP | Urząd Patentowy RP |
| UZP | Urząd Zamówień Publicznych |
| ZBP | Związek Banków Polskich |
| ZW | Zarząd Województwa |
- Informacja o wynikach przeprowadzonych konsultacji społecznych SIEG
Zgodnie z oczekiwaniami, najwięcej zbieżności w zgłaszanych uwagach stwierdzono w odpowiedziach urzędów marszałkowskich. Zwracano przede wszystkim uwagę na niepełną zgodność projektu z ustawą z dnia 6 grudnia 2006 r. o zasadach prowadzenia polityki rozwoju. Podkreślano najczęściej niewystarczające uwzględnienie trendów rozwojowych, wymiaru terytorialnego (w tym interwencji w ujęciu wojewódzkim lub co najmniej terytorialnym) oraz informacji na temat środków finansowych przeznaczonych na realizacje Strategii... . W kontekście trendów (i scenariuszy rozwoju) postulowano m.in. wykorzystanie wyników Foresightu Polska 2020 oraz Foresightu Kadr Nowoczesnej Gospodarki. W odniesieniu do wymiaru terytorialnego podkreślano, iż Strategia... nie posiada zaadresowanych działań, które miałyby na celu m.in. wykorzystanie terytorialnie zróżnicowanych potencjałów rozwojowych, czy też aktywne przeciwdziałanie marginalizacji najsłabiej rozwijających się regionów oraz ograniczenie dysproporcji rozwojowych między poszczególnymi województwami.
Niektórzy autorzy uwag stwierdzili brak jednoznacznie określonego podziału zadań w systemie realizacji Strategii... Akcentowano w tym kontekście konieczność uwzględnienia roli: Ministerstwa Gospodarki, Ministerstwa Nauki i Szkolnictwa Wyższego, Ministerstwa Finansów oraz samorządów województw. Postulowano wyraźne włączenie regionów do systemu realizacji Strategii... (wdrażania, monitorowania i oceny).
Kolejną uwagą, zgłaszaną przez regiony była nadmiernie rozbudowana struktura dokumentu (wyodrębnienie odpowiednio: celu głównego, celów operacyjnych, obszarów priorytetowych, kierunków interwencji). Wspomniano również, iż należy określić mechanizmy koordynacji realizacji Strategii.... Z uwagą tą wiązał się również postulat doprecyzowania systemu wdrażania.
W uwagach do projektu sygnalizowano pokrywanie się zakresu przedmiotowego projektu z zakresami innych strategii zintegrowanych. Sugerowano przy tym potrzebę zachowania lepszej komplementarności (rezygnując z omawiania części obszarów, np. transportu, zwłaszcza w części dotyczącej planowanej interwencji) lub jednoznacznego wskazania na strategię wiodącą w danym obszarze. Z drugiej strony pojawiał się zarzut braku spójności dokumentu z innymi strategiami zintegrowanymi.
Część komentarzy dotyczyła zbyt dużej objętości Strategii... Niektóre z instytucji uznały to za rzecz uniemożliwiającą dalszą merytoryczną ocenę zapisów zawartych w projekcie. Zwracano również uwagę na problem struktury dokumentu - w niektórych obszarach projekt zawierał daleko idące uproszczenia, podczas gdy w innych jego zapisy charakteryzowały się znaczną szczegółowością i dbałością o odpowiedni kontekst informacyjny. Ponadto zarzucono, iż dokument nie jest przejrzysty, co utrudnia jego odbiór. Wskazano na konieczność uporządkowania treści, wyszczególnienia kwestii najistotniejszych, z zachowaniem logicznych powiązań i spójności dokumentu. Wskazywano w tym względzie na konieczność potraktowania innowacyjności jako głównego nurtu Strategii... .
Sygnalizowano, że Strategia... obejmuje zbyt szeroki zakres przedmiotowy. Zwracano uwagę, iż dla osiągnięcia wyznaczonych celów niezbędne jest skoncentrowanie zasobów finansowych i organizacyjnych na wybranych obszarach tematycznych, podmiotach czy nawet obszarach terytorialnych.
W opozycji do postulatu zalecającego uproszczenie i priorytetyzację Strategii..., zgłoszono konieczność uszczegółowienia niektórych kwestii, np. analiz sektorowych dotyczących innowacyjności. Zwrócono zwłaszcza uwagę na kwestie związanie ze współpracą pomiędzy przedsiębiorstwami a sektorem B+R.
W uwagach wskazano, iż Strategia... enumeratywnie określa zakładane działania w ramach kierunków interwencji prowadzące do realizacji wyznaczonych celów. Wg autorów tych uwag niesie to ryzyko niemożności uzupełnienia ich o przedsięwzięcia nieujęte w opracowaniu. Takie podejście uniemożliwia adaptacyjną reakcję do zmian w otoczeniu społecznym i gospodarczym.
Partnerzy społeczni zwracali również uwagę na kwestię aktualności danych, ich kompletności oraz adekwatności do potrzeb projektu, np. w odniesieniu do raportów oraz publikacji analitycznych prezentujących pozycję Polski w różnorodnych rankingach związanych z konkurencyjnością, łatwością prowadzenia biznesu lub innowacyjnością. Postulowano ograniczenie zbędnych danych, które nie wnoszą wartości dodanej do opracowania.
Uwagi dotyczyły również konstrukcji analizy SWOT. Komentarze najczęściej zwracały uwagę na błędne zaszeregowanie poszczególnych czynników do odpowiednich kategorii (np. mylenie silnych stron z szansami, a słabych z zagrożeniami). Proponowano również rezygnację z niektórych elementów analizowanych w tabeli SWOT.
W zakresie Diagnozy postulowano zmiany, mające na celu doprecyzowanie jej zapisów. Komentarze i uwagi dotyczyły m.in. uzupełnienia tej części opracowania o informacje dotyczące: przynależności i uczestnictwa przedsiębiorstw w zrzeszeniach, organizacjach, stowarzyszeniach - tego typu formy mają fundamentalne znaczenie w przypadku pośredniego oddziaływania na gospodarkę; roli zmiany klimatu oraz zmian demograficznych, jako czynników bezpośrednio oddziałujących na gospodarkę, które nie zostały odpowiednio uwzględnione w projekcie; kwestii ról jakie odgrywają mikroprzedsiębiorstwa oraz ich wpływu na gospodarkę.
W uwagach postulowano rozszerzenie opisu poszczególnych Obszarów priorytetowych lub też wręcz przeciwnie - skondensowanie nadmiernie rozbudowanych opisów celów.
Odniesiono się również do mierników monitorowania realizacji Strategii... W niektórych uwagach sugerowano zwiększenie liczby wskaźników, np. w odniesieniu do efektywności sektora nauki.
Wskazano na brak zdefiniowania bardzo istotnego czynnika, jakim jest kultura innowacyjności. Podkreślano, iż do strategii innowacji należy włączyć całe społeczeństwo. Niezbędne jest uzmysłowienie instytucjom, firmom, uczelniom, organizacjom społecznym i obywatelom konieczności ich uczestnictwa w realizacji Strategii... Wskazywano również na wartość wspólnych działań (innowacje mogą powstawać w każdym miejscu i dziedzinie życia jako odpowiedź na praktyczne potrzeby). Wyrażano wątpliwości co do tezy, iż zbyt duży poziom wsparcia publicznego na rzecz innowacji zniechęca sektor prywatny do finansowania B+R. Wskazywano, iż postulat zwiększenia wydatków publicznych na B+R oraz na innowacje powinien być powiązany ze zmianą polityki innowacyjnej państwa na bardziej prorynkową. Postulowano wprowadzenie mechanizmów i rozwiązań systemowych w sferze nauki i B+R. Wskazano również na wiodącą rolę sektora prywatnego w finansowaniu działalności badawczo-rozwojowej, tak jak to się dzieje w krajach wysoko rozwiniętych. Niektóre uwagi sugerowały, że zbyt mały nacisk położono na transfer wiedzy pomiędzy przedsiębiorstwami oraz że niewystarczająco potraktowano problem komercjalizacji prac naukowych i ich wdrożeń.
Niektóre komentarze wskazywały na potrzebę wprowadzenia spójnego i ujednoliconego systemu monitorowania w oparciu o wdrażane w regionach Regionalne Strategie Innowacji. Taka konstrukcja powinna umożliwić otrzymywanie uporządkowanych i cyklicznych danych, które dadzą wiarygodny obraz stanu polskiej innowacyjności. W uwagach wskazywano, że w dokumencie nie określono sposobu mierzenia efektów wdrożenia Strategii... oraz nie wskazano instytucji odpowiedzialnej za monitoring. Stwierdzono, iż zaprezentowany "System sprawozdawczości i monitorowania" ogranicza się jedynie do pokazania katalogu wskaźników, niejednokrotnie bez podania wartości bazowych i/lub docelowych. Podnoszono również fakt, iż jedynie 25 z 65 zaprezentowanych wskaźników będzie obligatoryjnie monitorowanych. Uwagi dotyczące wskaźników szły również w drugą stronę: sygnalizowano konieczność skupienia się na kluczowych miernikach.
Wśród pozytywnych uwag i komentarzy zwrócono m.in. uwagę na akcentowane w projekcie zwiększenie roli technologii ogólnego zastosowania, podnoszącej konkurencyjność wielu sektorów. Z aprobatą odniesiono się również do zapisów mówiących o konieczności zwiększenia i poszerzenia roli uczelni wyższych, które powinny dostosować swoją ofertę do aktualnych potrzeb rynkowych.
Ponadto podkreślono, iż Strategia... odnosi się bezpośrednio do fenomenu polityki rozwoju gospodarczego opartej o klastry. Sposób ujęcia tego zagadnienia jest zgodny z punktem widzenia Komisji Europejskiej, która kładzie nacisk na rozwiązania innowacyjne, które powinny być efektem kooperacji w ramach klastrów.
W niektórych uwagach z aprobatą spotkał się sposób zdefiniowania w Strategii... wizji, celu strategicznego, a także zasad horyzontalnych. Podkreślano, iż zaprezentowana w dokumencie wizja dobrze oddaje zdiagnozowane problemy, a wdrożenie strategii ma opierać się na silnych stronach i szansach. Wskazano, iż efektem zaplanowanej interwencji powinno być ograniczenie słabości i polskiej gospodarki i zagrożeń przed nią stojących. Ponadto wielokrotnie podkreślano, iż Strategia... stanowi dobry pod względem warsztatowym dokument o charakterze strategicznym. Z uznaniem komentowano również sposób jego konstrukcji - tzn. wyróżnienia części diagnostycznej oraz części prognostycznej wraz z dobrym zdefiniowaniem i opisaniem poszczególnych interwencji oraz obszarów działania. Część uwag zawierała wysoką ocenę diagnozy sytuacji, w tym obecnego stanu innowacyjności.
W kontekście całego procesu przygotowania dokumentów strategicznych - pojawiły się opinie dotyczące braku skorelowania harmonogramów prac nad Długo- oraz Średniookresową Strategią Rozwoju Kraju oraz pozostałymi strategiami zintegrowanymi. Uwagi dotyczyły zwłaszcza możliwości wystąpienia ryzyka braku spójności między strategiami zintegrowanymi a strategiami wyższego rzędu.
______
1 Minister Gospodarki jest ponadto koordynatorem Strategii Bezpieczeństwo Energetyczne i Środowisko.
2 Wyniki konsultacji społecznych zostały zaprezentowane w załączniku.
3 Fueling Growth and Competitiveness in Poland through employment, skills and innovation, World Bank Europe 2020 Team, Ministry of Economy, 22 June 2010.
4 Europa 2020 Flagship Initiative, Innovation Union, EC COM (2010) 546 Final.
5 Za: Albury, D.: Fostering Innovation in Public Services, Public Money and Management, Styczeń 2005, s. 51 - 56, oraz za raportem ONZ: People Matter, Civic Engagement in Public Governance, World Public Sector Report, ONZ, Nowy Jork 2008.
6 Pierwsza edycja ukazała się w 1992 r., druga edycja w 1997 r., zaś trzecia w 2005 r. (trzecia wersja została przetłumaczona na język polski i wydana przez MNiSW w 2008 r.).
7 OECD, EUROSTAT: Podręcznik Oslo, Paryż 2005, wersja polska, Warszawa, 2008.
8 OECD, EUROSTAT: Podręcznik Oslo, Paryż, 2005, wydanie polskie, Warszawa 2008, s. 49-55.
9 OECD, EUROSTAT: Podręcznik Oslo, Paryż 2005, wersja polska, Warszawa 2008, s. 49.
10 Według autorów Strategii... przez gospodarkę konkurencyjną należy rozumieć taką gospodarkę, która w relacji do innych krajów (UE, OECD) utrzyma lub osiągnie wyższą dynamikę: (1) wzrostu gospodarczego (2) wzrostu zatrudnienia oraz (3) szybciej zwiększy poziom życia swoich obywateli. Należy pamiętać, iż na konkurencyjność gospodarki składają się m.in. sprawność przedsiębiorstw do konkurowania na rynku krajowym oraz zagranicznym, równowaga makroekonomiczna gospodarki, sprawność aparatu państwowego oraz efektywność jego wsparcia dla gospodarki oraz przedsiębiorców, przedsiębiorczość obywateli, innowacyjność oraz efektywna alokacja czynników produkcji. Z punktu widzenia celów niniejszej strategii szczególne znaczenie będzie mieć innowacyjność i efektywność gospodarki.
11 Zgodnie z definicją stosowaną przez OECD jest to gospodarka bazująca na tworzeniu, rozpowszechnianiu i wykorzystywaniu wiedzy i informacji, co przejawia się w tendencji do wzrostu inwestycji w wysokie technologie, rozwoju sektorów opartych o wysokie technologie, wzroście wysoko wykwalifikowanych zasobów pracy oraz zwiększającej się produktywności. Zob. np. The knowledge-based economy, OCDE/GD(96)102, OECD, Paryż 1996, s. 7.
12 Odpowiednio: 0,4 wobec 1,3 oraz 180,00 wobec 430,57.
13 Podział ten nie jest tożsamy z podziałem obszarów w rankingu IUS.
14 Szacunki KASHUE, Tabela 4:
http://www.kashue.pl/materialy/opracowania/kwiecien2010/KASHUE_Wyliczenie_uprawnien_08.04.2010_po_uzg_wewn_FINAL_na%20strone.pdf
15 Czyli interdyscyplinarnych badań nad poznaniem metodami psychologii, lingwistyki, sztucznej inteligencji i filozofii.
16 Mikołajczyk B., Kurczewska A., Fila J., Klastry na świecie. Studia przypadków, Difin, Warszawa 2009, s. 15-16.
17 M. Ratajczak-Mrozek (red.), Kooperacja polskich przedsiębiorstw, Opracowanie wykonane dla Departamentu Analiz i Prognoz Ministerstwa Gospodarki, Poznań, grudzień 2010.
18 Skorygowane kwartalne szacunki produktu krajowego brutto za lata 2008-2011 oraz za I i II kwartał 2012 r., GUS, Warszawa, 22.10.2012.
19 Ibidem.
20 Zaliczono do niego: rolnictwo, górnictwo i wydobywanie oraz wytwarzanie, zaopatrywanie w energię elektr, gaz i wodę.
21 Skills supply and demand in Europe, Medium-term forecast up to 2020, The European Centre for the Development of Vocational Training (Cedefop), Luxembourg: Publications Office of the European Union, 2010.
22 (red.) K.B. Matusiak, J. Kuciński, A. Gryzik, Foresight kadr nowoczesnej gospodarki, PARP, Warszawa 2009, s. 14, 49, 132-133.
23 (red.) U. Sztandar-Sztanderska, Kwalifikacje dla potrzeb pracodawców. Raport końcowy, część projektu Kwalifikacje dla potrzeb pracodawców realizowany przez PKPP Lewiatan, Warszawa, czerwiec 2010.
24 Foresight kadr identyfikuje następujące dziedziny, jako najbardziej rozwojowe z punktu widzenia rynku pracy: Automatyka, robotyka; Budownictwo i inżynieria lądowa; Usługi opiekuńcze, jakość życia; Usługi okołobiznesowe; Turystyka, rekreacja, czas wolny; Technologia żywienia, przemysł spożywczy; Logistyka i inżynieria transportu: Inżynieria środowiska (urządzenia dla ochrony środowiska). Projekt "Foresight kadr nowoczesnej gospodarki" został zrealizowany w pierwszym kwartale 2009 roku na zlecenie Polskiej Agencji Rozwoju Przedsiębiorczości przez konsorcjum złożone z Instytutu Podstawowych Problemów Techniki (Koordynator), Polskiej Izby Gospodarczej Zaawansowanych Technologii oraz SMG/KRC Poland Media S.A.
25 Za Programem Konwergencji - Aktualizacja 2011.
26 Ustawa z dnia 7 listopada 2008 r. o zmianie ustawy o podatku od towarów i usług oraz niektórych innych ustaw (Dz. U. Nr 209, poz. 1320).
27 Koszty ponoszone przez adresatów regulacji w związku z koniecznością wykonywania tych regulacji.
28 Przeprowadzony przez Ministerstwo Gospodarki pomiar bazowy dotyczył obciążeń administracyjnych nakładanych na przedsiębiorców przez przepisy prawa gospodarczego. Przeanalizowano łącznie 6,2 tys. obowiązków informacyjnych zidentyfikowanych w 482 aktach prawnych. Jak wynika z badania, suma rocznych kosztów administracyjnych ponoszonych przez przedsiębiorców w Polsce wynosi 77,6 mld zł, co stanowi ok. 6,1% PKB Polski. Suma rocznych kosztów obciążeń administracyjnych wynosi 37,3 mld zł (ok. 2,9% PKB).
29 Trendy rozwojowe sektora MŚP w ocenie przedsiębiorców w pierwszej połowie 2012 r., MG, Nr 2/2012.
30 Na podstawie "Należności i zobowiązania monetarnych instytucji finansowych" NBP, stan na lipiec 2012 r.
31 Raport Nr 12/2009 Polskiego Stowarzyszenia Funduszy Pożyczkowych: Fundusze Pożyczkowe w Polsce wspierające mikro, małe i średnie przedsiębiorstwa według stanu na 30 czerwca 2009 roku.
32 Biorących udział w 2011 r. w badaniu sektora faktoringowego przez GUS.
33 Badanie rynku wybranych usług wspierających rozwój przedsiębiorczości i innowacyjności w Polsce - obszar "finansowanie zwrotne" 2010.
34 Por. np. Fundusze pomocowe Unii Europejskiej - doświadczenia i perspektywy, MRR 2007.
35 Raport Polska 2030. Wyzwania rozwojowe, Warszawa 2008, str. 233.
36 GUS, Bank Danych Lokalnych.
37 GUS, Nauka i technika w Polsce w 2010 roku, Warszawa 2012, s. 56.
38 GUS, Bank Danych Lokalnych.
39 GUS, Nauka i Technika 2010, Warszawa 2012, str. 187.
40 GUS, Mały Rocznik Statystyczny, Warszawa 2012, str. 303.
41 Eurostat.
42 wcześniej European Innovation Scoreboard. IUS opiera się na 25 wskaźnikach, które lepiej niż w poprzedniej publikacji (opartej o 29 wskaźników) odzwierciedlają sytuację narodowych systemów badań i innowacji. IUS stanowi również narzędzie monitoringu wdrażania projektu flagowego strategii Europa 2020 - Unia Innowacji.
43 Z uwagi na niską jakość danych (m.in. ich niekompletność oraz niepewność co do prawdziwości danych) niemożliwe jest wykorzystanie danych Eurostatu dla okresu 2008-2010 w celu porównania wyników Polski oraz pozostałych państw członkowskich UE.
44 (red.) U. Sztandar-Sztanderska, Kwalifikacje dla potrzeb pracodawców. Raport końcowy, część projektu Kwalifikacje dla potrzeb pracodawców realizowany przez PKPP Lewiatan, Warszawa, czerwiec 2010.
45 Identyfikacja i delimitacja obszarów problemowych i strategicznej interwencji w Polsce, Ministerstwo Rozwoju Regionalnego, Instytut Badań Strukturalnych, Warszawa 2009.
46 Ministerstwo Gospodarki, Departament Analiz i Prognoz, Analiza zróżnicowania regionalnego aktywności inwestycyjnej sektora MŚP, ze szczególnym uwzględnieniem działalności innowacyjnej, lipiec 2010.
47 Źródło: GUS Wykorzystanie technologii informacyjno-(tele)komunikacyjnych w przedsiębiorstwach i gospodarstwach domowych w 2011 r., tab. 13 i tab. 20.
48 http://epp.eurostat.ec.europa.eu/tgm/refreshTableAction.do?tab=table&plugin=0&pcode=tsdpc410&language=en
49 Potencjał MŚP w dziedzinie kreowania nowych produktów innowacyjnych - rozwiązania proekologiczne, GfK, PBDG na zlecenie PARP, 2009.
50 Kwestie te zostały podjęte w Koncepcji Przestrzennego Zagospodarowania Kraju 2030.
51 Szacunki ekspertów Muratora.
52 Sprawozdanie o funkcjonowaniu systemu zamówień publicznych w 2011 r., Urząd Zamówień Publicznych, str. 24.
53 Analiza sytuacji ekonomiczno-finansowej przedsiębiorstw, ze szczególnym uwzględnieniem eksporterów, raport "Gospodarka i handel zagraniczny Polski w 2011 roku", IBRKK, Warszawa 2012.
54 Observatory of European SMEs, Flash Eurobarometer 196 - The Gallup Organization. Badaniem objęto 17 283 przedsiębiorstwa (w tym 16 339 z sektora MŚP) z UE 27, Norwegii, Islandii i Turcji. W Polsce w badaniu uczestniczyło 905 firm.
55 The Global Competitiveness Report 2008-2009, red. K. Schwab, M.E. Porter, World Economic Forum, Geneve 2008.
56 U. Płowiec, Refleksje o innowacyjności Polski w perspektywie 2020 r., w: Ekonomista 5/2010, Wydawnictwo Key Text, Warszawa
57 Pro Inno Europe, Inno-Metrics, Innovation Union Scoreboard 2011, The innovation union's performance scoreboard for research and innovation, 7 February 2012.
58 The Global Competitiveness Report 201-2012, World Economic Forum, Geneva, Switzerland 2011.
59 J. Cygler, Kooperencja - nowy typ relacji między konkurentami, Organizacja i Kierowanie, 2007 Nr 2.
60 A. K. Koźmiński, Zarządzanie w warunkach niepewności, Wydawnictwo Naukowe PWN, Warszawa 2005.
61 Podmioty ekonomii społecznej przyczyniają się do budowy kapitału społecznego oraz poprawy konkurencyjności gospodarki poprzez mechanizmy wzajemnościowe oraz dywersyfikację rynku dostawców usług.
62 Na końcu opisu każdego kierunku działań zawarto syntetyczną tabelę realizacji, przedstawiającą: numer działania, odpowiedzialnych (zazwyczaj kilka instytucji - głównie resortów - odpowiedzialnych za przygotowanie określonych rozwiązań oraz ich wdrożenie do porządku prawnego, np. ustawy, programy rządowe), uczestniczących w realizacji (w tym instytucje zajmujące się wdrażaniem, choć nie ponoszące formalnej odpowiedzialności za przygotowanie rozwiązań i stronę legislacyjną; do grona tego nie zaliczono jednostek, które pełniłyby jedynie rolę beneficjentów określonych działań, np. podmiotów gospodarczych - o ile jednostki te nie uczestniczą w inny sposób w realizacji), waga (wskazanie najważniejszych działań dla realizacji danego kierunku poprzez uznanie danego działania za ważne lub kluczowe). Ostatnia kolumna służy do ukazania faktu występowania powiązań z innymi strategiami zintegrowanymi. W większości przypadków powiązania te mają charakter komplementarnych względem siebie zapisów.
63 Związane ze skomplikowanym rozliczaniem kosztów i rezultatów współpracy i nie oferujące zachęt do współpracy, por. Raport: Bariery współpracy przedsiębiorców i ośrodków naukowych, Ministerstwo Nauki i Szkolnictwa Wyższego, Departament Wdrożeń i Innowacji, listopad 2006, oraz A. Balcerzak, Efektywność systemu instytucjonalnego a potencjał gospodarki opartej na wiedzy, Ekonomista 6/2009.
64 Na podstawie prawnej w postaci ustawy z dnia 12 lutego 2010 r. o zmianie ustawy o informatyzacji działalności podmiotów realizujących zadania publiczne oraz niektórych innych ustaw (art. 2 pkt 22, Dz. U. Nr 40, poz. 230) i nowelizacji art. 220 § 1 ust. 2 Kodeksu postępowania administracyjnego.
65 W odróżnieniu od innowacji przyrostowych - wynalazki o dużym znaczeniu społeczno-ekonomicznym, których stopniowe ulepszenie oraz upowszechnienie powoduje znaczne zmiany ekonomiczne, społeczne czy kulturowe - za Wierzbicki A.P., Innowacje przełomowe i powszednie, w Biuletynie PTE, nr 2(52), 2011, por. też: Rogut A., Piasecki B., Główne kierunki polskiej innowacyjności. Podstawowe czynniki warunkujące kreowanie i powstawanie innowacji, ekspertyza dla MRR, 2010, s. 15.
66 Zob. Komisja Europejska, Innovation Union Competitiveness report 2011.
67 http://npf.gig.eu
68 Tax and Economic Growth - Economics Department Working Paper No. 620, OECD 2008.
69 Strategia Europa 2020, COM(2010) 682 PL: "Program na rzecz nowych umiejętności i zatrudnienia", działanie 4.1. Umacnianie ramowych warunków dla tworzenia miejsc pracy, s. 21.
70 Raport "Preferencje podatkowe w Polsce", Ministerstwo Finansów 2011.
71 Green Paper On the future of VAT - Towards a simpler, more robust and efficient VAT system, SEC(2010) 1455 final.
72 Por. Gregory B.T., Rutherford M.W., Oswald, S. and Gardiner, L., An Empirical Investigation of the Growth Cycle of Small Firm Financing, Journal of Small Business Management 43(4) 2005, s. 382-393.
73 Komitet Bazylejski ustala wymogi i definicje dotyczące m.in. funduszy własnych banków ważonych ryzykiem; dyrektywa CRD - patrz str. 10.
74 Który według badań NBP wynosi obecnie 77-78%, por. np. "Ocena funkcjonowania polskiego systemu płatniczego w II półroczu 2010 roku", NBP 2011.
75 Kierując się doświadczeniami z wdrażania inicjatywy JEREMIE.
76 Dotychczasowe badania wskazują, że szanse projektu z udziałem funduszu VC są największe przy udziale środków publicznych na poziomie 1/3 - por. M. Dietl Smart Capital dla innowacyjnych przedsiębiorstw, w: Raport o innowacyjności gospodarki Polski w 2010 r., INE PAN 2011.
77 1 października 2011 r. weszła w życie ustawa reformująca system szkolnictwa wyższego w Polsce, która zakłada m.in. reformę systemu nauczania, wprowadzenie modelu finansowania uczelni uzależnionego od jakości kształcenia, uproszczenie ścieżki kariery naukowej oraz lepsze dostosowanie oferty edukacyjnej szkół wyższych do potrzeb rynku pracy. Wdrożenie ww. reform będzie przyczyniać się do poprawy efektywności i konkurencyjności sektorów nauki i szkolnictwa wyższego (m.in. przez bezpośrednie powiązanie wysokości nakładów publicznych na badania i edukację z ich jakością i efektywnością), a także ich większej integracji w ramach Europejskiej Przestrzeni Badawczej oraz Europejskiego Obszaru Szkolnictwa Wyższego.
78 Jest to wspólna inicjatywa Komisji Europejskiej i krajów biorących udział w europejskim programie ramowym na rzecz badań i rozwoju technologicznego. Głównym celem EURAXESS jest wspomaganie międzynarodowej mobilności naukowców poprzez bezpłatne udzielanie im kompletnych i praktycznych informacji oraz zapewnienie niezbędnej pomocy w trakcie pobytu za granicą.
79 Działania te wydają się najistotniejsze w oparciu o wyniki badań Plawgo B. (red. nauk.), Raport rozwój struktur klastrowych w Polsce Wschodniej, Ministerstwo Rozwoju Regionalnego, grudzień 2007.
80 Obecnie widać już rolę pracodawców w kształtowaniu oferty firm szkoleniowych. Organizowane są także kursy i szkolenia certyfikowane (bo umożliwiają one wykonywanie jakiegoś zawodu), językowe i informatyczne (z uwagi na powszechne niemal formułowanie przez pracodawców wymagań w tym zakresie w ofertach pracy i niedostatki pracy szkół) - Por. (red.) U. Sztandar-Sztanderska, Kwalifikacje dla potrzeb pracodawców Raport końcowy, część projektu Kwalifikacje dla potrzeb pracodawców realizowany przez PKPP Lewiatan, Warszawa, czerwiec 2010.
81 zgodnie z Zaleceniem Komisji Europejskiej ws. Regulowanego dostępu do sieci nowej generacji.
82 zgodnie z Wytycznymi w sprawie stosowania przepisów dotyczących pomocy państwa w odniesieniu do szybkiego wdrażania sieci szerokopasmowych.
83 Komunikat Komisji Europejskiej "Internet szerokopasmowy w Europie: inwestycje na rzecz rozwoju opartego na technologiach szerokopasmowych", COM(2010) 472.
84 Ekspertyza "Wartość dodana w polskim eksporcie w latach 2008-2011 i uwarunkowania jej wzrostu" wykonana przez IBRKK na zlecenie MG.
85 Internationalization of European SMEs. Final Report, European Union 2010, s. 72.
86 Projekt "Przedsiębiorczość międzynarodowa w Polsce" N115 2566 33, zrealizowany w Akademii Leona Koźmińskiego w latach 2007-2010.
87 Na podstawie J. Cieślik, Internacjonalizacja polskich przedsiębiorstw. Aktualne tendencje - implikacje dla polityki gospodarczej, Akademia L. Koźmińskiego. Centrum Przedsiębiorczości, Warszawa, listopad 2010.
88 Analiza funkcjonowania infrastruktury finansowego wspierania polskiego eksportu (KUKE i BGK) w latach 2000-2009, ze szczególnym uwzględnieniem eksportu realizowanego na rynki o podwyższonym ryzyku oraz eksportu MŚP, ekspertyza wykonana na zamówienie Departamentu Analiz i Prognoz Ministerstwa Gospodarki, IBRKK, Warszawa, grudzień 2010.
89 Były to: Austria, Dania, Finlandia, Hiszpania, Irlandia, Szwajcaria, Szwecja, Tajwan, Wlk. Brytania i Węgry.
90 Odpowiednie działania w zakresie usprawnienia i wzmocnienia działalności instytucji kultury promujących Polskę za granicą w celu podnoszenia konkurencyjności regionów i wspierania promocji turystyki kulturalnej i kulturowej planowane są w Strategii Rozwoju Kapitału Społecznego.
91 W raporcie z przeglądu polskiej polityki innowacyjnej pt. Policy mix for innovation in Poland - key issues and recommendations, wykonanym w 2007 r. przez OECD, wskazano w obszarze kluczowych rekomendacji na potrzebę ulepszenia instytucjonalnej koordynacji procesu tworzenia i wdrażania polityki innowacyjnej.
92 A. Rogut, Piasecki B., Główne kierunki polskiej innowacyjności. Podstawowe czynniki warunkujące kreowanie i powstawanie innowacji, Opracowanie na zlecenie Departamentu Koordynacji Polityki Strukturalnej Ministerstwa Rozwoju Regionalnego, Łódź, wrzesień 2010.
93 Zarówno zbyt mały, jak i zbyt duży poziom wsparcia publicznego zniechęca sektor prywatny do finansowania innowacji.
94 Strategia Rozwoju Kraju 2020. Aktywne społeczeństwo, konkurencyjna gospodarka, sprawne państwo - załącznik do uchwały nr 157 Rady Ministrów z dnia 25 września 2012 r., str. 141.
95 Alokacja POIG wzrosła (z ok. 9,7 mld euro) w wyniku podziału środków z Krajowej Rezerwy Wykonania oraz środków z dostosowania technicznego.
96 JASMINE (Joint Action to Support Micro-finance institutions in Europe) - wspólne przedsięwzięcie KE, EBI i EFI na rzecz wspierania instytucji mikrokredytowych w Europie. Przewiduje ona dostarczenie pomocy technicznej instytucjom udzielającym mikrokredytów, aby pomóc im w uzyskaniu pozycji wiarygodnych pośredników finansowych i ułatwić dostęp do kapitału.
JESSICA (Joint European Support for Sustainable Investment In City Areas) - wspólne przedsięwzięcie KE, EBI oraz Banku Rozwoju Rady Europy (CEB), na rzecz wsparcia inwestycji służących zapewnieniu zrównoważonego rozwoju na obszarach miejskich. Inicjatywa JESSICA jest instrumentem inżynierii finansowej, a jaj założeniem jest wykorzystanie części środków z funduszy strukturalnych, w postaci zwrotnych inwestycji (pożyczki, gwarancje, wkłady kapitałowe) w projektach dotyczących trwałego rozwoju obszarów miejskich.
97 W oparciu o projekt ustawy budżetowej na rok 2013 uchwalony przez Radę Ministrów w dniu 27 września 2012 r., załącznik nr 12. Projekt został przyjęty wraz z materiałem dodatkowym "Planowanie w układzie zadaniowym na rok 2013".
98 Krajowy Program Reform na rzecz realizacji strategii "Europa 2020". Aktualizacja 2012/2013 - przyjęty przez RM 25 kwietnia 2012 r., str. 11.
Uproszczenie i uporządkowanie niektórych regulacji kodeksu pracy dotyczących m.in. wykorzystania postaci elektronicznej przy wybranych czynnościach z zakresu prawa pracy oraz terminu wypłaty ekwiwalentu za niewykorzystany urlop wypoczynkowy przewiduje nowelizacja kodeksu pracy oraz ustawy o zakładowym funduszu świadczeń socjalnych, która wejdzie w życie w dniu 27 stycznia.
Grażyna J. Leśniak 12.01.2026W Dzienniku Ustaw opublikowano nowelizację, która ma zakończyć spory między nabywcami i deweloperami o powierzchnie sprzedawanych mieszkań i domów. W przepisach była luka, która skutkowała tym, że niektórzy deweloperzy wliczali w powierzchnię użytkową metry pod ściankami działowymi, wnękami technicznymi czy skosami o małej wysokości - a to mogło dawać różnicę w finalnej cenie sięgającą nawet kilkudziesięciu tysięcy złotych. Po zmianach standardy dla wszystkich inwestycji deweloperskich będą jednolite.
Agnieszka Matłacz 12.01.2026Podpisana przez prezydenta Karola Nawrockiego ustawa reformująca orzecznictwo lekarskie w Zakładzie Ubezpieczeń Społecznych ma usprawnić kontrole zwolnień chorobowych i skrócić czas oczekiwania na decyzje. Jednym z kluczowych elementów zmian jest możliwość dostępu do dokumentacji medycznej w toku kontroli L4 oraz poszerzenie katalogu osób uprawnionych do orzekania. Zdaniem eksperta, sam dostęp do dokumentów niczego jeszcze nie zmieni, jeśli za stwierdzonymi nadużyciami nie pójdą realne konsekwencje.
Grażyna J. Leśniak 09.01.2026Konfederacja Lewiatan krytycznie ocenia niektóre przepisy projektu ustawy o wygaszeniu pomocy dla obywateli Ukrainy. Najwięcej kontrowersji budzą zapisy ograniczające uproszczoną procedurę powierzania pracy obywatelom Ukrainy oraz przewidujące wydłużenie zawieszenia biegu terminów w postępowaniach administracyjnych. W konsultacjach społecznych nad projektem nie brały udziału organizacje pracodawców.
Grażyna J. Leśniak 08.01.2026Usprawnienie i ujednolicenie sposobu wydawania orzeczeń przez lekarzy Zakładu Ubezpieczeń Społecznych, a także zasad kontroli zwolnień lekarskich wprowadza podpisana przez prezydenta ustawa. Nowe przepisy mają również doprowadzić do skrócenia czasu oczekiwania na orzeczenia oraz zapewnić lepsze warunki pracy lekarzy orzeczników, a to ma z kolei przyczynić się do ograniczenia braków kadrowych.
Grażyna J. Leśniak 08.01.2026Przeksięgowanie składek z tytułu na tytuł do ubezpieczeń społecznych na podstawie prawomocnej decyzji ZUS, zmiany w zakresie zwrotu składek nadpłaconych przez płatnika, w tym rozpoczęcie biegu terminu przedawnienia zwrotu nienależnie opłaconych składek dopiero od ich stwierdzenia przez ZUS - to niektóre zmiany, jakie zamierza wprowadzić Ministerstwo Rodziny, Pracy i Polityki Społecznej. Resort dostrzegł bowiem problem związany ze sprawami, w których ZUS kwestionuje tytuł do ubezpieczeń osób zgłoszonych do nich wiele lat wcześniej.
Grażyna J. Leśniak 08.01.2026| Identyfikator: | M.P.2013.73 |
| Rodzaj: | Uchwała |
| Tytuł: | Strategia Innowacyjności i Efektywności Gospodarki "Dynamiczna Polska 2020". |
| Data aktu: | 15/01/2013 |
| Data ogłoszenia: | 13/02/2013 |
| Data wejścia w życie: | 13/02/2013 |








