STRATEGIA ZRÓWNOWAŻONEGO ROZWOJU WSI,
ROLNICTWA I RYBACTWA
na lata 2012-2020
STRATEGIA ZRÓWNOWAŻONEGO ROZWOJU WSI, ROLNICTWA I RYBACTWA
na lata 2012-2020
Strategia zrównoważonego rozwoju wsi, rolnictwa i rybactwa powstała w Ministerstwie Rolnictwa i Rozwoju Wsi przy współpracy ośrodków naukowo-badawczych, które zaoferowały swoją pomoc w opracowaniu dokumentu (w szczególności części diagnostycznej oraz celów, priorytetów i kierunków interwencji), do których należą:
Fundacja Programów Pomocy dla Rolnictwa FAPA, Instytut Ekonomiki Rolnictwa i Gospodarki Żywnościowej - Państwowy Instytut Badawczy, Instytut Geografii i Przestrzennego Zagospodarowania im. Stanisława Leszczyckiego PAN, Instytut Rozwoju Wsi i Rolnictwa PAN, Instytut Rybactwa Śródlądowego im. Stanisława Sakowicza, Instytut Technologiczno-Przyrodniczy, Instytut Uprawy Nawożenia i Gleboznawstwa - Państwowy Instytut Badawczy, Instytut Zootechniki - Państwowy Instytut Badawczy, Morski Instytut Rybacki oraz niezależni eksperci rolniczych uczelni publicznych, w tym m.in.: prof. dr hab. Jerzy Bański, dr Maria Bednarek-Szczepańska, mgr inż. Wanda Chmielewska-Gill, mgr Paweł Chmieliński, dr inż. Mirosław Cieśla, prof. dr hab. Marek Degórski, prof. dr hab. inż. Wiesław Dembek, doc. dr hab. Krzysztof Domaradzki, mgr Michał Dudek, prof. nadzw. dr hab. Robert Eckert, prof. dr hab. Antoni Faber, dr Zbigniew Floriańczyk, doc. dr hab. Janusz Igras, dr Jan Jadczyszyn, prof. dr hab. Wojciech Józwiak, prof. dr hab. Edmund Kaca, dr Jerzy Kopiński, prof. dr hab. Andrzej Kowalski, prof. dr hab. Stanisław Krasowicz, prof. dr hab. Jan Kuś, dr Mariola Kwasek, dr Andrzej Lirski, mgr Wiesław Łopaciuk, dr inż. Robert Mroczek, dr inż. Grażyna Niewęgłowska, dr inż. Marianna Pastuszak, dr Stefan Pietrzak, dr Iwona Psuty, dr Grzegorz Siebielec, doc. dr hab. Tomasz Stuczyński, dr Iwona Szczepaniak, mgr Stanisław Szostak, mgr Mirosława Tereszczuk, mgr Tadeusz Toczyński, dr hab. Konrad Turkowski, prof. dr hab. Roman Urban, doc. dr hab. Wiesław Wiśniewolski, doc. dr hab. Arkadiusz Wołos, prof. dr hab. Zdzisław Zakęś, mgr Łukasz Zwoliński.
Spis treści
WYKAZ SKRÓTÓW
I. STRESZCZENIE DIAGNOZY SYTUACJI I PROGNOZY TRENDÓW ROZWOJOWYCH
1.1. Główne wnioski płynące z diagnozy i trendów rozwojowych
1.2. Analiza SWOT
II. GŁÓWNE ZAŁOŻENIA STRATEGII
2.1. Cel ogólny i wizja obszarów wiejskich, rolnictwa i rybactwa
2.2. Cele szczegółowe, priorytety i kierunki interwencji
2.3. Opis celów szczegółowych i ich wymiar terytorialny
2.4. Powiązania strategii z pozostałymi strategiami rozwoju
III. SYSTEM REALIZACJI STRATEGII
3.1. Opis systemu monitorowania, ewaluacji i sprawozdawczości
3.2. Mechanizmy wdrażania i koordynacji
3.3. Ramy finansowe strategii
3.4. Informacja o wynikach przeprowadzonych konsultacji społecznych
ZAŁĄCZNIK 1. DIAGNOZA SYTUACJI Z UWZGLĘDNIENIEM STANU ŚRODOWISKA I ZRÓŻNICOWAŃ PRZESTRZENNYCH WRAZ Z PROGNOZĄ TRENDÓW ROZWOJOWYCH
ZAŁĄCZNIK 2. STRESZCZENIE WYNIKÓW NIEZALEŻNYCH OCEN STRATEGII
Z.2.1. Ocena zgodności strategii ze Średniookresową Strategią Rozwoju Kraju
Z.2.2. Podsumowanie strategicznej oceny oddziaływania na środowisko
SPIS RYSUNKÓW
SPIS TABEL
| ANR | Agencja Nieruchomości Rolnych |
| ARiMR | Agencja Restrukturyzacji i Modernizacji Rolnictwa |
| ARR | Agencja Rynku Rolnego |
| FAPA | Fundacja Programów Pomocy dla Rolnictwa FAPA |
| IERiGŻ-PIB | Instytut Ekonomiki Rolnictwa i Gospodarki Żywnościowej - Państwowy Instytut Badawczy |
| IGiPZ PAN | Instytut Geografii i Przestrzennego Zagospodarowania im. Stanisława Leszczyckiego PAN |
| IRWiR | Instytut Rozwoju Wsi i Rolnictwa PAN |
| IRS | Instytut Rybactwa Śródlądowego im. Stanisława Sakowicza |
| ITP | Instytut Technologiczno-Przyrodniczy |
| IUNG-PIB | Instytut Uprawy Nawożenia i Gleboznawstwa - Państwowy Instytut Badawczy |
| IZ-PIB | Instytut Zootechniki - Państwowy Instytut Badawczy |
| GUS | Główny Urząd Statystyczny |
| KE | Komisja Europejska |
| KRUS | Kasa Rolniczego Ubezpieczenia Społecznego |
| MRiRW | Ministerstwo Rolnictwa i Rozwoju Wsi |
| PROW 2007-2013 | Program Rozwoju Obszarów Wiejskich na lata 2007-2013 |
| SZRWRiR | Strategia zrównoważonego rozwoju wsi, rolnictwa i rybactwa |
| UE | Unia Europejska |
| UR | Użytki rolne |
STRESZCZENIE DIAGNOZY SYTUACJI I PROGNOZY TRENDÓW ROZWOJOWYCH
Główne wnioski płynące z diagnozy i trendów rozwojowych
|
Obszary wiejskie pełnią wiele funkcji o zasadniczym znaczeniu dla zrównoważonego rozwoju kraju zarówno w sferze produkcji (rolniczej i pozarolniczej), konsumpcji, jak i dostarczania dóbr publicznych. Obszary wiejskie są miejscem życia, pracy i wypoczynku polskiego społeczeństwa. Jednocześnie na obszarach tych znajduje się zdecydowana większość form ochrony przyrody oraz prowadzone są różne rodzaje aktywności gospodarczej, z których najbardziej powszechne i charakterystyczne jest rolnictwo. Dlatego diagnoza zawarta w strategii nawiązuje do koncepcji wielofunkcyjności obszarów wiejskich, rolnictwa i rybactwa. Analiza zmian społecznych, jakie zachodzą w jakości życia na polskiej wsi, zawarta w diagnozie Strategii zrównoważonego rozwoju wsi, rolnictwa i rybactwa jest zbieżna z wnioskami zawartymi w Długookresowej Strategii Rozwoju Kraju - Polska 2030 Trzecia fala nowoczesności. Transformacje zachodzące na wsi mają często bardziej dynamiczny charakter oraz nasilenie niż w mieście, dotyczy to np. zmian w strukturze wykształcenia. Jednocześnie obserwuje się wciąż duże dysproporcje w jakości życia (dostęp do infrastruktury i usług publicznych oraz jej jakość, dostępność transportowa i energetyczna) na wsi i w mieście oraz wewnętrzne zróżnicowanie w tym zakresie na wsi. Ocena rozwoju obszarów wiejskich wskazuje na konieczność podniesienia ich poziomu cywilizacyjnego, wzmocnienia potencjału rozwojowego ośrodków lokalnych, rozwoju usług publicznych, pełnego wykorzystania sieci teleinformatycznych, poprawy jakości placówek edukacji, rewitalizacji miast i miasteczek oraz rozwoju wszystkich form innowacyjności (w tym m.in. poprawy jakości kapitału ludzkiego i społecznego - poczynając od wczesnej edukacji przedszkolnej, przez rozwój działalności badawczo-wdrożeniowej, transferu wiedzy i na wdrożeniu rozwiązań innowacyjnych kończąc). Wszystkie te aspekty będą odgrywały kluczową rolę w poprawie mobilności (zarówno zawodowej, jak i przestrzennej) oraz dywersyfikacji źródeł zatrudnienia. Rozwój gospodarczy obszarów wiejskich zależy od zasobów i efektywności wykorzystania: kapitału ludzkiego, społecznego, ziemi i surowców (odnawialnych i nieodnawialnych), a także postępu technologicznego oraz inwestycji. Proces ten obejmuje głębokie zmiany w sektorze rolno-spożywczym oraz rozwoju pozarolniczej działalności gospodarczej. Diagnoza wskazuje, iż wkład sektora rolno-spożywczego i obszarów wiejskich w zrównoważony rozwój kraju wymaga zapewnienia bezpieczeństwa żywnościowego kraju, zwiększenia konkurencyjności sektora rolno-spożywczego oraz tworzenia i rozwijania nowych czynników rozwoju gospodarczego obszarów wiejskich - w szczególności pozarolniczych miejsc pracy (również z wykorzystaniem elastycznych form pracy oraz mobilności zawodowej i przestrzennej), działalności usługowej i działalności towarzyszącej produkcji rolnej. Kierunek rozwoju obszarów wiejskich ma również kluczowe znaczenie dla zachowania i ochrony środowiska naturalnego kraju. Ciągłe zmiany w środowisku (w szczególności zmiany klimatu i ich skutki) są nadal aktualnym wyzwaniem dla rozwoju społecznego i gospodarczego wsi. Leśnictwo, rolnictwo i rybactwo są głównymi rodzajami działalności, które realizują cele związane z ochroną zasobów naturalnych. Jednocześnie są działalnością, w przypadku której bardzo istotne jest uwzględnianie zasad ochrony środowiska. Działaniom chroniącym zasoby naturalne powinny towarzyszyć zmiany w mentalności społeczeństwa, sposobie funkcjonowania gospodarstw domowych oraz podniesienie środowiskowej odpowiedzialności producentów rolnych i przedsiębiorstw. |
Kapitał ludzki i społeczny
Niezależnie od przyjętej definicji (oraz przy braku powszechnie uznawanej) obszary wiejskie stanowią ok. 90% całkowitej powierzchni kraju i mieszka na nich mniej więcej co trzeci mieszkaniec Polski. Struktura wiekowa ludności wsi jest korzystniejsza dla rynku pracy aniżeli struktura ludności miejskiej. Według prognoz do 2020 r. nastąpią przejściowe pozytywne zmiany demograficzne, prowadzące do wzrostu liczby i udziału populacji wiejskiej w ludności ogółem, przy czym część obszarów wiejskich (głównie położonych peryferyjnie) w sposób realny jest zagrożona procesem depopulacji. Z drugiej strony, w kolejnych dziesięcioleciach należy spodziewać się wzrostu udziału osób w wieku emerytalnym w ogólnej liczbie ludności (zarówno na wsi, jak i w mieście). Poziom wykształcenia mieszkańców wsi ulega nieznacznej poprawie, jednak nadal jest niski, a strukturę wykształcenia ludności wiejskiej należy uznać za niekorzystną i będącą jedną z przyczyn wielu negatywnych zjawisk obserwowanych na tych obszarach. Z 1718,8 tys. osób zarejestrowanych na początku 2009 r. w urzędach pracy jako bezrobotni 45% mieszkało na wsi. W perspektywie długoterminowej obszary wiejskie będą stanowiły niezwykle istotne źródło zasobów pracy, przy silnym zróżnicowaniu terytorialnym pod względem jakości i trwałości tych zasobów. Mimo wzrostu dochodów ludności wiejskiej po wejściu Polski do UE nadal utrzymuje się znaczna różnica dochodów między gospodarstwami domowymi na wsi i w mieście. Niski poziom dochodów ludności wiejskiej oraz niedopasowanie rynku pracy i bariery komunikacyjne (zarówno dotyczące komunikacji elektronicznej i jej wykorzystania w elastycznych formach pracy oraz niska dostępność komunikacyjna i transportowa obszarów wiejskich) stanowią realne zagrożenie wzrostu poziomu ubóstwa i pogłębienia różnic rozwojowych wewnątrzregionalnych oraz na linii wieś - miasto. Uwarunkowania te w sposób istotny wpływają na wzajemne relacje społeczne i zaufanie mieszkańców obszarów wiejskich. Na niektórych terenach, gdzie w sposób bardzo dynamiczny następuje urbanizacja, a które to - tereny - znajdują się w strefie bezpośredniego oddziaływania miast, obserwuje się spadek więzi społecznych charakterystycznych dla mieszkańców obszarów wiejskich.
Rolnictwo i działalność pozarolnicza
W strukturze zatrudnienia na obszarach wiejskich szczególną rolę odgrywa rolnictwo, które zapewnia najwięcej miejsc pracy, jak i absorbuje część bezrobocia ukrytego. Rybactwo, mimo że stanowi niewielki udział w całkowitym rynku pracy na wsi, jest bardzo istotne w wybranych regionach, w których koncentruje się produkcja rybna. Mały obecnie udział działalności pozarolniczej w kształtowaniu struktury zatrudnienia ludności wiejskiej jest pochodną wielu czynników, z których do najważniejszych zalicza się niedobór pozarolniczych miejsc pracy na obszarach wiejskich, brak elastycznych form pracy pozwalających na wykonywanie jej poza miejscem zatrudnienia, niską dostępność wiejskiego rynku pracy, małą dostępność transportową ośrodków miejskich i niski poziom mobilności zawodowej.
Polskie gospodarstwa rolne wykorzystują w swojej działalności w zdecydowanej większości technologie tradycyjne, co częściowo sprzyja realizacji celu zrównoważonego rozwoju, równocześnie jednak wpływa na wzrost kosztów eksploatacji środków trwałych, a tym samym obniża opłacalność produkcji rolnej. Mimo niskiej wartości nakładów kapitałowych w przeliczeniu na 1 ha UR, jednego pracującego oraz jednego pełnozatrudnionego, udział rolnictwa w PKB kraju jest znacznie wyższy niż średnio w UE, a sektor rolno-spożywczy jest znaczącym komponentem potencjału gospodarczego państwa: stanowi blisko 8% wartości dodanej brutto ogółem w kraju; jest miejscem pracy blisko 20% osób czynnych zawodowo; eksport produktów rolno-spożywczych stanowi blisko 12% całkowitej wartości polskiego eksportu. W sektorze tym od kilku lat odnotowuje się dodatni bilans w wymianie handlowej w wysokości ponad 2 mld euro. Utrzymanie konkurencyjnego i wielofunkcyjnego rolnictwa jest warunkiem koniecznym dla zapewnienia bezpieczeństwa żywnościowego kraju oraz zachowania pozostałych funkcji, jakie pełni podstawowa lub dodatkowa działalność rolnicza. Wielofunkcyjny rozwój sektora rolno-spożywczego wymaga godzenia licznych funkcji poprzez kształtowanie produkcji rolnej w zgodzie z wymogami środowiska i zachowania krajobrazu oraz podejmowanie przez gospodarstwa wysiłków nakierowanych na dywersyfikację działań w gospodarstwie i osiągnięcie oczekiwanych efektów. Barierami rozwoju rolnictwa są niskie kwalifikacje zawodowe pracujących w tym sektorze, brak zainteresowania pracą na roli osób młodych i postępujący proces starzenia się tej populacji. Czynnikiem ograniczającym natomiast efektywne wykorzystanie zasobów ziemi jest duże rozdrobnienie i rozproszenie działek wchodzących w skład gospodarstw rolnych i proces ekspansji terenów zabudowanych.
Rolnictwu w coraz większym stopniu powinny towarzyszyć inne formy aktywności gospodarczej, w tym między innymi te wykorzystujące potencjał endogeniczny obszarów wiejskich (np. produkcja i usługi związane z turystyką, odnawialnymi źródłami energii, kulturą, rzemiosłem, rękodzielnictwem, przetwórstwem spożywczym, surowcem drzewnym). Stymulowanie przedsiębiorczości na obszarach wiejskich oraz zwiększanie ich atrakcyjności inwestycyjnej jest sposobem na różnicowanie form aktywności gospodarczej na wsi oraz tworzenie dodatkowych źródeł dochodów (a tym samym ich wzrost). W sposób szczególny zasoby pracy (w tym również ukryte) na wsi powinny być wykorzystywane w przedsiębiorczości związanej z "mobilnymi usługami i produktami", takimi jak np. szkolenia, budownictwo czy zakładanie i pielęgnacja zieleni.
Infrastruktura
Niski poziom rozwoju infrastruktury transportowej na obszarach wiejskich jest poważną barierą w rozwoju przedsiębiorczości oraz mobilności pracujących. Dotyczy to zarówno poziomu nasycenia obszarów wiejskich infrastrukturą transportową, jak również odpowiedniej jakości infrastruktury komunikacyjnej (w szczególności chodzi tu o brak rozwiązań systemowych obejmujących m.in. zintegrowanie różnych środków transportu i komunikacji). Równie istotną barierą dla rozwoju innowacyjnego i konkurencyjnego sektora rolno-spożywczego oraz przedsiębiorczości na obszarach wiejskich jest niewydolność energetycznych linii przesyłowych oraz lokalna niestabilność przesyłu energii, a tym samym niski poziom bezpieczeństwa energetycznego. Istnieją obawy, że w następnych latach będzie występowało tzw. wykluczenie energetyczne, czyli niemożność korzystania z energii w stopniu pozwalającym w pełni wykorzystywać lokalny i regionalny potencjał rozwojowy. Infrastruktura sanitarna na obszarach wiejskich nie zapewnia obecnie odpowiedniej jakości życia mieszkańcom tych terenów. Komunalna gospodarka wodno-ściekowa na tych obszarach nadal nie jest zrównoważona, o czym świadczy dominacja systemów wodociągowych bez kanalizacyjnych, jednakże obserwuje się zarazem wzrost liczby wsi wyposażonych w sieci wodociągowo-kanalizacyjne. Coraz większą rolę w kontekście ochrony walorów środowiskowych odgrywa racjonalna gospodarka odpadami komunalnymi. Ponadto poziom wykorzystywania technologii informacyjno-telekomunikacyjnych na obszarach wiejskich jest bardzo niski mimo dynamicznego rozwoju branży usług technologii informacyjno-telekomunikacyjnych (ICT) w Polsce. Sytuacja ta wynika głównie z niskiej jakości ww. usług na obszarach znacznie oddalonych od centrów aglomeracji miejskich. Szczególnie duże dysproporcje między miastem a wsią dotyczą łącz szerokopasmowych, dla których rozwoju poważną barierę stanowi relatywnie niski stopień pokrycia stacjonarną publiczną siecią telefoniczną terenów wiejskich. Obserwuje się ponadto brak umiejętności mieszkańców wsi w wykorzystaniu technologii ICT, co jest zjawiskiem dość powszechnym głównie na obszarach peryferyjnych oraz wśród osób gorzej wykształconych i starszych. O jakości życia na obszarach wiejskich decyduje także stan i jakość infrastruktury społecznej, która powinna być rozwijana w taki sposób, by usługi publiczne i niepubliczne w zakresie edukacji, zdrowia, administracji, doradztwa, instrumentów rynku pracy oraz szeroko pojętego zabezpieczenia społecznego odpowiadały poziomowi dostępności i standardom oferowanym mieszkańcom miast. Jednocześnie na wsi jest słabo rozwinięta infrastruktura kultury, która najczęściej budowana jest w oparciu o dziedzictwo kulturowe, na które składają się zasoby materialne i niematerialne (w szczególności ludowy folklor). Coraz częściej zanikają wiejskie tradycje, które stanowią bezcenny kapitał kulturowy wymagający szerokiej promocji i wsparcia.
Rozwój terytorialny i powiązania przestrzenne
Pomiędzy obszarami wiejskimi i lokalnymi ośrodkami miejskimi istnieje szereg powiązań przestrzennych, które w istotnym stopniu oddziałują lub mogą oddziaływać na kierunki rozwoju lokalnego. Znaczna liczba małych miast posiada potencjał do rozwoju gospodarki jako lokalne bieguny wzrostu dla otaczających je obszarów wiejskich. Jednakże obecne wzajemne powiązania funkcyjne dużych ośrodków miejskich i wsi są nie dość rozwinięte, by doprowadzić do dyfuzji efektów rozwojowych miast na obszary wiejskie. Dlatego niezbędne jest podejmowanie działań w celu wzmocnienia tejże dyfuzji na obszary wiejskie. Szczególnej uwagi wymaga również spójny rozwój grup miejscowości wiejskich oraz małych miasteczek posiadających wspólne problemy rozwojowe. Jednym z podstawowych czynników determinujących siłę oddziaływania dużych ośrodków miejskich jest ich dostępność komunikacyjna, która jest wysoce niezadowalająca. Innym zagadnieniem jest natomiast wiejska zabudowa i tradycyjne formy użytkowania ziemi, które tworzą swoisty krajobraz kulturowy, niestety szybko ulegający degradacji. Wynika to z małej ilości skutecznych mechanizmów pozwalających na ich ochronę i kształtowanie. W efekcie następuje m.in. narastanie nieładu przestrzennego i chaosu architektonicznego.
Środowisko naturalne
Zróżnicowana rzeźba terenu, różnorodność warunków glebowych i klimatycznych sprawiają, że na obszarach wiejskich występuje duże zróżnicowanie siedlisk i naturalnego krajobrazu. Tereny objęte ochroną zajmują blisko 33% powierzchni regionów wiejskich. Obszary sieci Natura 2000 obejmują 6 150 663 ha lądowej powierzchni kraju, co stanowi blisko 20% powierzchni administracyjnej Polski (wg stanu na dzień 31 grudnia 2010 r.). W całkowitej powierzchni obszarów o szczególnych walorach przyrodniczych dominujący udział stanowią grunty użytkowane rolniczo, a blisko połowa z typów zespołów roślinnych w Polsce występuje na obszarach rolniczych. Główną ostoją różnorodności biologicznej na obszarach wiejskich są ekstensywne łąki, pastwiska, stawy i lasy. Grunty leśne, zadrzewione i zakrzewione stanowią drugą pod względem wielkości powierzchnię w strukturze gruntów obszarów wiejskich. Powierzchnia lasów w Polsce wynosi 9121 tys. ha, co daje lesistość na poziomie nieco ponad 29%. Przewiduje się, że do 2020 r. nastąpi zwiększenie lesistości kraju do poziomu 30%1. Lasy stanowią 55% całkowitej powierzchni obszarów Natura 2000 w Polsce. Znaczący udział w zwiększaniu walorów krajobrazowych (mozaikowatości) obszarów wiejskich mają rozdrobnione lasy prywatne. W Polsce jest ponad 1,5 mln ha lasów należących do osób fizycznych, co stanowi ponad 5% powierzchni kraju.
Utrzymanie cennych zasobów środowiskowych i bioróżnorodności na obszarach wiejskich wiąże się z zachowaniem istniejących form ochrony przyrody, rozwojem zrównoważonego rolnictwa, rybactwa i leśnictwa, zachowaniem mozaikowości terenów wiejskich, w tym rolniczych, stwarzających dogodne warunki dla bytowania wielu gatunków oraz działaniami na rzecz zmniejszenia zanieczyszczenia wód. Ochrona bioróżnorodności w niektórych przypadkach staje się również przyczyną konfliktów pomiędzy rozwojem infrastruktury lub danego rodzaju działalności gospodarczej (np. rybactwa) a potrzebą ochrony niektórych gatunków i siedlisk. Jednocześnie niska jakość przestrzeni produkcyjnej dla rolnictwa w wielu regionach kraju prowadzi potencjalnie do odłogowania gruntów i degradacji krajobrazu, przynosząc tym samym znaczne straty dla środowiska naturalnego. Działalność produkcyjna i usługowa, prowadzona na obszarach wiejskich, wpływa na jakość wód i powietrza. Woda jest czynnikiem limitującym część działalności gospodarczej - głównie produkcję rolną, a jednocześnie działalność gospodarcza i gospodarstwa domowe wywierają znaczący wpływ na dostępność i jakość wód zarówno poprzez sposób jej zagospodarowania, jak i zrzuty substancji do wody. Dodatkowym aspektem gospodarki wodnej jest zagrożenie powodziowe oraz występowanie okresowych podtopień. Zły stan wałów, jak i drożność rzek i kanałów w Polsce nie spełniają wymogów bezpieczeństwa i nie chronią okolicznych terenów przed ponownym zalaniem. Po powodzi w 2010 r. sytuacja w tym zakresie uległa znacznemu pogorszeniu. Konieczna staje się więc intensyfikacja działań adaptacyjnych dla równoważenia i poprawy bilansu wodnego przez kompleksowe zwiększanie retencyjności i racjonalne gospodarowanie dyspozycyjnymi zasobami wodnymi.
Analiza SWOT
Płaszczyzna społeczna
* Duże ukryte zasoby pracy i korzystne przyszłe krótkotrwałe zmiany demograficzne w wybranych regionach.
* Duże zasoby względnie taniej siły roboczej.
* Umiejętność i determinacja młodych osób w dążeniu do zwiększania swoich umiejętności i poziomu wykształcenia.
* Silne więzi społeczne w obrębie społeczności lokalnych.
* Umiejętność radzenia sobie w trudnych warunkach ekonomicznych.
* Wysokie walory kulturowe obszarów wiejskich.
Płaszczyzna gospodarcza
* Duży krajowy rynek wewnętrzny.
* Chłonny rynek zagraniczny na artykuły rolno-spożywcze polskiej produkcji.
* Wysoka jakość produktów rolno-spożywczych.
* Duży potencjał produkcji surowców rolnych zapewniający samowystarczalność surowcową, żywnościową i umożliwiający produkcję eksportową.
* Zasoby obszarów pod zabudowę mieszkaniową (również w bezpośrednim sąsiedztwie obszarów zurbanizowanych), usługową i produkcyjną.
* Przewagi komparatywne w sektorach i kierunkach produkcji o wysokich nakładach pracy i ziemi.
* Zmodernizowany i konkurencyjny sektor przetwórstwa rolno-spożywczego spełniający wysokie standardy jakości produkcji i warunków higienicznych.
* Możliwość wykorzystania rolnictwa do osiągnięcia celów energetycznych kraju.
* Możliwość rozwoju ekologicznej produkcji żywności.
* Zróżnicowana oferta rynkowa produktów tradycyjnych oraz regionalnych oraz jej potencjał rozwojowy.
* Walory turystyczne (w tym m.in. wędkarskie regionów jeziorowych) obszarów wiejskich wzmacniane przez zrównoważone gospodarowanie zasobami naturalnymi.
* Doświadczenia beneficjentów indywidualnych i instytucjonalnych w efektywnym wykorzystaniu środków publicznych.
* Wielokierunkowość i łączenie różnych rodzajów działalności gospodarczych w gospodarstwach domowych (np. agroturystyka, akwakultura, przetwórstwo pochodzących z własnej produkcji artykułów rolno-spożywczych itp.).
* Niski koszt siły roboczej w rolnictwie i rybactwie.
* Dostęp do łowisk na Morzu Bałtyckim.
* Wszechstronna flota rybacka i posiadany majątek trwały rybactwa.
Płaszczyzna środowiskowa
* Wysokie zróżnicowanie naturalnych uwarunkowań środowiska i dobrze rozwinięta sieć obszarów chronionych.
* Wysokie walory przyrodnicze krajobrazu.
* Pozytywny wpływ zrównoważonego rozwoju rolnictwa i rybactwa na walory przyrodnicze krajobrazu rolniczego i bioróżnorodność obszarów wiejskich.
* Stosowanie praktyk i wdrażanie działań w produkcji rolnej sprzyjających mniejszej emisji azotu i fosforu do basenów rzek i dalej do Bałtyku.
* Dobrze zachowana różnorodność zasobów genetycznych w rolnictwie.
* Morskie planowanie przestrzenne.
* Zintegrowane Zarządzanie Obszarami Przybrzeżnymi.
* Komunalizacja małych portów.
* Dobrze rozwinięty system edukacji oraz jednostek naukowo-badawczych zajmujących się problematyką rybactwa śródlądowego.
* Niskointensywny chów ryb w stawach karpiowych.
Słabe strony obszarów wiejskich, rolnictwa i rybactwa
Płaszczyzna społeczna
* Wysokie bezrobocie długotrwałe i ukryte (w tym zjawisko tzw. "dziedziczenia bezrobocia").
* Niska mobilność zawodowa ludności.
* Wysoki poziom zagrożenia ubóstwem i niskie dochody mieszkańców obszarów wiejskich.
* Późny wiek ekonomicznego usamodzielniania się osób młodych i ich finansowa zależność od świadczeń społecznych członków gospodarstwa domowego.
* Mała skłonność osób starszych do wprowadzania zmian i korzystania z nowoczesnych rozwiązań oraz podejmowania dodatkowego zatrudnienia.
* Niekorzystna struktura wykształcenia ludności.
* Słaba dostępność i jakość infrastruktury społecznej (w szczególności przedszkoli oraz form opieki nad dziećmi do 3 roku życia i osobami starszymi).
* Bark zaufania do wspólnych przedsięwzięć inwestycyjnych oraz niski poziom aktywności obywatelskiej.
* Niskie bezpieczeństwo energetyczne gospodarstw domowych na poziomie lokalnym.
* Lokalne deficyty wody w ujęciach zaopatrujących w wodę przeznaczoną do spożycia.
Płaszczyzna gospodarcza
* Niski poziom regionalnej i lokalnej infrastruktury transportowej i energetycznej.
* Słaba dostępność komunikacyjna obszarów wiejskich.
* Zbyt małe wykorzystanie elastycznych form zatrudnienia oraz innych narzędzi rynku pracy służących aktywizacji osób pracujących w niepełnym wymiarze czasu pracy lub niemogących czy mających duże trudności w podjęciu zatrudnienia poza miejscem zamieszkania.
* Niedopasowanie na rynku pracy (np. między kwalifikacjami i umiejętnościami osób wchodzących na rynek pracy a podażą pracy).
* Mała umiejętność i skłonność do podejmowania własnej działalności gospodarczej (pozarolniczej).
* Niska zdolność kredytowa i inwestycyjna osób fizycznych, podmiotów gospodarczych (w tym m.in. producentów i przetwórców rolno-spożywczych) oraz jednostek samorządu terytorialnego wynikająca między innymi z niskiego poziomu ich dochodów.
* Przestarzała infrastruktura (w tym głównie: maszyny, urządzenia oraz budynki wykorzystywane do produkcji) producentów rolnych oraz niski poziom innowacyjności sektora rolno-spożywczego.
* Niski kapitał własny podmiotów gospodarczych działających na obszarach wiejskich oraz mała dostępność do kapitału zewnętrznego.
* Słabo rozwinięta sieć usług doradczych w zakresie rynku pracy i przedsiębiorczości.
* Niska wydajność, rentowność oraz duże wahania produkcji rolno-spożywczej (w tym wynikająca m.in. z dużej zależności wielkości i rentowności produkcji rolnej od warunków pogodowych).
* Rozdrobnienie podaży surowców rolno-spożywczych.
* Słabo zorganizowany rynek pierwszej sprzedaży produktów rolno-spożywczych.
* Duży udział gleb słabych podlegających erozji i gleb zakwaszonych.
* Rozdrobniona struktura agrarna gospodarstw rolnych, której towarzyszy rozproszona struktura własności oraz użytkowania nieruchomości rolnych.
* Brak lub niedostateczny poziom wykorzystania trwałych i skutecznych rozwiązań w zakresie adaptacji produkcji rolno-spożywczej do zmian klimatu.
* Słaba organizacja sektora rolno-spożywczego, w tym m.in. niski poziom rozwoju struktur grup producenckich i przetwórców w sektorze oraz mała aktywność rolników (w szczególności młodych rolników) w zakresie konsolidacji środowiska rolniczego.
* Dekapitalizacja części stawów i ich zły stan techniczny.
* Zaawansowana wiekowo flota rybacka na Bałtyku, wymagająca odnowy i modernizacji oraz przestarzała infrastruktura lub jej brak w portach i przystaniach rybackich.
Płaszczyzna środowiskowa
* Niski poziom lokalnej infrastruktury sanitarnej.
* Niska świadomość ekologiczna mieszkańców obszarów wiejskich.
* Pojawiające się coraz częściej zagrożenia naturalne oraz zjawiska pogodowe mające niekorzystny wpływ na środowisko (np. susze).
* Mała skuteczność działań mających na celu redukcję praktyk niezgodnych z zasadami ochrony środowiska w produkcji rolnej nieobjętej systemem kontroli w ramach mechanizmu cross-compliance (tj. producentów rolnych niebędących beneficjentami płatności bezpośrednich lub wsparcia udzielanego w ramach PROW 2007-2013).
* Słabe zagospodarowanie tzw. ryb małocennych i ich niedołowienie.
* Brak powszechnego systemu ewidencji połowów wędkarskich.
* Brak efektywnego systemu informacji o walorach ekologicznych produkcji stawowej.
* Mała skuteczność działań mających na celu redukcję kłusownictwa.
* Niewielka różnorodność zasobów naturalnych na Morzu Bałtyckim oraz niski stan populacji niektórych gatunków ryb.
Szanse obszarów wiejskich, rolnictwa i rybactwa
Płaszczyzna społeczna
* Powstanie miejsc pracy na obszarach wiejskich i w miastach położonych w miejscu umożliwiającym codzienne dojazdy do pracy z miejsca zamieszkania.
* Podniesienie kwalifikacji i umiejętności mieszkańców obszarów wiejskich.
* Wypromowanie postaw kreatywności oraz skłonności do racjonalnych inwestycji służących podejmowaniu dodatkowego zatrudnienia i prowadzeniu działalności gospodarczej.
* Wzrost dochodów mieszkańców obszarów wiejskich.
* Zwiększenie aktywności młodzieży oraz osób starszych na rynku pracy.
* Wzrost wiedzy na temat zdrowego trybu życia i zdrowej żywności oraz dbałości o zdrowie.
* Rozwój i wdrażanie rozwiązań z zakresu ekonomii społecznej.
* Wzmocnienie poczucia własnej wartości i tożsamości społecznej i kulturowej.
* Rozwój społeczeństwa obywatelskiego.
* Zwiększenie dostępności cenowej rozwiązań w zakresie odnawialnych źródeł energii.
* Upowszechnienie umiejętności stosowania nowoczesnych rozwiązań.
* Zwiększenie dostępności cenowej i wykorzystania technologii i narzędzi wykorzystujących ICT, a w szczególności Internetu szerokopasmowego.
* Rewitalizacja małych miast i obszarów wiejskich będących lokalnymi lokomotywami rozwoju.
* Wzrost znaczenia w sferze publicznej funkcji pozaprodukcyjnych rolnictwa.
Płaszczyzna gospodarcza
* Wzrost konsumpcji wywołany ożywieniem gospodarczym w związku z wychodzeniem z kryzysu oraz zwiększaniem się liczby konsumentów na świecie.
* Poprawa warunków dla rozwoju przedsiębiorczości na obszarach wiejskich powodująca powstawanie nowych i utrzymanie dotychczasowych miejsc pracy oraz redukcję bezrobocia ukrytego w rolnictwie.
* Rozwój infrastruktury transportowej i komunikacyjnej zwiększającej dostępność obszarów wiejskich oraz aktywność zawodową mieszkańców wsi m.in. dzięki umożliwieniu codziennych dojazdów do pracy poza miejscem zamieszkania oraz zwiększeniu atrakcyjności inwestycyjnej tych obszarów.
* Rozwój efektywnej, inteligentnej infrastruktury energetycznej i sanitarnej podnoszącej bezpieczeństwo i atrakcyjność inwestycyjną obszarów wiejskich.
* Rozwój gospodarstw rolnych, leśnych i rybackich w oparciu o ich modernizację, innowacyjność, wykorzystanie nowoczesnych technologii informacyjno-komunikacyjnych oraz wielofunkcyjność (w tym m.in. produkcja OZE, agroturystyka, "domowe przetwórstwo" produktów rolnych, turystyka wędkarska itp.).
* Rozwój infrastruktury telekomunikacyjnej i społecznej powodujący wzrost atrakcyjności obszarów wiejskich jako miejsca zamieszkania, prowadzenia działalności gospodarczej i spędzania wolnego czasu.
* Upowszechnienie zatrudnienia niewymagającego zmiany miejsca zamieszkania bądź codziennych dojazdów do pracy (w szczególności "praca na odległość").
* Wzrost rentowności produkcji rolnej i rybackiej.
* Wzrost konkurencyjności i innowacyjności krajowego przetwórstwa rolno-spożywczego.
* Wzrost popytu na rodzime produkty rolno-spożywcze na rynkach światowych i rynku krajowym osiągnięty m.in. dzięki rozwinięciu systemu promocji oraz wzrostowi skuteczności obecnego systemu promocji produktów rolno-spożywczych.
* Powiększanie rynków zbytu głównych działów produkcji wytwarzanej na obszarach wiejskich.
* Znaczące środki wspierające dalszy rozwój obszarów wiejskich, rolnictwa i rybactwa, w tym w szczególności w ramach polityk krajowych, Wspólnej Polityki Rolnej, Wspólnej Polityki Rybackiej i polityki spójności po 2013 r. oraz ich efektywne i skuteczne wykorzystanie.
* Rosnące oczekiwania konsumentów w zakresie jakości żywności oraz rosnący rynek zbytu na żywność wysokiej jakości, w tym m.in. żywność ekologiczną, produkty regionalne i tradycyjne.
* Rozwój badań i opracowanie nowych technologii i metod produkcji przyjaznych dla środowiska w zakresie rolnictwa i rybactwa.
* Poprawa systemu pierwszej sprzedaży produktów rolno-spożywczych, kanałów dystrybucji i systemów logistycznych.
* Przeciwdziałanie i działania dostosowawcze w rolnictwie, rybactwie i leśnictwie do zmian klimatu.
* Rozwój rybołówstwa na Morzu Bałtyckim, w tym poprzez dostęp do łowisk poza obszarem Morza Bałtyckiego, rozwój portów i przystani morskich, nowe obszary prowadzenia połowów, restrukturyzację i modernizację floty bałtyckiej.
* Wydłużenie sezonu turystycznego oraz wzrost skłonności do wypoczynku na obszarach wiejskich w Polsce.
* Wzrost znaczenia akwakultury.
* Dalsza koncentracja produkcji i konsolidacja zakładów przetwórstwa rybnego oraz integracja środowiska rybackiego.
Płaszczyzna środowiskowa
* Ochrona i zrównoważone korzystanie z zasobów naturalnych, w tym min. wód, gleb, bioróżnorodności, krajobrazu rolniczego, zasobów genetycznych w rolnictwie, leśnictwie i rybactwie.
* Przeciwdziałanie i działania dostosowawcze w rolnictwie, rybactwie i leśnictwie do zmian klimatu.
* Wzrost świadomości ekologicznej społeczeństwa.
* Zmiana oczekiwań konsumentów w zakresie metod produkcji na korzyść ekstensywnych, przyjaznych środowisku i dobrostanowi zwierząt.
* Budowa i poprawa stanu infrastruktury środowiska, w tym m.in. zbiorników zaporowych, infrastruktury wodno-ściekowej, infrastruktury nawadniającej i odwadniającej.
Zagrożenia obszarów wiejskich, rolnictwa i rybactwa
Płaszczyzna społeczna
* Depopulacja obszarów wiejskich oraz pogłębianie niekorzystnych zmian demograficznych na obszarach wiejskich.
* Znacząco niższy poziom dochodów mieszkańców obszarów wiejskich w stosunku do obszarów miejskich oraz duże zróżnicowanie w poziomie dochodów mieszkańców obszarów wiejskich.
* Drenaż zasobów wysoko wykwalifikowanej siły roboczej przez obszary zurbanizowane.
* Ograniczona dostępność do wysokiej jakości usług publicznych.
* Presja na wzrost efektywności wszystkich sektorów gospodarki kosztem dziedzictwa kulturowego obszarów wiejskich.
* Powiększanie się zasięgu grup wykluczenia (m.in. może to dotyczyć wykluczenia energetycznego, informacyjnego, społecznego, powstawanie "dzielnic biedy" wokół aglomeracji miejskich).
* Spadek więzi społecznych (również na skutek migracji zarobkowej).
* Zwiększenie występowania chorób cywilizacyjnych, w tym m.in. w wyniku dużego napływu na rynek krajowy i UE niskiej jakości żywności o niskich wartościach odżywczych.
Płaszczyzna gospodarcza
* Spadek przedsiębiorczości i miejsc pracy spowodowany negatywnymi skutkami kryzysu finansowego.
* Obniżenie zaufania do instytucji sektora finansowego powodujące m.in. zmniejszenie inwestycji w sektorze prywatnym, spadek oszczędności i zmniejszenie skłonności do podejmowania nowych form działalności gospodarczej wymagających od inwestorów zaciągnięcia wieloletnich zobowiązań finansowych.
* Brak lub niedostateczny rozwój regionalnej oraz lokalnej infrastruktury transportowej, energetycznej i komunikacyjnej powodujący ich marginalizację, proces depopulacji oraz spadek atrakcyjności inwestycyjnej.
* Szybki rozwój produkcji charakterystycznej dla obszarów wiejskich w krajach o niższych kosztach produkcji oraz duży napływ na rynek krajowy i UE tanich produktów niskiej jakości, powodujący spadek konkurencyjności polskich produktów.
* Wzrost bezrobocia ukrytego i "szarej strefy".
* Marginalizacja udziału obszarów wiejskich w lokalizacji interwencji publicznych, a w szczególności interwencji inwestycyjnych.
* Nierówna konkurencja ze strony producentów państw członkowskich UE.
* Rozbieżność priorytetów polityki rolnej między innymi państwami UE a Polską lub ograniczenie środków unijnych na Wspólną Politykę Rolną po 2013 r.
* Obniżenie ochrony rolnictwa europejskiego w wyniku negocjacji WTO.
* Kapitał spekulacyjny na giełdach towarowych i duże ryzyko gwałtownych wahań kursów walutowych powodujące wzrost zmienności cen surowców rolnych.
* Pogłębiający się deficyt wody - w perspektywie 2020 r. możliwe ograniczenie dostępu do wody stanowiące barierę dla rozwoju rolnictwa i wzrastająca konkurencja o tereny i zasoby wodne.
* Brak sprawnie działającej melioracji i nawadniania terenów rolniczych.
* Niekorzystny wpływ zmian klimatu na produkcję rolną - zagrożenie dla bezpieczeństwa żywnościowego.
* Bariery legislacyjne utrudniające inwestowanie w zakresie energetyki odnawialnej i infrastruktury wodnej.
* Znaczna sezonowość ruchu turystycznego, a za tym popytu na ryby i usługi wędkarskie w regionach jeziorowych.
* Rozwój populacji i zasięgu występowania gatunków inwazyjnych.
* Choroby w chowie i hodowli ryb (zwłaszcza KHV i VHS).
* Zmienny stan zasobów na Morzu Bałtyckim lub obniżenie stanu zasobów poza Morzem Bałtyckim.
* Spadek podaży surowca w przetwórstwie spowodowany zakazem połowów na określonych obszarach w wyznaczonym okresie lub limitami produkcji (np. w mleczarstwie).
* Rosnące koszty produkcji i przetwórstwa rolno-spożywczego.
Płaszczyzna środowiskowa
* Presja na wzrost efektywności wszystkich sektorów gospodarki kosztem środowiska obszarów wiejskich i krajobrazu rolniczego.
* Spadek różnorodności biologicznej na obszarach wiejskich.
* Zanik pastwisk na skutek wycofywania się rolników z wypasu zwierząt gospodarskich.
* Intensyfikacja produkcji rolnej prowadząca do zwiększenia presji na środowisko i negatywne oddziaływanie na walory krajobrazowe, w tym m.in. wzmożonej emisji azotu i fosforu do wód gruntowych, rzek i Bałtyku.
* Potencjalne zagrożenie ze strony inwazyjnych gatunków obcych, mających negatywny wpływ na różnorodność biologiczną i produkcję rolną.
* Degradacja przestrzeni rolniczej oraz walorów przyrodniczych, krajobrazowych i kulturowych poprzez wprowadzanie wielkoskalowych monokultur upraw energetycznych.
* Zanieczyszczenie wód powierzchniowych.
* Niekontrolowany wzrost zabudowy strefy brzegowej oraz degradacja strefy litoralowej (pomosty, niszczenie strefy brzegowej, grodzenie brzegów itd.).
* Niski popyt na tzw. ryby małocenne i w związku z tym ich niedołowienie.
* Problem z gospodarką zanieczyszczeniami związanymi z turystyką żeglarską.
* Nieefektywna kontrola kłusownictwa.
* Postępująca eutrofizacja jezior.
* Wprowadzanie inwazyjnych gatunków obcych przy zarybianiach, stanowiących zagrożenie różnorodności biologicznej.
* Nieefektywna kontrola rybołówstwa i szara strefa w połowach.
* Zanieczyszczenie środowiska naturalnego i jego wpływ na zdrowotność surowca rybnego oraz liczebność populacji gatunków eksploatowanych rybacko.
* Spadek różnorodności biologicznej spowodowany rozprzestrzenianiem się gatunków obcych.
GŁÓWNE ZAŁOŻENIA STRATEGII
Cel ogólny i wizja obszarów wiejskich, rolnictwa i rybactwa
Potencjał obszarów wiejskich to nie tylko zasoby materialne służące funkcjom społecznym i ekonomicznym obszarów wiejskich, ale także wartości środowiskowe (w tym przyrodnicze i krajobrazowe) oraz niematerialne, w tym m.in. tradycja i kultura. W Europie coraz powszechniejsze staje się traktowanie obszarów wiejskich jako dostarczyciela dóbr publicznych.
|
Wizja obszarów wiejskich Obszary wiejskie w 2020 r. będą atrakcyjnym miejscem pracy, zamieszkania, wypoczynku i prowadzenia działalności rolniczej lub pozarolniczej, które w sposób komplementarny przyczyniają się do wzrostu gospodarczego. Tereny te będą dostarczały dóbr publicznych i rynkowych z zachowaniem unikalnych walorów przyrodniczych, krajobrazowych i kulturowych dla przyszłych pokoleń. Mieszkańcy obszarów wiejskich będą posiadać szeroki dostęp do wysokiej jakości edukacji, zatrudnienia, ochrony zdrowia, dóbr kultury i nauki, narzędzi społeczeństwa informacyjnego i niezbędnej infrastruktury technicznej. Obszary wiejskie zachowają swój unikalny charakter dzięki zrównoważonemu rozwojowi konkurencyjnego rolnictwa i rybactwa. |
Dążąc do przybliżenia zaprezentowanych wizji w perspektywie 2020 r. cel ogólny rozwoju obszarów wiejskich, rolnictwa i rybactwa zdefiniowano następująco:
| Poprawa jakości życia na obszarach wiejskich oraz efektywne wykorzystanie ich zasobów i potencjałów, w tym rolnictwa i rybactwa, dla zrównoważonego rozwoju kraju. |
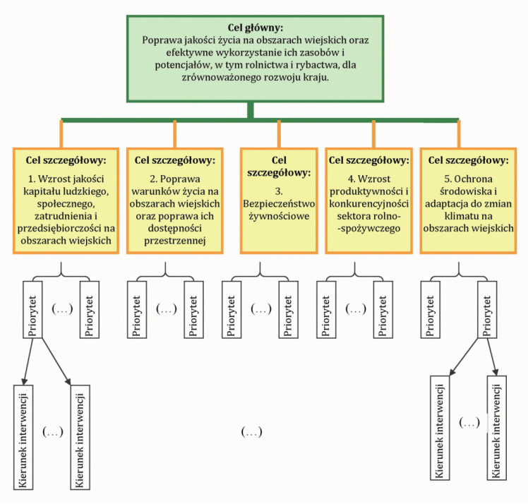
Cele szczegółowe, priorytety i kierunki interwencji
Cele szczegółowe
Cel 1. Wzrost jakości kapitału ludzkiego, społecznego, zatrudnienia i przedsiębiorczości na obszarach wiejskich.
Cel 2. Poprawa warunków życia na obszarach wiejskich oraz poprawa ich dostępności przestrzennej.
Cel 3. Bezpieczeństwo żywnościowe.
Cel 4. Wzrost produktywności i konkurencyjności sektora rolno-spożywczego.
Cel 5. Ochrona środowiska i adaptacja do zmian klimatu na obszarach wiejskich.
Celom szczegółowym zostały przypisane priorytety, a priorytetom kierunki interwencji. Przy czym tylko część ze zdefiniowanych priorytetów i kierunków interwencji będzie realizowana przez programy na rzecz rolnictwa, rybactwa i rozwoju wsi, ponieważ niektóre z zaprojektowanych elementów Strategii zrównoważonego rozwoju wsi, rolnictwa i rybactwa są częścią integralną innych strategii rozwoju.
| Mając na uwadze spójność i komplementarność wszystkich dziewięciu zintegrowanych strategii rozwoju, wybrane kierunki interwencji zdefiniowane w tej strategii będą realizowane w uzgodnieniu z MRiRW w ramach szerszych działań wskazanych w pozostałych strategiach. |
Rysunek 1. Schemat układu celów i priorytetów strategii
Źródło: opracowanie MRiRW.
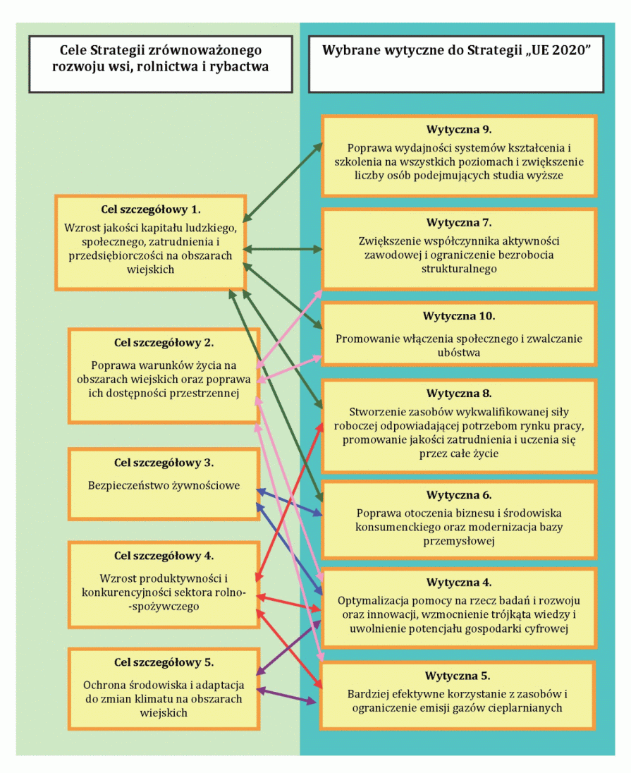
Zgodność celów SZRWRiR z nadrzędnymi strategiami krajowymi i Unii Europejskiej
Rysunek 2. Powiązanie celów SZRWRiR z wytycznymi Strategii "UE 2020"
Źródło: opracowanie MRiRW.
Ponadto cele SZRWRiR są spójne z obecnymi kierunkami rozwoju Unii Europejskiej określonymi w Ogólnych wytycznych dla polityki gospodarczej państw członkowskich i Unii. Zintegrowane wytyczne dotyczące Strategii "Europa 2020", w szczególności:
| Należy pamiętać, że zawarte w strategii kierunki interwencji stanowią zbiór działań, jakie należy podjąć, by osiągnąć zamierzone cele na poziomie kraju, przy czym zróżnicowanie regionalne terenów wiejskich będzie determinowało hierarchię i dobór kierunków interwencji w odniesieniu do potrzeb i szans rozwojowych danego obszaru/regionu, co zostało częściowo już zaprezentowane w strategii w ujęciu terytorialnym celów szczegółowych. |
Opis celów szczegółowych i ich wymiar terytorialny
Zgodnie z wnioskami oceny ex-ante strategii dotyczącymi jej wymiaru terytorialnego: "Praktycznie wszystkie kierunki interwencji mają charakter horyzontalny i potrzeba ich realizacji występuje nadal we wszystkich regionach/województwach. Różna jest natomiast hierarchia ważności uzależniona m.in. od lokalnych potrzeb, uwarunkowanych aktualnym poziomem rozwoju infrastruktury technicznej i społecznej, poziomem rozwoju gospodarczego, poziomem konkurencyjności i innowacyjnością sektora rolno-spożywczego, położeniem względem metropolii bądź lokalnych centrów rozwoju oraz cennością przyrodniczą danego obszaru"3.
Cel szczegółowy 1. Wzrost jakości kapitału ludzkiego, społecznego, zatrudnienia i przedsiębiorczości na obszarach wiejskich
Priorytet 1.1. Podnoszenie umiejętności, poziomu wykształcenia oraz wzrost mobilności zawodowej mieszkańców obszarów wiejskich
Opis priorytetu
Kierunki interwencji priorytetu 1.1. zorientowane zostały na ludność wiejską (w tym osoby pracujące w sektorze rolno-spożywczym), a w szczególności na zwiększanie ich wiedzy, podnoszenie umiejętności i aktywizację mieszkańców obszarów wiejskich. Takie podejście odzwierciedla przekonanie, że poziom zatrudnienia i przedsiębiorczości zależy przede wszystkim od jakości kapitału ludzkiego społecznego, natomiast wzrost wiedzy i podnoszenie umiejętności osób, które pozostają lub będą w przyszłości znajdować się na rynku pracy, zwiększa ich szanse jako pracowników i przedsiębiorców. Niezwykle istotne w tym zakresie będzie m.in.: wdrożenie zasad polityki uczenia się przez całe życie zorientowanego na ułatwianie zmiany zawodu lub doskonalenie zawodowe (szerokie podejście do uczenia się, otwarcie uczenia się na wszystkich, partnerstwo na rzecz LLL, otwarte podejście do kwalifikacji, ułatwianie dostępu do nowych ścieżek kariery, efektywne inwestowanie w uczenie się), wzmacnianie programów edukacji liderów życia publicznego i społecznego, w tym systemu identyfikacji liderów społecznych i wspieranie ich rozwoju, podnoszenie umiejętności i kwalifikacji zawodowych osób pracujących w sektorze rolno-spożywczym oraz podnoszenie umiejętności związanych z wykorzystywaniem technologii ICT i prowadzeniem działalności gospodarczej. Jednocześnie realizacja tego priorytetu powinna przyczyniać się do wyrównywania szans edukacyjnych młodzieży z obszarów wiejskich (w tym m.in. poprzez stypendia). W ramach tego priorytetu należy również podejmować działania na rzecz rozwoju doradztwa zawodowego oraz dostosowania oferty z zakresu kształcenia do potrzeb lokalnych rynków pracy.
Wymiar terytorialny priorytetu
Kierunki interwencji w ramach priorytetu 1.1. wpływają nie tylko na poziom przygotowania zawodowego, ale także na dostosowywanie się do zmieniających się potrzeb rynku pracy, co będzie sprzyjało łatwiejszemu znalezieniu pracy, także w przypadku zmiany zawodu. Przywołane kierunki interwencji dotyczą obszarów wiejskich wszystkich województw.
Priorytet 1.2. Zwiększanie zatrudnienia mieszkańców obszarów wiejskich bez konieczności zmiany ich miejsca zamieszkania
Opis priorytetu
Wzrost poziomu zatrudnienia wśród osób mieszkających na wsi zależy również od rozwoju i dostępności rynku pracy. Dlatego biorąc pod uwagę nakłady finansowe ponoszone przez osoby, które decydują się na zmianę miejsca zamieszkania z powodu podjęcia pracy w odległym miejscu (od pierwotnego miejsca zamieszkania) oraz dysfunkcje społeczne przejawiające się m.in. w osłabianiu więzi społecznych, proponuje się zwiększenie zatrudnienia za pomocą działań, które nie wymagają od pracownika zmiany miejsca zamieszkania. Podstawowym narzędziem w realizacji tego priorytetu jest poprawa wahadłowej mobilności przestrzennej na poziomie lokalnym i regionalnym.
Niezbędne jest więc również wzmocnienie roli instytucji na obszarze województw, na których ciążą ustawowo określone zadania organizowania przewozów pasażerskich, a także opracowywanie strategii i programów transportowych, promowania profesjonalnych procedur planowania rozwoju infrastruktury transportowej na szczeblu regionalnym, powiatowym i gminnym, nadzór nad konsekwentną realizacją planów w zakresie usprawnień organizacyjnych i zadań badawczych, monitoringu funkcjonowania systemu transportowego.
Należy podjąć działania służące włączeniu transportu kolejowego w system transportu między głównymi ośrodkami miejskimi i obszarami peryferyjnymi, przy jednoczesnym procesie optymalizacji całego systemu. Równocześnie należy wzmocnić regionalny i lokalny transport autobusowy w relacjach zamiejskich, pozwalający na bezpośrednie powiązanie z obszarem metropolitalnym przyległych obszarów wiejskich, podjąć działania na rzecz budowy i rozwoju bezpośrednich powiązań lokalnych. Ponadto należy dążyć do integracji taryfowo-biletowej.
Istotnym jest podejmowanie działań sprzyjających szerszemu zastosowaniu elastycznych form pracy. Należy skoordynować i wzajemnie powiązać instrumenty wsparcia kierowane do pracodawców i przedsiębiorców w związku ze wspieraniem zastosowań ICT i elastycznych form pracy. Upowszechnienie stosowania takich form pracy powinno dotyczyć również pracy w niepełnym wymiarze czasu i w dogodnym systemie godzinowym (pracownik będzie mógł dostosować rozkład godzinnego systemu pracy do potrzeb pracodawcy i własnych możliwości).
Przeszkodą zwiększenia możliwości zatrudnienia mieszkańców obszarów wiejskich bez konieczności zmiany ich miejsca zamieszkania jest niska dostępność do usług opieki nad dzieckiem na tych terenach. Rozwiązaniem tego problemu jest podjęcie działań zmierzających do likwidacji trudności, poprzez tworzenie i poprawę funkcjonowania placówek opieki nad dzieckiem oraz wsparcie budowy/tworzenia i modernizacji niezbędnej w tym zakresie infrastruktury społecznej (budowa przedszkoli itp.). Jednocześnie należy zmierzać do aktywizacji pozarolniczych rynków pracy, zlokalizowanych głównie w małych miastach będących lokalnymi centrami rozwoju na obszarach wiejskich.
Realizacja działań podejmowanych w ramach priorytetu 1.2. powinna przebiegać równolegle z działaniami z zakresu priorytetu 2.2., 2.3. oraz 1.3.
Wymiar terytorialny priorytetu
Kierunki interwencji zawarte w priorytecie 1.2. odnoszą się do wszystkich województw, w tym szczególnie do regionów o słabo rozwiniętej infrastrukturze komunikacyjnej, umożliwiającej wahadłowe przemieszczanie się pomiędzy miejscami zamieszkania i pracy. Priorytet ten ma szczególne znaczenie w stosunku do większości terytorium kraju, a przede wszystkim na terenach o słabej sieci komunikacyjnej oraz obszarach w zasięgu oddziaływania ośrodków rozwoju. Natomiast zagadnienie wykorzystania elastycznych form pracy odnosi się do całego obszaru kraju, przy czym priorytetem w zakresie interwencji publicznych powinny być te tereny, gdzie ze względu na duże oddalenie od ośrodków rozwoju rzeczywisty czas dojazdu pracy obniża aktywność zawodową mieszkańców obszarów wiejskich.
Rysunek 3. Priorytetowe obszary wzmacniania infrastruktury służącej wzrostowi zatrudnienia mieszkańców obszarów wiejskich bez konieczności zmiany ich miejsca zamieszkania
Źródło: opracowanie MRiRW na podstawie informacji dotyczącej stanu realizacji Programu budowy dróg krajowych na lata 2011-2015 (wg stanu na dzień 20 stycznia 2012 r., Generalna Dyrekcja Dróg Krajowych i Autostrad GDDKiA).
Priorytet 1.3. Rozwój przedsiębiorczości i pozarolniczych miejsc pracy z wykorzystaniem potencjału endogenicznego obszarów wiejskich
Opis priorytetu
W ramach omawianego priorytetu należy wspierać dywersyfikację źródeł dochodów i zatrudnienia na obszarach wiejskich, stąd pierwszym z omawianej grupy kierunków interwencji jest "wspieranie tworzenia pozarolniczych miejsc pracy na obszarach wiejskich". Kolejna grupa działań służąca rozwojowi przedsiębiorczości i pozarolniczych miejsc pracy na obszarach wiejskich została przypisana do kierunku interwencji o nazwie "rozwój przedsiębiorczości na obszarach wiejskich" (np. wytwarzanie energii ze źródeł odnawialnych w małych jednostkach wytwórczych, zlokalizowanych w niewielkich odległościach od dostawców surowców oraz odbiorców końcowych). Ponadto powinny zostać opracowane narzędzia zachęcające do tworzenia i rozwoju przedsiębiorczości, w tym m.in. związanej z turystyką oraz lokalną produkcją i wartościami kulturowymi (lub regionalnymi). Rozwój przedsiębiorczości powinien odbywać się również w kierunku rozwoju lokalnych rynków pracy w małych miastach oraz zwiększania aktywności mieszkańców obszarów wiejskich.
Jednocześnie należy ułatwiać i promować prowadzenie działalności gospodarczej towarzyszącej produkcji rolnej i rybackiej, m.in. poprzez upowszechnianie dobrych praktyk z tego zakresu, wprowadzanie rozwiązań prawnych ułatwiających prowadzenie i ewidencjonowanie działalności gospodarczej towarzyszącej ww. rodzajom produkcji (np. ułatwienia w zakresie sprzedaży i wytwarzania lokalnych produktów rolno-spożywczych czy też rozwój i promocja agroturystyki).
Uzupełnieniem ww. działań powinno być zwiększenie dostępu do kapitału zewnętrznego, np. w postaci funduszy mikropożyczkowych czy też funduszy poręczeniowo-gwarancyjnych, umożliwiających rozpoczęcie i prowadzenie działalności gospodarczej podmiotom, których kapitał początkowy nie jest wystarczający dla rozpoczęcia lub rozwoju działalności gospodarczej. Ponadto należy zwiększyć dostęp do instytucji otoczenia biznesu, które oferują przedsiębiorcom oraz osobom zamierzającym rozpocząć prowadzenie własnej działalności gospodarczej usługi wspierające (w tym min. usługi informacyjne, doradcze lub finansowe).
Wymiar terytorialny priorytetu
Priorytet 1.3. ma zasadnicze znaczenie dla dynamiki rozwoju obszarów wiejskich w Polsce. Służy rozwojowi przedsiębiorczości i tworzeniu miejsc pracy na wsi, a także rozwojowi związków kooperacyjnych z przemysłem. Dotyczy to w szczególności gmin o wysokim poziomie bezrobocia, najczęściej rolniczych, położonych w znacznej odległości od rozwiniętych terenów miejskich oraz na obszarach rozdrobnionego rolnictwa, gdzie potrzeba uzupełniania niezadawalających dochodów uzyskiwanych z produkcji rolniczej jest największa. W pewnym zakresie dotyczy to także obszarów o lepszej strukturze agrarnej, gdzie notowany jest najwyższy poziom rejestrowanej stopy bezrobocia. W pozostałych częściach kraju problem ten występuje w mniejszej skali.
Priorytet 1.4. Zapobieganie i ograniczanie wykluczenia społecznego i aktywizacja mieszkańców obszarów wiejskich
Opis priorytetu
Realizacja priorytetu ma na celu przeciwdziałanie wykluczeniu społecznemu (w tym w szczególności przeciwdziałanie ubóstwu i wykluczeniu dzieci oraz osób starszych), integrację przez aktywizację społeczną i zawodową grup zagrożonych wykluczeniem, rozwój wysokiej jakości usług społecznych, rozwój kapitału społecznego oraz promocję ekonomii społecznej. Ostatnie z przywołanych działań obejmuje: zapobieganie wykluczeniu społecznemu, odtwarzanie więzi kooperacyjnych, upowszechnianie "myślenia w kategoriach wspólnoty lokalnej" i wspólnego dobra, budowanie tożsamości lokalnej i ponadsektorowego partnerstwa na rzecz rozwoju konkretnej społeczności. Szczególnie użytecznym z tego punktu widzenia instrumentem może być np. tworzenie i rozwój spółdzielni socjalnych (adresowanych do długotrwale bezrobotnych) lub wdrożenie rozwiązań dotyczących funkcjonowania przedsiębiorstw społecznych (przedsiębiorstwo powiązane z konkretnym terytorium i dostarczające usługi publiczne na rzecz danej społeczności). Rozwojowi ekonomii społecznej powinna towarzyszyć modernizacja systemów zabezpieczenia społecznego, co ma szczególne znaczenie w kontekście wykorzystania potencjału demograficznego obszarów wiejskich oraz może wpływać na kształtowanie struktury agrarnej i potencjału ekonomicznego indywidualnych gospodarstw rolnych. Równolegle powinny być realizowane działania na rzecz wzmacniania i rozwoju kapitału społecznego, który odgrywa coraz większą rolę w rozwoju danych terenów. Kolejnym zagadnieniem, którego dotyczy ten priorytet, jest aktywizacja mieszkańców obszarów wiejskich, realizowana w oparciu o pobudzanie społecznej aktywności, aktywne włączenie lokalnych społeczeństw w działania na rzecz rozwoju lokalnego i regionalnego oraz upowszechnianie wymiany informacji i doświadczeń w zakresie rozwoju obszarów wiejski (np. za pomocą dedykowanych sieci ICT czy też sieciowania instytucji i organizacji o charakterze społecznym).
Należy również kontynuować prace Międzyresortowego Zespołu do spraw Reformy Systemu Ubezpieczenia Społecznego Rolników w zakresie: racjonalizacji wydatków budżetowych na system ubezpieczenia społecznego rolników (ukierunkowanie dotacji na sfinansowanie ubezpieczenia emerytalno-rentowego rolnikom, których dochody uniemożliwiają sfinansowanie tego ubezpieczenia z własnych dochodów osiąganych z działalności rolniczej), zniesienia generowanych przez obecny system ubezpieczenia społecznego rolników antybodźców do podejmowania działalności pozarolniczej na terenach wiejskich oraz zwiększenia swobody przepływu ubezpieczonych między systemem ubezpieczenia społecznego rolników a powszechnym systemem ubezpieczeń społecznych.
Jednocześnie biorąc pod uwagę zmiany demograficzne oraz kulturowe, które będą miały istotne znaczenie dla rozwoju społeczno-gospodarczego kraju (w tym również obszarów wiejskich) w okresie 2011-2020, należy promować i rozwijać usługi opiekuńcze nad osobami starszymi i niepełnosprawnymi. Realizowanie powyższych pozwoli zwiększyć spójność społeczną oraz przyczyni się do zwiększenia zatrudnienia i aktywności zawodowej.
Wymiar terytorialny priorytetu
W ramach priorytetu 1.4. szczególne znaczenie przypisać należy kierunkowi interwencji 1.4.1., który powinien mieć zastosowanie w najbiedniejszych i najsłabiej rozwiniętych tzw. problemowych gminach, występujących we wszystkich regionach. Pozostałe kierunki interwencji tego priorytetu mają wymiar horyzontalny.
Cel szczegółowy 2. Poprawa warunków życia na obszarach wiejskich oraz poprawa ich dostępności przestrzennej
Priorytet 2.1. Rozwój infrastruktury gwarantującej bezpieczeństwo energetyczne i sanitarne na obszarach wiejskich
Opis priorytetu
Jednym z warunków prowadzenia działalności gospodarczej oraz czynnikiem decydującym o jakości życia jest dostępność lokalnej infrastruktury energetycznej o odpowiednim standardzie, która na obszarach wiejskich jest niewystarczająca. Dlatego osiągnięcie zamierzonych celów strategii wymaga modernizacji sieci przesyłowych i dystrybucyjnych energii elektrycznej w tym środowisku, co powinno być katalizatorem rozwoju przedsiębiorczości i poprawy jakości życia mieszkających tam ludzi. Działania modernizacyjne powinny dotyczyć remontów, rozbudowy i przebudowy sieci dystrybucyjnej energii elektrycznej na nowocześniejszą i bardziej wydajną oraz zmianę struktury (typologii) sieci przesyłowych i dystrybucyjnych. Należy również rozbudowywać i przebudowywać powiązania sieci przesyłowej między regionami. Obok rozwiązań w zakresie rozwoju modernizacji sieci przesyłowych i dystrybucyjnych energii należy zadbać o rozwój energetyki rozproszonej poza istniejącą siecią energetyczną z wykorzystaniem lokalnych odnawialnych źródeł energii.
Mając jednocześnie na uwadze, że stan mocy wytwórczych stwarza ryzyko niezaspokojenia w przyszłości zapotrzebowania na energię elektryczną, właściwym jest wspieranie dywersyfikacji źródeł wytwarzania energii elektrycznej na obszarach wiejskich. Działania podejmowane w tym zakresie powinny być skoncentrowane wokół wypracowania, a następnie wdrożenia wydajnego i efektywnego systemu wytwarzania energii elektrycznej na tych terenach (również opartych na zdolności produkcyjnej - podstawowej i ubocznej - rolnictwa i rybactwa). W tym zakresie szczególną rolę powinny odgrywać biogazownie rolnicze, w których do wytwarzania biogazu jako nośnika energii elektrycznej lub energii cieplnej wykorzystywane są produkty uboczne z rolnictwa lub przetwórstwa rolno-spożywczego. Biogazownie rolnicze mogą spełniać podwójną rolę jako obiekty poprawiające bezpieczeństwo energetyczne poprzez stabilne dostawy energii oraz sanitarne poprzez unieszkodliwianie tych produktów ubocznych rolnictwa i przemysłu rolno-spożywczego, które niejednokrotnie sprawiają trudności z ich zagospodarowaniem. Jednocześnie należy wesprzeć rozwój i upowszechnienie rozwiązań w zakresie kogeneracji, w tym w szczególności kogeneracji rozproszonej - skojarzone wytwarzanie energii elektrycznej i cieplnej w układach położonych w bezpośrednim sąsiedztwie odbiorców energii.
Ponadto należy wspierać inwestycje infrastrukturalne zwiększające jakość i standard życia na obszarach wiejskich, w szczególności w zakresie rozbudowy i modernizacji ujęć wody i sieci wodociągowej, rozbudowy i modernizacji sieci kanalizacyjnej i oczyszczalni ścieków na obszarach wiejskich oraz rozbudowy sieci przesyłowej i dystrybucyjnej gazu ziemnego na obszarach wiejskich. Trzeba pamiętać, by projekty te w miarę możliwości i potrzeb były realizowane łącznie/jednocześnie, co w sposób istotny wpłynie na obniżenie kosztów każdej z inwestycji oraz pozwoli na wdrożenie zintegrowanych systemów w zakresie infrastruktury sanitacji wsi.
Jakość życia na obszarach wiejskich w coraz większym stopniu związana jest z możliwością korzystania z zasobów przyrodniczych (dobra materialne i niematerialne), dlatego m.in. tak ważna jest dbałość o dobry stan środowiska wsi. Jest to tylko jedna z przyczyn, dla których należy podejmować działania rozwijające systemy zbiórki, odzysku i unieszkodliwiania odpadów. Będą one realizowane między innymi w oparciu o obowiązujący od dnia 1 stycznia 2011 r. "Krajowy plan gospodarki odpadami 2014" (M. P. z 2010 r. Nr 101, poz. 1183).
Wymiar terytorialny priorytetu
W przypadku priorytetu 2.1. pierwszeństwo w skali całego kraju należy przypisać kierunkowi interwencji 2.1.1. i to nie tylko z punktu widzenia rozwoju obszarów wiejskich. Stan wyeksploatowania sieci przesyłowych na chwilę obecną staje się poważnym zagrożeniem dla osiągnięcia zakładanego tempa rozwoju gospodarczego kraju. Ponadto na terenach wiejskich często występuje brak dostępu do tzw. "mocy". Pozostałe kierunki interwencji w ramach tego priorytetu są komplementarne w swym charakterze i wymagają wdrożenia w skali całego kraju, szczególnie w tych regionach, gdzie poziom dostępności i jakości infrastruktury jest niezadowalający oraz na obszarach, gdzie rozwój danej infrastruktury jest niezbędny ze względów bezpieczeństwa i ochrony zasobów naturalnych.
Priorytet 2.2. Rozwój infrastruktury transportowej gwarantującej dostępność transportową obszarów wiejskich
Opis priorytetu
Infrastruktura transportowa determinuje zarówno mobilność przestrzenną, jak i zawodową, wpływając m.in. na możliwość dojazdu do pracy, rozwój transportu zbiorowego, spedycji, zwiększenie i poszerzenie ryków zbytu produkcji wytwarzanej na obszarach wiejskich (zarówno dotyczącej produktów, jak i usług). Dla rozwoju tych regionów potrzebne są takie rozwiązania, które umożliwią transport i komunikację na poziomie lokalnym, regionalnym i międzyregionalnym. Do działań tych należą przede wszystkim rozbudowa i modernizacja lokalnej sieci drogowej i kolejowej na obszarach wiejskich oraz powiązania miasto - wieś, które będą spełniały obowiązujące standardy jakości oraz uwzględnią koncepcję zagospodarowania terenów, na których planowana jest inwestycja (rozwiązania uwzględniające przestrzenne kierunki zabudowy miejscowości oraz zwiększanie dostępności do usług publicznych - np. dojazd do urzędu gminy, najbliższej placówki medycznej itp.). Należy również podjąć takie działania, jak: modernizację infrastruktury drogowej i kolejowej, unowocześnienie i zakup taboru pasażerskiego (szczególnie przewidzianego do kursowania po liniach o niewielkich potokach ruchu i obsługującego przewozy regionalne) 4.
Jednocześnie należy tworzyć powiązania lokalnej sieci drogowej z siecią dróg regionalnych, krajowych, ekspresowych i autostrad (co oznacza zintegrowane podejście do planowania i realizacji budowy, przebudowy i remontów dróg) oraz wspierać tworzenie infrastruktury i rozbudowę węzłów przesiadkowych transportu kołowego i kolejowego na obszarach wiejskich (opartej na budowie i rozwoju zintegrowanej infrastruktury transportu pasażerskiego w układzie lokalnym i regionalnym na obszarach wiejskich). Do działań niezbędnych w tym zakresie należy więc m.in. modernizacja dworców autobusowych i kolejowych, a także organizacja autobusowych funkcji dworcowych bezpośrednio przy dworcach kolejowych.
Układ powiązań lokalnej sieci drogowej z siecią dróg regionalnych, krajowych, ekspresowych i autostrad powinien uwzględniać założenia zawarte w obowiązujących dokumentach dotyczących projektowania, budowy i modernizacji infrastruktury transportowej oraz konieczność zapewnienia spójności terytorialnej, w tym poprzez rozbudowę połączeń lokalnych z ośrodkami miejskimi. Przy projektowaniu powiązań transportowych powinno się również uwzględnić komplementarność inwestycji krajowych i samorządowych w poszczególnych gałęziach transportowych.
Wymiar terytorialny priorytetu
Realizacja priorytetu 2.2. pobudzi rozwój obszarów wiejskich, a także podtrzyma ich żywotność. Kierunki interwencji w ramach tego priorytetu wymagają wdrożenia w skali całego kraju, a szczególnie na obszarach, gdzie poziom dostępności i jakości infrastruktury ogranicza dostępność transportową tych obszarów, hamując tym samym ich rozwój gospodarczy. Lokalizacja projektów służących realizacji tego priorytetu powinna służyć również tworzeniu efektywnych kanałów dyfuzji pomiędzy obszarami wiejskimi i miejskimi.
Priorytet 2.3. Budowa i rozwój infrastruktury i technologii umożliwiających mieszkańcom obszarów wiejskich korzystanie i dostęp do technologii ICT o wysokim standardzie
Opis priorytetu
Realizacja priorytetu będzie możliwa głównie dzięki budowie i modernizacji sieci szerokopasmowych na obszarach wiejskich, budowie i rozwojowi kompleksowej wydajnej infrastruktury ICT dedykowanej dla mieszkańców obszarów wiejskich, wyposażeniu podmiotów świadczących usługi publiczne w sprzęt i oprogramowanie (wraz z serwisem). W ramach tego priorytetu należy podjąć działania służące ułatwieniu mieszkańcom obszarów wiejskich korzystania z zaawansowanych technologii ICT oraz zwiększeniu dostępności cenowej infrastruktury ICT osobom należącym do grup zagrożonych wykluczeniem. Należy więc podjąć działania w zakresie budowy/rozbudowy infrastruktury ICT na obszarach wiejskich, jak również tworzyć lub modernizować miejsca dostępu do Internetu szerokopasmowego (np. w szkołach, bibliotekach, domach kultury, ośrodkach doradztwa rolniczego itp.) i wyposażać je zarówno w niezbędny sprzęt (taki jak komputery, serwery itp.), jak i oprzyrządowanie i usługi (np. serwisowe). Ponadto należy wspierać budowę i rozwój narzędzi o zasięgu lokalnym i regionalnym lub ponadregionalnym, wykorzystujących technologię ICT. Wpłynie to na: poprawę struktury zatrudnienia na obszarach wiejskich, wzrost jakości kapitału ludzkiego, rozwój gospodarczy, wzrost konkurencyjności przedsiębiorców i producentów rolnych, a także na wzrost solidarności i integracji społecznej. Działaniom przewidzianym do realizacji w ramach tego priorytetu powinny towarzyszyć działania dotyczące podnoszenia umiejętności związanych z wykorzystywaniem technologii ICT, o czym mowa w priorytecie 1.1.
Wymiar terytorialny priorytetu
Realizacja priorytetu 2.3. pobudza rozwój obszarów wiejskich i służy zachowaniu ich żywotności. Projektowane w ramach tego priorytetu interwencje publiczne powinny dotyczyć całego kraju, przy czym w sposób szczególny należy wspierać te obszary, gdzie rozwój i dostępność ICT z przyczyn ekonomicznych nie jest podejmowany lub występuje niska skłonność do inwestycji w tym zakresie podmiotów prywatnych.
Priorytet 2.4. Rozwój infrastruktury społecznej zapewniającej mieszkańcom obszarów wiejskich dostęp do dóbr i usług
Opis priorytetu
Poprawa jakości życia na obszarach wiejskich wpłynie na łatwiejszy dostęp do dóbr i usług publicznych o wysokiej jakości. W związku z tym należy podjąć intensywne działania na rzecz budowy i modernizacji/rozwoju szeroko pojętej infrastruktury edukacji (w tym np. remonty i budowa obiektów szkolnych na obszarach wiejskich), a także tworzyć i modernizować infrastrukturę dla inkubowania przedsięwzięć społecznych i obywatelskich. Ponadto w ramach tego priorytetu powinny być realizowane działania, służące budowie i rozwojowi infrastruktury kultury i turystyki oraz promocji dziedzictwa kulturowego. Przyczyni się to do stworzenia bogatej oferty turystycznej i kulturowej na wysokim poziomie poprzez m.in. budowę i modernizację lokalnej bazy turystycznej, utrzymanie i ochronę dziedzictwa kulturowego (m.in. dzięki wsparciu lokalnych i ponadlokalnych inicjatyw skierowanych na kultywowanie tradycji) czy też rewitalizację obszarów zdegradowanych. Budowa i rozwój infrastruktury turystycznej w wielu rejonach kraju przyczyni się do pozytywnych zmian niezbędnych do prowadzenia usług polegających na obsłudze amatorskich połowów ryb w wodach śródlądowych lub połowów sportowo-rekreacyjnych w wodach morskich. Należy również rozwijać bazę sportową obszarów wiejskich poprzez budowę nowych bądź modernizację istniejących obiektów i urządzeń sportowych oraz ich wyposażenia. Przyczyni się to do wzrostu aktywności fizycznej mieszkańców, pozwoli na rozwój lokalnych organizacji sportowych i wpłynie na poprawę jakości oferty spędzania czasu wolnego na obszarach wiejskich. Infrastruktura ta powinna być użyteczna i dostępna dla wszystkich lokalnych mieszkańców. Jednocześnie należy wspierać budowę i rozwój infrastruktury usług zdrowotnych poprzez tworzenie i modernizację istniejących obiektów użyteczności publicznej oraz ich wyposażenia, wykorzystywanych w świadczeniu usług zdrowotnych (mogą to być zarówno remonty istniejących obiektów, jak i budowa nowych bądź adaptowanie istniejących budynków lub pomieszczeń). Wszystkim wyżej wymienionym inwestycjom powinny towarzyszyć działania służące zapewnieniu wysokiej jakości usług publicznych świadczonych na rzecz mieszkańców obszarów wiejskich.
Wymiar terytorialny priorytetu
Priorytet 2.4. dotyka kolejnego problemu, którego rozwiązanie wymaga wieloletnich działań, z jednej strony rozbudowujących istniejącą infrastrukturę społeczną, a z drugiej niwelujących istniejące dysproporcje rozwojowe. W coraz większym stopniu dotyczy to gmin położonych w znacznej odległości od miast i centrów rozwoju na terenie całego kraju.
Priorytet 2.5. Rozwój infrastruktury bezpieczeństwa na obszarach wiejskich
Opis priorytetu
Infrastruktura bezpieczeństwa jest bardzo szerokim pojęciem i będzie opisana głównie w Strategii Rozwoju Systemu Bezpieczeństwa Narodowego RP 2011-2020/22, natomiast w ramach celów Strategii zrównoważonego rozwoju wsi, rolnictwa i rybactwa wskazuje się wyłącznie na wybrane działania, jakie należy podejmować na obszarach wiejskich. Są nimi: ochrona i przeciwdziałanie zagrożeniom naturalnym, bezpieczeństwo weterynaryjne i fitosanitarne na wsi, jak również skuteczne i efektywne zarządzanie kryzysowe. W szczególności należy wspierać rozwój infrastruktury wodno-melioracyjnej i innej, łagodzącej zagrożenia naturalne na obszarach wiejskich oraz przeciwdziałającej skutkom występowania zjawisk naturalnych (np. wichury, susze, powodzie). Przy czym działania te powinny uwzględniać naturalne procesy zachodzące w przyrodzie dla zachowania środowiska naturalnego (np. znaczenie występowania naturalnych rozlewisk dla zachowania wybranych gatunków ryb). Ponadto niezwykle istotną rolę będą odgrywały również działania dotyczące kontroli jakości żywności, weterynaryjnej ochrony zdrowia publicznego, ochrony roślin i zdrowia zwierząt.
Wymiar terytorialny priorytetu
Priorytet 2.5. wiąże się z systemem bezpieczeństwa całego kraju. Natomiast realizacja kierunku interwencji 2.5.1. jest szczególnie istotna na obszarach wzdłuż cieków wodnych i w dorzeczach głównych rzek przepływających przez Polskę, a przede wszystkim na terenach zalewowych narażonych na powodzie i podtopienia.
Cel szczegółowy 3. Bezpieczeństwo żywnościowe
Priorytet 3.1. Utrzymanie i poprawa jakości bazy produkcyjnej rolnictwa i rybactwa
Opis priorytetu
Utrzymanie i poprawa jakości bazy produkcyjnej rolnictwa i rybactwa wymaga przede wszystkim zachowania nieodnawialnych zasobów produkcyjnych. Kluczowe znaczenie w tym zakresie ma utrzymanie gruntów rolnych w dobrej kulturze rolnej, służące zachowaniu tych gruntów w gotowości do produkcji przy równoczesnym uwzględnieniu wymogów środowiska. Obecnie głównym instrumentem realizacyjnym tego kierunku interwencji są płatności bezpośrednie w ramach Wspólnej Polityki Rolnej. Wsparcie to jest oddzielone od produkcji. Dzięki temu beneficjenci mogą dostosowywać swoją produkcję do oczekiwań rynkowych, ponieważ dofinansowanie uzależnione jest od przestrzegania określonych norm dobrej kultury rolnej zgodnej z ochroną środowiska oraz innymi wymogami w zakresie ochrony środowiska, bezpieczeństwem żywności, dobrostanem zwierząt poprzez objęcie tzw. zasadą wzajemnej zgodności.
Równie ważne są działania zapewniające żywotność ekonomiczną gospodarstw rolnych, zarówno poprzez bezpośrednie wspieranie dochodów rolniczych oraz tradycyjne instrumenty stabilizowania relacji cenowych w tym sektorze, jak i spektrum działań służących poprawie ich efektywności ekonomicznej oraz ich pozycji rynkowej. Niezbędne w tym zakresie jest m.in. wsparcie inwestycyjne gospodarstw rolnych oraz wsparcie dostosowań strukturalnych i organizacyjnych w sektorze rolnym i w całym łańcuchu rolno-żywnościowym, o czym mowa szerzej w opisie czwartego celu szczegółowego (głównie w priorytecie 4.1.).
Kolejnym elementem niezbędnym dla utrzymania i poprawy jakości bazy produkcyjnej rolnictwa i rybactwa jest optymalizacja bazy genetycznej produkcji roślinnej, zwierzęcej i rybackiej poprzez zapewnienie stabilnych warunków do realizacji programów hodowlanych poszczególnych ras zwierząt gospodarskich i ryb oraz realizację działań wspomagających postęp biologiczny w produkcji zwierzęcej i rybackiej. Ponadto konieczne jest zachowanie bazy genetycznej produkcji roślinnej zarówno ze względu na wartości wynikające z tradycji i kultury obszarów wiejskich, ale przede wszystkim spowodowane jest to koniecznością zabezpieczenia wartościowych odmian roślin uprawnych i roślin towarzyszących tym uprawom.
Wymiar terytorialny priorytetu
Realizacja kierunku interwencji 3.1.1. dotyczy: (i) UR, których rolnicze wykorzystanie ma istotne znaczenie dla utrzymania stabilnej wielkości produkcji rolnej w Polsce (ii) terenów, które mają szczególne walory produkcyjne dla rolnictwa (są to UR, gdzie występują kompleksy gleb o dużym potencjale produkcyjnym rolnictwa oraz użytki zielone) (iii) terenów, gdzie niekorzystne warunki gospodarowania mogą powodować porzucanie ziemi, co z kolei ma negatywny wpływ na środowisko naturalne i może powodować lub sprzyjać niekorzystnym zmianom demograficznym, w tym m.in. występowaniu zjawiska depopulacji. Kierunek interwencji 3.1.2. powinien być realizowany w (i) gospodarstwach rolnych, które już obecnie mają istotny wpływ na bezpieczeństwo żywnościowe oraz bezpieczeństwo żywności, (ii) w nowo powstających i modernizujących się gospodarstwach rolnych, które mają wejść do ww. grupy, (iii) gospodarstwach, które dzięki prowadzonej produkcji rolnej realizują cele środowiskowe. Kierunek interwencji 3.1.3. ma wymiar horyzontalny.
Rysunek 4. Priorytetowe obszary wsparcia utrzymania i poprawy jakości bazy produkcyjnej rolnictwa w zakresie produkcji roślinnej i zwierząt hodowlanych należących do przeżuwaczy
Źródło: opracowanie IUNG-PIB.
Priorytet 3.2. Wytwarzanie wysokiej jakości, bezpiecznych dla konsumentów produktów rolno-spożywczych
Opis priorytetu
Produkcja żywności o wysokich walorach jakościowych (w tym również produktów rybnych) stanowi odpowiedź na rosnące wymagania konsumentów i jest jednocześnie sposobem na podniesienie konkurencyjności i tym samym dochodów producentów. Podstawowym elementem omawianego priorytetu są działania, które gwarantują, że żywność trafiająca na rynek jest bezpieczna dla konsumentów. Dlatego tak istotna jest kontrola jakości i bezpieczeństwa żywności, a także ścisła i efektywna współpraca między organami uczestniczącymi w tym procesie (w szczególności chodzi o współpracę: Inspekcji Jakości Handlowej Artykułów Rolno-Spożywczych, Inspekcji Weterynaryjnej, Państwowej Inspekcji Sanitarnej, Inspekcji Jakości Handlowej Artykułów Rolno-Spożywczych, Państwowej Inspekcji Ochrony Roślin i Nasiennictwa oraz Państwowej Inspekcji Handlowej). Działaniom tym powinno towarzyszyć wdrożenie wsparcia dla wytwarzania wysokiej jakości towarów rolno-spożywczych, w tym produktów wytwarzanych metodami integrowanymi, ekologicznymi i tradycyjnymi z lokalnych surowców i zasobów oraz produktów rybnych (m.in. należy zadbać o dalsze wsparcie w ramach programów pomocowych inwestycji, mających na celu wytwarzanie nowych asortymentów produktów oraz podnoszących jakość wytwarzanej produkcji; pomoc w zakresie wprowadzania przez producentów certyfikatów i znaków jakości; promocja unikalnych cech jakościowych polskich produktów tradycyjnych; organizacja konkursów promujących produkty regionalne, tradycyjne i ekologiczne). Wytwarzaniu wysokiej jakości, bezpiecznych dla konsumentów produktów rolno-spożywczych będzie służyło (podobnie jak to ma miejsce obecnie) rozbudowane prawodawstwo wspólnotowe i krajowe, wprowadzające zasady i ograniczenia w odniesieniu do procesu produkcji, przetwórstwa oraz handlu surowcami i produktami rolnymi i żywnościowymi. Istotne w tym zakresie jest m.in. wdrażanie i przestrzeganie m.in. zasad zrównoważonego stosowania środków ochrony roślin, w szczególności przestrzeganie zasad zintegrowanej ochrony roślin i integrowanej produkcji. Należy podejmować działania na rzecz: opracowania nowych krajowych systemów jakości żywności, rejestracji nowych produktów w ramach systemów już istniejących w kraju i UE, upowszechniania w Polsce produkcji żywności w ramach systemów jakości, zapewnienia odpowiedniej kontroli produkcji (w tym m.in. rozwiązań dotyczących systemu kontroli i certyfikacji oraz prowadzenie odpowiednich działań informacyjnych, dotyczących wymagań dla systemów jakości żywności), ochrony znaków towarowych i promocji żywności, wytwarzanej w ramach systemów jakości żywności wśród konsumentów krajowych, jak i zagranicznych. Wszystkim wyżej wymienionym działaniom powinno towarzyszyć wsparcie rozwoju badań na rzecz bezpieczeństwa żywności, jej jakości i potrzeb konsumentów.
Wymiar terytorialny priorytetu
Kierunki interwencji zawarte w priorytecie 3.2. dotyczą całego kraju, z wyjątkiem kierunku interwencji 3.2.4., który ma wymiar przestrzenny w aspekcie badawczym, a nie lokalizacji ośrodków badawczych. Pozostałe kierunki interwencji powinny mieć zastosowanie we wszystkich województwach.
Priorytet 3.3. Przestrzeganie/stosowanie zasad uczciwej konkurencji na wspólnotowym i globalnym rynku rolno-spożywczym
Opis priorytetu
Funkcjonowanie na jednolitym rynku rolno-żywnościowym daje możliwość pełnego wykorzystywania przewagi komparatywnej/konkurencyjnej, wymaga jednak zapewnienia równych warunków konkurencji na tym rynku polskim producentom artykułów rolno-spożywczych. Spełnienie tego warunku jest jednym z głównych funkcji Wspólnej Polityki Rolnej w sytuacji dużych różnic między państwami członkowskimi pod względem preferencji, potrzeb i możliwości budżetowych dotyczących wsparcia publicznego tego sektora. Możliwość realizacji tej funkcji przez Wspólną Politykę Rolną wymaga zarówno odpowiedniego budżetu, jak i zmian w zasadach podziału środków na wsparcie bezpośrednie, warunkujące pozycję konkurencyjną gospodarstw. W tym względzie należy zwrócić szczególną uwagę, by nowe zasady prowadzenia Wspólnej Polityki Rolnej i Wspólnej Polityki Rybackiej oraz postanowienia WTO służyły budowie konkurencyjnego rynku artykułów rolno-spożywczych UE i jednocześnie przeciwdziałały nieuczciwym praktykom występującym na rynku.
Należy podejmować działania, które pozwolą na pogłębienie jednolitego rynku UE artykułów rolno-spożywczych oraz będą zapewniały w łańcuchu rolno-żywnościowym zachowania zgodne z zasadami uczciwej konkurencji. Należy m.in. dążyć, by stosowanie zasad konkurencji do grup rolnych, takich jak spółdzielnie czy grupy producentów rolnych (GPR), było jednolite w całej UE. W kontekście rosnącej koncentracji na poziomie handlu detalicznego i w przetwórstwie rolno-spożywczym należy umożliwić takim grupom łączenie się, zarówno w państwach, jak i ponad granicami. Producenci rolni powinni również mieć możliwość omawiania sytuacji rynkowej i opracowywania form kontraktów z innymi partnerami w łańcuchu żywnościowym, co zapewni większą stabilność i bardziej sprawiedliwą część wartości dodanej. Jednocześnie należy podjąć działania zmierzające do wyeliminowania praktyk nieuczciwej konkurencji, związanych z wprowadzaniem na rynek produktów o niskiej jakości i wartościach żywieniowych, które dodatkowo nie zawsze są prawidłowo oznakowane (również w zakresie informacji o pochodzeniu produktu, jego wartościach odżywczych oraz zawartości GMO) i sprzedawane są po cenach dumpingowych.
Wymiar terytorialny priorytetu
Kierunki interwencji 3.3.1. i 3.3.2. mają wymiar polityczny i ich realizacja jest uzależniona od uzgodnień w wymiarze międzynarodowym. Wymiar krajowy, odnoszący się do wszystkich województw ma kierunek interwencji 3.3.3., jednak aby mógł być on osiągnięty, konieczne jest lepsze zorganizowanie się producentów rolnych i synergia działań z kierunkiem interwencji 4.3.2. Działania skierowane do producentów rolnych, mające charakter integracyjny, konsolidacyjny czy kooperacyjny mają szczególne znaczenie w regionach, gdzie występuje rozdrobniona struktura agrarna.
Priorytet 3.4. Podnoszenie świadomości i wiedzy producentów oraz konsumentów w zakresie produkcji rolno-spożywczej i zasad żywienia
Opis priorytetu
Niezwykle istotne dla kondycji zdrowotnej społeczeństwa jest promowanie wiedzy na temat zdrowego żywienia i kształtowanie odpowiednich nawyków żywieniowych (w tym m.in. upowszechnianie informacji na temat zasad żywienia i wpływu diety na zdrowie, pogłębianie wiedzy konsumentów na temat jakości, cech i zalet wysokiej jakości produktów rolno-spożywczych, w tym wytwarzanych metodami ekologicznymi i tradycyjnymi). Tym samym szczególnego znaczenia w tym kontekście nabiera również promocja wysokiej jakości, bezpiecznych dla konsumenta produktów rolno-spożywczych, realizowana m.in. poprzez kampanie informacyjne o produktach wytwarzanych metodami integrowanymi, ekologicznymi i tradycyjnymi (które powinny być uzupełnieniem pozostałych działań informacyjnych i promocyjnych nt. żywności oraz dotyczyć m.in. promowania w kraju i za granicą produktów wytworzonych w ramach uznanych systemów jakości). Należy promować również zachowanie regionalnej specyfiki żywności, która ma duże znaczenie kulturowe i może służyć m.in. budowie wizerunku kraju.
Upowszechnianie wiedzy w zakresie zasad żywienia i podnoszenie świadomości producentów artykułów rolno-spożywczych wymaga ponadto działań o charakterze szkoleniowo-doradczym. Będzie to np. organizowanie promocji związanych z włączeniem informacji o produktach wytwarzanych integrowanymi, ekologicznymi i tradycyjnymi metodami do szkolnych programów nauczania, prowadzenie szkoleń dla rolników w zakresie zasad bezpieczeństwa żywności i metod produkcji żywności w ramach uznanych systemowo jakości lub inne działania o charakterze edukacyjnym skierowane do producentów w zakresie wytwarzania żywności wysokiej jakości. Należy również w szerszym zakresie informować konsumentów o niebezpieczeństwach związanych z ewentualnymi pozostałościami środków ochrony roślin w żywności. Uzupełnieniem wyżej opisanych działań powinno być wsparcie działalności innowacyjnej, ukierunkowanej na zmiany wzorców produkcji i konsumpcji, realizowane m.in. poprzez wprowadzanie innowacyjnych rozwiązań związanych z nowoczesnymi metodami przetwórstwa.
Wymiar terytorialny priorytetu
Priorytet 3.4. w całości ma charakter horyzontalny i powinien być wdrażany w skali całego kraju.
Cel szczegółowy 4. Wzrost produktywności i konkurencyjności sektora rolno-spożywczego
Priorytet 4.1. Modernizacja i wzrost innowacyjności sektora rolno-spożywczego
Opis priorytetu
Działania podejmowane w ramach omawianego priorytetu powinny służyć rozwojowi konkurencyjnej produkcji rolnej, zarówno pod względem ilościowym, jak i jakościowym. Kluczowym elementem realizacyjnym tego priorytetu jest modernizacja technicznej infrastruktury produkcyjnej w rolnictwie i rybactwie, polegająca głównie na poprawie stanu infrastruktury produkcyjnej, wyposażenia gospodarstw rolnych i rybackich. Ponadto polega na promowaniu rozwiązań technicznych przyjaznych dla środowiska w produkcji rolnej i rybackiej, upowszechnianiu informacji w zakresie nowoczesnych rozwiązań technicznych i organizacyjnych, zapewnieniu profesjonalnego doradztwa (w szczególności w odniesieniu do nowoczesnych technik produkcji rolnej i rybackiej oraz pozyskiwania środków na inwestycje) oraz promocji wspólnego użytkowania maszyn i urządzeń wykorzystywanych w produkcji rolnej i rybackiej. W ramach tego priorytetu należy wspierać kreowanie i wdrożenie innowacji uwzględniających czynniki i możliwości rozwoju dużych, średnich i małych gospodarstw rolnych, które będą sprzyjały wzrostowi produktywności gospodarstw w warunkach zrównoważonej produkcji rolnej.
Jednocześnie, z uwagi na malejące znaczenie przewagi konkurencyjnej, jaką są niskie koszty pracy w polskim sektorze rolno-spożywczym, należy kontynuować modernizację jego przetwórstwa. Powinno się wspierać wdrażanie i promocję innowacyjnych rozwiązań, np. bezpośrednie i pośrednie wsparcie finansowe projektów o charakterze innowacyjnym, wsparcie współpracy sektora badań i rozwoju z sektorem produkcyjnym i przetwórstwa, promocja i upowszechnianie wiedzy w zakresie innowacyjnych rozwiązań a także wspieranie i promowanie rozwiązań w dziedzinie postępu biologicznego i biotechnologii.
Równolegle do wskazanych wyżej działań w zakresie modernizacji i budowaniu wzrostu innowacyjności sektora rolno-spożywczego należy podejmować takie, które służą poprawie warunków pracy, bezpieczeństwa i jakości zarządzania, co wpłynie pozytywnie na wydajność pracy w rolnictwie i rybactwie (również w kontekście zwiększenia bezpieczeństwa żeglugi statków rybackich). Należy jednocześnie wspierać tworzenie i współpracę klastrów, parków i platform technologicznych oraz realizację projektów innowacyjnych wysokiego ryzyka.
Projektując działania w zakresie wzrostu innowacyjności sektora, należy pamiętać o znaczeniu wspólnej realizacji działań podejmowanych na rzecz innowacyjności przez sektor badawczo-rozwojowy i rolno-spożywczy, w szczególności poprzez umożliwianie i zachęcanie do bardziej aktywnego udziału/zaangażowania producentów rolno-spożywczych w finansowaniu i wyznaczaniu kierunków sektorowej działalności badawczo-rozwojowej (w tym m.in. poprzez finansowanie badań przemysłowych i zagwarantowanie udziału przedstawicieli branży rolno-spożywczej w wyborze tematów naukowych finansowanych ze środków publicznych oraz tematów priorytetowych w zakresie rozwoju rolnictwa, rybactwa i przetwórstwa rolno-spożywczego).
Wymiar terytorialny priorytetu
Kierunki interwencji zawarte w priorytecie 4.1. mają charakter ciągły i dynamiczny, ponieważ powiązane są z procesami, które muszą sukcesywnie zachodzić w sektorze rolnym, aby zachować lub poprawić pozycję konkurencyjną na rynkach międzynarodowych (np. modernizacja, innowacyjność, jakość zarządzania). Wszystkie kierunki interwencji w ramach tego priorytetu mają charakter horyzontalny i powinny być wdrażane na terenie całego kraju w odpowiedzi na potrzeby rozwojowe gospodarstw już istniejących na rynku lub też tych tworzonych w ramach wymiany pokoleniowej (gospodarstwa tzw. "młodych rolników"). Kierunek interwencji 4.1.1. powinien w szczególności dotyczyć tych gospodarstw, w których procesy modernizacyjne nie mogą zostać przeprowadzone bez wsparcia publicznego.
Priorytet 4.2. Kreowanie oraz transfer wiedzy i technologii służącej zrównoważonemu rozwojowi sektora rolno-spożywczego
Opis priorytetu
Tworzenie innowacyjnego i konkurencyjnego sektora rolno-spożywczego wymaga działań w zakresie kreowania oraz transferu wiedzy i technologii, służących zrównoważonemu rozwojowi sektora (w szczególności w zakresie wykorzystania podstawowych i ubocznych produktów z rolnictwa i rybactwa do produkcji energii ze źródeł odnawialnych). Dlatego też należy wspierać rozwój badań na rzecz zrównoważonego rozwoju sektora rolno-spożywczego, w większym stopniu i bardziej efektywnie wykorzystywać potencjał badawczo-rozwojowy w ocenie i monitorowaniu rozwoju obszarów wiejskich i sektora rolno-spożywczego; wspierać rozwój doradztwa; zwiększyć udział ośrodków naukowo-badawczych w międzynarodowych projektach badawczych i wspierać rozwój i poprawę infrastruktury naukowo-badawczej jako źródła efektywnych rozwiązań innowacyjnych i postępu. Równocześnie należy zwiększyć przekaz i upowszechnianie rzetelnych informacji na temat sytuacji na rynku rolno-spożywczym.
Wymiar terytorialny priorytetu
Priorytet 4.2., z wyjątkiem kierunku interwencji 4.2.2., nie ma charakteru przestrzennego, choć jest niezwykle istotny z punktu widzenia kreowania i ukierunkowania postępu organizacyjnego, technicznego, biologicznego itd., a jego znaczenie przejawia się w konieczności wparcia finansowego szeroko rozumianej nauki, w tym rolniczej, i osiągnięcie w Polsce w perspektywie 2020 r. wskaźnika dotacji na poziomie średniej unijnej.
W przypadku kierunku interwencji 4.2.2. koniecznym jest w pierwszym rzędzie utworzenie spójnego i skutecznego systemu doradztwa w Polsce, mającego efektywnie wspierać rolników już nie tylko w zakresie zasad wzajemnej zgodności (cross-compliance) oraz innych wymogów, dotyczących technik i praktyk rolniczych związanych ze zrównoważeniem produkcji rolnej, ale w szerszej perspektywie, związanej z tzw. nowymi wyzwaniami i coraz częstszymi fluktuacjami cenowymi na rynkach rolnych oraz tzw. "szokami" cenowymi na globalnych rynkach rolnych. Potrzeba wzmocnienia doradztwa rolniczego w Polsce jest równie ważnym zadaniem dla wszystkich województw w kraju.
Priorytet 4.3. Dostosowanie struktur sektora rolno-spożywczego do zmieniających się wyzwań w Polsce, UE i skali globalnej
Opis priorytetu
Wsparcie przekształceń strukturalnych w rolnictwie, zmierzające do poprawy struktury agrarnej, a tym samym rentowności rolnictwa, nie może ograniczać praw do własności i stanowienia o sposobie przeznaczenia gruntów rolnych, będących własnością osób prywatnych. Dlatego planuje się wypracowanie rozwiązań prawnych i organizacyjnych sprzyjających rozwinięciu obrotu gruntami rolnymi oraz innymi gruntami możliwymi do przeznaczenia pod cele produkcji rolnej (np. sprzedaży czy długoterminowemu przekazywaniu w użytkowanie gruntów). Byłyby to na przykład działania zachęcające osoby młode, lepiej wykształcone, dobrze przygotowane do wykonywania zawodu rolnika, do przejmowania gospodarstw rolnych, z jednoczesnym zapewnieniem źródła dochodów producentom rolnym rezygnującym na rzecz tych osób z prowadzenia działalności rolniczej (wsparcie to będzie skierowane do osób w wieku okołoemerytalnym) i służyć będzie scalaniu gruntów. Będą również prowadzone prace nad opodatkowaniem dochodów uzyskiwanych z rolnictwa i majątku wykorzystywanego do prowadzenia działalności rolniczej.
Ponadto należy wspierać różne formy organizowania się producentów rolnych, pozwalające na osiąganie korzyści związanych ze skalą działalności zarówno w sferze produkcji, jak i handlu (zakupy środków do produkcji, jak i sprzedaży produktów). Chodzi w szczególności o promowanie spółdzielczości i grup producentów w sektorze rolno-spożywczym i wszelkie działania zmierzające do aktywizacji i współpracy producentów rolnych. Należy również wprowadzić niezbędne zmiany w porządku prawnym dotyczącym rolniczej spółdzielczości w celu ułatwiania tworzenia nowych struktur rolniczych w formie spółdzielni oraz tworzenia dla rolników zachęcających warunków do pozostawania w już istniejących spółdzielniach.
W kontekście globalizacji rynku rolno-żywnościowego coraz większe znaczenie będzie mieć koncentracja na poziomie przetwórstwa, co czyni koniecznym wspieranie i promowanie rozwoju struktur organizacyjnych (np. agroklastrów) w sektorze rolno-spożywczym, w tym m.in. w zakresie zarządzania łańcuchem dostaw, wspierania rolników na etapie zakładania grup producentów rolnych, jak również na etapie funkcjonowania oraz tworzenia możliwości rozwoju struktur drugorzędowych na poziomie związków grup producentów (związki regionalne, branżowe, krajowe).
Działania na forum międzynarodowym na rzecz poprawy pozycji polskiego sektora rolno-spożywczego na rynku wspólnotowym i globalnym będą kolejnym środkiem do osiągnięcia zakładanego priorytetu, a tym samym celu szczegółowego strategii. Działania te odnoszą się w szczególności do aktywności przedstawicieli producentów rolno-spożywczych i administracji państwowej na forum międzynarodowym, aktywności zmierzającej do zapewnienia równych warunków konkurencji oraz promocji polskich producentów i artykułów rolno-spożywczych. W tym względzie należy zmierzać do osiągnięcia jak najkorzystniejszych dla krajowych producentów i przetwórców rolno-spożywczych międzynarodowych postanowień dotyczących regulacji produkcji i handlu artykułami rolno-spożywczymi. Ponadto należy utworzyć skuteczną "siatkę bezpieczeństwa" umożliwiającą ograniczenie wpływu niekorzystnych fluktuacji koniunkturalnych. Do tej grupy działań należą między innymi te, które dotyczą zarządzania ryzykiem w produkcji rolnej i rybackiej.
Wymiar terytorialny priorytetu
Priorytet 4.3. ma charakter mieszany, od ponadnarodowego do lokalnego. Kierunek interwencji 4.3.1. jest w praktyce adresowany horyzontalnie, przy czym musi być ściśle powiązany z transferem nadwyżek siły roboczej do działów pozarolniczych, a 4.3.2. ma największe znaczenie na terenach specjalizujących się w danym kierunku produkcji, jak np. owoce i warzywa w rejonach specjalizujących się w sadownictwie, drobiarstwie i trzodzie chlewnej czy zbożach. Kierunek interwencji 4.3.3. dotyczy w jednakowym stopniu całego kraju, natomiast 4.3.4. ma przede wszystkim polityczny i ponadnarodowy charakter, ale oprócz siły zabiegów dyplomatycznych zależy również od stopnia integracji sektora oraz jego powiązań z kanałami marketingowymi, ułatwiającymi dystrybucję produktów rolno-spożywczych na rynkach unijnych i globalnych po zadawalających cenach.
Priorytet 4.4. Promocja oraz powiększanie rynków zbytu produktów rolno-spożywczych
Opis priorytetu
Realizacja tego priorytetu wymaga kontynuacji działań w zakresie promocji krajowych produktów rolno-spożywczych na rynkach: krajowym, unijnym i światowym oraz rozwoju polityki wsparcia eksportu w wymiarze instytucjonalnym, technicznym i zagranicznym. W szczególności należy stworzyć spójną promocję polskiej żywności poprzez skoordynowanie działań oraz szeroką współpracę jednostek zajmujących się promocją Polski poza jej granicami. Istotnym punktem będzie udział w wydarzeniach o randze krajowej i międzynarodowej (m.in. targach, konferencjach i seminariach), na których możliwe jest promowanie krajowych produktów rolno-spożywczych. "Promocja na rynkach: krajowym, unijnym i światowym polskich produktów rolno-spożywczych" odbywać się będzie również poprzez realizację programów wsparcia eksportu (jak np. "Program Poznaj Dobrą Żywność"), w szczególności produktów o wysokiej jakości oraz produktów branży charakteryzujących się dużym rozdrobnieniem.
Wymiar terytorialny priorytetu
Wszystkie kierunki interwencji priorytetu 4.4. mają charakter horyzontalny.
Cel szczegółowy 5. Ochrona środowiska i adaptacja do zmian klimatu na obszarach wiejskich
Priorytet 5.1. Ochrona środowiska naturalnego w sektorze rolniczym i różnorodności biologicznej na obszarach wiejskich
Opis priorytetu
Działalność rolnicza i rybacka odgrywa szczególnie istotną rolę w kontekście ochrony wartości przyrodniczych kraju, w szczególności na terenach będących ostojami występowania rzadkich gatunków roślin i zwierząt oraz utrzymanie siedlisk przyrodniczych (do których należą przede wszystkim łąki, pastwiska oraz siedliska lęgowe ptaków i stawy), wymagających stosowania tradycyjnych lub odpowiednio zaplanowanych form gospodarowania. Należy zatem podejmować działania w zakresie ochrony różnorodności biologicznej, w tym unikalnych ekosystemów oraz flory i fauny związanych z gospodarką rolną i rybacką (w tym m.in. zbieżne z dotychczas wdrażanym i w ramach PROW 2004-2006, a następnie PROW 2007-2013 działaniami rolnośrodowiskowymi, działaniem polegającym na wsparciu rolniczego użytkowania obszarów o niekorzystnych warunkach gospodarowania - ONW i obszarów o wysokiej wartości przyrodniczej - HNV). Skuteczna ochrona różnorodności biologicznej powinna polegać na analizie skuteczności wdrażanych rozwiązań systemowych. Dlatego też w celu określenia wpływu zmian w gospodarce rolnej i rybackiej na organizmy/środowisko powinien być prowadzony monitoring przyrodniczy, który byłby jednym z działań wpisujących się w interwencje, określone mianem "rozwój wiedzy w zakresie ochrony środowiska rolniczego i różnorodności biologicznej na obszarach wiejskich i jej upowszechnianie". Ponadto należy podejmować działania służące minimalizacji ryzyka wprowadzania do środowiska gatunków obcych zagrażających różnorodności biologicznej lub bazie genetycznej produkcji roślinnej, zwierzęcej i rybackiej.
Mając na uwadze ochronę jakości wód (w tym poprzez racjonalną gospodarkę nawozami i środkami ochrony roślin) oraz ochronę gleb przed erozją, zakwaszeniem, spadkiem zawartości materii organicznej i zanieczyszczeniem metalami ciężkimi, należy zmierzać do udoskonalenia (w tym również uproszczenia) i upowszechnienia zasad dobrej kultury rolnej (w szczególności poprzez wsparcie wypłacane w ramach płatności bezpośrednich, którego wysokość jest uzależniona od spełniania zasady wzajemnej zgodności) oraz zasad utrzymania stawów w dobrej kulturze uwzględniających potrzeby ochrony i zrównoważonego użytkowania różnorodności biologicznej oraz wsparcie i propagowanie działań nakierowanych na rozwój rolnictwa ekologicznego i w konsekwencji zmniejszanie zużycia nawozów i środków ochrony roślin. Niezależnie od wymienionych przedsięwzięć powinno się rozwijać system monitoringu jakości wód i gleb oraz wspierać wprowadzanie innowacyjnych metod ich ochrony. Biorąc pod uwagę konieczność ograniczenia zagrożenia związanego ze stosowaniem środków ochrony roślin i negatywnego wpływu stosowania tych preparatów na zdrowie ludzi oraz na środowisko (o czym mowa w dyrektywie Parlamentu Europejskiego i Rady 2009/128/WE z dnia 21 października 2009 r. ustanawiającej ramy wspólnotowego działania na rzecz zrównoważonego stosowania pestycydów), należy również opracować krajowy plan działania, który obejmowałby w szczególności takie obszary, jak:
Na realizację tego priorytetu składają się także działania z zakresu edukacji producentów i przetwórców sektora rolno-spożywczego o zagrożeniach spowodowanych zanieczyszczaniem wód i gleb związkami niebezpiecznymi pochodzącymi z produkcji rolnej, rybackiej i przetwórstwa rolno-spożywczego.
Kolejnym instrumentem ochrony jakości i ilości wód będą programy działań Ramowej Dyrektywy Wodnej, tj. plany gospodarowania wodami na obszarach dorzeczy (założenia planów obejmują działania podstawowe i uzupełniające, prowadzą do poprawy stanu wód, w tym także w sektorze rolnictwa) oraz wdrożenie i kontrola w zakresie przestrzegania wymogów środowiskowych w odniesieniu do ochrony wód i gleb (w tym m.in. wymogi zasady wzajemnej zgodności - cross-compliance). Zwiększenia wymaga skala rekultywacji gleb zdegradowanych i dewastowanych oraz przywracania im funkcji rolniczej, przyrodniczej lub rekreacyjnej. Jednocześnie należy podejmować działania w zakresie racjonalnego korzystania z zasobów wodnych na potrzeby rolnictwa i rybactwa oraz zwiększania retencji wodnej, istotnej w kontekście zjawisk suszy i powodzi jako następstw zmian klimatu (np. budowa lub remont urządzeń melioracji wodnych służących do retencjonowania i regulacji poziomu wód; budowa lub remont systemów nawodnień grawitacyjnych; remont urządzeń melioracji wodnych w celu dostosowania ich do nawodnień grawitacyjnych; budowa lub remont urządzeń doprowadzających i odprowadzających wodę w ramach systemów urządzeń melioracji wodnych; poprawa warunków korzystania z wód na potrzeby rolnictwa). Przy czym zwiększanie retencji wodnej powinno się odbywać w pierwszej kolejności poprzez wykorzystanie naturalnych procesów ekologicznych, takich jak np. retencja wody w torfowiskach, oczkach wodnych, zmniejszanie retencji poprzez utrzymanie całorocznej pokrywy roślinnej itp.
Uzupełnieniem przywołanych działań jest rozwój wiedzy dotyczącej ochrony środowiska rolniczego i różnorodności biologicznej na obszarach wiejskich i jej upowszechnianie, realizowane m.in. poprzez doskonalenie i rozwijanie systemu doradztwa (w tym rozwój doradztwa rolnośrodowiskowego i doradztwa nawozowego oraz szkoleń rolników w zakresie rolnictwa ekologicznego, rozpowszechniania Dobrych Praktyk Rolniczych i zachęcanie do ich stosowania), ochrony różnorodności biologicznej i środowiska, w tym wód i gleby.
Wymiar terytorialny priorytetu
W ramach priorytetu 5.1. kierunek interwencji 5.1.1. dotyczący ochrony bioróżnorodności na obszarach wiejskich powinien być wdrażany przede wszystkim na terenach, gdzie występują gatunki objęte systemem ochrony (np. parki narodowe czy obszary NATURA 2000) oraz tereny sąsiadujące z tymi terenami. Kierunek interwencji 5.1.2. powinien być wdrażany na terenie całego kraju. Ma to szczególne znaczenie na obszarach, gdzie występują znaczące zagrożenia dla środowiska wynikające z intensywnej produkcji rolnej lub koncentracji terytorialnej produkcji zwierzęcej.
Rysunek 5. Priorytetowe obszary wsparcia ochrony bioróżnorodności na obszarach wiejskich
Źródło: opracowanie IUNG-PIB oraz Ochrona środowiska 2010, GUS.
Priorytet 5.2. Kształtowanie przestrzeni wiejskiej z uwzględnieniem ochrony krajobrazu i ładu przestrzennego
Opis priorytetu
Ochrona krajobrazu i ładu przestrzennego na obszarach wiejskich wymaga podjęcia działań w zakresie: zachowania unikalnych form krajobrazu rolniczego, właściwego planowania przestrzennego na obszarach wiejskich oraz racjonalnej gospodarki gruntami. Toteż istotnym jest: zapewnienie warunków dla zrównoważonego wykorzystania zasobów przestrzennych na obszarach wiejskich; zagwarantowanie planowania przestrzennego z udziałem społeczności lokalnych, uwzględniającego zróżnicowane potrzeby społeczne, gospodarcze, kulturalne i środowiskowe; poprawa warunków produkcji rolnej (m.in. poprzez wykonanie prac scaleniowych). Należy dążyć do wzmocnienia systemu zarządzania obszarami wiejskimi poprzez oddolne konstruowanie wizji, strategii i planów danego terenu.
Wymiar terytorialny priorytetu
Kierunki interwencji zawarte w priorytecie 5.2. mają znaczenie w zapobieganiu nieuporządkowanej urbanizacji obszarów wiejskich, w szczególności obszarów przylegających do ośrodków miejskich i lokalnych centrów rozwoju. Jest to również ważne z uwagi na nasilające się w ostatnich latach zjawisko tzw. "drugich domów", które niekiedy w sposób żywiołowy i niekontrolowany burzą ład przestrzenny na terenach o wysokich walorach środowiskowych i turystycznych. Jest to jednak tylko jeden z aspektów działań, jakie będą podejmowane w ramach tego priorytetu. Z uwagi na powszechność problemów, które leżą u podstaw tego priorytetu, powinien on być wdrażany na terenie całego kraju.
Priorytet 5.3. Adaptacja rolnictwa i rybactwa do zmian klimatu oraz ich udział w przeciwdziałaniu tym zmianom (mitygacji)
Opis priorytetu
Rolnictwo, jak żadna inna gałąź gospodarki, jest narażone na oddziaływanie klimatu i związanych z nim zjawisk atmosferycznych, ich zmian i anomalii (coraz częstsze susze, powodzie, gwałtowne burze z silnymi porywami wiatru). Stąd konieczność podjęcia działań na rzecz adaptacji produkcji rolnej i rybackiej do tych zmian. Zabiegi te obejmują m.in. upowszechnianie upraw mniej wrażliwych na występowanie zjawisk suszy i podtopień, wprowadzanie skutecznych mechanizmów zarządzania ryzykiem w produkcji rolnej i rybackiej, zmiany w agrotechnice powodowane przesunięciem okresu wegetacji itp.
Ponadto należy wspierać działania ograniczające i redukujące emisję gazów cieplarnianych z rolnictwa (głównie metanu i podtlenku azotu) i łańcucha rolno-żywnościowego. Rolnictwo dysponuje dużym potencjałem w tym zakresie dzięki:
Działaniom powinno towarzyszyć: upowszechnianie wiedzy w zakresie praktyk przyjaznych klimatowi wśród konsumentów i producentów rolno-spożywczych (w tym m.in. rozpowszechnianie zasad Dobrych Praktyk Rolniczych i zachęcanie do ich stosowania, edukacja i podnoszenie świadomości społecznej w tematyce emisji gazów cieplarnianych i związanymi z tym zmianami klimatycznymi oraz sposobami przeciwdziałania i adaptacji do tych zamian) oraz wsparcie badań w zakresie wzajemnego oddziaływania rozwoju obszarów wiejskich, rolnictwa i rybactwa na zmiany klimatu.
Wymiar terytorialny priorytetu
Kierunki interwencji zawarte w priorytecie 5.3. dotyczą całego kraju, z wyjątkiem 5.3.4., który ma wymiar przestrzenny w aspekcie badawczym, a nie lokalizacji ośrodków badawczych. Jednocześnie, biorąc pod uwagę czynniki pogodowe oraz zmienność zasobności w wodę UR, można wyodrębnić obszary, na których działania przeciwdziałające i niwelujące negatywne zjawiska niedoboru wody w okresie wegetacyjnym mają szczególne znaczenie.
Rysunek 6. Priorytetowe obszary wsparcia w zakresie adaptacji rolnictwa do zmian klimatu w kontekście dostępności wody
Źródło: opracowanie IUNG-PIB.
Priorytet 5.4. Zrównoważona gospodarka leśna i łowiecka na obszarach wiejskich
Opis priorytetu
Gospodarka leśna jest terytorialnie i funkcjonalnie związana z wiejską, dla której często stanowi uzupełniającą lub alternatywną w stosunku do rolnictwa formę aktywności ekonomicznej i społecznej. Jednocześnie lasy odgrywają bardzo istotną rolę w dostarczaniu dóbr publicznych o charakterze środowiskowym oraz wpływają w sposób istotny na sekwestrację węgla. Toteż należy wspierać racjonalne powiększanie zasobów leśnych na obszarach wiejskich, zalesiając grunty niskiej jakości, których rolnicze użytkowanie jest ekonomicznie nieuzasadnione, zwiększając tym samym rentowność całej gospodarki wiejskiej. Tworzenie gospodarstw rolno-leśnych powinno sprzyjać dwuzawodowości ich właścicieli i zmniejszaniu ryzyka ich utrzymania. Ważne jest, aby zalesienia, z uwagi na ich korzystny wpływ na strukturę użytkowania ziemi i warunki produkcji biologicznej, były zintegrowane z wdrażaniem rolnictwa ekologicznego. Zwiększanie zasobów leśnych na obszarach wiejskich należy realizować poprzez działania wspierające możliwość zakładania upraw leśnych na gruntach rolnych i zrekultywowanych. Jednak pierwszoplanowe znaczenie powinno mieć zalesianie gruntów położonych w enklawach lub półenklawach kompleksów leśnych, które nie pełnią istotnych funkcji biocenotycznych, a przyczynią się do powiększenia istniejących kompleksów leśnych, gruntów łączących mniejsze kompleksy leśne w zwarte i ciągłe struktury krajobrazu, tzw. korytarze ekologiczne. Duże znaczenie ma również zalesienie gruntów położonych na obszarach wymagających ochrony gleby i wód (np. wododziały). Wprowadzanie zalesień na terenach górskich, gdzie uprawy rolnicze powodują erozję gleb i wypłukiwanie składników mineralnych z podłoża, prowadzenie małopowierzchniowych zalesień wydaje się być dobrym rozwiązaniem i znajduje pozytywne odzwierciedlenie w stanie środowiska przyrodniczego. Tym samym zadanie zalesień polegać powinno na ochronie i wzmacnianiu najcenniejszych obszarów przyrodniczych. Rozumie się przez to zarówno tworzenie i wzmacnianie przez zalesienia powiązań ("korytarzy") między istniejącymi obszarami chronionymi, jak i rezygnację z zalesienia w celu zachowania w stanie niezmienionym siedlisk naturalnych oraz dzikiej fauny i flory. Na terenach obszarów chronionych oraz sieci obszarów Natura 2000 decyzje o zalesieniu powinny zatem być zgodne z planami ich ochrony. Należy uzgadniać z właściwymi organami projekty zalesienia: dolin rzek (tereny zalewowe) i terenów zabagnionych obniżeń, rolniczych polan (enklaw) puszczańskich o walorach przyrodniczych i kulturowych (np. w Puszczy Białowieskiej), obszarów o wybitnych walorach widokowych (obszary takie należy wyznaczyć w planach zagospodarowania przestrzennego gmin). Jednocześnie z zalesienia wyłączone powinny być grunty rolne i śródpolne nieużytki zaliczane do siedlisk priorytetowych w programie rolnośrodowiskowym (np. bagna, mszary, torfowiska, oczka wodne, solniska, trzcinowiska i inne siedliska okresowo podmokłe, murawy kserotermiczne, remizy, wrzosowiska, wydmy, gołoborza i wychodnie skalne, niechronione lub objęte ochroną prawną jako np. użytki ekologiczne, miejsca cenne z historycznego bądź archeologicznego punktu widzenia).
Należy przewidzieć odrębne działania dla obszarów cennych pod względem przyrodniczym, kulturowym i historycznym, które obejmą m.in.: promowanie zamiany gruntów ornych na użytki zielone, opóźnianie pokosów i kontrolę wypasania w celu ochrony stanowisk lęgowych ptaków i miejscowej flory, usuwanie zarośli i krzewów, zakładanie i utrzymywanie użytków ekologicznych, tworzenie stref buforowych wzdłuż cieków wodnych.
W ostatnim dziesięcioleciu obserwuje się nasilenie występowania anomalii pogodowych, którym towarzyszą katastrofy naturalne takie, jak: silne wiatry, powodzie, susze, masowe pojawianie się szkodliwych owadów, grzybów patogenicznych oraz pożary, lawiny i osuwiska. Następstwa tych zjawisk są bardzo dotkliwe dla lasów w Polsce, których możliwości zabezpieczenia przed katastrofami naturalnymi są bardzo ograniczone. Mając powyższe na uwadze, niezwykle istotne jest prowadzenie działań mających na celu zwalczanie skutków katastrof naturalnych oraz przeciwdziałanie zagrożeniom biotycznym, abiotycznym i antropogenicznym, wpływającym na trwałość i stan lasów.
Wyżej wymienionym działaniom powinny towarzyszyć zrównoważona gospodarka łowiecka służąca ochronie środowiska oraz rozwojowi rolnictwa i rybactwa oraz działania na rzecz wzmacniania publicznych funkcji lasów na obszarach wiejskich.
Wymiar terytorialny priorytetu
Kierunek interwencji 5.4.1. jest ściśle powiązany z koniecznością zwiększenia wskaźnika lesistości kraju i jest szczególnie ważny dla województw o bardzo niskim udziale lasów.
Rysunek 7. Gminy preferowane do zalesienia w "Krajowym programie zwiększania lesistości, 2002 r." (wariant III-środowiskowy)
Źródło: Raport o stanie lasów w Polsce 2009, opracowany w Instytucie Badawczym Leśnictwa na zlecenie Dyrekcji Generalnej Lasów Państwowych.
Natomiast kierunki interwencji 5.4.2. i 5.4.4. mają największe zastosowanie na terenach, gdzie już występują kompleksy leśne. Natomiast kierunek interwencji 5.4.2. odnosi się do obszarów, na których wystąpiły zniszczenia drzewostanów w skutek katastrof naturalnych (np. wiatrołomy, pożary itp.). Kierunki interwencji 5.4.3. i 5.4.4. mają charakter horyzontalny i dotyczą całej powierzchni lasów, a w przypadku kierunku interwencji 5.4.3. również obszarów, na których przebywają gatunki pozyskiwane w drodze polowań lub odłowów (w szczególności tereny wykorzystywane rolniczo), oraz terenów, gdzie prowadzi się hodowlę i ochronę zwierzyny.
Priorytet 5.5. Zwiększenie wykorzystania odnawialnych źródeł energii na obszarach wiejskich
Opis priorytetu
Zobowiązania międzynarodowe Polski wynikające z pakietu klimatyczno-energetycznego zmuszają do dywersyfikacji źródeł wytwarzania energii, a szczególną rolę w tym zakresie powinien odegrać rozwój energetyki odnawialnej. Efektywna realizacja powyższego priorytetu będzie polegała na wspieraniu rozwoju inwestycji, dostosowanych do lokalnie dostępnych zasobów odnawialnych źródeł energii (OZE), wykorzystujących w pierwszej kolejności produkty uboczne z rolnictwa i pozostałości przemysłu rolno-spożywczego.
W przypadku zagospodarowywania biomasy pochodzenia rolniczego na cele energetyczne szczególnie ważne jest, aby nie prowadziło to do nadmiernej eksploatacji gleb i w konsekwencji utraty ich produktywności. W tym zakresie szczególnie wspierane będą działania, które umożliwiają jednoczesne wykorzystanie energii zawartej w biomasie oraz użycie pozostałej masy organicznej do nawożenia gleb w kolejnym cyklu produkcyjnym. Kluczowym elementem realizacji priorytetu będzie realizacja założeń, wynikających z przyjętej Polityki energetycznej Polski do 2030 r. W szczególności dotyczyć to będzie wdrożenia "Kierunków rozwoju biogazowni rolniczych na lata 2010-2020". W tym zakresie należy wspierać inwestycje związane z produkcją biogazu rolniczego i energii elektrycznej z niego pochodzącej (m.in. przy wykorzystaniu odchodów zwierzęcych), jak również związane z dystrybucją wyprodukowanej energii z odnawialnych źródeł. Działaniom tym powinno towarzyszyć usuwanie barier organizacyjnych, prawnych i ekonomicznych (na rzecz zwiększenia dostępności cenowej instalacji i urządzeń wykorzystujących odnawialne źródła energii), uniemożliwiających rozwój ww. inwestycji.
Kolejnym elementem racjonalnego wykorzystania potencjału rolnictwa jest zagospodarowanie na cele energetyczne tej części przestrzeni produkcyjnej, która pozostaje do dyspozycji po zaspokojeniu potrzeb żywnościowych, jak np. uprawy energetyczne (wykorzystywane do produkcji energii lub paliw transportowych). Stanowi to alternatywny kierunek dla działalności rolniczej, a tym samym umożliwia uzyskanie dodatkowych przychodów w rolnictwie. Do celów energetycznych (głównie produkcji ciepła i energii elektrycznej) powinna być wykorzystywana biomasa pochodząca zarówno z celowych upraw rolnych, jak również stanowiąca produkt uboczny z produkcji żywności.
Poza biogazowniami i jednostkami kogeneracyjnymi, aby zabezpieczyć potrzeby energetyczne wsi, wskazane byłoby wykorzystanie w lokalizacjach, gdzie jest to zasadne: energetyki wiatrowej mniejszej mocy oraz energetyki słonecznej - kolektorów słonecznych i ogniw fotowoltaicznych.
Powodzenie planowanych inwestycji będzie zależało również od działań na rzecz kreowania i transferu wiedzy w zakresie wykorzystania podstawowych i ubocznych produktów z rolnictwa i rybactwa do produkcji energii ze źródeł odnawialnych. W szczególności chodzi o wspieranie projektów badawczych i wdrożeniowych dotyczących konkretnych rozwiązań technicznych lub organizacyjnych do zastosowania w gospodarstwach w celu racjonalizacji wykorzystania energii; podnoszenie poziomu wiedzy w zakresie działań zmierzających do poprawy stanu środowiska naturalnego; promocję wykorzystania lokalnych odnawialnych źródeł energii oraz działań informacyjnych, wskazujących na korzyści płynące z szerszego wykorzystania odnawialnych źródeł energii na obszarach wiejskich.
Wymiar terytorialny priorytetu
W przypadku kierunku interwencji 5.5.1. pierwszym kryterium terytorializacji tego priorytetu, bez względu na położenie geograficzne, powinno być kryterium ekonomiczne, oparte na rachunku ciągnionym, a także niewywoływanie konfliktu pomiędzy przeznaczaniem produkcji rolniczej na zaspakajanie potrzeb żywnościowych i na cele wytwarzania energii ze źródeł odnawialnych oraz niepowodowanie negatywnych efektów środowiskowych. Możliwość korzystania z rozwiązań w ramach kierunku interwencji 5.5.2. powinni mieć wszyscy mieszkańcy obszarów wiejskich.
Powiązania strategii z pozostałymi strategiami rozwoju
Natomiast zagadnienia dotyczące zasad, celów oraz wsparcia rozwoju obszarów wiejskich, rolnictwa i rybactwa (lub rybołówstwa) znajdują się obecnie w różnych aktach prawnych (krajowych i unijnych), z których najważniejszymi są:
Z uwzględnieniem przywołanych uwarunkowań projektowane i wdrażane są prace wspierające rozwój obszarów wiejskich, rolnictwa i rybactwa zarówno w ramach polityki krajowej, jak również polityk wspólnotowych (w tym przypadku głównie w ramach: Wspólnej Polityki Rolnej, Polityki Spójności i Wspólnej Polityki Rybackiej). Działania te realizowane są według przyjętej logiki planowania strategicznego, która została zawarta w przepisach ustawy z dnia 6 grudnia 2006 r. o zasadach prowadzenia polityki rozwoju (Dz. U. z 2009 r. Nr 84, poz. 712, z późn. zm.). W myśl przepisów przywołanej ustawy strategiami rozwoju są: długookresowa strategia rozwoju kraju (dokument określający główne trendy, wyzwania, i scenariusze rozwoju społeczno-gospodarczego oraz kierunki przestrzennego zagospodarowania państwa, z uwzględnieniem zasady zrównoważonego rozwoju, obejmujący okres co najmniej 15 lat), średniookresowa strategia rozwoju kraju (dokument określający podstawowe uwarunkowania, cele i kierunki rozwoju kraju w wymiarze społecznym, gospodarczym, regionalnym i przestrzennym, obejmujący okres 4-10 lat, realizowany przez strategie rozwoju oraz za pomocą programów, z uwzględnieniem okresu programowania UE) oraz inne strategie rozwoju (dokumenty określające podstawowe uwarunkowania, cele i kierunki rozwoju w danych obszarach wskazanych w średniookresowej strategii rozwoju kraju, odnoszące się do rozwoju regionów, rozwoju przestrzennego, sektorów lub dziedzin, realizowane za pomocą programów). Strategia zrównoważonego rozwoju wsi, rolnictwa i rybactwa należy do grupy dokumentów określonych nazwą: inne strategie rozwoju i zgodnie z ww. ustawą jest opracowywana oraz uzgadniana przez Ministra Rolnictwa i Rozwoju Wsi.
Jednocześnie w dniu 24 listopada 2009 r. Rada Ministrów przyjęła dokument Plan uporządkowania strategii rozwoju (zmieniany następnie w dniu 10 marca 2010 r. oraz w dniu 30 kwietnia 2011 r. poprzez reasumpcję decyzji Rady Ministrów z dnia 24 listopada 2009 r.), zakładający ograniczenie liczby obowiązujących oraz opracowywanych dokumentów o charakterze strategicznym i utworzenie 9 nowych strategii rozwoju (zamiast obecnie funkcjonujących 41 dokumentów o takim charakterze), tj.:
Rysunek 8. Rodzaje strategii rozwoju
Źródło: opracowanie MRiRW.
Poszczególne strategie rozwoju są ze sobą ściśle powiązane. Związki te dotyczą zarówno nakładania się/komplementarności celów, jak i instrumentów realizacyjnych. Jednocześnie niektóre spośród przywołanych dziewięciu innych strategii rozwoju odnoszą się do określonych obszarów tematycznych (np. strategia rozwoju transportu) lub mają wymiar horyzontalny i obejmują działania adresowane do wybranych regionów/obszarów (jak np. strategia zrównoważonego rozwoju wsi, rolnictwa i rybactwa). Stąd cele i priorytety wskazane w SZRWRiR będą realizowane poprzez instrumenty będące w zakresie kompetencji różnych ministrów i mające odzwierciedlenie w innych strategiach.
| Nazwa strategii | Kierunki interwencji, dla których strategia pełni rolę wiodącą5 | Kierunki interwencji, dla których strategia pełni rolę wspierającą |
| Strategia innowacyjności i efektywności gospodarki |
1.3.4. Zwiększenie dostępu do kapitału zewnętrznego 2. 3.1. Budowa i modernizacja sieci szerokopasmowych 3.4.3. Wsparcie działalności innowacyjnej ukierunkowanej na zmiany wzorców produkcji i konsumpcji 4.1.2. Wdrażanie i promocja innowacyjnych rozwiązań w sektorze rolno-spożywczym 4.1.4. Zwiększenie udziału producentów rolno-spożywczych w finansowaniu i wyznaczaniu kierunków sektorowej działalności badawczo-rozwojowej 4.2.3. Zwiększenie udziału ośrodków naukowo-badawczych w międzynarodowych projektach badawczych 4.2.4. Rozwój i poprawa infrastruktury naukowo-badawczej jako źródła efektywnych rozwiązań innowacyjnych i postępu 4.4.2. Rozwój polityki wsparcia eksportu w wymiarze instytucjonalnym, technicznym i zagranicznym 5.3.5. Upowszechnianie wiedzy w zakresie praktyk przyjaznych klimatowi wśród konsumentów i producentów rolno-spożywczych |
1.1.4. Podnoszenie umiejętności związanych z wykorzystywaniem technologii ICT i prowadzeniem działalności gospodarczej 2.3.2. Budowa i rozwój kompleksowej i wydajnej infrastruktury ICT dedykowanej dla mieszkańców obszarów wiejskich 4.2.1. Rozwój badań na rzecz zrównoważonego rozwoju sektora rolno-spożywczego 4.3.4. Działania na forum międzynarodowym na rzecz poprawy pozycji polskiego sektora rolno-spożywczego na rynku wspólnotowym i globalnym 4.4.1. Promocja krajowych produktów rolno-spożywczych na rynkach: krajowym, unijnym i światowym |
| Strategia rozwoju kapitału ludzkiego |
1.1.1. Poprawa jakości i dostępności edukacji ogólnej, artystycznej i zawodowej na wszystkich poziomach 1.1.3. Uczenie się przez całe życie umożliwiające zmianę zawodu lub doskonalenie zawodowe 1.1.4. Podnoszenie umiejętności związanych z wykorzystywaniem technologii ICT i prowadzeniem działalności gospodarczej 1.2.2. Rozwiązania prawne i systemowe na rynku pracy w zakresie ułatwiania i upowszechniania stosowania elastycznych form pracy 1.2.3. Zwiększenie wykorzystania i promocja elastycznych form zatrudnienia przez pracodawców 1.2.4. Zwiększenie dostępu do usług opieki nad dzieckiem na obszarach wiejskich 1.3.1. Wspieranie tworzenia pozarolniczych miejsc pracy 1.4.3. Promocja i rozwój usług opiekuńczych nad osobami starszymi i niepełnosprawnymi 2.4.1. Budowa i rozwój infrastruktury edukacji 2.4.3. Budowa i rozwój infrastruktury sportowej 2.4.4. Budowa i rozwój infrastruktury usług zdrowotnych |
|
| Strategia rozwoju transportu |
2.2.2. Tworzenie powiązań lokalnej sieci drogowej z siecią dróg regionalnych, krajowych, ekspresowych i autostrad 2.2.3. Tworzenie infrastruktury węzłów przesiadkowych, transportu kołowego i kolejowego |
1.2.1. Poprawa wahadłowej mobilności przestrzennej na poziomie lokalnym i regionalnym 2.2.1. Rozbudowa i modernizacja lokalnej sieci drogowej i kolejowej |
| Strategia rozwoju kapitału społecznego |
1.4.1. Rozwój i promocja ekonomii społecznej 1.4.2. Wzmacnianie i rozwój kapitału społecznego 2.4.2. Budowa i rozwój infrastruktury kultury i turystyki oraz promocja dziedzictwa kulturowego |
1.1.1. Poprawa jakości i dostępności edukacji ogólnej, artystycznej i zawodowej na wszystkich poziomach 1.1.3. Uczenie się przez całe życie umożliwiające zmianę zawodu lub doskonalenie zawodowe 1.1.4. Podnoszenie umiejętności związanych z wykorzystywaniem technologii ICT i prowadzeniem działalności gospodarczej |
| Bezpieczeństwo energetyczne i środowisko |
2.1.1. Modernizacja sieci przesyłowych i dystrybucyjnych energii elektrycznej 2.1.2. Dywersyfikacja źródeł wytwarzania energii elektrycznej 2.1.5. Rozwój systemów zbiórki, odzysku i unieszkodliwiania odpadów 2.1.6. Rozbudowa sieci przesyłowej i dystrybucyjnej gazu ziemnego 2.5.1. Rozwój infrastruktury wodno-melioracyjnej i innej łagodzącej zagrożenia naturalne 5.1.1. Ochrona różnorodności biologicznej, w tym unikalnych ekosystemów oraz flory i fauny związanych z gospodarką rolną i rybacką 5.1.2. Ochrona jakości wód, w tym racjonalna gospodarka nawozami i środkami ochrony roślin 5.1.3. Racjonalne wykorzystanie zasobów wodnych na potrzeby rolnictwa i rybactwa oraz zwiększanie retencji wodnej 5.1.4. Ochrona gleb przed erozją, zakwaszeniem, spadkiem zawartości materii organicznej i zanieczyszczeniem metalami ciężkimi 5.1.5. Rozwój wiedzy w zakresie ochrony środowiska rolniczego i różnorodności biologicznej na obszarach wiejskich i jej upowszechnianie 5.2.2. Właściwe planowanie przestrzenne 5.2.3. Racjonalna gospodarka gruntami 5.3.2. Ograniczenie emisji gazów cieplarnianych w rolnictwie i całym łańcuchu rolno-żywnościowym 5.3.3. Zwiększenie sekwestracji węgla w glebie i biomasie wytwarzanej w rolnictwie 5.4.1. Racjonalne zwiększenie zasobów leśnych 5.4.2. Odbudowa drzewostanów po zniszczeniach spowodowanych katastrofami naturalnymi 5.4.3. Zrównoważona gospodarka łowiecka na OW służąca ochronie środowiska oraz rozwojowi rolnictwa i rybactwa 5.4.4. Wzmacnianie publicznych funkcji lasów 5.5.2. Zwiększenie dostępności cenowej i upowszechnienie rozwiązań w zakresie odnawialnych źródeł energii wśród mieszkańców obszarów wiejskich |
2.5.2. Bezpieczeństwo weterynaryjne i fitosanitarne 4.2.1. Rozwój badań na rzecz zrównoważonego rozwoju sektora rolno-spożywczego 5.2.1. Zachowanie unikalnych form krajobrazu rolniczego 5.3.1. Adaptacja produkcji rolnej i rybackiej do zmian klimatu 5.3.4. Badania w zakresie wzajemnego oddziaływania rozwoju obszarów wiejskich, rolnictwa i rybactwa na zmiany klimatu 5.3.5. Upowszechnianie wiedzy w zakresie praktyk przyjaznych klimatowi wśród konsumentów i producentów rolno-spożywczych 5.5.1. Racjonalne wykorzystanie rolniczej i rybackiej przestrzeni produkcyjnej do produkcji energii ze źródeł odnawialnych |
| Sprawne państwo |
1.1.1. Poprawa jakości i dostępności edukacji ogólnej, artystycznej i zawodowej na wszystkich poziomach 2.5.3. Skuteczne i efektywne zarządzanie kryzysowe 3.3.3. Zapewnienie w łańcuchu rolno-żywnościowym zachowań zgodnych z zasadami uczciwej konkurencji 2.4.4. Budowa i rozwój infrastruktury usług zdrowotnych |
1.2.2. Rozwiązania prawne i systemowe na rynku pracy w zakresie ułatwiania i upowszechniania stosowania elastycznych form pracy 1.4.2. Wzmacnianie i rozwój kapitału społecznego 2.4.1. Budowa i rozwój infrastruktury edukacji 2.5.1. Rozwój infrastruktury wodno-melioracyjnej i innej łagodzącej zagrożenia naturalne 3.2.3. Skuteczna kontrola bezpieczeństwa i jakości produktów rolno-spożywczych w całym łańcuchu produkcyjnym 3.3.1. Dążenie do zapewnienia równych warunków konkurencji w ramach jednolitego rynku rolno-żywnościowego 4.3.4. Działania na forum międzynarodowym na rzecz poprawy pozycji polskiego sektora rolno-spożywczego na rynku wspólnotowym i globalnym 4.4.1. Promocja krajowych produktów rolno-spożywczych na rynkach: krajowym, unijnym i światowym 4.4.2. Rozwój polityki wsparcia eksportu w wymiarze instytucjonalnym, technicznym i zagranicznym 5.2.2. Właściwe planowanie przestrzenne 5.2.3. Racjonalna gospodarka gruntami |
| Strategia zrównoważonego rozwoju wsi, rolnictwa i rybactwa |
1.3.3. Tworzenie i rozwój działalności gospodarczej towarzyszącej prowadzeniu produkcji rolnej leśnej i rybackiej 2.5.2. Bezpieczeństwo weterynaryjne i fitosanitarne 3.1.1. Utrzymanie gruntów rolnych w dobrej kulturze rolnej 3.1.3. Optymalizacja bazy genetycznej produkcji roślinnej i zwierzęcej i rybackiej 3.2.1. Rozwój i wdrażanie systemów jakości żywności 3.2.2. Wsparcie wytwarzania wysokiej jakości produktów rolno-spożywczych, w tym produktów wytwarzanych metodami integrowanymi, ekologicznymi i tradycyjnymi metodami produkcji z lokalnych surowców i zasobów oraz produktów rybnych 3.2.3. Skuteczna kontrola bezpieczeństwa i jakości produktów rolno-spożywczych w całym łańcuchu produkcyjnym 3.2.4. Rozwój badań na rzecz bezpieczeństwa żywności, jej jakości i potrzeb konsumentów 3.3.1. Dążenie do zapewnienia równych warunków konkurencji w ramach jednolitego rynku rolno-żywnościowego 3.3.2. Pogłębienie jednolitego rynku UE artykułów rolno-spożywczych 3.3.3. Zapewnienie w łańcuchu rolno-żywnościowym zachowań zgodnych z zasadami uczciwej konkurencji 3.4.1. Promocja wysokiej jakości, bezpiecznych dla konsumenta produktów rolno-spożywczych 3.4.2. Upowszechnianie wiedzy w zakresie zasad żywienia 4.1.1. Modernizacja technicznej bazy produkcyjnej w rolnictwie i rybactwie 4.1.3. Poprawa warunków pracy, bezpieczeństwa i jakości zarządzania w sektorze rolno-spożywczym 4.2.1. Rozwój badań na rzecz zrównoważonego rozwoju sektora rolno-spożywczego 4.2.2. Rozwój doradztwa i upowszechnianie informacji rynkowych w sektorze rolno-spożywczym 4.3.1. Wsparcie przekształceń strukturalnych w rolnictwie 4.3.2. Poprawa organizacji producentów rolnych, w tym poprzez spółdzielczość i grupy producenckie w sektorze rolno-spożywczym 4.3.3. Rozwój struktur organizacyjnych w łańcuchu rolno-żywnościowym producentów rolnych i rybackich 4.3.4. Działania na forum międzynarodowym na rzecz poprawy pozycji polskiego sektora rolno-spożywczego na rynku wspólnotowym i globalnym 4.4.1. Promocja krajowych produktów rolno-spożywczych na rynkach: krajowym, unijnym i światowym 5.1.1. Ochrona różnorodności biologicznej, w tym unikalnych ekosystemów oraz flory i fauny związanych z gospodarką rolną i rybacką 5.2.1. Zachowanie unikalnych form krajobrazu rolniczego 5.3.1. Adaptacja produkcji rolnej i rybackiej do zmian klimatu 5.3.2. Ograniczenie emisji gazów cieplarnianych w rolnictwie i całym łańcuchu rolno-żywnościowym 5.3.3. Zwiększenie sekwestracji węgla w glebie i biomasie wytwarzanej w rolnictwie 5.3.4. Badania w zakresie wzajemnego oddziaływania rozwoju obszarów wiejskich, rolnictwa i rybactwa na zmiany klimatu 5.5.1. Racjonalne wykorzystanie rolniczej i rybackiej przestrzeni produkcyjnej do produkcji energii ze źródeł odnawialnych |
1.1.2. Podnoszenie umiejętności i kwalifikacji zawodowych osób pracujących w sektorze rolno-spożywczym 1.2.5. Aktywizacja lokalnych rynków pracy z uwzględnieniem małych miast 1.3.1. Wspieranie tworzenia pozarolniczych miejsc pracy 1.3.2. Rozwój przedsiębiorczości 1.4.1. Rozwój i promocja ekonomii społecznej 1.4.2. Wzmacnianie i rozwój kapitału społecznego 2.1.2. Dywersyfikacja źródeł wytwarzania energii elektrycznej 2.1.4. Rozbudowa i modernizacja sieci kanalizacyjnej i oczyszczalni ścieków 2.1.5. Rozwój systemów zbiórki, odzysku i unieszkodliwiania odpadów 2.2.1. Rozbudowa i modernizacja lokalnej sieci drogowej i kolejowej 2.3.1. Budowa i modernizacja sieci szerokopasmowych 2.3.2. Budowa i rozwój kompleksowej i wydajnej infrastruktury ICT dedykowanej dla mieszkańców obszarów wiejskich 2.4.2. Budowa i rozwój infrastruktury kultury i turystyki oraz promocja dziedzictwa kulturowego 2.5.1. Rozwój infrastruktury wodno-melioracyjnej i innej łagodzącej zagrożenia naturalne 2.5.3. Skuteczne i efektywne zarządzanie kryzysowe 3.4.3. Wsparcie działalności innowacyjnej ukierunkowanej na zmiany wzorców produkcji i konsumpcji 4.1.2. Wdrażanie i promocja innowacyjnych rozwiązań w sektorze rolno-spożywczym 4.1.4. Zwiększenie udziału producentów rolno-spożywczych w finansowaniu i wyznaczaniu kierunków sektorowej działalności badawczo-rozwojowej 4.2.3. Zwiększenie udziału ośrodków naukowo badawczych w międzynarodowych projektach badawczych 4.2.4. Rozwój i poprawa infrastruktury naukowo-badawczej jako źródła efektywnych rozwiązań innowacyjnych i postępu 4.4.2. Rozwój polityki wsparcia eksportu w wymiarze instytucjonalnym, technicznym i zagranicznym 5.1.2. Ochrona jakości wód, w tym racjonalna gospodarka nawozami i środkami ochrony roślin 5.1.3. Racjonalne wykorzystanie zasobów wodnych na potrzeby rolnictwa i rybactwa oraz zwiększanie retencji wodnej 5.1.4. Ochrona gleb przed erozją, zakwaszeniem, spadkiem zawartości materii organicznej i zanieczyszczeniem metalami ciężkimi 5.1.5. Rozwój wiedzy w zakresie ochrony środowiska rolniczego i różnorodności biologicznej na obszarach wiejskich i jej upowszechnianie 5.2.2. Właściwe planowanie przestrzenne 5.2.3. Racjonalna gospodarka gruntami 5.3.5. Upowszechnianie wiedzy w zakresie praktyk przyjaznych klimatowi wśród konsumentów i producentów rolno-spożywczych 5.4.1. Racjonalne zwiększenie zasobów leśnych 5.4.2. Odbudowa drzewostanów po zniszczeniach spowodowanych katastrofami naturalnymi 5.4.3. Zrównoważona gospodarka łowiecka na OW służąca ochronie środowiska oraz rozwojowi rolnictwa i rybactwa 5.5.2. Zwiększenie dostępności cenowej i upowszechnienie rozwiązań w zakresie odnawialnych źródeł energii wśród mieszkańców obszarów wiejskich |
| Krajowa strategia rozwoju regionalnego - regiony - miasta - obszary wiejskie |
1.1.1. Poprawa jakości i dostępności edukacji ogólnej, artystycznej i zawodowej na wszystkich poziomach 1.3.2. Rozwój przedsiębiorczości 2.1.3. Rozbudowa i modernizacja ujęć wody i sieci wodociągowej 2.1.4. Rozbudowa i modernizacja sieci kanalizacyjnej i oczyszczalni ścieków 2.1.5. Rozwój systemów zbiórki, odzysku i unieszkodliwiania odpadów 2.2.1. Rozbudowa i modernizacja lokalnej sieci drogowej i kolejowej 2. 3.1. Budowa i modernizacja sieci szerokopasmowych 2.3.2. Budowa i rozwój kompleksowej i wydajnej infrastruktury ICT dedykowanej dla mieszkańców obszarów wiejskich 2.3.3. Wyposażenie podmiotów świadczących usługi publiczne w sprzęt i oprogramowanie (wraz z serwisem) umożliwiające mieszkańcom obszarów wiejskich korzystanie z zaawansowanych technologii ICT 2.3.4. Zwiększenie dostępności cenowej infrastruktury ICT osobom należącym do grup zagrożonych wykluczeniem 2.4.1. Budowa i rozwój infrastruktury edukacji 2.4.2. Budowa i rozwój infrastruktury kultury i turystyki oraz promocja dziedzictwa kulturowego 2.4.4. Budowa i rozwój infrastruktury usług zdrowotnych |
1.1.3. Uczenie się przez całe życie umożliwiające zmianę zawodu lub doskonalenie zawodowe 1.1.4. Podnoszenie umiejętności związanych z wykorzystywaniem technologii ICT i prowadzeniem działalności gospodarczej 1.2.1. Poprawa wahadłowej mobilności przestrzennej na poziomie lokalnym i regionalnym 1.2.5. Aktywizacja lokalnych rynków pracy z uwzględnieniem małych miast 1.3.1. Wspieranie tworzenia pozarolniczych miejsc pracy 2.2.2. Tworzenie powiązań lokalnej sieci drogowej z siecią dróg regionalnych, krajowych, ekspresowych i autostrad 2.2.3. Tworzenie infrastruktury węzłów przesiadkowych, transportu kołowego i kolejowego 5.2.3. Racjonalna gospodarka gruntami 5.5.2. Zwiększenie dostępności cenowej i upowszechnienie rozwiązań w zakresie odnawialnych źródeł energii wśród mieszkańców obszarów wiejskich |
| Strategia Rozwoju Systemu Bezpieczeństwa Narodowego RP 2011-2020/22 | 2.5.3. Skuteczne i efektywne zarządzanie kryzysowe | 2.5.2. Bezpieczeństwo weterynaryjne i fitosanitarne |
SYSTEM REALIZACJI STRATEGII
Opis systemu monitorowania, ewaluacji i sprawozdawczości
Rysunek 9. Skumulowany harmonogram wdrażania kierunków interwencji SZRWRiR
Źródło: opracowanie MRiRW.
SZRWRiR będzie realizowana w okresie 2012-2020, w tym też przedziale czasowym odbywać się będzie proces monitorowania i oceny bieżącej strategii.
Rysunek 10. Harmonogram monitorowania i ewaluacji SZRWRiR
Źródło: opracowanie MRiRW.
W ramach monitorowania ministerstwa będą przekazywać MRiRW informacje o realizowanych działaniach leżących w kompetencji poszczególnych ministrów, wpisujących się we wdrażanie SZRWRiR. Jednocześnie Główny Urząd Statystyczny przekaże każdego roku MRiRW informacje na temat wartości wskaźników monitorowania wg stanu na koniec roku sprawozdawczego (a więc począwszy od stanu na koniec 2012 r. aż do stanu na koniec 2020 r.). W 2011 r. została wykonana ocena ex-ante SZRWRiR6, ponadto w trakcie wdrażania SZRWRiR istnieje możliwość realizacji oceny bieżącej, a po zakończeniu wdrażania - oceny ex-post. W myśl przepisów ustawy z dnia 6 grudnia 2006 r. o zasadach prowadzenia polityki rozwoju minister właściwy do spraw rozwoju regionalnego opracowuje co 3 lata raport o rozwoju społeczno-gospodarczym, regionalnym oraz przestrzennym i przedkłada go Komitetowi Koordynacyjnemu do zaopiniowania. Dokument ten będzie zawierał m.in. ocenę skuteczności realizacji celów rozwoju kraju wskazanych w SZRWRiR.
| Do monitorowania oraz oceny efektów realizacji SZRWRiR będą służyły wskaźniki przypisane do celu ogólnego strategii oraz wskaźniki przypisane do celów szczegółowych. |
Tabela 1. Wartości bazowe i docelowe wskaźników monitorowania i oceny realizacji SZRWRiR
| Nazwa wskaźnika | Wartość bazowa w 2010 r*. | Wartość docelowa w 2020 r. | ||
| Wskaźniki główne odnoszące się do celu ogólnego SZRWRiR | ||||
| W1 = udział osób żyjących poniżej relatywnej granicy ubóstwa na obszarach wiejskich w ogólnej liczbie ludności na obszarach wiejskich7 [-] | 26* | 18 | ||
| W2 = Odsetek mieszkańców wsi, którzy oceniają sytuację finansową własnego gospodarstwa domowego jako raczej dobrą lub bardzo dobrą [%]8 | 34% | 60% | ||
| W3 = Współczynnik aktywności zawodowej na wsi [%]9 | 55,2%* | 58% | ||
| Wskaźniki pomocnicze przypisane do celów szczegółowych SZRWRiR | ||||
|
Cel 1. Wzrost jakości kapitału ludzkiego, społecznego, zatrudnienia i przedsiębiorczości na obszarach wiejskich |
W11 = wskaźnik zatrudnienia osób w wieku 15 lat i więcej na wsi [%] | 50,4% | 60% | |
| W12 = największe zróżnicowanie w średniej wartości wyniku kończącego egzaminu szkół podstawowych na wsi / średnia wartość wyniku kończącego egzaminu szkół podstawowych w mieście [-]10 | 0,866 | 0,95 | ||
| Cel 2. Poprawa warunków życia na obszarach wiejskich oraz poprawa ich dostępności przestrzennej | W21 = odsetek gospodarstw domowych na wsi, które oceniając otoczenie miejsca zamieszkania, wskazały na wielką trudność w dostępie do usług transportu publicznego [%]11 | 11%* | 3% | |
| W22 = odsetek długości dróg publicznych zamiejskich o nawierzchni twardej ulepszonej w całkowitej długości dróg publicznych ogółem [%]12 | 48,57% | 51,2% | ||
| W23 = odsetek ludności wiejskiej w wieku 16-74 lat regularnie (co najmniej raz w tygodniu) korzystających z Internetu w ogólnej liczbie ludności wiejskiej [%] | 47%* | 65% | ||
| W24 = odsetek dzieci w wieku 3-5 lat objętych wychowaniem przedszkolnym w placówkach na wsi [%] | 43% | 65% | ||
| W25 = odsetek ludności korzystającej z instalacji wodociągów na obszarach wiejskich w ogóle ludności wiejskiej [%] | 74,7*% | 85% | ||
| Cel 3. Bezpieczeństwo żywnościowe | W31 = udział próbek artykułów rolno-spożywczych o niewłaściwej jakości handlowej [%]13 | 15,9%* | 12,5% | |
| W32 = powierzchnia użytków rolnych utrzymanych w dobrej kulturze rolnej [mln ha] | 14 mln14 | 14 mln | ||
| Cel 4. Wzrost produktywności i konkurencyjności sektora rolno-spożywczego | W41 = udział powierzchni użytków rolnych znajdujących się w gospodarstwach rolnych powyżej minimalnej efektywnej skali produkcji w powierzchni użytków rolnych znajdujących się w gospodarstwach prowadzących działalność rolniczą ogółem w Polsce 15 [-] | 39% | 45% | |
| W42 = przeciętny miesięczny dochód na 1 osobę z gospodarstwa indywidualnego w rolnictwie / przeciętny miesięczny dochód na 1 osobę z pracy na własny rachunek [%] | 42,49%* | 60% | ||
| W43 = wartość eksportu artykułów rolno-spożywczych w przeliczeniu na 1 mieszkańca Polski [euro] | 301* | 450 | ||
| W44 = udział nakładów na działalność B+R w dziedzinie rolnictwa w nakładach wewnętrznych na działalność B+R ogółem w Polsce [%] | 6,29%* | 7% | ||
| Cel 5. Ochrona środowiska i adaptacja do zmian klimatu na obszarach wiejskich | W51 = wskaźnik czystości wód [%] | I klasa - 0%, II klasa - 2,2%** | I klasa - 6%, II klasa - 15% | |
| W52 = udział emisji gazów cieplarnianych z rolnictwa wyrażony w ekwiwalencie CO2 w całkowitej emisji gazów cieplarnianych w Polsce [%]16 | 11,75%* | 10,0% | ||
| W53 = zmiana wskaźnika liczebności pospolitych ptaków krajobrazu rolniczego FBI [1990 r. = 100%] | 96%* | 100% | ||
* Dane z 2009 r.
** Dane z 2007 r.
Zaprezentowana powyżej lista wskaźników oceny i monitorowania wdrażania SZRWRiR zawiera wskaźniki główne liczone w skali całego kraju, przy czym zakłada się, że w zależności od rodzaju działań wskazanych w strategii, wdrażanych w poszczególnych regionach kraju, do procesu oceny i monitorowania będą wykorzystywane również dodatkowe wskaźniki, których wartości będą analizowane w ujęciu terytorialnym (np. w podziale na powiaty).
| Monitorowanie i ocena postępów wdrażania celów pozostałych strategii rozwoju, szczególnie istotnych z punktu widzenia osiągnięcia celów SZRWRiR, będą dokonywane z wyszczególnieniem efektów interwencji realizowanych na obszarach wiejskich. |
Rysunek 11. Powiązanie wybranych wskaźników celów SZRWRiR z celami Krajowego Programu Reform i Strategii UE 2020
Źródło: opracowanie MRiRW.
Mechanizmy wdrażania i koordynacji
Podejmowanie najważniejszych decyzji w zakresie zarządzania strategicznego oraz zatwierdzanie celów strategicznych państwa należy do Rady Ministrów. Bezpośredni nadzór nad zarządzaniem rozwojem kraju, w tym polityką rozwoju obszarów wiejskich, rolnictwa i rybactwa, pełni Prezes Rady Ministrów, m.in. przez:
Rada Ministrów odpowiada w szczególności za:
Minister Rolnictwa i Rozwoju Wsi oraz obsługujące go ministerstwo pełni rolę wiodącego ośrodka w obszarze polityki rozwoju obszarów wiejskich, rolnictwa i rybactwa, kierując następującymi działami administracji rządowej: rolnictwo, rozwój wsi, rynki rolne i rybołówstwo18. Obok Ministra Rolnictwa i Rozwoju Wsi kluczowymi aktorami polityki rozwoju obszarów wiejskich, rolnictwa i rybactwa są przedstawiciele samorządu województwa, który pełni kluczową rolę w procesie programowania i zarządzania, jak i koordynowania działań rozwojowych na poziomie regionalnym.
SZRWRiR zawiera zarówno działania będące w kompetencji Ministra Rolnictwa i Rozwoju Wsi, jak i pozostałych resortów. Jednocześnie kierunki interwencji wskazane w strategii odnoszą się do działań finansowanych ze środków publicznych w ramach różnych funkcji budżetu zadaniowego państwa oraz działań, których źródłem finansowania (głównym lub pomocniczym) będą środki pochodzące z budżetu UE (w tym w szczególności Wspólnej Polityki Rolnej, Wspólnej Polityki Rybackiej i Polityki Spójności). Część kierunków interwencji SZRWRiR będzie realizowana w ramach Krajowej Strategii Rozwoju Regionalnego - Regiony, Miasta, Obszary wiejskie z wykorzystaniem kontraktu terytorialnego. Będzie on służył uzgodnieniu przez rząd i samorząd wojewódzki najważniejszych celów i przedsięwzięć priorytetowych podejmowanych i finansowanych w ramach polityki rozwoju regionalnego.19
W oparciu o powyższe został opracowany system koordynacji wdrażania strategii nawiązujący częściowo do systemu monitorowania.
Wybrane kierunki interwencji będą realizowane na poziomie centralnym i ich skutki obejmą obszar całego kraju, a pozostałe kierunki interwencji będą wdrażane na poziomie regionalnym lub lokalnym w zależności od potrzeb i możliwości rozwojowych danego regionu/terenu (w szczególności będą to kierunki interwencji realizowane w ramach KSRR, objęte kontraktem terytorialnym).
Rysunek 12. System koordynacji SZRWRiR
Źródło: opracowanie MRiRW.
Znaczna część zaprojektowanych w SZRWRiR działań zostanie sfinansowana ze środków Unii Europejskiej w ramach polityk wspólnotowych (w tym głównie Polityki Spójności - PS, Wspólnej Polityki Rolnej - WPR i Wspólnej Polityki Rybackiej), których instrumenty realizacyjne oraz sposób ich wdrażania będą regulowały lub obecnie regulują przepisy unijne i implementujące je - przepisy krajowe. Dlatego na obecnym etapie unijnej dyskusji o kształcie instrumentów ww. polityk unijnych, które będą wykorzystane na rzecz realizacji SZRWRiR w okresie programowania 2014-2020, nie można jednoznacznie wskazać, które z nich będą wdrażane regionalnie. Jednocześnie, biorąc pod uwagę dotychczasową koncepcję rozwoju obszarów wiejskich, rolnictwa i rybactwa, należy oczekiwać, że działania w zakresie bezpieczeństwa żywnościowego oraz część działań w dziedzinie ochrony środowiska będą realizowane centralnie, co wydaje się mieć swoje uzasadnienie w konieczności zapewnienia zasobów naturalnych, gwarantujących bezpieczeństwo żywnościowe przyszłym pokoleniom (na poziomie całego kraju) oraz w potrzebie zachowania spójności działań dotyczących przestrzennego zagospodarowania kraju.
| Koordynacja wdrażania strategii będzie więc wymagać ścisłej współpracy MRiRW z jednostkami administracji samorządowej oraz Lokalnymi Grupami Działania (LGD) i innymi podmiotami, które odpowiadają za realizację regionalnych lub lokalnych strategii rozwoju. Samorządy województw zapewnią, w ramach swoich uprawnień, koordynację działań podejmowanych na obszarach wiejskich w ramach instrumentów wszystkich dziewięciu zintegrowanych strategii rozwoju na poziomie województwa. |
Mając na uwadze dynamiczne zmiany uwarunkowań zewnętrznych wdrażania strategii, w tym szczególnie w obszarze mechanizmów i priorytetów nowej Wspólnej Polityki Rolnej, a także tworzenia i aktualizacji krajowych dokumentów strategicznych, które będą miały wpływ na szeroko pojmowaną problematykę zrównoważonego rozwoju obszarów wiejskich, przyjmuje się możliwość aktualizacji SZRWRiR. Aktualizacja ta może być wynikiem bieżącego monitoringu realizacji oraz zmian w obszarze priorytetów i instrumentów ich wdrażania i nie będzie wymagała konieczności tworzenia nowego, całościowego dokumentu.
| Każda aktualizacja SZRWRiR będzie podlegać konsultacjom społecznym, obejmującym przede wszystkim Komisję Wspólną Rządu i Samorządu Terytorialnego, jednostki samorządu terytorialnego oraz partnerów społecznych i gospodarczych. |
Ramy finansowe SZRWRiR
Budżet SZRWRiR w zakresie wydatków rozwojowych będzie wskazany w Średniookresowej Strategii Rozwoju Kraju, gdzie zostaną ujęte wydatki rozwojowe na realizację każdej z dziewięciu zintegrowanych strategii rozwoju. Z uwagi na to, iż wydatki rozwojowe w rozumieniu Średniookresowej Strategii Rozwoju Kraju obejmują tylko środki, które mają przede wszystkim stymulować wzrost innowacyjności i efektywności systemu społeczno-gospodarczego w średnim i długim okresie, należy zauważyć, iż całkowity budżet SZRWRiR będzie znacząco wyższy. Będzie on bowiem obejmował także inne wydatki publiczne, które mogą w inny (także pośredni) sposób stymulować wzrost PKB, np. różne formy wsparcia obszarów wiejskich i rolnictwa finansowane z polityki spójności oraz wspólnej polityki rolnej UE, a przekładające się na inwestycje i efekty wzrostowe (mnożnikowe) na poziomie regionalnym i krajowym. Przy projektowaniu budżetu SZRWRiR ważnym punktem odniesienia jest szacunkowy poziom całkowitych wydatków publicznych na cele wskazane w SZRWRiR w ostatnich latach, który mieścił się w przedziale 2,5-3% PKB.
Należy jednocześnie podkreślić, że zgodnie z opinią sektora bankowego należy mieć na uwadze pogorszenie się sytuacji finansowej gmin wiejskich i miejsko-wiejskich, co w sposób istotny może rzutować na ewentualne problemy w zakresie finansowania i współfinansowania przedsięwzięć ze środków własnych20. Stąd powodzenie realizacji SZRWRiR będzie w dużej mierze uzależnione również od kondycji finansów jednostek samorządu terytorialnego oraz dostosowania oferty banków i innych instytucji finansowych do planowanych procesów służących podnoszeniu jakości życia na obszarach wiejskich.
Możliwość osiągnięcia celów SZRWRiR w dużej mierze będzie zależała od wartości wsparcia, jaka w ramach Polityki Spójności na lata 2014-2020 zostanie przeznaczona bezpośrednio na realizację kierunków interwencji SZRWRiR. Blisko 31% całkowitego budżetu strategii będą stanowiły środki pochodzące z budżetu państwa przeznaczone na realizację krajowych polityk (działań), pozostałą część stanowią środki wydatkowane w ramach polityk unijnych, środki prywatne i środki pochodzące z budżetów jednostek samorządu terytorialnego (w tym m.in. wkład własny beneficjentów polityk unijnych).
Przedstawiona alokacja budżetu strategii w ramach poszczególnych jej celów uwzględnia również założenia, że po 2020 r. środków finansowych z UE dla rolnictwa i wsi może być mniej niż obecnie i w związku tym należy sektor rolniczy do tej nowej sytuacji przygotować już w perspektywie do 2020 r.
Tabela 2. Budżet SZRWRiR na lata 2012-2020.
| Źródło finansowania wg rodzaju działań | % budżetu na lata 2012-2020 |
| Budżet państwa | 31% |
| Budżet środków europejskich | 48% |
| Środki prywatne | 10% |
| Budżet jednostek samorządu terytorialnego | 11% |
| Łącznie | 100% |
Źródło: opracowanie MRiRW.
Największy udział w całkowitej wartości budżetu będą stanowiły działania związane z realizacją celu szczegółowego 2. Poprawa warunków życia na obszarach wiejskich oraz poprawa ich dostępności przestrzennej (27,9%), co częściowo wynika z dużej kosztochłonności działań inwestycyjnych w zakresie infrastruktury, a 20,6% budżetu strategii stanowią środki zaprojektowane w związku z realizacją celu 4. Wzrost produktywności i konkurencyjności sektora rolno-spożywczego. Zbliżoną wielkość budżetu SZRWRiR planuje się przeznaczyć na realizację celu 1. Wzrost jakości kapitału ludzkiego zatrudnienia i przedsiębiorczości na obszarach wiejskich (20,4%) i 5. Ochrona środowiska i adaptacja do zmian klimatu na obszarach wiejskich (18,6%). Nieco mniejszą alokację środków z budżetu SZRWRiR przewidziano dla celu 3. Bezpieczeństwo żywnościowe (12,6%).
Rysunek 13. Struktura budżetu w podziale na cele SZRWRiR
Źródło: opracowanie MRiRW.
Informacja o wynikach przeprowadzonych konsultacji społecznych
Dokument ten stanowił etap pośredni w przygotowaniu kolejnego Kierunki rozwoju obszarów wiejskich, który powstał w MRiRW jeszcze przed końcem 2009 r. i był konsultowany z instytutami badawczymi: IERiGŻ-PIB, IRWiR, Instytutem Melioracji Użytków Zielonych, IUNG-PIB oraz IGiPZ PAN. Warto w tym miejscu dodać, że dokument ten powstał w związku z debatą nad kształtem Wspólnej Polityki Rolnej oraz polityki spójności po 2013 r. i bazował na doświadczeniach z przygotowania i realizacji dotychczasowych programów operacyjnych i polityk dotyczących rozwoju obszarów wiejskich i rolnictwa. "Kierunki rozwoju obszarów wiejskich" spełniały również istotną rolę w pracach nad rządowymi dokumentami strategicznymi, w szczególności "Krajową strategią rozwoju regionalnego" (KSRR), "Długookresową strategią rozwoju kraju" oraz "Koncepcją przestrzennego zagospodarowania kraju na lata 2008-2033" (KPZK).
Dokument ten w kolejnych okresach ewoluował i pod nazwą "Kierunki rozwoju obszarów wiejskich - założenia do Strategii zrównoważonego rozwoju wsi i rolnictwa" został poddany konsultacjom społecznym w dniu 20 stycznia 2010 r., co było istotnym elementem procesu przygotowania docelowej SZRWRiR.
W ramach dalszych prac, opartych już na zasadach wynikających z dokumentu Plan uporządkowania strategii rozwoju (przyjętego przez Radę Ministrów w dniu 24 listopada 2009 r.) oraz Wytycznych do opracowywania strategii rozwoju wskazanych w Planie uporządkowania strategii rozwoju (opracowanych przez Ministerstwo Rozwoju Regionalnego), w MRiRW został wypracowany dokument pod nazwą: "Strategia zrównoważonego rozwoju wsi, rolnictwa i rybactwa - założenia". W pierwszym etapie jego tworzenia, przy udziale ekspertów z ośrodków naukowo-badawczych, zdiagnozowano obszary wiejskie, rolnictwo i rybactwo21. Następnie powstawały kolejne projekty układu celów i priorytetów strategii oraz jej powiązań z pozostałymi ośmioma strategiami rozwoju. Tak opracowany dokument był konsultowany z członkami Komitetu Koordynacyjnego do spraw Polityki Rozwoju oraz poszczególnymi ministerstwami (pośrednio również z GIOŚ)22.
Kolejnym etapem tworzenia Strategii zrównoważonego rozwoju wsi, rolnictwa i rybactwa była prezentacja jej założeń na posiedzeniu Komitetu Koordynacyjnego do spraw Polityki Rozwoju w dniu 26 sierpnia 2010 r. Równolegle do ww. działań trwały prace nad wyznaczeniem celów, priorytetów i kierunków interwencji strategii, w których ponownie wzięli udział niezależni eksperci, posiadający dużą wiedzę merytoryczną i doświadczenie w tematyce rozwoju obszarów wiejskich, rolnictwa i rybactwa. W ramach metody Delhi brali oni udział w kilkukrotnie przeprowadzanej ankiecie dotyczącej określenia celów, priorytetów i kierunków interwencji strategii23. Opracowywali również część strategii Identyfikacja środków finansowych działań podejmowanych na rzecz rozwoju rolnictwa, obszarów wiejskich i rybactwa w latach 2004-200924.
Projekt SZRWRiR dwukrotnie był poddany konsultacjom społecznym. Po raz pierwszy konsultacje społeczne projektu SZRWRiR, zgodnie z ustawą z dnia 6 grudnia 2006 r. o zasadach prowadzenia polityki rozwoju, zostały przeprowadzone w okresie od dnia 17 grudnia 2010 r. do dnia 21 stycznia 2011 r. Jednocześnie dokument został przekazany do konsultacji międzyresortowych. W ramach debat na temat strategii do MRiRW wpłynęło szereg uwag i opinii. W procesie konsultacji udział wzięli: Związek Banków Polskich, Regionalny Zarząd Gospodarki Wodnej w Krakowie, Krajowa Rada Spółdzielcza Naczelny Organ Samorządu Spółdzielczego, Krajowy Związek Rewizyjny Rolniczych Spółdzielni Produkcyjnych, Rada Gospodarki Żywnościowej, Krajowa Izba Gospodarcza, Komitet Rolnictwa i Obrotu Rolnego, osoby prywatne (w tym m.in. reprezentujące lokalne inicjatywy społeczne, ośrodki akademickie), FAPA, Agro Think-Tank, Instytut IUNG-PIB, Inspekcja Weterynaryjna, Główny Inspektor Jakości Handlowej Artykułów Rolno-Spożywczych, KRUS, ANR, ARR, ARiMR, jednostki samorządu terytorialnego. Uwagi zgłoszone w ramach ww. konsultacji społecznych znalazły swoje odzwierciedlenie w końcowej wersji dokumentu.
Po raz drugi projekt strategii był przedmiotem konsultacji społecznych wraz z prognozą oddziaływania na środowisko w okresie od dnia 23 marca 2010 r. do dnia 13 kwietnia 2011 r. W tym czasie projekt SZRWRiR był ponownie przedmiotem uzgodnień międzyresortowych, które pozwoliły opracować analizę krzyżową działań adresowanych do obszarów wiejskich, rolnictwa i rybactwa, planowanych do realizacji w ramach poszczególnych zintegrowanych strategii. Projekt SZRWRiR był również prezentowany na posiedzeniach: Sejmowej Komisji Rolnictwa i Rozwoju Wsi oraz Senackiej Komisji Rolnictwa i Rozwoju Wsi.
Kolejny etap prac nad SZRWRiR koncentrował się wokół wypracowania ostatecznego kształtu jej terytorialnego wymiaru, weryfikacji założeń budżetowych oraz systemu monitorowania i oceny SZRWRiR. W prace dotyczące wymiaru terytorialnego zaangażowały się samorządy województw, m.in. przyjmując stanowiska Konwentu Marszałków województw RP w sprawie projektu strategii zrównoważonego rozwoju wsi, rolnictwa i rybactwa oraz włączając SZRWRiR w tematykę prac Zespołu ds. krajowych dokumentów strategicznych przy Konwencie Marszałków RP (strategia była dwukrotnie prezentowana przez MRiRW na posiedzeniu ww. Zespołu).
W dniu 26 października 2011 r. projekt SZRWRiR został przekazany do zaopiniowania Komisji Wspólnej Rządu i Samorządu Terytorialnego, a następnie był dwukrotnie omawiany na posiedzeniu Zespołu ds. obszarów wiejskich, wsi i rolnictwa Komisji Wspólnej Rządu i Samorządu Terytorialnego, gdzie został uzgodniony.
______
1 Ma to być efektem działań ujętych w Krajowym Programie Zwiększania Lesistości.
2 Działania, o których mowa w Strategii zrównoważonego rozwoju wsi, rolnictwa i rybactwa, finansowane są (całkowicie lub częściowo) z funduszy Unii Europejskiej.
3 Ocena ex-ante Strategii zrównoważonego rozwoju wsi, rolnictwa i rybactwa została wykonana na zlecenie MRiRW przez zespół ekspertów w składzie: prof. dr hab. Walenty Poczta, prof. dr hab. Henryk Runowski, dr hab. prof. nadzw. UR Józef Kania, dr Dominika Milczarek-Andrzejewska, dr Mirosław Drygas.
4 Realizacja działań dotyczących utrzymania modernizacji i rozbudowy lokalnej sieci kolejowej oraz unowocześniania i zakupu kolejowego taboru pasażerskiego zdeterminowana jest środkami, jakie zarządca (PKP PLK SA) posiada lub ma przewidziane do dyspozycji. Środki pochodzące z budżetu państwa są corocznie określane w ustawie budżetowej, a ich wykorzystanie, wraz ze środkami pochodzącymi z Funduszu Kolejowego, zostało sprecyzowane w dokumencie pn. Wieloletni Program Inwestycji Kolejowych do roku 2013 z perspektywą do roku 2015 przyjętym uchwałą nr 219/2011 Rady Ministrów z dnia 7 listopada 2011 r. Pozostałe środki, jakie PKP PLK SA może pozyskać, są to środki własne, w tym m.in. zaciągane kredyty na współfinansowanie inwestycji z udziałem środków unijnych. Natomiast zakup kolejowego taboru pasażerskiego, obsługującego przewozy regionalne znajduje się w zadaniach własnych samorządów województw, będących właścicielem spółki Przewozy Regionalne Sp. z o.o.
5 Przypisanie roli wiodącej w realizacji danego kierunku interwencji strategii innej aniżeli SZRWRiR oznacza, że dany kierunek interwencji wpisuje się w szerszy zakres działań opisanych w strategii, która jest wiodąca w tym obszarze.
6 Ocenę ex-ante SZRWRiR wykonał zespół badawczy, w skład którego weszli: prof. dr hab. Walenty Poczta, prof. dr hab. Henryk Runowski, dr hab. Józef Kania, dr Dominika Milczarek-Andrzejewska oraz dr Mirosław Drygas.
7 Wskaźnik liczony na podstawie wyników badania budżetów gospodarstw domowych GUS.
8 Wskaźnik liczony na podstawie wyników badania "Polska wieś i rolnictwo" zlecanego przez MRiRW, na próbie co najmniej 1 500 pełnoletnich mieszkańcach wsi w Polsce.
9 Wskaźnik liczony przez GUS, wartość z 2009 r. pochodzi z publikacji "Obszary wiejskie w Polsce 2010", str. 93.
10 Użyte w tym wskaźniku wyrażenie "największe zróżnicowanie" oznacza najmniejszą wartość ilorazu wyniku kończącego egzamin szkół podstawowych na wsi i w mieście w województwach w Polsce (wartość bazowa dotyczy 2010 r., kiedy iloraz ten był najmniejszy w woj. pomorskim i wynosił właśnie 0,866).
11 Wskaźnik mierzony przez GUS; wartość bazowa została przywołana za publikacją: Obszary wiejskie w Polsce, GUS, Warszawa Olsztyn 2011 r., str. 217.
12 Wskaźnik określony przez Ministerstwo Transportu, Budownictwa i Gospodarki Morskiej.
13 Wskaźnik dotyczy średniej wartości wyników kontroli przeprowadzanych przez JHARS wg poszczególnych grup towarowych
14 Biorąc pod uwagę fakt, że nie ma systemu, który ewidencjonuje wszystkie użytki rolne wg kryteriów spełniania wymogów dobrej kultury rolnej, w zestawieniu przyjęto wartość łącznej powierzchni gruntów rolnych, do których naliczono płatności JPO [ha]
15 Za gospodarstwa rolne powyżej minimalnej efektywnej skali produkcji zgodnie z metodyką GUS uznaje się gospodarstwa o powyżej 30 ha.
16 Dane dotyczące wskaźnika W52 pochodzą z Raportu dla Komisji Europejskiej, wynikającego z art. 3 ust. 2 decyzji 280/2004/WE Parlamentu Europejskiego i Rady z dnia 11 lutego 2004 r. dotyczącej mechanizmu monitorowania emisji gazów cieplarnianych we Wspólnocie oraz wykonania Protokołu z Kioto (Dz. Urz. UE L 49 z 19.02.2004, str. 1) z marca 2011 r. wartość emisji jest liczona według kategorii źródeł emisji IPCC, wartość emisji gazów cieplarnianych brutto jest liczona bez uwzględnienia kategorii 5 - "użytkowanie gruntów, zmiany użytkowania gruntów i leśnictwo".
17 Komitet Koordynacyjny do spraw Polityki Rozwoju został powołany zarządzeniem nr 21 Prezesa Rady Ministrów z dnia 11 marca 2009 r. (zmienionym następnie zarządzeniem nr 47 z dnia 18 czerwca 2009 r.).
18 Informacje te znajdują swoje odzwierciedlenie w rozporządzeniu Prezesa Rady Ministrów z dnia 18 listopada 2011 r. w sprawie szczegółowego zakresu działania Ministra Rolnictwa i Rozwoju Wsi (Dz. U. Nr 248, poz. 1486).
19 KSRR, str. 145.
20 Informacja na podstawie opinii Związku Banków Polskich wyrażonej podczas konsultacji społecznych.
21 Osoby te to: prof. Jerzy Bański, dr Wanda Chmielewska-Gill, mgr Paweł Chmieliński, dr inż. Mirosław Cieśla, prof. Marek Degórski, prof. dr hab. inż. Wiesław Dembek, doc. dr hab. Krzysztof Domaradzki, mgr Michał Dudek, doc. Robert Eckert, prof. dr hab. Antoni Faber, dr Zbigniew Floriańczyk, doc. dr hab. Janusz Igras, prof. dr hab. Wojciech Józwiak, prof. dr hab. Edmund Kaca, dr Jerzy Kopiński, prof. dr hab. Stanisław Krasowicz, prof. dr hab. Jan Kuś, dr Mariola Kwasek, dr Andrzej Lirski, mgr Wiesław Łopaciuk, dr Marianna Pastuszak, dr Stefan Pietrzak, dr Iwona Psuty, dr Grzegorz Siebielec, doc. dr hab. Tomasz Stuczyński, dr Iwona Szczepaniak, mgr Stanisław Szostak, mgr Tadeusz Toczyński, dr hab. Konrad Turkowski, prof. dr hab. Roman Urban, doc. dr hab. Wiesław Wiśniewolski, doc. dr hab. Arkadiusz Wołos, prof. dr hab. Zdzisław Zakęś, mgr Łukasz Zwoliński.
22 Konsultacje oraz międzyresortowe spotkanie poświęcone założeniom do strategii miało miejsce w lipcu 2010 r. W spotkaniu tym brał również udział członek Rady Działalności Pożytku Publicznego pierwszej kadencji - Jakub Wygnański.
23 Osoby te to: prof. Jerzy Bański, dr inż. Mirosław Cieśla, prof. dr hab. inż. Wiesław Dembek, doc. dr hab. Krzysztof Domaradzki, dr Mirosław Drygas, doc. Robert Eckert, dr Zbigniew Floriańczyk, prof. dr hab. Edmund Kaca, prof. dr hab. Stanisław Krasowicz, dr inż. Grażyna Niewęgłowska, dr Stefan Pietrzak, dr Iwona Szczepaniak, mgr Tadeusz Toczyński.
24 Osoby te to: dr Wanda Chmielewska-Gill, prof. dr hab. Andrzej Kowalski, mgr Michał Dudek, dr inż. Zbigniew Floriańczyk, dr inż. Robert Mroczek, dr inż. Grażyna Niewęgłowska, dr Iwona Szczepaniak, mgr Mirosława Tereszczuk.
DIAGNOZA SYTUACJI Z UWZGLĘDNIENIEM STANU ŚRODOWISKA I ZRÓŻNICOWAŃ PRZESTRZENNYCH WRAZ Z PROGNOZĄ TRENDÓW ROZWOJOWYCH
Z.1.1 OBSZARY WIEJSKIE - INFORMACJE OGÓLNE
Z.1.2. KAPITAŁ LUDZKI
Z.1.3. BEZROBOCIE I DOCHODY MIESZKAŃCÓW OBSZARÓW WIEJSKICH
Z.1.4. RYNEK PRACY I PRZEDSIĘBIORCZOŚĆ
Z.1.5. PRODUKCJA ROLNA
Z.1.6. PRZEMYSŁ ROLNO-SPOŻYWCZY
Z.1.7. PRODUKCJA RYBACKA
Z.1.8. INFRASTRUKTURA I USŁUGI PUBLICZNE
Z.1.9. ŚRODOWISKO NATURALNE I KORZYSTANIE Z ZASOBÓW NATURALNYCH
Z.1.10. PRZESTRZEŃ WIEJSKA, ROLA MIAST I ZASOBY KULTUROWE
Z.1.11. ZAPLECZE NAUKOWO-BADAWCZE
Z.1.1 Obszary wiejskie - informacje ogólne
Polska zajmuje 312,7 tys. km2, co stanowi 7,1% ogólnej powierzchni krajów UE25. Podzielona jest na 16 województw, 314 powiatów, 65 miast na prawach powiatów i 2 479 gmin. Jednostkami pomocniczymi w gminach są m.in. sołectwa, których jest ponad 40 tysięcy.
W okresie ostatnich kilku lat w wielu krajach europejskich zintensyfikowano badania nad stworzeniem definicji obszarów wiejskich. Nadal brakuje jednak propozycji, która mogłaby być powszechnie przyjęta. Podejmowane liczne próby identyfikowania wsi opierają się przede wszystkim na założeniu, że stanowi ona przeciwieństwo miasta. Różni się ona dominującym typem aktywności gospodarczej, formą skupienia ludności, stylem i sposobem życia, a także charakterem związku z przyrodniczymi podstawami życia społeczno-ekonomicznego, obecnie klasyfikacje "wiejskości" i "miejskości" oddalają się od prostych typologii, opartych na gęstości zaludnienia, w stronę bardziej złożonych, bazujących na funkcjonalnych powiązaniach pomiędzy terenami wiejskimi i miejskimi.
Według Krajowego Rejestru Urzędowego Podziału Terytorialnego Kraju - TERYT za obszary wiejskie uznaje się gminy wiejskie i części wiejskie gmin miejsko-wiejskich.
| Na potrzeby Programu Rozwoju Obszarów Wiejskich na lata 2007-2013 oraz niniejszej strategii za obszary wiejskie uznaje się obszar kraju z wyłączeniem miast liczących powyżej 5000 mieszkańców, tj. gminy wiejskie, gminy miejsko-wiejskie i miejskie z wyłączeniem miast liczących powyżej 5000 mieszkańców26 w ich granicach administracyjnych. |
Tabela 3. Powierzchnia i ludność obszarów wiejskich w Polsce według wybranych kryteriów
| Udział powierzchni obszarów wiejskich w powierzchni ogółem w % | Udział liczby ludności obszarów wiejskich w liczbie ludności ogółem w % | |||
| rok | Według rejestru TERYT | Według PROW 2007-2013 | Według rejestru TERYT | Według PROW 2007-2013 |
| 2000 | 93,3 | 94,1 | 38,1 | 38,8 |
| 2003 | 93,2 | 94,2 | 38,4 | 40,8 |
| 2006 | 93,2 | 94,2 | 38,7 | 41,1 |
| 2009 | 93,2 | 94,2 | 39,0 | 41,4 |
Źródło: GUS.
Obszary wiejskie stanowią ok. 90% całkowitej powierzchni kraju i według danych pochodzących z Narodowego Spisu Powszechnego Ludności i Mieszkań 201127 są zamieszkiwane przez ok. 39,8% ludności Polski, a gęstość zaludnienia na wsi wynosi 53 osoby/km2 (w 2002 r. wartość ta wynosiła 50 osób/km2).
Ze względu na gęstość zaludnienia obszary wiejskie klasyfikuje się według następujących kategorii: przeważająco miejskie (PM), pośrednie (P) i przeważająco wiejskie (PW). Warto jednocześnie podkreślić, że w wielu krajach europejskich istnieje znaczna różnorodność kryteriów wyodrębniania tych terenów. Nieliczne z tych definicji mają charakter oficjalnie przyjętych i wdrożonych rozwiązań. Jednak, jak wskazuje praktyka, ze względu na specyfikę poszczególnych krajów jest niezwykle trudno zastosować jednakowe kryteria wyodrębniania obszarów wiejskich, jak również użyć tych samych wskaźników ich opisu.
Rysunek 14. Przestrzenne ujęcie obszarów wiejskich wg typologii Eurostat
Źródło: materiały przesłane przez GUS w związku z aktualizacją strategii.
Rysunek 15. Przestrzenne ujęcie obszarów wiejskich wg typologii OECD
Źródło: materiały przesłane przez GUS w związku z aktualizacją strategii.
Funkcje obszarów wiejskich
Obszary wiejskie pełnią wiele funkcji zarówno w sferze konsumpcji, jak i produkcji (rolniczej i pozarolniczej). Zjawisko to określa się mianem wielofunkcyjności obszarów wiejskich. Wynika ona zarówno z dywersyfikacji ekonomicznej wsi, a tym samym zwiększenia możliwości zatrudnienia w działalności pozarolniczej na obszarach wiejskich, jak i bezpośredniego oddziaływania na większość zasobów środowiskowych kraju. Obecnie obszary wiejskie pełnią różne funkcje, które w sposób skuteczny i efektywny przyczyniają się do zrównoważonego rozwoju kraju. Zagadnienie wielofunkcyjności obszarów wiejskich jest również przedmiotem publicznej debaty na forum unijnym. Dyskusja ta dotyczy głównie umiejscowienia rozwoju obszarów wiejskich w strategiach rozwoju i kształtu pożądanej interwencji publicznej.
Rysunek 16. Funkcje obszarów wiejskich
Źródło: opracowanie MRiRW.
Wyniki badania sondażowego Polska wieś i rolnictwo, przeprowadzanego cyklicznie od 2003 r. na ogólnopolskiej reprezentatywnej próbie mieszkańców wsi wskazują, że najważniejszymi i stale rosnącymi funkcjami obszarów wiejskich są produkcja żywności i ochrona środowiska.
Rysunek 17. Opinie mieszkańców wsi na temat głównych funkcji obszarów wiejskich w Polsce
Źródło: wyniki badania Polska wieś i rolnictwo 2009 i 2010, opracowanie MRiRW.
| Obszary wiejskie są miejscem życia, pracy i wypoczynku polskiego społeczeństwa. Jednocześnie na obszarach tych prowadzone są różne rodzaje aktywności gospodarczej, z których najbardziej powszechne jest rolnictwo. Między innymi dlatego główną funkcją obszarów wiejskich w opinii ich mieszkańców jest produkcja żywności i ochrona środowiska. |
Liczba ludności i gęstość zaludnienia
Rysunek 18. Prognozowane zmiany udziału ludności wiejskiej [%] w ludności Polski ogółem według grup wiekowych
Źródło: Prognoza ludności na lata 2008-2035, http://www.stat.gov.pl.
Przyrost naturalny na obszarach wiejskich w 2009 r. był już zauważalnie wyższy niż na obszarach miejskich (1,2 wobec 0,6 na 1000 ludności), a w porównaniu z 2003 r. odnotowano jego wyraźny wzrost.
Rysunek 19. Przyrost naturalny na obszarach wiejskich według podregionów w 2009 r.
Źródło: Obszary wiejskie w Polsce 2010, GUS.
Podregiony gdański (7,7), nowosądecki (5,9) oraz tyski (5,8) wyróżniały się najwyższym poziomem przyrostu naturalnego (powyżej średniej wartości dla obszarów wiejskich). Najmniejsze wartości odnotowano natomiast w podregionach sosnowieckim (- 4,0) i łomżyńskim (- 3,8).
Rysunek 20. Ludność na 1 km2 na obszarach wiejskich według podregionów w dniu 31 XII 2009 r.
Źródło: Obszary wiejskie w Polsce 2010, GUS.
Gęstość zaludnienia, tj. liczba osób faktycznie przypadająca na 1 km2 powierzchni kraju, wyniosła, według danych Narodowego Spisu Powszechnego Ludności i Mieszkań 2011, na wsi 53 (w 2002 r. - 50), a w miastach - 1074 (w 2002 r. - 1114). Wśród podregionów największą gęstością zaludnienia na obszarach wiejskich wg stanu na dzień 31 XII 2009 r. wyróżniają się podregiony: tyski (191 os./km2), rybnicki (180 os./km2), bielski (172 os./km2) oraz oświęcimski (150 os./km2), najmniejszą zaś: ełcki (19 os./km2) i suwalski (21 os./km2).
Struktura ludności według płci i wieku
Na skutek zmian w ekonomicznych grupach wieku w Polsce obniżył się współczynnik obciążenia demograficznego (na niekorzyść grupy wieku przedprodukcyjnego). W 2011 r. na każde 100 osób w wieku produkcyjnym w kraju przypadało 57 osób w wieku nieprodukcyjnym (na wsi na każde 100 osób w wieku produkcyjnym przypadało 61 osób w wieku nieprodukcyjnym). Największy spadek wartości współczynnika obciążenia demograficznego w okresie 2002-2011 odnotowano dla terenów wiejskich (z 73 w 2002 r. do 61 w 2011 r.).
Rysunek 21. Struktura wiekowa populacji na wsi i w miastach w Polsce na początku 2010 r.
Źródło: opracowanie MRiRW na podstawie danych GUS.
Najbardziej korzystną strukturę ludności pod względem wieku zaobserwowano na obszarach wiejskich w podregionach wałbrzyskim, tyskim oraz szczecińskim, a najmniej w łomżyńskim (74) i suwalskim (68).
Rysunek 22. Udział ludności w wieku poprodukcyjnym w ogólnej liczbie ludności obszarów wiejskich według podregionów w 2009 r. Stan w dniu 31 XII 2009 r.
Źródło: Obszary wiejskie w Polsce 2010, GUS.
Rysunek 23. Udział ludności poniżej 14. roku życia do ludności wieku 65 lat i więcej zamieszkałej na obszarach wiejskich w państwach UE w 2008 r.
Źródło: Rural Development in the European Union - Statistical and Economic Information - Report 2010.
Mimo że w kolejnych dziesięcioleciach prognozy dotyczące wielkości populacji osób zamieszkałych na wsi są bardziej optymistyczne aniżeli te dotyczące mieszkańców miast, to należy rozpatrywać to zjawisko w odniesieniu do prognozowanego wzrostu udziału osób w wieku emerytalnym w ogólnej liczbie ludności. Proces ten wpłynie również na możliwość uczestnictwa w rynku pracy kobiet, które w obecnym modelu społecznym wsi bardzo często sprawują w domu opiekę nad osobami starszymi.
Rysunek 24. Prognoza ludności według grup wieku i płci na obszarach wiejskich
Źródło: Obszary wiejskie w Polsce 2010, GUS.
Należy jednocześnie wskazać, że opisanym procesom zmian w populacji ludności wiejskiej oraz jej strukturze wiekowej towarzyszą zmiany w strukturze płci. Nie jest to jeszcze zjawisko niepokojące, jednakże w sytuacji jednoczesnego wystąpienia wcześniej niekorzystnych zmian w przepływie ludności (np. "drenaż mózgów") oraz zachowaniu obecnych postaw/zachowań społecznych w rolnictwie (chodzi tu o takie zjawiska jak np. przekonanie, że następcą - osobą zarządzającą/kierującą gospodarstwem rolnym powinien być mężczyzna lub większe przekonanie co do potrzeby kształcenia kobiet niż mężczyzn) mogą występować obszary niedopasowania demograficznego. Już obecnie mediana wieku mężczyzn mieszkających na wsi wynosi 34,7 lat wobec 37,3 lat u kobiet (dane te dotyczą 2009 r.)
Migracje
Zgodnie z danymi statystyki publicznej28 w 2009 r. obszary wiejskie we wszystkich województwach cechowały się dodatnim saldem migracji wewnętrznych. W skali całego kraju w 2009 roku przeprowadziło się z miasta na wieś ponad 41 tys. osób. Największy napływ ludności na tereny wiejskie miał miejsce w województwach dolnośląskim i pomorskim (po 0,6% ludności wiejskiej w 2009 r.) oraz śląskim i wielkopolskim (po 0,5%). Migracje te najczęściej wynikają z osiedlania się osób, które podejmują pracę w dużych miastach i decydują się na wybudowanie domu w miejscowości położonej w bezpośrednim sąsiedztwie lokalizacji miejsca zatrudnienia. Tego rodzaju migracje w bardzo istotny sposób wpływają na zmianę charakteru miejscowości wiejskich oraz struktury populacji, co wynika z faktu, że są to najczęściej osoby z wykształceniem wyższym, których status materialny pozwala na zakup gruntu oraz wybudowanie lub kupno domu. Podregiony o charakterze zdecydowanie imigracyjnym na obszarach wiejskich to: bydgosko-toruński, poznański, łódzki, warszawski zachodni oraz gdański.
Według prognoz GUS oraz opracowań eksperckich do 2020 r. nastąpi zmniejszenie się dodatniego salda przepływów migracji wewnętrznych na terenach wiejskich. Obecna przewaga liczby osób emigrujących nad imigrującymi będzie się zmniejszać i w 2020 r. zarówno na terenach wiejskich, jak i miejskich zanotowane zostanie dodatnie saldo migracji zagranicznych. Obserwowany obecnie miejscowy odpływ ludności z obszarów wiejskich jest cechą charakterystyczną dla obszarów położonych we wschodniej części Polski - w szczególności przy granicach między województwami i granicy państwa.
Rysunek 25. Obszary nadmiernego odpływu ludności w latach 1988-2007
Źródło: J. Bański (red.), 2009, Analiza zróżnicowania i perspektyw rozwoju obszarów wiejskich w Polsce do 2015 roku, Studia Obszarów Wiejskich, 16, IGiPZ PAN, PTG, Warszawa.
Rysunek 26. Saldo migracji wewnętrznych i zagranicznych na pobyt stały na obszarach wiejskich według podregionów w 2009 r.
Źródło: Obszary wiejskie w Polsce 2010, GUS.
Największy odpływ ludności na obszarach wiejskich w 2009 r. odnotowano w podregionach: łomżyńskim, suwalskim, elbląskim, bialskim, chełmsko-zamojskim i ełckim. Z przestrzennej analizy zjawiska migracji wynika, że wybrane ośrodki miejskie, w których wynagrodzenia znacznie przewyższają średnią wartość wynagrodzenia w kraju oraz posiadają cieszące się uznaniem ośrodki akademickie, "przyciągają" w największym stopniu nowych mieszkańców obszarów wiejskich przyległych do tychże ośrodków. Proces ten pogłębia policentryczny rozwój obszarów wiejskich w układzie miasto - wieś. W kontekście demograficznym może być to zagrożeniem sprzyjającym depopulacji wybranych obszarów wiejskich, "drenażowi mózgów29" oraz pogłębianiu niekorzystnej struktury demograficznej ("starzenie się społeczności lokalnych").
Wykształcenie
Dane statystyczne ostatnich lat ukazują, że poziom wykształcenia mieszkańców wsi ulega poprawie, jednakże odsetek osób posiadających wykształcenie wyższe wśród ludności wiejskiej jest ponad dwukrotnie niższy niż wśród miejskiej. W porównaniu do wyników Narodowego Spisu Powszechnego Ludności i Mieszkań 2002 (NSP 2002) odnotowano znaczny wzrost osób z wykształceniem wyższym zarówno na wsi, jak i w miastach. Według wyników Narodowego Spisu Powszechnego Ludności i Mieszkań 2011 blisko 10% mieszkańców wsi i ponad 21% ludności w miastach legitymowało się wykształceniem wyższym (w NSP 2002 struktura przedstawiała się odpowiednio 4,2% na wsi i 13,2% w miastach). Przeszło połowa ludności miejskiej posiada wykształcenie co najmniej średnie, natomiast na wsi udział ten wynosił ok. 35%.30
Rysunek 27. Ludność faktycznie zamieszkała w wieku 13 lat i więcej według poziomu wykształcenia* i miejsca zamieszkania w 2011 r. (w %)
Źródło: Wyniki Narodowego Spisu Powszechnego Ludności i Mieszkań 2011. Podstawowe informacje o sytuacji demograficzno-społecznej ludności Polski oraz zasobach mieszkaniowych, Opracowanie przygotowane na Kongres Demograficzny w dniach 22-23 marca 2012 r., GUS.
Zatem strukturę wykształcenia ludności wiejskiej należy uznać za niekorzystną i będącą jedną z przyczyn wielu negatywnych zjawisk obserwowanych na tych obszarach, ponieważ - jak wskazują badania - osoby z wyższym wykształceniem charakteryzują się większą mobilnością i lepszym dopasowaniem do zmian na rynku, są one w mniejszym stopniu zagrożone ubóstwem absolutnym oraz relatywnym, a także zagrożone bezrobociem, w tym również ukrytym.
Wykształcenie ludności wiejskiej związanej z rolnictwem ma bardzo niekorzystną strukturę, która rzutuje również na ich ograniczone możliwości znalezienia pracy poza rolnictwem w innym sektorze gospodarki. To niekorzystne zjawisko dotyczy w niemal takim samym stopniu ludności zamieszkałej na wsi, która nie utrzymuje się lub nie prowadzi działalności rolniczej. Problem ten nabiera coraz większego znaczenia, gdyż kapitał ludzki uznaje się obecnie za jeden z najważniejszych czynników rozwoju gospodarczego. Zasób wiedzy, inteligencji i umiejętności ludności rolniczej w coraz większym stopniu decyduje o konkurencyjności rolnictwa i regionów z nim związanych. W ostatnich latach obserwuje się jednakże nieznaczną poprawę wykształcenia osób pracujących w rolnictwie, co w dużej mierze spowodowane jest naturalnym procesem odchodzenia najstarszych, którzy posiadali wykształcenie podstawowe lub niepełne podstawowe.
Rysunek 28. Struktura ludności wiejskiej związanej z gospodarstwem rolnym wg wykształcenia w 2009 r.
Źródło: opracowanie MRiRW na podstawie danych GUS.
Poziom wykształcenia, jaki osiągają mieszkańcy wsi i miast, w zasadniczy sposób jest uzależniony od jakości i dostępu do usług edukacyjnych, w tym również opieki przedszkolnej, która jest niezwykle ważnym instrumentem polityki edukacyjnej i integracyjnej oraz służy wyrównywaniu szans rozwojowych. Ogromna dysproporcja w dostępności przedszkola w miastach i na wsi zamiast ulegać osłabieniu, w ostatnich latach wzrasta. Zaledwie 51,2% wiejskich dzieci uczęszcza do placówek wychowania przedszkolnego (w miastach - 83,6%; dane według stanu na dzień 30 IX 2010 r.). Problemy te nie dotykają wszystkich obszarów wiejskich w Polsce w takim samym stopniu: "Zróżnicowanie dostępu do opieki przedszkolnej ma wyraźny wymiar terytorialny - brak przedszkoli występuje szczególnie często na obszarach wiejskich Polski wschodniej. Wczesna edukacja pozostaje w znacznej mierze poza polityką oświatową państwa - jej finansowanie zależy wyłącznie od możliwości i woli samorządów gminnych, a także rodziców, którzy ponoszą część kosztów w formie bezpośrednich opłat"31.
Rysunek 29. Dzieci w placówkach wychowania przedszkolnego na obszarach wiejskich według województw w roku szkolnym 2009/10, stan w dniu 30 IX 2009 r.
Źródło: Obszary wiejskie w Polsce 2010, GUS.
Negatywnie na jakość kapitału ludzkiego na wsi wpływa również niedopasowanie oferty edukacyjnej do potrzeb rynku pracy, w szczególności w odniesieniu do kształcenia zawodowego i propozycji szkoleniowej umożliwiającej w krótkim czasie zmianę kwalifikacji zawodowych (nabycie nowych umiejętności niezbędnych do podjęcia pracy w nowym zawodzie).
| Na wsi do 2020 r. nastąpią przejściowe pozytywne zmiany demograficzne związane ze wzrostem liczby ludności oraz dodatnim saldem migracji zagranicznych. Procesom tym towarzyszyć będą niekorzystne zmiany w strukturze demograficznej mogące prowadzić do depopulacji wybranych obszarów wiejskich, absorbowania przez ośrodki miejskie osób o największym potencjale rozwojowym oraz starzenia się lokalnych społeczności. Słabą stroną obszarów wiejskich w kontekście jakości kapitału ludzkiego i zmian demograficznych pozostaje dostępność do usług opieki nad dziećmi i osobami starszymi oraz usług edukacyjnych i szkoleniowych (w szczególności w zakresie edukacji najmłodszych), która przekłada się na niekorzystną strukturę wykształcenia ludności wiejskiej. |
Miejsce zamieszkania także w istotny sposób różnicuje status na rynku pracy poszczególnych osób. Liczba bezrobotnych zarejestrowanych w urzędach pracy na początku 2011 r. wyniosła 2105,0 tys. osób, z czego 924,2 tys. osób (tj. 43,9%) bezrobotnych mieszkało na wsi (w tym 52,2 tys. osób posiadających gospodarstwo rolne). Stopa bezrobocia na obszarach wiejskich w 2011 r. osiągnęła wartość 13,8%32.
Blisko 6,17 mln osób w wieku 15 lat i więcej mieszkających na wsi w 2011 r. było aktywnych zawodowo, współczynnik aktywności zawodowej na wsi wynosił w 2011 r. 50,6% (w mieście 53,7%), natomiast wskaźnik zatrudnienia 43,6% (w mieście 47,1%). Prezentowane różnice w dużym stopniu wynikają z przywoływanych już zachowań społecznych, niskiej dostępności placówek opieki nad dziećmi (w tym przedszkola) oraz małej liczby ofert pracy na obszarach wiejskich.
Rysunek 30. Stopa bezrobocia na obszarach wiejskich
Źródło: J. Bański (red.), 2009, Analiza zróżnicowania i perspektyw rozwoju obszarów wiejskich w Polsce do 2015 roku, Studia Obszarów Wiejskich, 16, IGiPZ PAN, PTG, Warszawa oraz Obszary wiejskie w Polsce 2010, GUS.
W 2009 r. dochód rozporządzalny na osobę w wiejskich gospodarstwach domowych (ok. 889 zł) był o ok. 29% niższy od dochodu na osobę niż w miejskich gospodarstwach domowych (ok. 1.255 zł). Różnice te wynikały nie tylko z wysokości dochodów uzyskiwanych przez gospodarstwa, ale były również związane z większą, w porównaniu do miast, liczbą osób wchodzących w skład gospodarstw wiejskich.
Wśród tych dochodów zarówno w miastach, jak i na wsi przeważały dochody z pracy najemnej. Drugą pod względem wysokości grupą dochodów były te pochodzące ze świadczeń z ubezpieczeń społecznych, a kolejną kategorię dochodów stanowiły dochody z pracy na własny rachunek33.
Tabela 4. Przeciętny miesięczny dochód na 1 osobę w gospodarstwach domowych według klasy miejscowości i zamieszkania
| Dochód rozporządzalny | Wieś | Miasta | |||||
| razem | o liczbie mieszkańców w tysiącach | ||||||
| 20 i mniej | 20-100 | 100-200 | 200-500 | 500 i więcej | |||
| w złotych na 1 osobę | |||||||
| 2004 | 555,70 | 847,58 | 692,72 | 783,61 | 772,95 | 870,88 | 1.143,31 |
| 2007 | 744,44 | 1.043,71 | 840,23 | 931,80 | 974,49 | 1.124,36 | 1.419,68 |
| 2008 | 835,85 | 1.176,11 | 981,65 | 1.044,18 | 1.132,93 | 1.218,89 | 1.592,75 |
| 2009 | 889,18 | 1.254,82 | 1.031,11 | 1.131,86 | 1.209,36 | 1.271,77 | 1.734,86 |
Źródło: Opracowano na podstawie: Budżety gospodarstw domowych w 2009 r.
Rysunek 31. Przeciętny miesięczny dochód rozporządzalny na 1 osobę w gospodarstwie w latach 2003-2009
Źródło: opracowanie MRiRW na podstawie danych GUS.
Znaczna liczba gospodarstw domowych na wsi utrzymuje się z rolnictwa, a w dużej mierze ze środków uzyskiwanych w ramach poszczególnych instrumentów wsparcia Wspólnej Polityki Rolnej (WPR), w szczególności płatności bezpośrednich. Uwzględniając liczbę osób wchodzących w skład gospodarstwa domowego, przeciętny dochód rozporządzalny na 1 osobę w gospodarstwie domowym rolników w 2009 r. stanowił 78,74% przeciętnego dochodu rozporządzalnego na 1 osobę w gospodarstwie domowym pracowników i 63,22% przeciętnego dochodu rozporządzalnego na 1 osobę w gospodarstwie domowym pracujących na własny rachunek. Mimo wzrostu dochodów ludności wiejskiej po wejściu Polski do UE nadal utrzymuje się znaczna różnica dochodów między gospodarstwami domowymi na wsi i w mieście. Jest to szczególnie widoczne przy porównaniu dochodów mieszkańców wsi i mieszkańców wielkich miast (dochody gospodarstw domowych wiejskich to około 50% dochodów gospodarstw domowych wielkomiejskich) 34.
Wysoki poziom bezrobocia (w tym bezrobocia ukrytego) oraz niski poziom dochodów gospodarstw domowych na wsi przekładają się na znaczny poziom zagrożenia ubóstwem gospodarstw domowych z obszarów wiejskich. Mimo spadku tego wskaźnika w latach 2004-2008 poziom zagrożenia ubóstwem na wsi jest znacznie wyższy aniżeli w mieście.
Tabela 5. Zmiany zagrożenia ubóstwem według wybranych cech społeczno-ekonomicznych gospodarstw domowych w latach 2004-2008
| Wyszczególnienie | Odsetek osób w gospodarstwach domowych znajdujących się poniżej | ||||||||
| relatywnej granicy ubóstwa | ustawowej granicy ubóstwa | minimum egzystencji | |||||||
| 2004 | 2008 |
Zmiany w latach 2004-2008 |
2004 | 2008 |
Zmiany w latach 2004-2008 |
2004 | 2008 |
Zmiany w latach 2004-2008 |
|
| % | pkt proc | % | pkt proc | % | pkt proc | ||||
| Ogółem | 20,3 | 17,6 | -2,7 | 19,2 | 10,6 | -8,6 | 11,8 | 5,6 | -6,2 |
| Miasto | 14,0 | 12,3 | -1,7 | 12,9 | 6,9 | -6,0 | 7,7 | 3,3 | -4,4 |
| Wieś | 30,4 | 26,1 | -4,3 | 29,3 | 16,7 | -12,6 | 18,5 | 9,2 | -9,3 |
| Gospodarstwa domowe | |||||||||
| Pracowników | 18,7 | 17,2 | -1,5 | 18,2 | 10,5 | -7,7 | 10,2 | 5,2 | -5,0 |
| Rolników | 31,1 | 26,8 | -4,3 | 30,9 | 17,6 | -13,3 | 19,0 | 9,4 | -9,6 |
| Pracujących na własny rachunek | 13,6 | 8,5 | -5,1 | 13,2 | 5,0 | -8,2 | 8,9 | 2,0 | -6,9 |
| Emerytów | 10,9 | 13,0 | +2,1 | 8,9 | 6,2 | -2,7 | 5,6 | 3,8 | -1,8 |
| Rencistów | 28,5 | 28,7 | +0,2 | 25,4 | 16,4 | -9,0 | 16,8 | 9,8 | -7,0 |
Źródło: Warunki życia ludności Polski w latach 2004-2005, GUS, Warszawa 2007, s. 73 oraz Budżety gospodarstw domowych w 2008 roku, GUS, Warszawa 2009 rok, s. 46 oraz obliczenia MRiRW.
Rysunek 32. Wskaźnik zagrożenia ubóstwem w 2009 r. według miejsca zamieszkania
Źródło: Ubóstwo w Polsce, Zasięg ubóstwa w Polsce w 2009 r. na podstawie wyników badania budżetów gospodarstw domowych, GUS.
Tabela 6. Gospodarstwa domowe korzystające z pomocy społecznej według liczby osób w 2008 r.
| Wyszczególnienie | Liczba osób w gospodarstwie | ||||||
| 1 | 2 | 3 | 4 | 5 | 6 i więcej | ||
| Ogółem w tysiącach | 1120,2 | 407,9 | 157,6 | 156,8 | 175,1 | 116,8 | 105,9 |
| w odsetkach | 100 | 36,4 | 14,1 | 14 | 15,6 | 10,4 | 9,5 |
| Wieś | 100 | 23,8 | 11,6 | 13,9 | 20 | 15,2 | 15,3 |
| Miasta | 100 | 47,1 | 16,2 | 14 | 11,9 | 6,3 | 4,4 |
Źródło: Obszary wiejskie w Polsce 2010, GUS.
W 2008 r. na obszarach wiejskich z pomocy społecznej korzystało 515 tys. gospodarstw domowych (46% wszystkich gospodarstw), beneficjentami pomocy społecznej było 12,5% ludności mieszkającej na obszarach wiejskich (w mieście - 6,2% ludności35). Z pomocy społecznej na wsi najczęściej korzystają gospodarstwa jednorodzinne - 64,8% (głównie są to małżeństwa z dziećmi - 43,9% wszystkich beneficjentów pomocy społecznej na wsi; w mieście wartość tego wskaźnika wynosi - 17,3%), natomiast w mieście gospodarstwa domowe nierodzinne - 52,5% (w zdecydowanej większości jednoosobowe - 47,1% wszystkich beneficjentów pomocy społecznej w mieście) oraz samotni rodzice z dziećmi - 19,4%.
| Niski poziom dochodów ludności wiejskiej oraz niedopasowanie rynku pracy (w tym brak elastycznych form pracy) i bariery komunikacyjne stanowią realne zagrożenie wzrostu poziomu ubóstwa i pogłębienia różnic rozwojowych wewnątrzregionalnych oraz na linii wieś/miasto. Największą determinantą korzystania z pomocy społecznej na wsi jest posiadanie dzieci i beneficjentem tych świadczeń są najczęściej małżeństwa z dziećmi. |
Wskaźnik zatrudnienia osób w wieku 15 lat i więcej na wsi wzrósł z 45,9% w 2003 r. do 50,4% w 2010 r. Liczba osób pracujących mieszkających na wsi w IV kwartale 2011 r. wyniosła 6 197 tys. (o 1,4% więcej niż pod koniec 2010 r.). W ujęciu rocznym wskaźnik zatrudnienia w IV kwartale 2011 r. wśród mieszkańców wsi wzrósł o 0,2 %36.
W strukturze pracujących (według sektorów) najliczniejszą grupę w IV kwartale 2011 r. w Polsce stanowiły osoby zatrudnione w usługach (56,9%), natomiast na obszarach wiejskich - pracujący w rolnictwie, łowiectwie, leśnictwie i rybactwie (pracujący w sektorze rolniczym stanowili 12,3% ogółu pracujących w Polsce w IV kwartale 2011 r.). Porównując udział pracujących w tych dziedzinach gospodarki w ogólnej liczbie pracujących na wsi w poszczególnych województwach, odnotowano znaczne dysproporcje, bowiem odsetek ten wahał się od 36,6% w województwie śląskim do 80,4% w województwie podlaskim. Duży udział pracujących wystąpił również w województwach lubelskim i świętokrzyskim38. Prowadzenie gospodarstwa rolnego nierzadko stanowi zabezpieczenie socjalne w postaci produkcji rolnej na własne potrzeby konsumpcyjne. Zjawisko to charakteryzuje przede wszystkim małe gospodarstwa rolne.
Największy odsetek osób pracujących w usługach w liczbie pracujących ogółem na obszarach wiejskich obserwuje się w województwach: śląskim, lubuskim i zachodniopomorskim, a najmniejszy w: podlaskim, lubelskim, łódzkim i świętokrzyskim. Z kolei w przemyśle i budownictwie - największy w województwach: dolnośląskim, śląskim i pomorskim, najmniejszy zaś w podlaskim i lubelskim39.
Rysunek 33. Struktura zatrudnienia na obszarach wiejskich wg sektorów w 2010 r.
Źródło: opracowanie MRiRW na podstawie danych GUS.
Aby osiągnąć pożądaną strukturę zatrudnienia, należy przyjąć zróżnicowane podejście do działań aktywizacji zawodowej, które wynika ze struktury społeczno-demograficznej terenów wiejskich. Jednocześnie należy uwzględniać polaryzację ich rozwoju. W wyniku badań dotyczących młodzieży na wsi40 oraz rozwoju terytorialnego obszarów wiejskich obserwuje się obecnie koncentrację działań prorozwojowych w centralnych miejscowościach (w gminie, powiecie lub województwie), co powoduje pogłębianie różnic w rozwoju terytorialnym obszarów wiejskich oraz powstawanie obszarów problemowych położonych na obrzeżach granic administracyjnych gminy, powiatu i województwa.
Rysunek 34. Wskaźnik zatrudnienia osób w wieku 15-64 lat na obszarach wiejskich w państwach UE w 2009 r.
Źródło: Rural Development in the European Union - Statistical and Economic Information - Report 2010.
Mały udział działalności pozarolniczej w kształtowaniu struktury zatrudnienia ludności wiejskiej jest pochodną wielu czynników, z których do najważniejszych zalicza się brak pozarolniczych miejsc pracy na obszarach wiejskich i elastycznych form zatrudnienia, pozwalających na wykonywanie pracy w domu (poza miejscem zatrudnienia), niską dostępność rynku pracy w mieście, małą dostępność transportową ośrodków wiejskich i niski poziom mobilności zawodowej oraz słabą świadomość pozarolniczego potencjału środowiska naturalnego (tzw. ecosystem services).
Rysunek 35. Zatrudnienie w pozarolniczych miejscach pracy na obszarach wiejskich w państwach UE w 2007 r.
Źródło: Rural Development in the European Union - Statistical and Economic Information - Report 2010.
Jak już wspomniano, aktywność ludności wiejskiej na rynku pracy zależy między innymi od jego dostępności, w tym komunikacyjnej, oraz stopnia wykorzystywania elastycznych form pracy (np. praca na odległość). Jak wskazują wyniki badań GUS, dojazdy do pracy w mieście osób zamieszkałych na wsi nie zawsze pokrywają się terytorialnie ze strefą obszarów wiejskich bezpośrednio przylegających do miast. Największy odsetek osób dojeżdżających do pracy z gmin wiejskich i miejsko-wiejskich odnotowuje się w województwie podkarpackim, gdzie jednocześnie stosunek liczby osób przyjeżdżających do pracy do liczby osób do niej wyjeżdżających na obszarach wiejskich jest jednym z najmniejszych w całym kraju. Wskazuje to na konieczność rozwijania wahadłowej mobilności przestrzennej zarówno w układzie miasto - wieś, jak i między lokalnymi rynkami pracy (np. w układzie wieś - wieś).
Poza swoją gminę, ale na terenie swojego województwa, dojeżdża 22,2% mieszkańców miast i aż 56,1% mieszkańców wsi, natomiast poza swoje województwo dojeżdża 1,9% mieszkańców miast i 3,5% mieszkańców wsi. I chociaż udział dojeżdżających do pracy w ogólnej liczbie pracujących jest na wsi niższy niż w mieście, a liczba dojeżdżających jest tam dwukrotnie mniejsza, to mieszkańcy wsi niemal 2,5-krotnie częściej dojeżdżając do pracy, przekraczają granice administracyjne gminy miejsca zamieszkania41.
Rysunek 36. Zróżnicowanie przestrzenne dojazdów do pracy na obszarach wiejskich
Źródło: opracowanie MRiRW na podstawie danych GUS. Źródło: Obszary wiejskie w Polsce 2010, GUS.
Pracujący w rolnictwie
Brak jest jednoznacznej odpowiedzi na pytanie, ile osób w Polsce faktycznie pracuje w rolnictwie. Z punktu widzenia charakterystyki społecznych aspektów zrównoważonego rozwoju równie ważne, a nawet bardziej istotne jest określenie populacji osób związanych z gospodarstwami rolnymi.
Zgodnie z wynikami Powszechnego Spisu Rolnego 2010 w swoim/rodzinnym gospodarstwie rolnym pracowało wyłącznie lub głównie 2216 tys. osób (dla 1945 tys. osób - była to jedyna praca, a dla 271 tys. - praca główna), co stanowiło 39,4% ogółu ludności w wieku 15 lat i więcej zamieszkałej z użytkownikami gospodarstw rolnych. Powyższe dane dotyczą wszystkich gospodarstw indywidualnych, bez względu na powierzchnię użytków rolnych i cel produkcji, pod warunkiem że gospodarstwo prowadziło działalność rolniczą42. Wśród pracujących wyłącznie lub głównie w gospodarstwach rolnych nieco większą zbiorowość stanowili mężczyźni niż kobiety. W przypadku rodzinnej siły roboczej różnice te były niewielkie (1131 tys. wobec 1085 tys.), natomiast w przypadku stałych pracowników najemnych liczebna przewaga mężczyzn była wyraźniejsza (31 tys. wobec 15 tys. w gospodarstwach indywidualnych oraz 32 tys. wobec 10 tys. w gospodarstwach osób prawnych).
Rysunek 37. Liczba pracujących w rolnictwie, łowiectwie i rybołówstwie w przeliczeniu na 100 ha UR wg państw UE w 2007 r.
Źródło: opracowanie MRiRW na podstawie danych Eurostat.
Biorąc pod uwagę natomiast liczbę pracujących w rolnictwie, łowiectwie i rybołówstwie w przeliczeniu na 100 ha użytków rolnych, Polska jest państwem, w którym wartość ta jest większa aniżeli średnia UE-27, a mniejsza od wartości wskaźnika obliczonego dla takich państw, jak: Malta, Rumunia, Słowenia i Portugalia.
Rysunek 38. Liczba pełnozatrudnionych w rolnictwie, łowiectwie i rybołówstwie w przeliczeniu na 100 ha UR wg państw UE w 2007 r.
Źródło: opracowanie MRiRW na podstawie danych Eurostat.
Polska jest krajem o najwyższym wskaźniku ludności rolniczej oraz ludności aktywnej zawodowo w rolnictwie w Unii Europejskiej. W okresie od 2000 r. do 2008 r. populacja ta zmalała niemal we wszystkich państwach UE (tylko na Malcie pozostała bez zmian). Jednakże wartość spadku tego wskaźnika nie była skorelowana z udziałem ludności związanej z rolnictwem w ogólnej liczbie ludności danego państwa. W Polsce w okresie 2000-2008 populacja osób aktywnych zawodowo w rolnictwie zmalała blisko o 18% i był to spadek znacznie mniejszy niż na Litwie (o 33,3%) czy Rumunii (o 44,3%) i zbliżony do wartości zmian odnotowanych w Portugalii, Grecji, Estonii oraz Hiszpanii.
Rysunek 39. Ludność rolnicza i aktywna zawodowo w rolnictwie w państwach UE w 2009 r.
Źródło: opracowanie MRiRW na podstawie danych z Rocznika statystycznego rolnictwa 2011, GUS.
Rysunek 40. Zmiana populacji ludności aktywnej zawodowo w rolnictwie w okresie 2000-2008
Kolejność danych prezentowanych na wykresie została uszeregowana pod względem udziału liczby ludności rolniczej w liczbie ludności ogółem w 2000 r.
Źródło: opracowanie MRiRW na podstawie danych z Rocznika statystycznego rolnictwa 2010, GUS.
Liczba pracujących w rolnictwie w przeliczeniu na 100 ha UR oraz udział pracujących w rolnictwie w ogólnej liczbie pracujących na początku 2009 r. są silnie zróżnicowane regionalnie. Największy odsetek pracujących w rolnictwie w odniesieniu do całkowitej liczby pracujących obserwuje się w województwach: lubelskim, podlaskim i świętokrzyskim, natomiast w regionie południowo-wschodniej Polski liczba pracujących w rolnictwie w przeliczeniu na 100 ha UR jest największa (sięga nawet 26 osób/100 ha UR), najniższa natomiast w woj. zachodniopomorskim, lubuskim dolnośląskim, opolskim, pomorskim i warmińsko-mazurskim - czyli w regionach, gdzie występuje najmniejsza liczba gospodarstw rolnych.
Rysunek 41. Pracujący w rolnictwie na 100 ha UR oraz pracujący według sektorów w województwach (stan na dzień 31 XII 2009 r.)
Źródło: Rocznik statystyczny rolnictwa 2010.
Należy w tym miejscu podkreślić, że blisko 26% pracujących wyłącznie w swoim gospodarstwie rolnym to osoby, które użytkują powierzchnię do 2 ha UR, a 13,54% ogółu osób pracujących w czerwcu 2010 r. wyłącznie lub głównie w gospodarstwach rolnych pracowało w gospodarstwach rolnych o powierzchni UR do 1 ha, a więc o powierzchni mniejszej aniżeli wymagana do objęcia danej osoby "z mocy ustawy" ubezpieczeniem społecznym rolników w pełnym zakresie43.
Rysunek 42. Udział pracujących wyłącznie w swoim gospodarstwie rolnym według grup obszarowych UR w czerwcu 2010 r.
Źródło: opracowanie MRiRW na podstawie danych GUS.
Gdyby uznać, że użytkowanie 2 ha i mniej UR (z wyłączeniem działów specjalnych produkcji rolniczej) nie jest prowadzeniem gospodarstwa rolnego, a tym samym działalność ta nie jest pracą w rolnictwie, wówczas statystyki dotyczące struktury zatrudnienia uległyby znacznej poprawie. Zmiana ta nie wpłynie jednak w sposób bezpośredni na zmianę aktywności zawodowej i odejście ww. osób od działalności rolniczej do innych działów gospodarki. Oznacza to, że zmiany w wielkości pracujących w rolnictwie zależą głównie od możliwości podjęcia pracy w pozarolniczych działach gospodarki (w tym rozpoczęcia własnej działalności gospodarczej) oraz zmian demograficznych. Jednakże stymulowanie rozwoju zasobów ludzkich nie może powodować sytuacji, by pracujący w rolnictwie byli osobami, które nie mogły znaleźć pracy w innych zawodach. Właściwa konstrukcja ww. działań to taka, w której podnoszenie jakości zasobów pracy w rolnictwie jest odrębnym celem/priorytetem ogólnokrajowej koncepcji podnoszenia jakości kadr.
Można z dużym prawdopodobieństwem założyć, że populacja ludności związanej z rolnictwem będzie stopniowo ulegać zmniejszeniu. W 2010 r. spośród użytkowników gospodarstw indywidualnych pracujących w ciągu roku w swoim gospodarstwie rolnym 51,62% stanowiły osoby w wieku 45-64 lat, a 10,89% osoby w wieku 65 lat i więcej. Systematycznie zmniejsza się również udział osób młodych decydujących się na pracę w rolnictwie. Zmiany demograficzne w obrębie struktur rodzin rolniczych wiązać się będą więc również z postępującą dezaktywizacją w gospodarstwach rolnych ludności w wieku nieprodukcyjnym i w starszym wieku produkcyjnym (55 lat i więcej) oraz ograniczeniem angażowania się kobiet do zajęć przy produkcji rolniczej.
| Obszary wiejskie stanowią istotne potencjalne źródło zasobów pracy dla wszystkich działów gospodarki Polski. Jednocześnie są one silnie zróżnicowane terytorialnie pod względem jakości i trwałości tych zasobów, co jest zarówno wyzwaniem, jak i ich słabą stroną. Podobnie w strukturze zatrudnienia rolnictwo odgrywa szczególną rolę, będąc zarówno podstawowym miejscem pracy (a tym samym źródłem dochodów) większości mieszkańców obszarów wiejskich i absorbentem części bezrobocia ukrytego. |
Przedsiębiorczość
W ostatnim okresie wzrosła liczba podmiotów gospodarczych działających na wsi, w 2008 r. odnotowano ich ponad 928 tys., co stanowi ok. 1/4 ogółu podmiotów gospodarczych zarejestrowanych w Polsce, w sektorze prywatnym - 898 tys. jednostek.
Rysunek 43. Przestrzenne zróżnicowanie przedsiębiorczości w 2007 r.
Źródło: J. Bański (red.), 2009, Analiza zróżnicowania i perspektyw rozwoju obszarów wiejskich w Polsce do 2015 roku, Studia Obszarów Wiejskich, 16, IGiPZ PAN, PTG, Warszawa.
Liczba podmiotów gospodarczych na 1000 mieszkańców jest zdecydowanie wyższa w Polsce zachodniej i w otoczeniu niektórych największych ośrodków (szczególnie Warszawy, Łodzi i Poznania), na terenach o rozwiniętej funkcji turystycznej (Tatry, Mazury) i gospodarce leśnej (np. Bieszczady). Obserwuje się również znaczną koncentrację przedsiębiorstw na terenach niektórych gmin podmiejskich, szczególnie w Polsce wschodniej, np. w rejonie Lublina, Radomia i Rzeszowa.
| Stymulowanie przedsiębiorczości na obszarach wiejskich oraz zwiększanie atrakcyjności inwestycyjnej obszarów wiejskich jest sposobem na różnicowanie form aktywności gospodarczej na wsi oraz tworzenie dodatkowych źródeł dochodów. Przy czym największe efekty dla rozwoju gospodarczego przynosi sektor usług, który w sposób szczególny mógłby wykorzystać endogeniczny potencjał obszarów wiejskich, w tym ich walory środowiskowe i kulturowe. |
Funkcje rolnictwa
Rysunek 44. Znaczenie rolnictwa
Źródło: opracowanie MRiRW.
|
Zrównoważona produkcja rolna odbywa się na dwóch płaszczyznach: lokalnej - w każdym z gospodarstw rolnych prowadzących zrównoważoną produkcję rolną oraz globalnej - gdzie wyrównanie następuje dzięki skoordynowanym działaniom wielu gospodarstw prowadzących taką produkcję rolną na tym samym obszarze (np. w skali jednostek administracyjnych czy krain geograficznych). Takie podejście do zrównoważonej produkcji pozwala w najpełniejszy sposób wykorzystać potencjał produkcyjny konkurencyjnych gospodarstw, spełniających wymogi środowiskowe stawiane produkcji rolnej oraz zagospodarować potencja1 małych i średnich gospodarstw produkujących głównie na potrzeby własne oraz częściowo na rynek, pełniących umiarkowane i silne funkcje środowiskowe. Dlatego niezwykle ważne jest określenie modelu rolnictwa, który zagwarantuje zarówno bezpieczeństwo żywnościowe, jak również będzie służył zrównoważonemu rozwojowi kraju. Wydaje się, że w polskich warunkach najlepszym będzie model rolnictwa wielofunkcyjnego i zrównoważonego, który ze względów bezpieczeństwa żywnościowego wymaga utrzymania gospodarstw zdolnych do odtwarzania potencjału produkcyjnego, pełniących istotne znaczenie dla środowiska naturalnego (pola zaznaczone na rysunku kolorem zielonym) oraz mających szczególne znaczenie dla zachowania funkcji pozaprodukcyjnych (w tym m.in. funkcji kulturowych). |
Realizacja nakreślonego modelu rolnictwa w Polsce wymaga wielu przekształceń, których przyczyny zostały opisane w dalszej części diagnozy. Jednakże należy mieć świadomość, że nie wszystkie zmiany mogą zostać wymuszone poprzez działania polityki krajowej (jak np. kompleksowe przekształcenia w strukturze własności ziemi, o których mowa szerzej w dalszej części diagnozy) oraz że część z nich, zwłaszcza strukturalnych, jest procesem długotrwałym i silnie uwarunkowanym środowiskowo i społecznie. Tym samym istnieje potrzeba wprowadzania rozwiązań prawnych regulujących stosunki własnościowe, handlowe czy też produkcyjne w sektorze rolno-spożywczym, a także uproszczeń w stosowaniu i egzekwowaniu prawa. Jednocześnie należy stworzyć alternatywę dla tych gospodarstw i ich użytkowników, które nie wpisują się w model rolnictwa zrównoważonego i wielofunkcyjnego, pamiętając, że stanowią one bardzo liczną grupę (pole zaznaczone na rysunku kolorem żółtym).
Rysunek 45. Zróżnicowanie gospodarstw rolnych pod względem roli, jaką pełnią w dostarczaniu lub wytwarzaniu dóbr produkcyjnych i przyrodniczych
Źródło: opracowanie MRiRW.
Struktura gospodarstw rolnych
Zgodnie z art. 23 Konstytucji Rzeczypospolitej Polskiej podstawą ustroju rolnego państwa są gospodarstwa rodzinne, za które (w myśl art. 5. ustawy z dnia 11 kwietnia 2003 r. o kształtowaniu ustroju rolnego) uważa się gospodarstwa rolne o łącznej powierzchni UR nie większej niż 300 ha prowadzone przez rolnika indywidualnego. W Polsce w czerwcu 2010 r. liczba gospodarstw rolnych ogółem wynosiła 2,278 mln (w tym liczba gospodarstw indywidualnych - 2,273 mln), co stanowiło blisko 17% ogółu gospodarstw rolnych w UE (większa liczba gospodarstw rolnych występuje tylko w rolnictwie rumuńskim). Należy jednocześnie zaznaczyć, że liczba gospodarstw rolnych w Polsce w 2010 r. zmalała w porównaniu z 2002 r. o 655 tys.
Rysunek 46. Liczba gospodarstw rolnych w Polsce w okresie 2000-2010
Źródło: opracowanie MRiRW na podstawie danych Banku Danych Lokalnych GUS i wyników Powszechnego Spisu Rolnego 2010.
Od 2000 r. obserwuje się stały spadek liczby gospodarstw rolnych oraz zmianę w ich strukturze agrarnej. Zdaniem ekspertów44 przełomowym rokiem w kształtowaniu się trendów w strukturze agrarnej polskich gospodarstw rolnych był 1991 r. Zakłada się, że od tego roku rozpoczął się proces zanikania gospodarstw, które nie są zdolne do odtwarzania potencjału produkcyjnego. Niewiadomą było to, czy gospodarstwa mogą funkcjonować bez zdolności do odtwarzania potencjału przez 1 pokolenie (20 lat), czy dłużej niż przez jedno pokolenie. Okazało się, że po 10 latach liczba gospodarstw zmniejszyła się o ok. 373 tys. Biorąc pod uwagę różne uwarunkowania, w opinii ekspertów, w kolejnej dekadzie zaniknie mniej więcej taka sama liczba gospodarstw rolnych jak w latach 2002-2010. Przy czym w latach 2002-2010 zanikały głównie gospodarstwa o powierzchni 1-5 ha. Szacuje się, że w najbliższym czasie znacznie częściej niż dotychczas zanikać będą gospodarstwa z przedziału 1-10 ha oraz 10-20 ha - ale głównie takie, które nie mają następców. Będą one prawdopodobnie wydzierżawiane przez rolników zdolnych do akumulacji ziemi od sąsiadów.
Mając na uwadze strukturę agrarną polskiego rolnictwa, należy podkreślić, że potencjał ziemi, jakim dysponują gospodarstwa, w sposób zasadniczy kształtuje ich funkcje produkcyjne, ale również przyrodnicze. Z analizy wstępnych wyników Powszechnego Spisu Rolnego w 2010 r. wynika, że największy spadek liczby gospodarstw rolnych o powierzchni powyżej 1 ha UR odnotowano wśród gospodarstw najmniejszych, o powierzchni od 1 do 5 ha (o 22,7% w porównaniu do 2002 r.). Odgrywają one relatywnie małą rolę w sensie produkcyjnym, jednakże pełnią ważną funkcję środowiskową i społeczną. Mimo małej zdolności produkcji towarowej posiadają one duży potencjał w wytwarzaniu tradycyjnej żywności lokalnej bądź produktów niszowych. Jednocześnie struktura działek rolnych gospodarstw małoobszarowych (o małej powierzchni) wnosi szczególną wartość w zachowanie walorów krajobrazowych i środowiskowych (np. mozaikowatość i zmienność rodzaju użytkowania UR). Z drugiej strony, dużą słabością gospodarstw o małym areale UR w Polsce jest ich stopień rozwoju gospodarczego, ponieważ prowadzą one najczęściej produkcję o charakterystyce zbliżonej do gospodarstw wielkoobszarowych, której opłacalność jest bardzo niska w związku z ograniczonymi możliwościami inwestycyjnymi. Można zatem uznać, że wyzwaniem stojącym przed tymi gospodarstwami jest dostosowanie profilu ich działalności produkcyjnej do potencjału produkcyjnego i środowiskowego. Należy jednocześnie wskazać, że część gospodarstw małoobszarowych produkuje wyłącznie na własne potrzeby, nie oznacza to jednakże, że jest to grupa jednorodna, ponieważ gospodarstwa te mogą pełnić wyłącznie rolę zabezpieczenia socjalnego, ale również mogą być działalnością hobbystyczną lub wynikać z naturalnych zmian w strukturze władania ziemią (np. spadki, darowizny). Zgodnie z danymi pochodzącymi z Powszechnego Spisu Rolnego 2010 zaledwie 57,06% gospodarstw indywidualnych o powierzchni do 1 ha UR prowadzi działalność rolniczą.
Rysunek 47. Zmiana liczby indywidualnych gospodarstw rolnych w Polsce w czerwcu 2010 r. w stosunku do 2000 r. wg powierzchni UR gospodarstwa (w tysiącach)
Źródło: opracowanie MRiRW na podstawie danych Banku Danych Lokalnych GUS.
W okresie od 2000 r. do 2010 r. znacząco wzrosła natomiast liczba gospodarstw największych. W grupie obszarowej UR 30-50 ha wzrost ten wynosił 11%, a w grupie powyżej 50 ha - 28,8%. Poprawie uległa również struktura gospodarstw rolnych. Udział gospodarstw najmniejszych w ogólnej liczbie gospodarstw o powierzchni powyżej 1 ha UR zmniejszył się z 58,6% w 2002 r. do 56% w 2010 r. W porównaniu do poprzedniego spisu zwiększył się udział gospodarstw największych, choć nadal pozostaje on niewielki. Odsetek gospodarstw o powierzchni powyżej 20 ha zwiększył się z 5,9% w 2002 r. do 7,6% w 2010 r., w tym gospodarstw powyżej 50 ha, odpowiednio z 1% do 1,6%. Również według wstępnych wyników Powszechnego Spisu Rolnego w 2010 liczba gospodarstw rolnych o powierzchni powyżej 1 ha UR wyniosła 1583 tys. i w porównaniu do poprzedniego spisu w 2002 r. zmniejszyła się o 373 tys., tj. o 19,1%. Średnia wielkość gospodarstwa rolnego o powierzchni powyżej 1 ha UR w 2010 r. wyniosła 9,50 ha UR, co oznacza jej zwiększenie o 13,1% w stosunku do 2002 r. Z analizy przestrzennej struktury gospodarstw rolnych w Polsce wynika, że największy udział bardzo małych gospodarstw rolnych (do 2 ha) występuje w województwach: małopolskim, podkarpackim, świętokrzyskim i wschodniej części województwa śląskiego. Gospodarstwa o pow. 2-10 ha stanowią blisko połowę wszystkich gospodarstw w województwach: lubelskim, mazowieckim oraz łódzkim i są one położone głównie na terenach istotnie wyniesionych ponad poziom morza (np. Wyżyna Kielecko-Sandomierska) lub w bezpośrednim sąsiedztwie ośrodków miejskich. W województwach tych gospodarstwa o powierzchni 10-30 ha położone są głównie na obszarach oddalonych od ośrodków miejskich bądź na obszarach, gdzie występują korzystne warunki agrotechniczne (Kotlina Warszawska, Polesie Lubelskie) lub istnieje rozbudowany łańcuch produkcji i dostępu do wielkomiejskich rynków zbytu (Warszawa).
Rysunek 48. Udział powierzchni gospodarstw poniżej 10 ha UR w ogólnej powierzchni gospodarstw, według powiatów.
Źródło: IUNG-PIB na podstawie danych ARiMR.
Gospodarstwa o znacznej wielkości ekonomicznej - pomiędzy 4 a 16 ESU stanowią grupę liczącą w 2007 r. 367,9 tysięcy (15,4% wszystkich gospodarstw rolnych prowadzących działalność). W okresie poakcesyjnym liczba gospodarstw średniodużych (16-40 ESU), dużych (40-100 ESU) i bardzo dużych (powyżej 100 ESU) znacząco wzrosła. Jednak w wymiarze bezwzględnym w 2007 roku liczyły one niecałe 100 tysięcy i stanowiły zaledwie nieco ponad 4% wszystkich gospodarstw rolnych w kraju. Pełnią one przede wszystkim funkcje produkcyjne, dlatego wyzwaniem, jakie stoi przed nimi w najbliższych latach, jest wzrost ich innowacyjności, konkurencyjności oraz dostosowanie produkcji do wymogów środowiskowych.
Rysunek 49. Udział powierzchni gospodarstw powyżej 40 ha UR w ogólnej powierzchni gospodarstw, według powiatów
Źródło: IUNG-PIB na podstawie danych ARiMR.
Gospodarstwa największe, tj. o powierzchni powyżej 100 ha, występują przeważnie na terenach województw: warmińsko-mazurskiego, zachodniopomorskiego i pomorskiego. Gospodarstwa o znaczącym potencjale UR występują ponadto w województwach: lubuskim, dolnośląskim, opolskim, wielkopolskim i kujawsko-pomorskim.
Rysunek 50. Udział powierzchni gospodarstw powyżej 100 ha UR w ogólnej powierzchni gospodarstw, według powiatów
Źródło: IUNG-PIB na podstawie danych ARiMR.
W 2007 r. liczba gospodarstw, które można określić jako trwałe ekonomicznie, wynosiła nieco ponad 240 tys., z czego niespełna 97 tys. o wielkości ekonomicznej ponad 16 ESU można uznać za w pełni rozwojowe. Oznacza to, że gospodarstwa rolne charakteryzujące się zdolnością do odtwarzania potencjału produkcyjnego posiadają tylko 42% zasobów UR w Polsce, pozostałe UR rozproszone są wśród małych gospodarstw rolnych45.
Biorąc powyższe pod uwagę, zwrócono się do ekspertów z pytaniem: jaka jest pożądana struktura agrarna i liczba gospodarstw rolnych w Polsce zapewniająca bezpieczeństwo żywnościowe. I tak, w ich opinii, właściwa struktura agrarna to taka, w której 11-12 mln ha UR znajduje się w gospodarstwach zdolnych do odtwarzania potencjału produkcyjnego, realizacji optymalnej ilości nakładów na produkcję bieżącą oraz utrzymania właściwego poziomu żyzności gleb. Natomiast na koniec 2020 r. liczba gospodarstw zdolnych do odtwarzania potencjału produkcyjnego powinna wynosić łącznie w Polsce około 300 tys. gospodarstw rozwojowych. Docelowo, na połowę wieku, powinno być nie mniej niż 400 tys. gospodarstw rozwojowych, tj. o zdolności do odtwarzania potencjału produkcyjnego.
Tabela 7. Gospodarstwa rolne posiadające powyżej 1 ha UR według grup obszarowych UR w latach 2002-2020
| Lata | Ogółem | Grupy obszarowe UR (ha) | |||||
| 1-5 | 5-10 | 10-20 | 20-30 | 30-50 | >50 | ||
| 2002 | w tysiącach | ||||||
| 1956 | 1147 | 427 | 266 | 64 | 32 | 20 | |
| w odsetkach ogółu gospodarstw | |||||||
| 100,0 | 58,6 | 21,8 | 13,6 | 3,3 | 1,6 | 1,0 | |
| 2010 | w tysiącach | ||||||
| 1563 | 863 | 352 | 224 | 61 | 36 | 27 | |
| w odsetkach ogółu gospodarstw | |||||||
| 100 | 55,2 | 22,5 | 14,3 | 3,9 | 2,3 | 1,7 | |
| 2020 | w tysiącach | ||||||
| 1217 | 637 | 280 | 172 | 58 | 40 | 30 | |
| w odsetkach ogółu gospodarstw | |||||||
| 100,0 | 52,0 | 23,0 | 14,0 | 4,0 | 3,0 | 2,0 | |
Źródło: Michna W.: "Aktualizacja prognoz w zakresie struktury i liczby gospodarstw rolnych oraz pogłowia zwierząt gospodarskich w Polsce w perspektywie 2020 r. - w świetle wstępnych wyników Powszechnego Spisu Rolnego - 2010 r."
Zaprezentowane wyniki prognozy dla każdej grupy obszarowej zostały opracowane w oparciu o założenie, że zanik gospodarstw, względnie ich powiększenie liczebne będą porównywalne liczebnie z faktycznymi zmianami w latach 2002-2010.
| Polskie rolnictwo wymaga przemian, które pozwolą wdrożyć model wielofunkcyjności, przy czym już obecnie rolnictwo w Polsce łączy funkcje produkcyjne z funkcjami środowiskowymi (w tym m.in. przeciwdziałanie zmianom klimatu, ochrona bioróżnorodności). W przyszłości powinien być kontynuowany model rolnictwa oparty na gospodarstwach rodzinnych. Głównym wyzwaniem stojącym przed gospodarstwami rolnymi jest dostosowanie ich profilu działalności produkcyjnej (rolniczej i pozarolniczej) do potencjału produkcyjnego i środowiskowego tych gospodarstw oraz wzrost ich innowacyjności zarówno na poziomie produkcji, jak i produktów. Głównymi barierami rozwoju rolnictwa są przede wszystkim: niskie kwalifikacje zawodowe pracujących w tym sektorze, brak zainteresowania pracą na roli osób młodych i postępujący proces starzenia się ludności. Problemy te są zróżnicowane regionalnie i dotyczą w sposób szczególny użytkowników małych i średnich gospodarstw rolnych. |
Zasoby kapitału w rolnictwie
Wartość brutto środków trwałych w rolnictwie i łowiectwie wyrażona w cenach ewidencyjnych według stanu na dzień 31 grudnia 2009 r. wynosiła 122.570 mln zł, z czego blisko 60% stanowiły budynki i budowle, 15% maszyny, urządzenia i narzędzia techniczne, a 12% środki transportu. O niskiej wartości środków trwałych w polskim rolnictwie i łowiectwie może świadczyć fakt, że stopień ich zużycia wynosi blisko 75%. Ponad połowa (53,7%) gospodarstw prowadzących działalność rolniczą w czerwcu 2010 r. wyposażona była w ciągniki. W Powszechnym Spisie Rolnym 2010 odnotowano ogółem 1466,3 tys. ciągników, tj. o 9,5% więcej niż w 2002 r., w gospodarstwach o powierzchni powyżej 1 ha UR - 1412,2 tys. ciągników, a w gospodarstwach indywidualnych - 1443,6 tys. szt. (w tym o powierzchni powyżej 1 ha - 1389,6 tys. szt.), co stanowiło 98,4% ogólnej liczby ciągników. Średnia powierzchnia UR w gospodarstwach rolnych przypadająca na 1 ciągnik w 2010 r. zmniejszyła się w stosunku do wyników poprzedniego spisu i wynosiła 10,6 ha wobec 12,6 ha w 2002 r. Struktura ciągników według mocy silnika od kilku lat ulega tylko nieznacznym zmianom, w wyniku czego nadal dominują ciągniki o mocy od 15 do 25 KW i od 25 do 40 KW. Razem stanowią one w ogólnej liczbie ciągników 65,3% (w 2002 r. - 59,1%). Udział ciągników o średniej mocy 40-60 KW zmniejszył się z 27,6% w 2002 r. do 19,6% w 2010 r. W niewielkim stopniu wzrosło wyposażenie gospodarstw w ciągniki o dużej mocy, powyżej 60 KW, które stanowią w ogólnej liczbie ciągników 11,9% wobec 9,1% w 2002 r. Taki stan rzeczy powoduje, że zdecydowana większość polskich gospodarstw rolnych wykorzystuje w swojej działalności w zdecydowanej większości technologie nieinnowacyjne, a nawet wręcz przestarzałe, co z kolei wpływa na wzrost kosztów eksploatacji tych środków trwałych, a tym samym obniża opłacalność produkcji rolnej. Obecnie obserwuje się duże zróżnicowanie w liczbie i mocy posiadanych ciągników, jak również tendencję do wzrostu ilości ciągników i ich mocy wraz ze wzrostem powierzchni użytkowanych gruntów. Jest to w dużej mierze efekt wsparcia kierowanego do rolników w ramach środków pochodzących z drugiego filara Wspólnej Polityki Rolnej w zakresie modernizacji gospodarstw.
W odniesieniu do środków obrotowych w polskim rolnictwie należy wskazać, że zużycie nawozów mineralnych (NPK) w roku gospodarczym 2008/09 wyniosło 1 899,4 tys. ton i w stosunku do roku poprzedniego było niższe o 242,6 tys. ton, tj. o 11,3%. Spadek zużycia zanotowano we wszystkich grupach nawozów: azotowych (N) o 4,1%, fosforowych (P2O5) o 18,8% i potasowych (K2O) o 20,2%. W przeliczeniu na 1 ha UR pod zbiory 2009 r. zużyto w całym rolnictwie 117,9 kg NPK, w tym na UR w dobrej kulturze - 121,5 kg, a w gospodarstwach indywidualnych odpowiednio 114 kg i 116,1 kg NPK. Obecnie obserwuje się również spadek sprzedaży pasz przemysłowych stosowanych w żywieniu zwierząt gospodarskich. Sprzedaż ta w 2008 r. wyniosła ogółem 6694,8 tys. ton i była niższa niż przed rokiem o 88,6 tys. ton (tj. o 1,3%). W porównaniu z 2007 r. wzrosła sprzedaż pasz dla bydła - o 8,8% i drobiu - o 1,3%, a zmniejszyła się sprzedaż pasz dla świń o 9,9%. W 2009 r. sprzedaż środków ochrony roślin wyniosła w Polsce 49 761,7 ton, z czego największy udział stanowiła sprzedaż preparatów chwastobójczych - 56,3% oraz grzybobójczych - 27,2%. W porównaniu z rokiem poprzednim sprzedaż środków ochrony roślin była mniejsza o 6,7%.
Rysunek 51. Udział dopłat bezpośrednich w dochodzie z czynników produkcji w Polsce i UE-27 w latach 2005-2009
Źródło: opracowanie MRiRW na podstawie danych IERiGŻ-PIB.
Z porównania nakładów kapitałowych ogółem w krajach UE-27 wynika, że największe nakłady (z tego tytułu) ogółem ponoszą Francja i Niemcy. Polska należy natomiast do grona państw, w których wartość ta jest zbliżona do średniej UE-27, jednakże wartość nakładów kapitałowych w przeliczeniu na 1 ha UR w Polsce plasuje nasz kraj wśród państw o najniższej wartości tego wskaźnika (największe wartości nakładów w przeliczeniu na 1 ha UR występują w Holandii i na Malcie). Równocześnie należymy do państw, w których mimo niskiej wartości nakładów kapitałowych (w przeliczeniu na 1 ha UR, jednego pracującego oraz jednego pełnozatrudnionego) udział rolnictwa w PKB kraju jest znacznie wyższy niż średnio w UE-27.
Wysokość nakładów kapitałowych ponoszonych przez rolników zależna jest między innymi od wysokości wsparcia finansowego ze środków publicznych (krajowego, jak i wspólnotowego) oraz sytuacji rynkowej wpływającej na dochody i zdolność finansową gospodarstw rolnych. W tym miejscu warto podkreślić, że w 2008 r. nastąpiło znaczne pogorszenie sytuacji dochodowej rolników, a spowodowane ono było głównie wzrostem kosztów produkcji oraz znacznym obniżeniem wartości produkcji roślinnej. W 2008 r. najbardziej pogorszyła się sytuacja dochodowa gospodarstw nastawionych na uprawy polowe oraz gospodarstw ze zróżnicowanym profilem produkcji46. We Wspólnej Polityce Rolnej nie ma lepszego i skuteczniejszego narzędzia stabilizacji dochodów niż płatności bezpośrednie, bo to one w 60% tworzą dochody rolników w UE (w Polsce w około 54%, ale ze względu na phasing-in poziom ten wzrasta). Udział łącznej kwoty dopłat bezpośrednich obejmujących transfery unijne i krajowe w rolnictwie polskim w latach 2005-2009 był zbliżony do przeciętnego poziomu UE-27. W grupie państw o najwyższym poziomie wsparcia znalazła się Finlandia, w której łączna kwota dopłat jest wyższa od dochodu z czynników produkcji. Istotne jest jednak to, że w chwili obecnej nie ma w UE państwa, w którym udział płatności bezpośrednich nie byłby rozstrzygający dla wolumenu uzyskiwanego dochodu.
Rysunek 52. Udział dopłat bezpośrednich w dochodzie z czynników produkcji UE-27 w latach 2007-2009
Źródło: opracowanie MRiRW na podstawie danych IERiGŻ-PIB.
Według wyników FADN w 2009 r. nastąpiło realne zmniejszenie wartości dodanej i dochodu rolniczego w porównaniu do 2008 r. Zmniejszenie dochodów rolniczych w 2009 r. odnotowano w większości państw członkowskich UE, największe miało miejsce na Węgrzech, we Włoszech, w Czechach, Irlandii i Niemczech. Przyrost dopłat bezpośrednich w tym okresie nie był w stanie zrekompensować strat związanych z sytuacją rynkową.
Rysunek 53. Relacja między wysokością nakładów kapitałowych ogółem oraz nakładów kapitałowych na 1 ha UR a udziałem rolnictwa w PKB państw członkowskich UE-27 w 2008 r.
Źródło: opracowanie MRiRW.
Rysunek 54. Relacja między wysokością nakładów kapitałowych na 1 pracującego oraz 1 pełnozatrudnionego a udziałem rolnictwa w PKB państw członkowskich UE-27 w 2008 r.
Źródło: opracowanie MRiRW.
Potencjał produkcyjny produkcji roślinnej
Zróżnicowanie naturalnego potencjału produkcyjnego w skali kraju jest duże i wynika z przestrzennej zmienności ukształtowania terenu, pokrywy glebowej oraz opadów i temperatury. Największe ograniczenia w rozwoju produkcji roślinnej występują na obszarach typowo górskich i wynikają głównie z ukształtowania rzeźby terenu i klimatu oraz terenach nizinnych, co wiąże się z małą pojemnością wodną oraz ograniczoną naturalną zasobnością gleb w składniki pokarmowe. Niska jakość przestrzeni produkcyjnej w wielu regionach kraju nie tylko ogranicza dobór i plony roślin uprawnych, ale pociąga szereg niekorzystnych następstw w wymiarze gospodarczym i środowiskowym, prowadzi bowiem potencjalnie do odłogowania gruntów i degradacji krajobrazu.
Całkowita powierzchnia gruntów ornych w Polsce od 1980 r. do 2009 r. zmniejszyła się o 2,5 mln ha. Spadek ten był szczególnie drastyczny po 1990 r., kiedy to czynniki ekonomiczne spowodowały odłogowanie dużego areału gruntów ornych. Dodatkowo wiele gospodarstw zrezygnowało z produkcji roślinnej. Wprowadzenie dopłat bezpośrednich po akcesji Polski do UE spowodowało zwiększenie powierzchni zasiewów o około 0,4-0,5 mln ha i ograniczenie powierzchni odłogów. W prognozie do 2020 r. zakłada się powolny spadek powierzchni zasiewów w sumie o około 300 tys. ha, który będzie spowodowany przekazywaniem gruntów na cele nierolnicze oraz wyłączaniem z użytkowania rolniczego gruntów najsłabszych z przyczyn ekonomicznych47. W okresie ostatnich 30-35 lat całkowita powierzchnia uprawy zbóż utrzymuje się na względnie stałym poziomie. Jednak w następstwie znacznych wahań plonów zbiory ziarna charakteryzują się dużą zmiennością. W prognozach na 2020 r.48 zakłada się, że powierzchnia uprawy zbóż może oscylować w granicach 10 mln ha. Jednocześnie w kraju zużywa się rocznie około 26-27 mln ton ziarna i przewiduje się niskie tempo wzrostu zużycia zbóż na konsumpcję i paszę oraz znaczny wzrost zapotrzebowania na produkcję zbóż na cele energetyczne, w tym w szczególności na produkcję biopaliw49.
Tabela 8. Powierzchnia zasiewów wybranych gatunków zbóż w Polsce (mln ha)
| Wyszczególnienie | 1950 | 1960 | 1970 | 1980 | 1990 | 2000 | 2008 | 2009 | 2020 |
| Zboża ogółem | 9,54 | 9,21 | 8,34 | 7,84 | 8,53 | 8,81 | 8,60 | 8,58 | 7,90 |
| Pszenica | 1,48 | 1,36 | 1,98 | 1,61 | 2,28 | 2,64 | 2,28 | 2,35 | 2,10 |
| Żyto | 5,08 | 5,12 | 3,41 | 3.04 | 2,31 | 2,13 | 1,40 | 1,40 | 1,10 |
| Jęczmień | 0,84 | 0,72 | 0,92 | 1,32 | 1,17 | 1,10 | 1,21 | 1,16 | 1,45 |
| Owies | 1,70 | 1,64 | 1,53 | 1,00 | 0,75 | 0,57 | 0,55 | 0,53 | 0,40 |
| Pszenżyto | - | - | - | - | 0,75 | 0,70 | 1,33 | 1,46 | 1,60 |
| Mieszanki zbożowe | 0,26 | 0,27 | 0,40 | 0,74 | 1,17 | 1,48 | 1,44 | 1,34 | 0,75 |
| Kukurydza na ziarno | 0,10 | 0,00 | 0,01 | 0,02 | 0,06 | 0,15 | 0,32 | 0,27 | 0,50 |
Źródło: dane GUS i obliczenia IUNG-PIB50.
W sposób znaczący zmieniła się w ostatnich latach powierzchnia uprawy ziemniaka, buraka cukrowego oraz rzepaku i rzepiku. To zróżnicowanie plonów wynika zarówno ze zmienności warunków klimatycznych, jak i intensywności gospodarowania (warunków ekonomiczno-organizacyjnych). Prawie 40% całego areału uprawy ziemniaka znajduje się w gospodarstwach małoobszarowych, które uzyskują niskie plony. W prognozie należy zakładać, że ta grupa gospodarstw będzie rezygnować z uprawy ziemniaka, co ograniczy areał jego uprawy do około 350 tys. ha oraz na skutek wzrostu koncentracji i specjalizacji spowoduje znaczny wzrost plonów. Należy zakładać, że do 2020 r. areał uprawy buraka nie ulegnie większym zmianom. Na podkreślenie zasługuje natomiast fakt, że nowe rozwiązania w technologii jego produkcji bardzo ograniczyły pracochłonność i w ostatnich latach około 60% tego warzywa uprawia się w gospodarstwach większych (powyżej 30 ha).
Zapotrzebowanie na pasze objętościowe natomiast nadal będzie wyznaczane wielkością pogłowia oraz postępem w technologii i systemach żywienia zwierząt. Uwzględniając słabe wykorzystanie potencjału produkcyjnego trwałych użytków zielonych (TUZ) oraz brak przesłanek do wzrostu pogłowia zwierząt, można zakładać pewne ograniczenie areału gruntów ornych obsiewanych roślinami pastewnymi. Jednak w przyszłości duże ilości kiszonek mogą być zużywane do produkcji biogazu51. Do tego celu można użyć zielonki z trwałych użytków zielonych, niewykorzystywanej na paszę oraz kiszonki z kukurydzy i zbóż.
Rysunek 55. Powierzchnia zasiewów wybranych ziemiopłodów w Polsce (mln ha)
Źródło: dane GUS i obliczenia MRiRW52.
Dlatego zakłada się nieznaczny spadek powierzchni TUZ oraz wzrost powierzchni uprawy roślin pastewnych na gruntach ornych. W związku z tym powierzchnia uprawy roślin motylkowatych drobnonasiennych i ich mieszanek z trawami, pomimo wysokiej wartości paszowej, nie będzie wzrastać53.
Ponadto wskazuje się na drastyczny spadek areału uprawy roślin strączkowych. Czynnikami ograniczającymi zainteresowanie rolników tą grupą roślin są relatywnie niskie ceny nasion z uwagi na dużą podaż poekstrakcyjnej śruty sojowej na rynku światowym oraz stosunkowo małe i zmienne w latach plony, co czyni ich produkcję nieopłacalną. Obecnie pewne nadzieje na rozszerzenie areału uprawy roślin strączkowych stwarza perspektywa zakazu stosowania pasz z roślin genetycznie zmodyfikowanych oraz wprowadzenie dotacji do uprawy roślin strączkowych, co mogłoby spowodować wzrost powierzchni ich uprawy do 150-200 tys. ha w 2020 r.
W ostatnich latach, po wprowadzeniu biopaliw, wyraźnie wzrosło zapotrzebowanie na rzepak i areał jego uprawy zwiększył się do około 810 tys. ha (w 2009 r.). Uwzględniając zapotrzebowanie na biodiesel oraz dodatkowe potrzeby konsumpcyjne, szacuje się, że krajowa produkcja rzepaku powinna wynosić w 2020 r. około 3,6 mln ton. Wraz z jej rozwojem zakłada się dalszy wzrost średniego plonu rzepaku w Polsce do poziomu co najmniej 3,2 t/ha. Oznacza to, że do pokrycia całkowitego popytu na rzepak konieczne będzie zwiększenie areału jego uprawy do około 1,2 mln ha.
W perspektywie 2020 r. należy oczekiwać wyraźnego wzrostu areału uprawy kukurydzy, która będzie także podstawowym surowcem do produkcji etanolu. Powinna również wzrastać powierzchnia uprawy jęczmienia i pszenżyta, czyli zbóż o dużej przydatności paszowej, a zarazem posiadających mniejsze wymagania płodozmianowe niż pszenica. Zmniejszy się natomiast areał uprawy mieszanek zbożowych, z uwagi na ograniczenie produkcji zwierzęcej w tradycyjnych ekstensywnych, drobnych gospodarstwach.
Średnie plony zbóż w Polsce na tle państw UE są niskie, co jest uwarunkowane czynnikami siedliskowymi (gorsze gleby, mniejsza ilość opadów, większa zmienność warunków pogodowych), organizacyjnymi i ekonomicznymi (struktura obszarowa gospodarstw i intensywność produkcji). W celu zapewnienia produkcji ziarna na poziomie około 30 mln ton konieczny byłby wzrost plonów zbóż do 3,6-3,7 t/ha, co wydaje się realne jedynie pod warunkiem poprawy agrotechniki i pewnej umiarkowanej, uzasadnionej ekonomicznie intensyfikacji produkcji54.
Warzywa i owoce są uprawiane w Polsce na znacznej powierzchni UR (warzywa w 2009 r. były uprawiane na 1,5% powierzchni zasiewów), a ich udział w towarowej produkcji rolniczej w 2006 r. wynosił 13,4%55. Wartość produkcji ogrodniczej, łącznie z grzybami i ich przetworami oraz roślinami ozdobnymi, stanowiła 19,7% ogólnej wartości eksportu produktów rolno-spożywczych. Dodatkowo ogrodnictwo, w porównaniu do innych gałęzi produkcji rolniczej, najszybciej upowszechnia postęp biologiczny i nowe technologie produkcji.
Polska postrzegana jest w UE jako państwo o dużych możliwościach produkcji biomasy na cele energetyczne. Pod produkcję na cele energetyczne można przeznaczyć od 1 do 2 mln ha UR56. Realizacja regulacji prawnych UE oraz krajowych wymagałaby przeznaczenia w perspektywie 2020 r. w sumie 1,6-2,0 mln ha gruntów pod produkcję ziemiopłodów na cele substytucji paliwowej. Z tego 500 tys. ha gleb dobrych pod produkcję rzepaku przetwarzanego na estry, około 600 tys. ha gruntów ornych pod ziemiopłody przetwarzane na bioetanol oraz około 500 tys. ha pod trwałe plantacje roślin wieloletnich zbieranych na biopliwa stałe. Dodatkowo około 300-400 tys. ha należałoby przeznaczyć pod produkcję kiszonek dla biogazowni, a część tego zapotrzebowania można pokryć trawami z trwałych użytków zielonych.
Potencjał produkcyjny produkcji zwierzęcej
W okresie ostatnich 12 lat zmniejszyło się pogłowie krów, zaś liczba gospodarstw je utrzymujących spadła prawie o 50%. Szczególnie drastycznie zmniejszyła się liczba gospodarstw utrzymujących poniżej 10 krów, a wyraźnie wrosła utrzymujących większe produkcyjne stada (20-50 szt.). Podobne procesy koncentracji i polaryzacji produkcji występują również w produkcji świń. W ciągu ostatnich 5 lat nastąpił znaczący wzrost pogłowia świń w grupach obszarowych gospodarstw rolnych powyżej 50 ha UR.
Tabela 9. Pogłowie zwierząt gospodarskich (średniorocznie) w 2008 r. i prognoza na 2020 r. (tys. szt.)
| Wyszczególnienie | 2008 | 2020 |
| Bydło | 57571 | 5750 |
| Świnie | 154252 | 17610 |
| Owce, kozy | 4601 | 460 |
| Drób ogółem, | 145495,91 | 99805 |
| w tym kury | 128788,01 | |
| Konie | 3251 | 345 |
| Obsada DJP/100 ha UR | 63,51 | 65,5 |
1 Stan w czerwcu.
2 Stan w lipcu.
Źródło: obliczenia IUNG i IERiGŻ według danych GUS.
Rysunek 56. Charakterystyka obsady zwierząt gospodarskich w Polsce w 2009 r.
Źródło: Opracowanie MRiRW.
Niezależnie od tendencji przywołanych powyżej pozostaje niemal niezmienne regionalnie zróżnicowanie województw pod względem liczby siedzib stada ogółem (najwięcej zarejestrowanych jest w województwach: mazowieckim, lubelskim, wielkopolskim i łódzkim, a najmniej w województwach, gdzie obserwuje się najmniejszą liczbę gospodarstw rolnych), natomiast obserwuje się zasadnicze zmiany w charakterystyce tychże stad.
Ogólnie ujmując, można stwierdzić, że w województwach wschodniej Polski w ogólnej liczbie siedzib stad przeważają stada bydła (w granicach 75% ogólnej liczby siedzib stad), natomiast w zachodnich województwach Polski udział ten jest bliski wartości 50%.
Odtwarzanie stanu pogłowia zwierząt gospodarskich jest procesem trudnym i długim, a być może w obecnych realiach dużej konkurencji wręcz niemożliwym do wykonania. O skali problemu świadczyć może wartość rocznej produkcji towarowej zwierzęcej w Polsce, która według GUS w 2009 r. szacowana była na 31,757 mld zł (produkcja mleka krowiego 9,257 mld zł, świń 8,394 mld zł, drobiu 6,318 mld zł, żywca wołowego 3,166 mld zł).
Rysunek 57. Charakterystyka siedzib stada zwierząt gospodarskich powyżej 50 DJP w Polsce w 2009 r.
Źródło: Opracowanie MRiRW.
Rysunek 58. Charakterystyka siedzib stada zwierząt gospodarskich poniżej 50 DJP w Polsce w 2009 r.
Źródło: Opracowanie MRiRW.
Tabela 10. Pogłowie bydła i świń wg grup obszarowych UR gospodarstw rolnych
| Powierzchnia UR (ha) | Bydło | Świnie | ||||||
| 2002 r. | 2007 r. | 2002 r. | 2007 r. | |||||
| tys. szt. | % | tys. szt. | % | tys. szt. | % | tys. szt. | % | |
| do 1 | 60,4 | 1,1 | 33 | 0,6 | 182,8 | 0,9 | 123,9 | 0,6 |
| 1 - 2 | 120,6 | 2,2 | 79,9 | 1,4 | 255,1 | 1,4 | 213,2 | 1,2 |
| 2 - 5 | 520,8 | 9,4 | 421 | 7,2 | 1135,7 | 6,1 | 1169,1 | 6,3 |
| 5 - 10 | 1079,5 | 19,5 | 919,8 | 15,7 | 3254,7 | 17,5 | 3101,5 | 16,8 |
| 10 - 15 | 1034,5 | 18,7 | 973,5 | 16,6 | 3396,1 | 18,2 | 2998,9 | 16,2 |
| 15 - 20 | 752 | 13,6 | 799 | 13,6 | 2368,8 | 12,7 | 2164,7 | 11,7 |
| 20 - 50 | 1293,9 | 23,4 | 1735,3 | 29,6 | 4469,7 | 24 | 4485,8 | 24,2 |
| 50 - 100 | 194,4 | 3,5 | 361,8 | 6,2 | 1060,4 | 5,7 | 1279,6 | 6,9 |
| Ponad 100 | 476,6 | 8,6 | 532,1 | 9,1 | 2505,6 | 13,5 | 2975,6 | 16,1 |
| Razem | 5532,7 | 100 | 5855,4 | 100 | 18628,9 | 100 | 18512,3 | 100 |
Źródło: dane GUS oraz na podstawie danych IUNG57.
Globalna produkcja rolna
Według Rachunków Ekonomicznych dla Rolnictwa (RER) wartość produkcji polskiego rolnictwa, w cenach 2000 r. i bez uwzględnienia dopłat bezpośrednich, kształtowała się na poziomie 57,8 mld zł w 2008 r. w porównaniu z 49,7 mld zł w 2000 r.58
Rysunek 59. Wartość produkcji sektora rolnego w mln zł według RER (bez dopłat bezpośrednich - ceny producenta)
Źródło: Raport IERiGŻ-PIB nr 144.
Równocześnie wartość produkcji rolnictwa w cenach bieżących, w wyniku wzrostu cen produkcji roślinnej o ponad 35% i zwierzęcej o 20%, osiągnęła poziom 72,5 mld zł. W strukturze towarowej produkcji rolniczej w 2009 r. największy udział miała produkcja żywca rzeźnego (32,9%), mleka krowiego (16,4%) i zbóż (13,4%). Tendencji wzrostowej wartości produkcji rolniczej towarzyszyły silne wahania zarówno poziomu cen, jak też wolumenu, szczególnie produkcji roślinnej.
Ponad połowa towarowej produkcji roślinnej Polski w 2009 r. generowana jest przez pięć województw: mazowieckie, wielkopolskie, łódzkie, lubelskie i dolnośląskie (odpowiednio: 16,5%, 10,9%, 8,3%, 9,9%, 8,3% towarowej roślinnej produkcji rolniczej w Polsce, co stanowi łącznie 53,9%) i cztery województwa w przypadku produkcji zwierzęcej: wielkopolskie, mazowieckie, podlaskie i łódzkie (odpowiednio: 20,1%, 14,8%, 10%, 7,7% towarowej zwierzęcej produkcji rolniczej w Polsce, co stanowi łącznie 52,6%).
Rysunek 60. Struktura towarowej produkcji rolniczej w Polsce
Źródło: Rocznik statystyczny rolnictwa 2010, GUS.
Utrzymanie dotychczasowej dynamiki średniorocznego wzrostu wartości produkcji roślinnej i zwierzęcej w perspektywie najbliższego dziesięciolecia jest mało prawdopodobne. Wynika to z ograniczonych możliwości przekształceń strukturalnych polskiego rolnictwa prowadzących do wzrostu produktywności w krótkim czasie.
Rysunek 61. Przestrzenna klasyfikacja gmin ze względu na wielkość roślinnej produkcji towarowej oraz udział powierzchni obszarów prawnie chronionej przyrody w 2010 r.
Źródło: Faber A.: Intensywność rolnictwa na obszarach prawnie chronionej przyrody jako wskaźnik do ukierunkowania programu rolnośrodowiskowego. IUNG-PIB Puławy, 2010 r. (maszynopis).
| W ostatnim 20-leciu w Polsce nastąpiły ogromne zmiany w produkcji zwierzęcej, czego przejawem jest spadek pogłowia bydła i owiec oraz wzrost produkcji drobiu, co wynika częściowo ze wzrostu koncentracji produkcji. Coraz silniej widoczne są również procesy polaryzacji produkcji zwierzęcej w regionach. W najbliższych latach nie należy oczekiwać wzrostu pogłowia zwierząt, będzie natomiast postępowała dalsza koncentracja produkcji i wielkość stad zwierząt utrzymywanych w poszczególnych gospodarstwach. Wzrosną także wymagania odnośnie do zapewnienia dobrostanu zwierząt i konieczności realizacji zasad zrównoważonego rozwoju, a szczególnie ograniczenia emisji gazów cieplarnianych z produkcji zwierzęcej i nawozów naturalnych, co wpłynie na strukturę i wielkość obsady zwierząt gospodarskich. W szczególności należy spodziewać się kontynuacji wzrostu znaczenia produkcji drobiu i roślin przemysłowych kosztem produkcji świń i ziemniaków w strukturze wartości produkcji rolnictwa polskiego. Istotne znaczenie dla kierunków zmian produkcji rolnej będą miały postanowienia w zakresie przyszłego kształtu Wspólnej Polityki Rolnej po 2013 r., tendencje na światowym rynku żywnościowym oraz ustalenia międzynarodowe, w szczególności na forum Światowej Organizacji Handlu. |
Uprawy energetyczne w rolnictwie
Rolnictwo jest najbardziej, spośród wszystkich dziedzin gospodarki, uzależnione od pogody, a jego rozwój jest z tego względu w dużym stopniu uzależniony od możliwości dostosowania produkcji do nowych warunków klimatycznych. Zmiany zasobów cieplnych oraz większa zmienność warunków meteorologicznych spowodują potrzebę wprowadzenia do produkcji nowych upraw lub zwiększenie areału obecnie już uprawianych. Przykładem upraw, które w wyniku wzrostu temperatury będą miały korzystniejsze niż dotychczas warunki klimatyczne w Polsce, jest kukurydza produkowana na ziarno, sorgo, słonecznik i winorośl. Są też uprawy, dla których warunki klimatyczne znacznie się pogorszą, np. ziemniak czy cała grupa zbóż jarych. Na strukturę upraw niewątpliwie wpłynie wprowadzenie do nich roślin produkowanych na cele energetyczne. Zgodnie z decyzją Parlamentu Europejskiego i Rady 2009/406/WE z dnia 23 kwietnia 2009 r. w sprawie wysiłków podjętych przez państwa członkowskie, zmierzające do zmniejszenia emisji gazów cieplarnianych w celu realizacji do roku 2020 zobowiązań Wspólnoty dotyczących redukcji emisji gazów cieplarnianych, rolnictwo jest jednym z sektorów non-ETS, dla których unijny cel redukcji został określony na poziomie 10% dla roku bazowego 2005. Ponieważ dla każdego z państw członkowskich wyliczony został indywidualny cel, Polska ma możliwość zwiększenia wielkości emisji w sektorach non-ETS - w tym w rolnictwie - do 14% w stosunku do 2005 r. Cel ten ma być osiągnięty między innymi przez ograniczenie zużycia energii w rolnictwie, racjonalne zużycie nawozów mineralnych i innych środków produkcji. Rolnictwo ma również wesprzeć działania w zakresie zwiększenia produkcji energii ze źródeł odnawialnych, między innymi poprzez wytwarzanie biomasy wykorzystywanej na cele energetyczne.
Rysunek 62. Potencjał ekonomiczny upraw energetycznych w ha (ceny biomasy ≤ 24 zł/GJ) w 2010 r.
Źródło: opracowanie IUNG 2010 r.
Rysunek 63. Potencjał ekonomiczny biomasy w tonach suchej masy (ceny biomasy ≤ 24 zł/GJ) w 2010 r.
Źródło: opracowanie IUNG2010 r.
Konkurencyjność rolnictwa
Konkurencyjność rolnictwa mierzona produktywnością ziemi, pracy i kapitału wskazuje, że polskie rolnictwo mimo niskiej wartości produktywności zasobów ziemi i pracy, przy znacznej produktywności kapitału generuje jeden z największych udziałów w PKB spośród państw UE.
Rysunek 64. Produktywność zasobów rolnictwa w państwach UE
Rysunek 64. Produktywność zasobów rolnictwa w państwach UE (c.d.).
Źródło: opracowanie MRiRW na podstawie danych EUROSTAT.
Sytuacja w przemyśle rolno-spożywczym
W Polsce w przemyśle spożywczym funkcjonuje ok. 17,5 tys. przedsiębiorstw, z których ok. 16 tys. zalicza się do firm mikro i małych, blisko 1300 do średnich, a prawie 300 stanowią firmy duże59. W strukturze polskiego oraz unijnego przetwórstwa występuje podobny udział firm w produkcji sprzedanej. Firmy małe i mikro mają około 20% udziału, firmy średnie - poniżej 30%, a duże ok. 50%. Wskaźniki zatrudnienia są jednak w Polsce wyższe w każdym sektorze, tak więc koncentracja w polskim przetwórstwie jest znacząco niższa niż w UE, odwzorowuje ona jednak znacznie bardziej rozdrobnioną strukturę polskich gospodarstw rolnych - dostawców surowca.
Sektor przetwórstwa jest gospodarczo bardziej istotny w Polsce niż innych państwach UE, choć jego pozycja w stosunku do innych działów przemysłu słabnie, co jest procesem naturalnym, wynikającym głównie z malejącego udziału żywności w wydatkach ludności. Przemysł spożywczy (przemysłowa produkcja żywności i napojów) w całej UE w 2007 r. osiągnął obroty o wartości 913 mld euro, a wartość dodaną w kwocie ok. 190 mld euro. Udział wartości dodanej tego sektora w PKB całej UE by1 mniejszy niż w Polsce, gdyż wynosił ok. 1,6% PKB. W UE notuje się także spadek udziału wartości dodanej przemysłu spożywczego w PKB (średnio z 1,88% w 2002 r. do 1,58% w 2007 r.). Polski przemysł spożywczy ma zasoby pracy szacowane na ok. 465 tys. osób, co stanowi 3,3% ogółu pracujących. W tym przemyśle obserwuje się powolny spadek liczby pracujących. W całej UE zatrudnienie w przemyśle spożywczym wynosi 4,3 mln osób i ma słabą tendencję wzrostową, a udział przemysłu spożywczego w rynku pracy UE wynosi ok. 2%.
Polski przemysł spożywczy w 2008 r. wytworzył wartość dodaną brutto w kwocie 31,3 mld zł (w cenach bieżących). Była to wielkość o 38% większa od średniej w latach 2000-2002, a w cenach stałych o 16,6%. W tym samym okresie wartość produkcji sprzedanej (w cenach stałych) zwiększyła się o 40%. Udział przemysłu spożywczego w wartości sprzedaży całego przemysłu wynosi blisko 24% i jest ok. 9 punktów procentowych wyższy niż w UE-15.
Przetwórstwo przeszło głęboką restrukturyzację i modernizację w okresie przedakcesyjnym, ale również po akcesji. Stało się konkurencyjne na rynku europejskim, a źródłem przewag konkurencyjnych w tym dziale gospodarczym są niższe koszty pracy, a w niektórych przypadkach również niższe koszty surowców.
Stan polskiego przemysłu rolno-spożywczego po blisko sześciu latach członkostwa w UE jest dobry i znacznie lepszy, niż oczekiwano. Nie spełniły się obawy, że przemysł ten nie podoła konkurencji sektora rolno-spożywczego wysoko rozwiniętych państw europejskich oraz że z tego powodu nastąpi ograniczenie produkcji niektórych dóbr żywnościowych. W tym okresie osiągnięto znaczący postęp, gdyż rozwijał się nie tylko krajowy rynek żywności (o ok. 2,5-3% rocznie), ale również - i to jeszcze szybciej - wzrastał eksport produktów rolno-spożywczych (o ok. 20% rocznie). W wyniku takiego rozwoju sytuacji Polska z importera netto produktów rolno-spożywczych przekształciła się w ważnego eksportera netto i umocniła swoją pozycję na unijnym rynku żywności. Do przemysłu rolno-spożywczego powróciło ożywienie produkcyjne (wzrost produkcji sprzedanej w cenach stałych o ok. 6-7% rocznie), nastąpiło duże ożywienie inwestycyjne w tym sektorze (nakłady rzędu ok. 6-7 mld zł rocznie), a w efekcie zyski przedsiębiorstw przemysłu spożywczego wzrosły trzykrotnie (zysk netto do ok. 6-6,5 mld zł rocznie, a rentowność netto do ok. 4-5%).
Efektem pozytywnych przemian sektora rolno-żywnościowego w pierwszych latach akcesji było między innymi zdecydowane podwyższenie jakości produktów i wzmocnienie zdolności konkurencyjnej polskiego eksportu towarów rolno-spożywczych. W konsekwencji wzrósł popyt na polskie produkty pochodzenia rolniczego, zarówno surowce, jak też produkty przetworzone na rynku unijnym i światowym. Wartość eksportu towarów rolno-spożywczych w 2008 r. wyniosła 11,4 mld euro, co stanowiło 10% łącznego eksportu państwa. Z roku na rok odnotowywano także wzrost dodatniego salda obrotów. W 2008 r. wynosiło ono 1,3 mld euro, w latach 2006-2007 oscylowało w granicach 2 mld euro, co miało istotny wpływ na poprawę ogólnego salda handlu zagranicznego. Udział eksportu w produkcji sprzedanej przemysłu spożywczego wynosił w 2008 r. 22,6%, a w łącznym eksporcie towarów rolno-spożywczych UE-27 3,4%.
Zmiany cen na rynku krajowym są w dużym stopniu analogiczne do zmian zachodzących w innych państwach członkowskich. W pierwszym roku po akcesji do UE ceny podstawowych produktów rolnych w UE wzrosły o 5%, przy czym dynamika ich wzrostu była dwukrotnie wyższa w UE-10 niż UE-15. Wśród państw będących głównymi producentami rolnymi ceny obniżyły się średnio o ok. 1,8%, a jedynie w Wielkiej Brytanii i Polsce wzrosły odpowiednio o 3 i 9%. W latach 2004-2008 następował powolny proces konwergencji cen podstawowych produktów rolnictwa między Polską a UE. Pomimo to polscy producenci podstawowych produktów rolnictwa osiągali wyższe przewagi cenowe w stosunku do producentów z państw UE-15, niższe zaś względem producentów z nowych państw członkowskich. W latach 2006-2008 doszło do gwałtownego przyspieszenia wzrostu cen podstawowych produktów rolnych. W nowych państwach członkowskich wzrosły one średnio o 23% (w Polsce o 20%), podczas gdy w UE-15 o 20%. Najwyższy ponad 40% wzrost cen odnotowano w Rumunii, na Litwie i w Wielkiej Brytanii.
Innowacyjność polskiego przemysłu spożywczego jest tymczasem jeszcze dość niska, o czym świadczą m.in. niewielki udział nakładów na działalność innowacyjną w wartości sprzedaży przemysłu spożywczego (ok. 2%), dominacja wydatków na zakup środków trwałych w strukturze nakładów na działalność innowacyjną (ok. 65%), małe zainteresowanie generowaniem lub nabywaniem nowej wiedzy (udział wydatków na badanie i rozwój wynosi ok. 2-3%) oraz wprowadzanie nowych i zmodernizowanych wyrobów w produkcji sprzedanej przemysłu spożywczego na poziomie ok. 8%. Procesy innowacyjne prowadzone przez przedsiębiorstwa mają na celu przede wszystkim poprawę jakości wyrobów, otwieranie nowych rynków lub zwiększanie udziału na rynku i asortymentu wyrobów60.
Wyniki ekonomiczne przemysłu spożywczego w całym okresie członkostwa Polski w UE wskazują jednak, że jest to sektor, który ma zdrowe i trwałe podstawy dalszego rozwoju, jest to sektor nowoczesny, konkurencyjny, dobrze dostosowany do funkcjonowania na dużym rynku europejskim. Dynamika rozwoju tego sektora w dużej mierze zależy jednak od tempa wzrostu gospodarczego państwa. Oznacza to, że 2012 r. może być okresem niewielkiego spowolnienia rozwoju przemysłu spożywczego, w porównaniu do okresu integrowania z UE.
Na skutek przewidywanego rozwoju procesu liberalizacji światowego handlu rolno-spożywczego może zwiększyć się jednak konkurencja producentów żywności z państw o niższym poziomie rozwoju gospodarczego, co może osłabić dynamikę rozwoju eksportu produktów rolno-spożywczych i pogorszyć saldo obrotów handlu zagranicznego tymi produktami. O dynamice rozwoju sektora bardziej decydować będzie tempo wzrostu krajowego popytu na żywność oraz dalszy wzrost udziału przemysłu spożywczego w zagospodarowaniu produkcji rolnej i w dostawach żywności. Otwarcie chłonnych rynków zbytu w połączeniu z ewidentnymi przewagami cenowymi po stronie polskiego rolnictwa i przetwórstwa wywołały gwałtowny przyrost wywozu i zwiększenie dopływu środków oraz inwestycji do sektora. Szybka zwyżka importu, choć przy stale rosnącym w omawianym okresie dodatnim saldzie obrotów, wymusiła również poprawę jakości oferowanych produktów.
Coraz większego znaczenia nabierają obecnie promocja i skuteczne zarządzanie procesami w przemyśle rolno-spożywczym. W szczególności obserwuje się coraz większe zainteresowanie konsumentów produktami o wysokiej jakości, wytwarzanymi metodami tradycyjnymi z zachowaniem regionalnych receptur. Rozwój tego rynku produkcji jest również szansą na ochronę dziedzictwa kulturowego wsi, zwiększenie atrakcyjności terenów wiejskich oraz wzrost zróżnicowania zatrudnienia na obszarach wiejskich przez tworzenie pozarolniczych źródeł dochodów.
Udział sektora rolno-spożywczego w rozwoju gospodarczym państwa
Udział rolnictwa (łącznie z przemysłem spożywczym) w Wartości Dodanej Brutto (WDB) w Polsce jest nadal blisko dwukrotnie wyższy niż przeciętny poziom dla państw UE-27 i wynosi ponad 8%. Należy przy tym podkreślić, że wartość ta jest znacznie niższa niż w 1995 r., a największy jej spadek nastąpił w latach 1995-2004.
Rysunek 65. Udział sektora rolno-spożywczego i leśnego w wartości dodanej brutto w 2008 r.
Na podstawie danych Eurostat.
(*) - Brak danych dla BG
- Dane z IE i ES odnoszą się do 2006 r. i do 2007 r.; UK i PL odnoszą się do 2005 r.
- Dane dotyczące produkcji drzewnej, w UK nie są dostępne
Źródło: Situation and Prospects for EU Agriculture and Rural Areas, Komisja Europejska grudzień 2010.
To szczególnie istotne w kontekście rozważania znaczenia sektora rolno-spożywczego w rozwoju gospodarczym państwa, tym bardziej że rolnictwo jest nie tylko źródłem dochodów producentów rolnych, ale przede wszystkim wytwórcą surowców rolnych (w tym również surowców spożywczych) oraz przemysłowych i energetycznych. Ponadto stanowi podstawowy element funkcjonowania sektora przetwórczego, a w mniejszym stopniu również innych gałęzi gospodarczych zaangażowanych przy produkcji (w tym m.in. wytwarzających linie technologiczne, środki techniczne, np. maszyny i urządzenia rolnicze, czy też budynki służące do produkcji lub przechowalnictwa), spedycji, handlu, dystrybucji i eksporcie artykułów rolno-spożywczych. Jednocześnie funkcjonowanie sektora rolnego w sposób istotny wpływa na znaczenie gospodarcze takich działów gospodarczych, jak rybactwo, leśnictwo lub łowiectwo.
Rysunek 66. Ekonomiczne znaczenie pierwszego sektora w UE-27 w 2010 r.
Źródło: DG AGRI - Rural Development in the European Union, Report 2010.
Oceniając oddziaływanie rolnictwa na wzrost gospodarczy państwa, należy także uwzględnić pozytywny wpływ handlu zagranicznego artykułami rolno-spożywczymi na dynamikę PKB, jak też wysokie dodatnie saldo wymiany towarowej w tej grupie towarów, wpływające na poprawę bilansu płatniczego Polski. W 2007 r. zakłady produkcyjne przemysłu spożywczego wykorzystujące głównie surowce wytwarzane przez krajowe rolnictwo generowały 16% produkcji sprzedanej całego polskiego przemysłu, zatrudniając prawie 15% ogółu pracujących.
Rysunek 67. Eksport artykułów rolno-spożywczych w latach 2007-2011 (w mln zł)
* Wstępny szacunek
Źródło: opracowanie MRiRW.
Wyniki handlu zagranicznego produktami rolno-spożywczymi oraz wybrane mierniki konkurencyjności świadczą zatem o istotnej roli naszych producentów żywności na rynku unijnym i światowym oraz wskazują na wzrost naszych przewag komparatywnych w pierwszych latach po akcesji. Źródłem wysokiej konkurencyjności były przede wszystkim przewagi kosztowo-cenowe, które wprawdzie stopniowo maleją, ale wzrasta znaczenie innych źródeł konkurencyjności, takich jak: jakość, innowacyjność, przedsiębiorczość oraz wiedza i kapitał intelektualny. Eksport artykułów rolno- spożywczych zwiększył się z 38 mld zł w 2007 r. do 53 mld euro w 2010 r., a import tych wyrobów odpowiednio z 2,2 mld euro w 2000 r. i 2003 r. do 6,6 mld euro w 2008 r. Udział tych produktów w eksporcie towarów z Polski zwiększył się z ok. 7% w latach 2000-2003 do ok. 8% w latach 2006-2008, a w imporcie z ok. 4% do 4,3-4,8%61. W ocenie znaczenia sektora rolno-spożywczego należy również zwracać uwagę na jego europejski wymiar w zapewnieniu bezpieczeństwa żywnościowego wyrażonego zarówno przez wielkość produkcji, jak i jakość produktów oferowanych konsumentom.
|
Sektor rolno-spożywczy jest znaczącym komponentem ogólnego potencjału gospodarczego państwa. Wywiera decydujący wpływ na sytuację społeczno-ekonomiczną mieszkańców obszarów wiejskich. W wielu regionach państwa rolnictwo jest gałęzią gospodarki będącą głównym źródłem utrzymania dużej grupy gospodarstw domowych i decydującą o poziomie ich rozwoju i standardzie życia. Pozycja przemysłu spożywczego w Polsce jest silniejsza niż w innych państwach UE, gdzie stale się obniża. Jest to charakterystyczne dla gospodarek o wysokim poziomie rozwoju. Polska ma warunki do produkcji wysokiej jakości (bezpiecznej) żywności, jednakże główną determinantą rozwoju produkcji żywności w Polsce jest wartość wsparcia skierowanego na poprawę opłacalności produkcji oraz konkurencyjność w układzie producenci rolni - przemysł spożywczy i producenci rolni - bezpośredni odbiorca (konsument). Przemiany w przetwórstwie zachodzą w powiązaniu z przemianami w rolnictwie, chociaż w szybszym tempie. Istotne w tym kontekście jest zapewnienie stabilnej bazy surowcowej wysokiej jakości oraz efektywnych kanałów rynkowych. W rezultacie bez zapewnienia zrównoważonego rozwoju sektora rolno-spożywczego nie jest możliwe uzyskanie postępów w dziedzinie zrównoważonego rozwoju państwa. |
Informacje ogólne
Rybołówstwo morskie w 2009 r. funkcjonowało w 65 portach i przystaniach rybackich, w których stacjonowało 161 kutrów i 643 łodzie rybackie. Złowiły one łącznie 130,9 tys. ton ryb, w tym w pasie wód przybrzeżnych (połowy łodziowe) 16,5 tys. ton. W rybołówstwie bałtyckim pracowało 2 347 rybaków, w tym na łodziach 1 543. Do rybołówstwa morskiego należy również rybołówstwo dalekomorskie. Obecnie łączna zdolność połowowa (ZP) przeznaczona dla statków wykonujących rybołówstwo dalekomorskie wynosi 21 526 GT i 22 441 kW.
Po wstąpieniu Polski do Unii Europejskiej flota dalekomorska uzyskała możliwość korzystania z praw połowowych wynegocjowanych przez Unię Europejską w ramach porozumień o partnerstwie w sektorze rybactwa (Fisheries Partnership Agreements). Do 2008 r. głównymi rejonami prowadzenia połowów przez statki dalekomorskie były obszary zarządzane przez Organizację Rybołówstwa Północno-Zachodniego Atlantyku (NAFO), Komisję Rybołówstwa Północno-Wschodniego Atlantyku (NEAFC), Konwencję o zachowaniu żywych zasobów morskich Antarktyki (CCAMLR), a także obszar Morza Północnego i wody norweskie. Konieczność redukcji nakładu połowowego floty prowadzącej działalność na obszarze Północnego Atlantyku i wyrażenie przez Komisję Europejską zgody na uzupełnienie polskiego rejestru statków rybackich o dodatkową zdolność połowową przyczyniły się do powrotu statków prowadzących połowy pod polską banderą na wody będące pod jurysdykcją Królestwa Maroka oraz Islamskiej Republiki Mauretańskiej, a także w rejon zarządzany przez Porozumienie w sprawie połowów na południowym obszarze Oceanu Spokojnego (South Pacific RFMO).
Do głównych gatunków poławianych przez polskie statki dalekomorskie należą: kryl, dorsz, czarniak, karmazyn, halibut, makrela, ostrobok. Przyznawane Polsce kwoty dalekomorskie są w pełni wykorzystywane przez połowy bądź wymianę kwot, głównie z Niemcami, Wielką Brytanią, Łotwą, Estonią, Hiszpanią, Portugalią. Połowy polskiej floty dalekomorskiej w 2009 r. wyniosły 80,7 tys. ton ryb, w 2008 r. osiągnęły wielkość 30,3 tys. ton, a w 2007 r. - 25,5 tys. ton.
W latach 2006-2008 średnia roczna produkcja akwakultury wynosiła 36 tys. ton, w tym 16,7 tys. ton pstrąga tęczowego, 16,2 tys. ton karpia oraz 3,1 tys. ton innych gatunków (od jesiotrów, poprzez tołpygi, suma europejskiego, sumika afrykańskiego, po pospolite gatunki, takie jak karaś czy szczupak), produkowanych głównie w stawach karpiowych, a w mniejszym stopniu w ośrodkach pstrągowych oraz rozmaitych urządzeniach służących do hodowli ryb. Oprócz różnych systemów akwakultury produkcja ryb konsumpcyjnych prowadzona jest w publicznych śródlądowych wodach powierzchniowych płynących tworzących obwody rybackie na jeziorach, rzekach i zbiornikach zaporowych. W obwodach tych produkuje się ponad 30 gatunków ryb, w tym głównie leszcza, płoć, szczupaka, krąpia, sielawę, okonia, lina, sandacza, karasia i węgorza.
W latach 2006-2008 średnia roczna produkcja ryb w obwodach rybackich wynosiła 3,1 tys. ton, co oznacza, że całkowita produkcja ryb w wodach śródlądowych osiągnęła średnio 39,1 tys. ton. W stosunku do całkowitej wielkości produkcji akwakultury w państwach członkowskich UE, wynoszącej około 1,3 mln ton, jej produkcja w Polsce stanowiła 2,8%, co stawia nasze państwo na 9 miejscu wśród państw członkowskich UE.
Ocenia się, że podaż ryb konsumpcyjnych na rynek krajowy w 2008 r. była o 6,5% większa niż przed rokiem i wyniosła ponad 484 tys. ton. Wpłynął na to wyłącznie większy o ok. 8% import, bowiem połowy krajowe były o prawie 4% mniejsze. Połowy bałtyckie zmalały o blisko 10% w wyniku niskiej opłacalności połowów szprotów, śledzi i storni, zamknięcia połowów dorszy już od 22 maja oraz zakazu połowów łososi pławnicami. Po 2 latach intensywnego wzrostu połowy dalekomorskie zwiększyły się w 2008 r. tylko o ok. 6%. Osłabienie dynamiki wzrostu połowów dalekomorskich związane było ze zmianą ich struktury, co wymagało wprowadzenia statku z zamrażalnią. Zmiany te dokonane w drugiej połowie roku umożliwią znaczący wzrost połowów dalekomorskich w przyszłości.
Produkcja i połowy ryb śródlądowych zmniejszone zostały o 3,7% pod wpływem ograniczenia produkcji akwakultury i połowów ryb żyjących w wodach otwartych. Produkcja ryb w akwakulturze zmalała o 2,3% do 34,2 tys. ton, w wyniku 5,5% spadku produkcji pstrągów. Mimo to udział akwakultury w towarowej produkcji ryb słodkowodnych w 2008 r. wzrósł do ponad 93%, bowiem zawodowe połowy ryb dziko żyjących w wodach otwartych zmalały o prawie 7%. Wzrost podaży ryb i owoców morza pozwolił zwiększyć ich spożycie do ponad 13 kg/mieszkańca w ekwiwalencie wagi żywej. Przyrost spożycia był wyłącznie wynikiem wzrostu konsumpcji ryb słodkowodnych pochodzących z importu. Spożycie ryb morskich nie zmieniło się, a konsumpcja ryb słodkowodnych wyprodukowanych w kraju nieznacznie zmalała. Import ryb słodkowodnych, głównie pang z Wietnamu oraz tilapii z Chin, wyniósł w 2008 r. prawie 90 tys. ton w ekwiwalencie wagi żywej, z czego 10 tys. ton reeksportowano. Sprzedaż ryb słodkowodnych z importu na rynek krajowy wyniosła prawie 80 tys. ton, a więc ponad 2,2 razy więcej od sprzedaży ryb słodkowodnych wyprodukowanych w kraju.
Udział rybactwa (obejmującego wg PKD rybołówstwo morskie i śródlądowe oraz chów i hodowlę ryb w wodach morskich i śródlądowych) w PKB kraju wyniósł w 2008 r. 0,011% i w ostatnich latach miał tendencję spadkową (0,028% w 2000 r., 0,016% w 2005 r.). W latach 2006-2008 średnia wartość wyprodukowanych w akwakulturze i w obwodach rybackich ryb konsumpcyjnych, a także innych przychodów osiąganych przez gospodarstwa rybackie (m.in. sprzedaż zezwoleń na wędkowanie, obrót rybami, przetwórstwo, usługi turystyczne i gastronomiczne), wyniosła około 400 mln zł, co stanowiło 0,03% PKB.
W 2008 r. całkowita wielkość zatrudnienia w rybactwie wyniosła 4 300 osób, w tym 2 600 w ośrodkach akwakultury (głównie gospodarstwa karpiowe i pstrągowe), a 1 700 w podmiotach uprawnionych do rybackiego użytkowania jezior, rzek, zbiorników zaporowych tworzących obwody rybackie - głównie w gospodarstwach o charakterze spółek oraz okręgach Polskiego Związku Wędkarskiego. Wielkość zatrudnienia w sektorze rybołówstwa ma szanse na znaczne zwiększenie w kolejnych latach, dzięki pracom nad Konwencją nr 188 o pracy w sektorze rybołówstwa, którą Polska powinna ratyfikować do dnia 31 grudnia 2012 r. Zakłada się, że prace nad ustawą o pracy rybaków, implementującą zapisy ww. Konwencji pozwolą na poprawę warunków pracy i życia rybaków.
Oprócz ryb konsumpcyjnych rybactwo produkuje znaczne ilości materiału zarybieniowego na potrzeby zarybień dokonywanych w obwodach rybackich oraz innych obiektach wodnych, co wpływa pozytywnie na ich bioróżnorodność. Przetwórstwo rybne (szacunkowo około 0,05%) odgrywa większą rolę, ale w rachunku narodowym GUS nie jest ono wyodrębnione, tylko wchodzi w skład całego przetwórstwa przemysłowego. Z kolei w statystykach Eurostatu nie podaje się udziału samego rybołówstwa w PKB poszczególnych państw, tylko łącznie z rolnictwem i łowiectwem. Dla Polski wskaźnik ten w 2008 r. wyniósł 3,7%, przy średniej dla wszystkich państw członkowskich 1,8%.
Stan infrastruktury rybackiej w porównaniu do innych państw UE jest wysoce niezadowalający i wymaga modernizacji, również w kontekście zwiększenia bezpieczeństwa żeglugi statków rybackich (w szczególności o długości całkowitej powyżej 15 metrów). Należy jednocześnie zauważyć, że statki rybackie o długości całkowitej powyżej 15 metrów są wyposażone w satelitarny system monitorowania statków (VMS), a statki w przedziale długości całkowitej od 12 do 15 metrów korzystają z niego od dnia 1 stycznia 2012 r. Natomiast System Automatycznej Identyfikacji Statków (AIS) znajdzie się w wyposażeniu statków rybackich o długości całkowitej powyżej 15 metrów.
Stan wód i zasobów niezbędnych do produkcji rybackiej
Prawie całe terytorium Polski (99,7%) należy do zlewiska Bałtyku, a precyzyjniej - do zlewiska Bałtyku Właściwego (ang. Baltic Proper), czyli centralnej części Bałtyku. W obrębie polskiego zlewiska największą część zajmuje dorzecze Wisły (55,7% powierzchni państwa), dorzecze Odry (33,9%), rzek Przymorza (9,3%) i dorzecze Niemna (0,8%). Tylko 0,2% powierzchni Polski należy do zlewiska Morza Czarnego, a 0,1% do zlewiska Morza Północnego62. Bałtyk jest morzem śródlądowym, otoczonym lądem jednego tylko kontynentu. Objętość wód Bałtyku wynosi 21 547 km3, a objętość wód rzecznych zasilających go w skali roku stanowi około 2% całkowitej objętości morza. Do Morza Bałtyckiego wpływa około 250 rzek. Średni wieloletni przepływ wody dla wszystkich rzek zasilających Bałtyk wynosi 15 190 m3s-1, co daje 497 km3rok-1. Najwięcej wody wlewają do niego: Newa, Wisła (1081 m3s-1), Niemen, Dźwina, Odra (574 m3s-1), Gota i Kemi (HELCOM, 2004).
Odpływ rzeczny jest głównym źródłem zasilania wód Bałtyku związkami azotu (N) i fosforu (P). Szacuje się, że około 75% całkowitego ładunku azotu i 95-99% całkowitego ładunku fosforu dociera do Bałtyku w odpływie rzecznym, reszta pochodzi z atmosfery. Rozpatrując źródła pochodzenia azotu i fosforu zrzucanego do wód powierzchniowych w zlewisku Bałtyku, stwierdza się, że w 2000 r. aż 56% N pochodziło z tzw. źródeł obszarowych (gdzie kluczową rolę odgrywa rolnictwo), 31% stanowiło tzw. naturalne tło (ilość azotu, jaka dostarczana byłaby do wód powierzchniowych przy braku działalności człowieka na skutek naturalnych procesów biogeochemicznych zachodzących w ekosystemie) i wreszcie 10% N pochodziło ze źródeł punktowych. Udział procentowy poszczególnych źródeł pochodzenia P to: 49% - odpływ obszarowy, 25% - naturalne tło i 26% - źródła punktowe63.
Najnowsze badania modelowe64 pokazują, że wspólną cechą basenu Wisły i Odry w okresie 19952008 była bliska sumaryczna emisja dwiema ścieżkami, 70% emisji N w obydwu basenach rzek miało miejsce przez wody podziemne i system drenarski, przy czym wody podziemne odgrywały bardziej istotną rolę w basenie Wisły (charakter gleby i podłoża skalistego ułatwiający infiltrację wody, a z nią związków N), natomiast system drenarski miał większy wpływ na emisję N w basenie Odry (intensywne rolnictwo, bardziej rozbudowany system drenarski). Również procentowy udział emisji N ze źródeł punktowych był porównywalny w obydwu basenach rzek i wynosił 11-12%. W latach 1995-2008 źródła punktowe, erozja, odpływ powierzchniowy oraz tereny zurbanizowane stanowiły główne drogi przepływu P w obydwu basenach, przy czym zwraca tu uwagę o 5 punktów procentowych wyższy udział źródeł punktowych w basenie Odry (24%) niż w basenie Wisły (19%).
Udział polskich rzek w całkowitym ładunku substancji biogenicznych jest znaczny. Wisła, zasilająca Zatokę Gdańską, w 2000 r. wprowadziła 117 tys. ton TN i 7,5 tys. ton TP, zaś Odra, zasilająca Zatokę Pomorską, odpowiednio 53 tys. i 3,7 tys. ton. Całkowite ładunki N i P odprowadzane przez polskie rzeki, jak również polskie źródła punktowe bezpośrednio zanieczyszczające Bałtyk stanowiły w 2000 r. ok. 26% całkowitego ładunku azotu i 37% całkowitego ładunku fosforu odprowadzanego do Morza Bałtyckiego drogą wodną przez wszystkie kraje bałtyckie.
Wysoki udział Polski w emisji N i P do Bałtyku wynika z tego, że:
Rysunek 68. Pokrycie/zagospodarowanie zlewiska Bałtyku w 2000 r. w poszczególnych państwach
Źródło: Pastuszak, 2009; wykres opracowany w oparciu o rozproszone dane opublikowane przez HELCOM, 2004 r.
Mając jedno z czterech największych zlewisk cząstkowych i dwie z siedmiu największych rzek w basenie Bałtyku, wprowadzających do niego ok. 10% całkowitej objętości wody z odpływu rzecznego, należy się spodziewać, że ładunki całkowite azotu (TN) i fosforu (TP), odprowadzane z terytorium Polski, będą wyższe niż te zrzucane przez przykładowo Danię czy Niemcy, które mają najmniejsze zlewiska cząstkowe Bałtyku. Z tego powodu sensownym jest przedstawianie ładunków TN i TP z nałożonymi na nie ładunkami jednostkowymi TN i TP, czyli ładunkami przeliczonymi na jednostkę powierzchni, gdyż ładunki jednostkowe są rzeczywistą miarą stopnia degradacji środowiska naturalnego w państwie65.
Rysunek 69. Ładunki azotu całkowitego (TN) oraz fosforu całkowitego (TP) odprowadzane do Bałtyku w 2000 r. oraz ładunki jednostkowe, tzn. przeliczone na jednostkę powierzchni zlewni wg państw
Źródło: Pastuszak i Witek, 2009a; wykres opracowany w oparciu o rozproszone dane opublikowane przez HELCOM, 2004 r.
Ładunek TN wprowadzony do Bałtyku z obszaru Polski w 2000 r. był największy, ale ładunek jednostkowy w przeliczeniu na jednostkę powierzchni był ponadtrzykrotnie niższy niż duński i znacznie niższy niż niemiecki. Gdyby Polska miała odpływ jednostkowy TN na poziomie Danii, państwa o wybitnie intensywnym rolnictwie, to wprowadziłaby do Bałtyku w 2000 r. nie ok. 190 tys. ton TN, ale ponad 600 tys. ton TN. Problem Danii nie leży w liczbie świń, mniejszej w 2002 r. o 5 mln sztuk niż w Polsce, ale w ponadczterokrotnie wyższej niż w Polsce ich obsadzie na 100 hektarów UR oraz w zagospodarowaniu nawozów naturalnych. Dokument HELCOM Baltic Sea Action Plan zakłada, że do 2016 r. należy podjąć szereg akcji w basenach rzek, aby do 2021 r. przywrócić dobry status ekologiczny w środowisku morskim Bałtyku. W tym celu oczekuje się, że wszystkie państwa bałtyckie, w tym Polska, zredukują roczne ładunki TN i TP wprowadzane do Bałtyku. Polska zdeklarowała obniżkę ładunku rocznego TN o 62,000 ton, a TP 0 8,760 ton (jako okres referencyjny podano lata 1997-200366).
Z racji przestrzennie różnej presji na środowiska naturalne oraz różnorodne uwarunkowania naturalne działania nakierowane na obniżenie emisji N i P do basenu Wisły i Odry powinny mieć podejście zlewniowe. W porównaniu z basenem Wisły basen Odry charakteryzuje się bardziej intensywnym rolnictwem, sprzyjającym większej emisji N i P do basenu tej rzeki, większym udziałem procentowym źródeł punktowych, cechami geomorfologicznymi sprzyjającymi mniejszej infiltracji wody niż w basenie Wisły, tym samym mniejszej naturalnej retencji N w systemie. Te wszystkie różnice między basenami dwóch największych polskich rzek powodują, że stężenia substancji biogenicznych mierzone w latach 1988-2008 na najniżej położonych stacjach monitoringowych były znacznie wyższe w wodach Odry niż Wisły.
Pomiędzy podokresami 1995-2002 oraz 2003-2008 całkowita emisja N do basenu Wisły i Odry, spadła odpowiednio o 16-17% (tzn. o ok. 26 900 ton w basenie Wisły i o ok. 18 000 ton w basenie Odry), emisja P spadła o 23% (tzn. o ok. 2200 ton) w basenie Wisły i o 32% (tzn. o ok. 3400 ton) w basenie Odry. Pomiędzy tymi podokresami emisja N wodami podziemnymi spadła o 30% i 37% w basenie Wisły i Odry, podczas gdy emisja P Wisły spadła o 30%, a Odry o 36%. Ta widoczna różnica między reakcją systemu Wisły i Odry może być wynikiem głębszych zmian, jakie zaszły zarówno w sektorze rolniczym, jak i w systemie oczyszczania ścieków w basenie Odry w okresie transformacji. Zmniejszona emisja N i P do basenów rzek przełożyła się na zmniejszenie ładunków N i P wnoszonych wodami Wisły i Odry do Bałtyku w latach 1988-2008. Ładunki TN na najniżej położonych stacjach monitoringowych spadły o ok. 20% (20 000 ton) i 25% (20 000 ton) odpowiednio w wodach Wisły i Odry; ładunki TP spadły o ok. 15% (900 ton) i 65% (5400 ton) odpowiednio w wodach Wisły i Odry. Do tak znacznej redukcji przyczyniły się skok cywilizacyjny w kwestii budowy nowoczesnych, wydajnych i efektywnych oczyszczalni ścieków, zmiany restrukturyzacyjne w rolnictwie, wdrażanie dyrektyw UE sprzyjających higienizacji polskiej wsi67.
| Utrzymanie cennych zasobów środowiskowych na obszarach wiejskich wiąże się z zachowaniem istniejących form ochrony przyrody, rozwojem zrównoważonego rolnictwa, rybactwa i leśnictwa, zachowaniem mozaikowości terenów wiejskich chroniących i wzmacniających różnorodność biologiczną oraz działaniami na rzecz zmniejszenia zanieczyszczenia wód w Polsce i zrównoważoną gospodarką wodną. Niemniej ważne dla zachowania zasobów środowiskowych na wsi są również ochrona gleb i powierzchni ziemi, ochrona powietrza oraz zachowanie powiązań funkcjonalno-strukturalnych w krajobrazie wiejskim. |
Transport
W przypadku dostępności ośrodków w transporcie kolejowym występuje większe uzależnienie od przebiegu i stanu technicznego samej infrastruktury. Znaczna liczba gmin położona jest poza siecią kolejową lub obsługiwana jest przez szlaki o bardzo niskich parametrach technicznych. Jednocześnie należy podkreślić brak dostatecznej integracji poszczególnych rodzajów transportu zbiorowego. W szczególności dotyczy to konieczności integracji regionalnych kolejowych przewozów pasażerskich z regionalnym transportem autobusowym w formie tzw. "partnerstwa intermodalnego".
Rysunek 70. Dostępność czasowa ośrodków miejskich wg uśrednionego najkrótszego możliwego czasu dojazdu w gminach
Źródło: J. Bański (red.), 2009, Analiza zróżnicowania i perspektyw rozwoju obszarów wiejskich w Polsce do 2015 roku, Studia Obszarów Wiejskich, 16, IGiPZ PAN, PTG, Warszawa.
Możliwość dojazdu pojazdami kołowymi do wybranych ośrodków uzależniona jest przede wszystkim od ich rozmieszczenia geograficznego oraz przebiegu nowoczesnej infrastruktury drogowej (autostrady, drogi ekspresowe, ewentualnie drogi główne ruchu przyspieszonego). Szacunkowy czas dojazdu uzależniony jest również od czynników wynikających z charakterystyki danego regionu (takich jak gęstość zaludnienia i ukształtowania powierzchni), dostępności i jakości środków transportu (w tym szczególnie transportu publicznego) oraz czynników organizacji ruchu (m.in. synchronizacji rozkładów jazdy różnych środków komunikacji zbiorowej).
| Niski poziom rozwoju infrastruktury transportowej na obszarach wiejskich jest poważną barierą w rozwoju przedsiębiorczości oraz mobilności pracujących (dojazdy do pracy). Dotyczy to zarówno poziomu nasycenia obszarów wiejskich infrastrukturą transportową, jak również odpowiedniej jakości infrastruktury komunikacyjnej. Ponadto w zakresie dróg gminnych i powiatowych niezbędne jest tworzenie spójnej sieci dróg dobrej jakości powiązanych z siecią autostrad, dróg ekspresowych, krajowych i wojewódzkich. Jednocześnie rozwiązania w zakresie infrastruktury drogowej i komunikacyjnej powinny być systemowe i służyć zintegrowaniu różnych środków transportu i komunikacji (pozwalających m.in. w sposób płynny łączyć różne środki komunikacji podczas dojazdów do i z miejsca pracy w węzłach przesiadkowych - w tym również z szybkimi połączeniami kolejowymi). |
Energetyka
Obecnie zaznacza się niewydolność potencjału energetycznego i linii przesyłowych oraz brak zdywersyfikowanych źródeł bezpieczeństwa energetycznego. Niewydolność linii przesyłowych stanowi poważną barierę w rozwoju innowacyjnego i konkurencyjnego rolnictwa oraz przedsiębiorczości na obszarach wiejskich. Dodatkową przeszkodą w realizacji inwestycji na obszarach wiejskich jest lokalna niestabilność przesyłu energii, a tym samym brak bezpieczeństwa energetycznego. Przestarzała sieć energetyczna na terenach wiejskich nie gwarantuje stałych dostaw odbiorcom indywidualnym, a ponadto utrudnia rozwój małych elektrowni, w tym również elektrowni opartych na odnawialnych źródłach energii.69
Poprawa stanu oraz rozwój infrastruktury energetycznej na obszarach wiejskich jest istotnym elementem również ze względu na rozwój odnawialnych źródeł energii. W związku ze zwiększającą się świadomością społeczną, dotyczącą pozytywnego wpływu zastępowania źródeł kopalnych odnawialnymi, należy spodziewać się rosnącego zainteresowania mieszkańców obszarów wiejskich rozwiązaniami pozwalającymi na produkcję energii w sposób rozproszony z lokalnie dostępnych surowców. Rozwój tej gałęzi energetyki będzie jednocześnie wymagał zapewnienia odpowiedniej infrastruktury energetycznej, umożliwiającej podłączanie nowo powstałych źródeł.
Przewiduje się, że bezpieczeństwo energetyczne, w szczególności na poziomie lokalnym, może być wzmacniane poprzez dywersyfikację źródeł energii, wykorzystującą i upowszechniającą rozwiązania w zakresie jej wytwarzania z surowców produkowanych lub przetwarzanych w gospodarstwach czy też w obrębie lokalnych jednostek terytorialnych (np. gmin).
Można przypuszczać, że ze względu na spodziewany wzrost cen energii w następnych latach pojawi się problem tzw. wykluczenia energetycznego, czyli niemożność korzystania z energii (głównie ze względu na jej cenę) w stopniu pozwalającym w pełni wykorzystywać potencjał rozwojowy. Ponadto od kilku lat rośnie liczba odbiorców odłączonych od sieci z powodu niepłacenia rachunków.70
Zrównoważona gospodarka energetyczna jest więc jednym z głównych wyzwań stojących przed obszarami wiejskimi. Sprostanie temu wyzwaniu wymaga zarówno nakładów inwestycyjnych - rozwijania i budowy innowacyjnych rozwiązań energetycznych na wsi oraz działań służących racjonalnej gospodarce energetycznej prowadzonej przez użytkowników nośników i odbiorników energii na obszarach wiejskich.
| Potencjał energetyczny i sprawność linii przesyłowych na obszarach wiejskich stanowi obecnie bardzo poważny problem, który w przyszłości będzie się pogłębiał z uwagi na wzrost zużycia dotychczas wykorzystywanych technologii i urządzeń wytwarzających i przesyłających energię elektryczną. Ponadto na obszarach wiejskich występuje niska świadomość mieszkańców wsi w zakresie racjonalnego gospodarowania energią w gospodarstwie domowym. Nieracjonalność wynika również z mniejszych zdolności ekonomicznych ludności wiejskiej oraz niskiego poziomu upowszechnienia i dostępności cenowej innowacyjnych rozwiązań w zakresie energetyki, w tym w szczególności odnawialnych źródeł energii. |
Infrastruktura sanitarna i gospodarka odpadami
Komunalna gospodarka wodno-ściekowa na obszarach wiejskich nadal nie jest zrównoważona, o czym świadczy większa liczba systemów wodociągowych bez kanalizacyjnych.
Rysunek 71. Obszary o wysokim poziomie wyposażenia infrastrukturalnego, 2007 r.
Źródło: J. Bański (red.), 2009, Analiza zróżnicowania i perspektyw rozwoju obszarów wiejskich w Polsce do 2015 roku, Studia Obszarów Wiejskich, 16, IGiPZ PAN, PTG, Warszawa.
W skali państwa zwodociągowanych jest 36,37 tys. wsi. Należy jednocześnie zaznaczyć, że zwiększa się zasięg nowych obszarów objętych zbiorowym zaopatrzeniem w wodę z sieci wodociągowych, co powoduje, w szczególności na obszarach wiejskich, wzrost poboru wody. Pozytywnym akcentem jest natomiast obserwowany wzrost liczby wsi wyposażonych w sieci wodociągowo-kanalizacyjne. Woda przeznaczona do spożycia przez ludzi w studniach przydomowych na terenach wiejskich powinna zostać objęta odrębnymi działaniami mającymi na celu zachowanie bezpieczeństwa zdrowotnego ludności, jak również dobrostanu zwierząt. Eksperci wskazują jednak na występowanie przypadków budowy sieci i instalacji sanitarnych niedostosowanych do potrzeb danej społeczności zarówno pod względem kosztów użytkowania sieci, jak i jej technicznych parametrów eksploatacyjnych. Coraz większego znaczenia nabiera również poziom innowacyjności rozwiązań wprowadzanych w obszarze sanitacji wsi, zarówno w odniesieniu do budowanych sieci, jak i urządzeń instalowanych u odbiorców indywidualnych. W latach 2004-2007 liczba zbiorczych oczyszczalni ścieków na wsi wzrosła z 2416 do 2643, tj. o 9,4%, a indywidualnych - z 28 869 do 38 915, tj. o 34,8%71.
Coraz większą rolę w kontekście ochrony walorów środowiskowych odgrywa racjonalna gospodarka odpadami komunalnymi, która w gminie powinna być prowadzona w sposób umożliwiający:
Mieszkańcy obszarów wiejskich mają niską świadomość w zakresie racjonalnej gospodarki odpadami (dzikie składowiska odpadów - w tym składowiska odpadów w lasach, palenie odpadów w domach, brak segregacji odpadów itp.). Brakuje również odpowiednich rozwiązań systemowych na poziomie gmin dotyczących selektywnej zbiórki odpadów. W perspektywie 2020 r., głównie z uwagi na wzrost zamożności społeczeństwa, będzie wrastała ilość odpadów stałych wytwarzanych przez gospodarstwa domowe.
| Infrastruktura sanitarna na obszarach wiejskich mimo dotychczasowych inwestycji nie zapewnia odpowiedniej jakości życia mieszkańcom tych terenów. Szczególnej uwagi wymaga również wdrożenie rozwiązań systemowych, na poziomie gmin, dotyczących selektywnej zbiórki odpadów, i wzrost świadomości osób zamieszkałych oraz przebywających na obszarach wiejskich w zakresie gospodarki odpadami. |
Infrastruktura teleinformatyczna i społeczna
Technologie informacyjno-telekomunikacyjne (ICT) są podstawowym czynnikiem konkurencyjności i wzrostu współczesnej gospodarki. Około 25% wzrostu PKB w UE w 2005 r. zawdzięczano technologiom ICT (wśród nich istotną rolę odgrywa Internet szerokopasmowy). Z badań wynika, że Internet ułatwia dostęp do edukacji i baz danych, poprawia warunki prowadzenia działalności gospodarczej, służy powstrzymywaniu emigracji młodzieży ze wsi, poprawia jakość życia, ułatwia kontakty itp.72
Rysunek 72. Nasycenie usługami dostępu do Internetu w poszczególnych gminach (stan na wrzesień 2010 r.)
Źródło: Społeczeństwo informacyjne w liczbach 2010, Ministerstwo Spraw Wewnętrznych i Administracji, 2010 r.
Dostępność do Internetu na obszarach wiejskich w Polsce jest zdecydowanie mniejsza niż w miastach, jednakże na wsi ulega systematycznej poprawie - w 2008 r. odsetek osób (w przedziale wieku 16-74), które nigdy z niego nie korzystały, wynosił 56%, a w 2005 r. aż 70%. W latach 2004-2008 liczba gospodarstw domowych z szerokopasmowym dostępem do Internetu na terenach wiejskich wzrosła prawie dwudziestokrotnie w stosunku do poziomu z 2004 r. W 2009 r. w Polsce 42,8% gospodarstw domowych posiadało dostęp do Internetu73, a na obszarze wiejskim 39,4%. Na terenach wiejskich jest również najwyższy odsetek gospodarstw domowych posiadających komputer stacjonarny lub laptop, ale nieposiadających dostępu do Internetu i wynosi on 13,6%. Ten sam odsetek w miastach nie przekracza 8% i maleje wraz ze wzrostem liczby mieszkańców miasta. Tereny wiejskie charakteryzują się również najwyższym odsetkiem gospodarstw domowych niemających komputera stacjonarnego lub laptopa oraz nieposiadających dostępu do Internetu. Jako jedną z przyczyn braku dostępu do Internetu, obok możliwości technicznych związanych z infrastrukturą łączy teleinformatycznych, wskazuje się koszty wynikające z opłat za połączenia z siecią Internet.
Na terenach wiejskich najliczniejszą grupę korzystających z sieci stanowią uczniowie i studenci (89,1%) oraz prywatni przedsiębiorcy (73,4%). Szczególnie niskie odsetki internautów na wsi dotyczą osób będących na emeryturze (2,8%) lub rencie (14,9%)74. Według danych GUS w 2008 r. tylko 36% gospodarstw domowych na wsi deklarowało, że posiada dostęp do Internetu, z czego około 2/3 wykorzystywało łącze szerokopasmowe75. Szczególnie duże dysproporcje między miastem i wsią dotyczą łącz szerokopasmowych. Poważną barierę dla ich rozwoju stanowi relatywnie niski stopień pokrycia stacjonarną publiczną siecią telefoniczną terenów wiejskich, które nie są atrakcyjne dla potencjalnych inwestorów w zakresie rozbudowy dostępu do sieci szerokopasmowych, ponieważ wiąże się to z poniesieniem wysokich kosztów przyłączeń rozproszonych gospodarstw76.
Najczęściej wymienianą przyczyną niewykorzystywania Internetu na wsi był brak potrzeby korzystania z niego (przyczynę taką deklarowano w ponad 40% gospodarstw domowych niepodłączonych do sieci). Dopiero na drugim miejscu znalazł się czynnik finansowy (wysokie koszty zakupu sprzętu oraz podłączenia do Internetu), natomiast tylko co ósme gospodarstwo domowe jako przyczynę zadeklarowało brak możliwości technicznych podłączenia do sieci. Stanowi to prawdopodobnie bardziej powszechny problem, lecz jak można przypuszczać, ci respondenci, którzy deklarowali brak potrzeby korzystania z Internetu, nie interesowali się tym zagadnieniem.
O jakości życia na obszarach wiejskich decyduje także stan i jakość infrastruktury społecznej, która powinna zapewnić dostępność usług publicznych i niepublicznych ich mieszkańcom, na poziomie co najmniej standardowym, w zakresie: administracji, doradztwa (w tym również zawodowego), instrumentów rynku pracy oraz usług o charakterze szeroko pojętego zabezpieczenia społecznego (edukacja, ochrona zdrowia, usługi opiekuńcze i pomoc społeczna, opieka nad rodziną itp.), a także kulturalnych i sportowych77.
Nowe możliwości komunikowania się z wykorzystaniem technologii informatycznych stwarzają szansę na zmniejszenie różnic w sytuacji ekonomicznej oraz dostępie do usług publicznych pomiędzy mieszkańcami wsi i miast. Odległość pomiędzy miejscem zamieszkania na obszarach wiejskich a urzędem, szkołą, placówką ochrony zdrowia, miejscem pracy może być mniej dotkliwa, dzięki rozpowszechnieniu wykorzystania Internetu na obszarach wiejskich jako narzędzia wykonywania pracy, załatwiania spraw urzędowych, kształcenia i doradztwa, pozyskiwania informacji, dokonywania transakcji, a w dalszej perspektywie - dostępu do dóbr kultury czy telemedycyny. Dzięki możliwości wykonywania pracy za pośrednictwem Internetu i przy zastosowaniu elastycznych form pracy mieszkańcy obszarów wiejskich w znacznie szerszym zakresie mogliby wykonywać pracę zawodową, korzystając nie tylko z lokalnego rynku pracy. Nowe horyzonty kształcenia z wykorzystaniem Internetu pozwalają nie tylko podnieść poziom nauczania w szkołach wiejskich, ale także stwarzają szanse na podnoszenie wiedzy i umiejętności w procesie uczenia się przez całe życie.
|
Poziom wykorzystywania technologii informacyjno-telekomunikacyjnych na obszarach wiejskich jest bardzo niski, mimo dynamicznego rozwoju branży usług ICT w Polsce. Sytuacja ta nie wynika głównie z braku dostępu do sieci bądź dostępności oferty przesyłu danych, ale z niskiej jakości usług tejże technologii na obszarach znacznie oddalonych od aglomeracji miejskich (dostępność do Internetu szerokopasmowego i szybkość przesyłu danych). Obserwuje się ponadto brak umiejętności mieszkańców wsi w wykorzystaniu technologii ICT, co jest zjawiskiem dość powszechnym głównie na obszarach peryferyjnych oraz wśród osób gorzej wykształconych i starszych. Infrastruktura społeczna jest ważnym czynnikiem rozwoju obszarów wiejskich, dlatego powinny być podjęte takie działania, by usługi publiczne i niepubliczne odpowiadały poziomowi dostępności i standardom oferowanym mieszkańcom miast. |
Położenie Polski na styku klimatów oceanicznego i kontynentalnego w klimacie umiarkowanym przejściowym jest jednym z czynników wpływających na wysoką, w porównaniu z innymi państwami europejskimi, różnorodność biologiczną, a zarazem występowanie wielu gatunków na granicy zasięgu. Zróżnicowana rzeźba terenu, różnorodność warunków glebowych i klimatycznych sprawiają, że w Polsce występuje duże zróżnicowanie siedlisk i naturalnego krajobrazu.
Grunty leśne, zadrzewione i zakrzewione stanowią drugą pod względem wielkości powierzchnię w strukturze gruntów obszarów wiejskich, a ich udział w powierzchni poszczególnych województw według stanu na dzień 1 stycznia 2011 r. wahał się od 22% w województwie łódzkim do 51% w województwie lubuskim. Największa powierzchnia lasów występuje w województwie zachodniopomorskim (828,7 tys.), co stanowi 9% całkowitej powierzchni lasów w kraju. Z kolei największe obszary zadrzewione i zakrzewione występują w województwie podkarpackim (35,8 tys. ha, tj. 14% ogółu tych gruntów w kraju). Powierzchnia lasów w Polsce wynosi 9121 tys ha, co daje lesistość na poziomie nieco ponad 29%79, przewiduje się80, że do 2020 r. nastąpi jej zwiększenie do poziomu 30%.
Rysunek 73. Leśne kompleksy promocyjne w Polsce w 2009 r.
Źródło: Raport o stanie lasów w Polsce 2009, opracowany w Instytucie Badawczym Leśnictwa na zlecenie Dyrekcji Generalnej Lasów Państwowych.
Lasy w Polsce występują w zasadzie na terenach o najsłabszych glebach, co znajduje odzwierciedlenie w układzie typów siedliskowych lasu. W strukturze tej przeważają siedliska borowe, występujące na 53% powierzchni lasów, siedliska lasowe zajmują 47%. W obu grupach wyróżnia się dodatkowo siedliska wyżynne, zajmujące łącznie 5,4% powierzchni lasów, i górskie, występujące na 8,7% powierzchni81. W związku z coraz częstszym występowaniem anomalii pogodowych oraz szkodników owadzich i grzybowych chorób infekcyjnych w środowisku leśnym coraz częściej zachodzą niekorzystne zmiany, prowadzące do obniżenia wartości kompleksów leśnych, i wymagają podejmowania działań, których celem jest ochrona zasobów leśnych przed skutkami występowania niekorzystnych zmian pogodowych oraz służących odbudowie zniszczonych drzewostanów, jak również racjonalnego powiększania kompleksów leśnych.
Lasy spełniają w sposób naturalny lub w wyniku działań człowieka różnorodne funkcje, takie jak:
Rozwój funkcji produkcyjnych i społecznych lasów jest jednym z czynników, który pozwala tworzyć nowe "zielone" miejsca pracy na obszarach wiejskich. Natomiast rozwój funkcji ekologicznej - "ochronnej" lasów jest znaczącym komponentem w redukcji emisji gazów cieplarnianych.
Rysunek 74. Powierzchnie o szczególnych walorach przyrodniczych prawnie chronione, według województw, według stanu na dzień 31 XII 2009 r.
Źródło: Ochrona środowiska 2010, GUS.
Obszary prawnie chronione (bez obszarów Natura 2000) zajmują blisko 33% powierzchni terenów wiejskich. W całkowitej powierzchni obszarów o szczególnych walorach przyrodniczych dominujący udział (obok lasów, zadrzewień i zakrzewień) stanowią grunty użytkowane rolniczo. W szczególności główną ostoją różnorodności biologicznej na obszarach wiejskich są ekstensywne łąki i pastwiska, na których występuje 135 zespołów roślinnych82. Obszary sieci Natura 2000 obejmują 6 150 663 ha lądowej powierzchni państwa, co stanowi 19,7% powierzchni administracyjnej Polski (wg stanu na dzień 31 grudnia 2010 r.). Lasy stanowią 55% całkowitej powierzchni obszarów Natura 2000 w Polsce. Ponad 1,5 mln ha lasów w Polsce - czyli ponad 5% powierzchni państwa należy do osób fizycznych. Mają one znaczący udział w zwiększaniu walorów krajobrazowych (mozaikowatości) obszarów wiejskich. Mimo niewątpliwej realizacji celów środowiskowych obszarów prawnie chronionych ich występowanie ogranicza możliwości rozwoju gospodarczego tych terenów. Występowanie obszarów prawnie chronionych może przyczyniać się do zwiększenia atrakcyjności turystycznej regionu czy gminy, ale też być przeszkodą w podejmowaniu działań inwestycyjnych jednostek samorządu terytorialnego i powodować zwiększenie kosztów realizacji inwestycji infrastrukturalnych. W ramach zapewnienia zrównoważonego rozwoju tych obszarów należy rozważyć wprowadzenie instrumentów rekompensujących utrudnienia rozwojowe gminom posiadającym na swoim terenie obszary chronione.
Klimat w Polsce charakteryzuje się dużymi wahaniami w długości poszczególnych pór roku. W ostatnich 4 latach średnia temperatura powietrza oscylowała w przedziale od 8,3°C do 9,4°C, a suma opadów od 585 mm do 609 mm. Opady atmosferyczne są głównym źródłem zasobów wodnych i charakteryzują się dużymi wahaniami. W rezultacie występują tereny suszy i podtopienia, a nawet powodzie. Mimo relatywnie małych zasobów deficyt wody w Polsce wynika nie z jej braku w ogóle, ale z braku w odpowiednim miejscu i o odpowiedniej jakości. Coraz częstsze susze staną się istotnym problemem dla gospodarki państwa, a zwłaszcza dla rolnictwa83.
Rysunek 75. Indeks podatności na zmiany klimatyczne na poziomie NUTS 2
Źródło: Ocena przyszłych wyzwań regionów UE. Wyzwania klimatyczne dla Europejskich Regionów Dyrekcja Generalna ds. Polityki Regionalnej, KE, marzec 2009 r., SEC(2008) 2868 final.
Rolnicze użytkowanie gruntów
Całkowita powierzchnia gruntów rolnych w Polsce (według stanu w czerwcu 2009 r.) wynosi 16120 tys. ha. Tym samym grunty rolne zajmują 52% całkowitej powierzchni kraju84, co plasuje Polskę na 6 miejscu w UE za Wielką Brytanią, Danią, Węgrami, Irlandią i Rumunią.
Rysunek 76. Procentowy udział gruntów rolnych w państwach Unii Europejskiej
Źródło: opracowanie MRiRW na podstawie danych Eurostat.
Udział UR w poszczególnych województwach jest zróżnicowany. Do województw o typowo rolniczym charakterze (o udziale UR wynoszącym ponad 55% powierzchni całkowitej województwa) należą: podlaskie, mazowieckie, lubelskie, łódzkie, kujawsko-pomorskie, wielkopolskie i opolskie. Najmniejszy odsetek UR występuje w województwach lubuskim i śląskim (odpowiednio: 36,1% i 36,6% całkowitej powierzchni). Pod względem powierzchni natomiast najwięcej UR znajduje się w województwie mazowieckim (2190 tys. ha) i wielkopolskim (1807 tys. ha).
Rysunek 77. Udział obszarów wiejskich w ogólnej powierzchni oraz struktura powierzchni geodezyjnej, według województw w 2009 r.
Źródło: Obszary wiejskie w Polsce 2010, GUS 2011 r.
Grunty orne stanowią 38,7% całkowitej powierzchni UR i zajmują 12114 tys. ha. Większy udział tego typu gruntów posiadają tylko Dania i Węgry. Użytki zielone zajmują natomiast 11,3% powierzchni UR naszego kraju (3 179,7 tys. ha), udział ten jest zbliżony do średniej wartości dla wszystkich państw UE (13,48%). Natomiast grunty ugorowane stanowią 4,1%, gruntów ornych ogółem w Polsce, czyli 498,4 tys. ha85.
Rysunek 78. Struktura UR wg klas bonitacyjnych w 2008 r.
Źródło: opracowanie MRiRW.
Struktura UR wg klas bonitacyjnych jest bardzo zróżnicowana regionalnie, nie stanowi jednakże znaczącej bariery w rozwoju rolnictwa w Polsce, ponieważ producenci w znacznym stopniu dostosowali profil produkcyjny gospodarstw do potencjału produkcyjnego zasobów ziemi.
Rysunek 79. Żyzność gleb w Polsce w 2010 r.
Źródło: opracowanie IUNG 2010 r.
Biorąc pod uwagę zmiany zachodzące w popycie na artykuły rolno-spożywcze oraz zmiany meteorologiczne, coraz większego znaczenia nabierają innowacyjność i badania w zakresie odmian roślin uprawnych, które w optymalny sposób będą wykorzystywały warunki agrometeorologiczne w Polsce, zapewniając jednocześnie wysoką opłacalność produkcji rolnej. Trudnością w tym procesie jest zrównoważenie tejże produkcji z celami ochrony środowiska.
Polska stworzyła złożony system ochrony prawnej UR przed nieuzasadnionymi transferami tych użytków na cele nierolnicze. Niestety, nie wykształciła się w Polsce właściwa dbałość praktyczna o ochronę UR przed przekazywaniem ich w nadmiarze na cele nierolnicze. W latach 1946-2009 powierzchnia gruntów użytkowanych rolniczo zmniejszyła się z 20,4 mln ha w 1946 r. do 16,1 mln ha w 2009 r. W latach 1946-2009 pomniejszono areał użytków o 4 mln ha, a w tym w latach 1995-2009 o 1,8 mln ha. W opinii ekspertów należy szacować, że w ciągu najbliższych 8 lat, tj. do 2020 r., powierzchnia UR w Polsce może się pomniejszyć o 1,6 mln ha UR na cele nierolnicze, co byłoby niekorzystnym zjawiskiem z punktu widzenia samowystarczalności żywnościowej kraju86.
| Nieco ponad połowę całkowitej powierzchni państwa zajmują UR, z których blisko 40% to grunty orne, a ok. 11% to użytki zielone. Brak właściwej dbałości o ochronę UR przed przekazywaniem ich w nadmiarze na cele nierolnicze może w przyszłości rzutować na bezpieczeństwo żywnościowe kraju. |
Środowiskowy wymiar produkcji rolnej
Walory środowiskowe terenów użytkowanych rolniczo
W Polsce występuje około 365 typów zespołów roślinnych, przy czym połowa z nich znajduje się na obszarach rolniczych. W mozaice gruntów ornych i trwałych użytków zielonych 32,3% całkowitej powierzchni kraju zajmują tereny o szczególnych walorach przyrodniczych, które są prawnie chronione.
Główną ostoją różnorodności biologicznej na obszarach wiejskich są ekstensywne łąki i pastwiska. Łąki trwałe zajmują w Polsce 2 302 422 ha, a pastwiska trwałe 1 645 483 ha, co łącznie stanowi 12,6% powierzchni państwa. Naturalnym siedliskiem unikatowych zasobów genowych na tych terenach są: naturalne zbiorniki wodne, śródpolne i śródleśne oczka wodne, kępy drzew i krzewów, bagna, torfowiska, wydmy, miedze, trwałe zadarnienia, żywopłoty, skarpy itp. Według Krajowej Strategii Ochrony Bioróżnorodności występuje 45 typów zbiorowisk roślinnych użytkowanych jako łąki i pastwiska. Charakter półnaturalny zachowało 48,4% łąk, charakter naturalny i półnaturalny zachowały siedliska błotne i torfowiskowe, ekstensywne łąki i pastwiska zlokalizowane w dolinach rzecznych, zakrzewienia śródpolne, murawy górskie i kserotermiczne z wieloma gatunkami endemicznymi. Zachowanie tych cennych zbiorowisk roślinnych możliwe jest też dzięki zwierzętom licznie wypasanym na łąkach i pastwiskach. Poza bogactwem flory na obszarach rolniczych występuje około 702 gatunków kręgowców, w tym 100 gatunków ptaków. Na 80 typów siedlisk przyrodniczych z listy dyrektywy siedliskowej, występujących na terytorium Polski, 15 jest ściśle związanych z terenami rolniczymi, a stan dalszych 13 zależy od sposobu gospodarowania rolniczego w ich otoczeniu (np. jeziora lobeliowe lub śródłąkowe enklawy lasów łęgowych). Wśród 47 gatunków roślin występujących na terytorium Polski, które znalazły się na liście dyrektywy siedliskowej, aż 25 związanych jest z terenami rolniczymi. Wśród 123 gatunków ptaków znajdujących się na liście dyrektywy ptasiej i występujących w Polsce 34 można uznać za związane ściśle z terenami użytkowanymi rolniczo87. O wartościach przyrodniczych polskiego krajobrazu rolniczego świadczy również fakt, że na terytorium Polski, zajmującej 8% powierzchni Europy, żyje m.in.: 41% europejskiej populacji bociana białego, 39% ortolana, 39% kuropatwy, 34% pliszki żółtej, 29% derkacza, 23% skowronka. Ponadto w skład zasobów genetycznych zwierząt wchodzi 87 ras, odmian i linii zwierząt gospodarskich objętych programami ochrony zasobów genetycznych, utrzymywanych w ekstensywnych gospodarstwach, które zapewniają im optymalne warunki środowiskowe (wolny wybieg, naturalne pasze, wypas). Dzięki zachowaniu rolnictwa ekstensywnego przetrwało w Polsce wiele miejscowych odmian roślin uprawnych oraz lokalne rasy zwierząt gospodarskich. Regiony występowania starych odmian znajdują się głównie w południowej części kraju i w regionie górskim. Stare odmiany i gatunki, których uprawa została zaniechana, są przedmiotem działań ochronnych zarówno w rolnictwie konwencjonalnym, jak i ekologicznym.
Zarówno daleko posunięta intensyfikacja, jak i marginalizacja czy ekstensyfikacja produkcji roślinnej negatywnie wpływają na biologiczną różnorodność obszarów. Spadek populacji ptaków jest w pewnym stopniu związany z wycinaniem zadrzewień i żywopłotów, jednak większe znaczenie ma poziom agrotechniki roślin uprawnych, szczególnie negatywnie oddziałują zwiększone dawki nawozów mineralnych, zmniejszenie zużycia nawozów naturalnych, uproszczenie płodozmianów oraz wzrost zużycia środków ochrony roślin. Wysokie dawki nawozów azotowych powodują zubożenie różnorodności gatunkowej w kierunku gatunków dominujących na stanowiskach zasobnych. Intensywne stosowanie herbicydów likwidujących chwasty zmniejsza pośrednio liczebność związanych z nimi owadów i ptaków. Szczególnie niebezpieczna jest eliminacja owadów zapylających, mających znaczenie nie tylko dla bioróżnorodności, ale także dla upraw rolniczych. Życie wielu grup owadów oraz ptaków krajobrazu rolniczego jest bezpośrednio lub pośrednio uzależnione od chwastów rosnących w łanach roślin uprawnych. Niektóre gatunki chwastów są niezbędne owadom do zamknięcia cyklu życiowego, a nasiona chwastów mają duże znaczenie dla ptaków ziarnojadów, szczególnie w okresie zimowym. Negatywny wpływ nadmiernej ekstensyfikacji na różnorodność biologiczną dotyczy głównie zbiorowisk łąkowych i murawowych, gdzie zaprzestanie koszenia lub wypasu powoduje zmiany gatunkowe runi oraz utratę obszarów lęgowych ptaków. Bioróżnorodność jest również ograniczana przez melioracje odwadniające, które powodują zmiany stosunków wodnych w glebach, a następnie w sukcesji roślin i warunkach siedliskowych fauny. Infrastrukturyzacja wsi, przy braku ochrony właściwej struktury ekologicznej obszaru, dodatkowo ogranicza różnorodność biologiczną.
Drugim niezwykle istotnym czynnikiem bioróżnorodności jest bardzo duża mozaikowatość siedlisk i związana z tym liczba ekotonów, stwarzająca dogodne warunki dla bytowania wielu gatunków, których nisze ekologiczne obejmują zróżnicowane środowiska. Ponadto Polska posiada znaczące zasoby rodzimych populacji zwierząt gospodarskich, z których wiele objętych jest programami ochrony. Rasy rodzime są szczególnie przydatne do utrzymywania w ekstensywnym systemie produkcji w warunkach ekologicznych oraz często wykorzystywane są jako element ochrony krajobrazu. Pozwala to na efektywne zagospodarowanie terenów półnaturalnych, o ubogich zasobach paszowych, kontrolę wegetacji i pielęgnację krajobrazu.
Obszary użytkowane rolniczo mają istotne znaczenie dla przyrody. Zapewniają korytarze ekologiczne - lądowe i wodne, a także dostarczają żerowisk gatunkom rozmnażającym się w innych ekosystemach. Bardzo ważnym czynnikiem przeżycia wielu gatunków jest zimowa baza żerowa istniejąca na terenach rolniczych (wiejskie obejścia, miedze, przydroża, nieusunięte chwasty oraz resztki uprawianych roślin). Istotną rolę w tworzeniu i odtwarzaniu korytarzy ekologicznych odgrywa zalesianie gruntów rolnych służące zmniejszaniu fragmentacji kompleksów leśnych. Inną kwestią, istotną z przyrodniczego punktu widzenia, jest negatywne oddziaływanie zaorywania użytków zielonych w kontekście potencjalnej eliminacji cennych siedlisk przyrodniczych, jak np. łąki trzęślicowe. Ponadto uproszczenie krajobrazu może wiązać się z wprowadzaniem monokultur, likwidacją mozaiki upraw, miedz i zakrzaczeń.
| Różnorodność gatunków fauny i flory występujących na obszarze Polski jest bardzo bogata, ale również zróżnicowana regionalnie, co wynika z lokalnych warunków środowiskowych i stopnia intensyfikacji rolnictwa. Pełni ono bardzo dużą rolę w ochronie walorów środowiskowych obszarów wiejskich. Korzystnie na poziom bioróżnorodności może oddziaływać znaczne zwiększenie liczby gospodarstw prowadzących zrównoważoną produkcję rolną oraz pełniących funkcje środowiskowe wykraczające poza zakres wymagań stawianych produkcji rolnej w zwykłej dobrej praktyce rolniczej. Powstawaniu takich gospodarstw może sprzyjać duży udział gospodarstw o małej powierzchni i dość ekstensywnym sposobie gospodarowania. |
Emisja gazów cieplarnianych z rolnictwa
W okresie od 1990 r. do 2007 r. ogólna emisja gazów cieplarnianych w państwach UE zmniejszyła się o 9,3%, a w Polsce o 13,1%. W skali globalnej ich emisja z rolnictwa stanowi 13,5%, a w Europie 9,2%. W Polsce wzrosła ona z 9% w 1988 r. do 9,4% w 2009 r. Znaczne emisje są udziałem rolnictwa intensywnego i pochodzą głównie z nawożenia, uprawy gleby oraz intensywnej produkcji zwierzęcej. Rolnictwo emituje głównie podtlenek azotu (N20) oraz metan (CH4).
W okresie 1999-2007 całkowita emisja metanu88 ze źródeł rolniczych w Polsce spadła o 10%, natomiast podtlenku azotu wzrosła o 5%. Zmniejszenie emisji metanu, które wystąpiło w analizowanych latach, wynika ze zmniejszenia się pogłowia bydła w Polsce. Natomiast wzrost emisji podtlenku azotu jest wynikiem nieznacznie większego zużycia nawozów azotowych.
Tabela 11. Emisja CO2, CH4 i N20 w Polsce w 2008 r. (Gg)
| Kategoria | CH4 | N20 | Emisja (Gg) (ekw. CO2) | Udział w całkowitej emisji z rolnictwa (%) |
| 4. Rolnictwo | 602,29 | 71,47 | 34804,74 | 100,0 |
| A. Fermentacja jelitowa | 444,65 | bd. | 9337,71 | 26,8 |
| B. Odchody zwierzęce | 156,29 | 18,36 | 8975,19 | 25,8 |
| D. Gleby rolne | bd. | 53,05 | 16446,86 | 47,3 |
| F. Spalanie odpadów roślinnych | 1,35 | 0,05 | 44,99 | 0,1 |
Źródło: Krajowa inwentaryzacja emisji i pochłaniania gazów cieplarnianych za rok 2008, marzec 2010, KASHUE-KOBiZE. Instytut Ochrony Środowiska, Warszawa.
Tabela 12. Zmiany poziomu emisji metanu i podtlenku azotu ze źródeł rolniczych w województwach i w Polsce w okresie 1999-2007
| Województwo | Metan (%) | Podtlenek azotu (%) | Województwo | Metan (%) | Podtlenek azotu (%) |
| dolnośląskie | -33 | 14 | podkarpackie | -51 | -19 |
| kujawsko-pomorskie | -3 | 6 | podlaskie | 20 | 6 |
| lubelskie | -28 | -3 | pomorskie | -12 | -3 |
| lubuskie | -13 | 2 | śląskie | -29 | -5 |
| łódzkie | -5 | 16 | świętokrzyskie | -36 | -11 |
| małopolskie | -32 | -19 | warmińsko-mazurskie | 10 | 23 |
| mazowieckie | -0,3 | 13 | wielkopolskie | 3 | 16 |
| opolskie | -16 | -0,1 | zachodniopomorskie | -29 | -9 |
Źródło: Zaliwski 2010 r.
Rolnictwo, poprzez wpływ na zawartość węgla w glebie, oddziałuje na zjawiska emisji CO2 do atmosfery i unieruchamia atmosferyczny CO2 poprzez tzw. sekwestrację. Proces ten polega na wiązaniu węgla przez rośliny i ich rozkładzie oraz humifikacji w glebie, dzięki czemu zwiększa się zawartość węgla w ziemi, a obniża stężenie dwutlenku węgla w atmosferze. Do działań sekwestracyjnych zalicza się również wprowadzanie do gleby egzogennych substancji organicznych wraz z kompostami lub osadami ściekowymi. Nieracjonalne rolnicze wykorzystanie gleb może prowadzić do spadku zawartości materii organicznej, na przykład w wyniku przesuszenia związanego z melioracjami odwadniającymi, i przyspieszonej mineralizacji wywołanej zbyt intensywną uprawą. Uprawa taka, w połączeniu z uproszczeniem płodozmianów oraz dominacją roślin zbożowych, może prowadzić do ograniczenia ilości resztek organicznych, wchodzących w cykl przemian próchnicy, a w konsekwencji do spadku jej zawartości w glebach89.
W Polsce gleby o niskiej zawartości próchnicy (<1%) stanowią około 7% UR, gleby o średniej zawartości (1-2%) zajmują około 50% UR, natomiast gleby bogatsze w próchnicę (>2%) stanowią około 33% powierzchni UR. W dużej części gleb lekkich na przestrzeni ostatnich 30 lat zachodzi wzrost zawartości próchnicy, związany ze wzrostem poziomu nawożenia oraz przyrostem ilości resztek pożniwnych90.
Rysunek 80. Rozmieszczenie przestrzenne gleb UR o określonych prognozowanych stratach (emisji) i akumulacji węgla
Tabela 13. Prognoza strat materii organicznej z powierzchni UR w perspektywie do 2020 r. wyrażona jako emisja CO2 (tys. ton)
| Województwo | Emisja całkowita |
| dolnośląskie | -22270 |
| kujawsko-pomorskie | -10006 |
| lubelskie | -22383 |
| lubuskie | -12812 |
| łódzkie | -11474 |
| małopolskie | -3385 |
| mazowieckie | -20019 |
| opolskie | -6814 |
| podkarpackie | -9574 |
| podlaskie | -6361 |
| pomorskie | -25244 |
| śląskie | -8870 |
| świętokrzyskie | -1790 |
| warmińsko-mazurskie | -22189 |
| wielkopolskie | -2773 |
| zachodniopomorskie | -20337 |
| Polska | -206303 |
Źródło: Stuczyński i inni, 2007 r.
| Rolnictwo pełni znaczącą rolę w procesie sekwestracji węgla na obszarach wiejskich, odpowiadając jednocześnie jedynie za 9% całkowitej emisji CO2 do atmosfery. Ten korzystny bilans wpływu polskiego rolnictwa na zmiany klimatyczne utrzymuje się dzięki racjonalnej gospodarce ziemią w procesach produkcyjnych. Zmiany zasobów cieplnych oraz większa zmienność warunków meteorologicznych powodują potrzebę wprowadzenia do produkcji nowych upraw lub zwiększenie areału obecnie już uprawianych. |
Podatność rolnictwa na zmiany klimatu
Głównym czynnikiem środowiskowym limitującym produkcję rolną jest woda, gdyż rolnictwo, nie tylko w Polsce, jest największym użytkownikiem wody91. Jednocześnie rolnictwo wywiera znaczący wpływ na dostępność i jakość wód. Z analizy surowego bilansu wodnego Polski wynika, że w skali rocznej UR średnio zużywają 65 mld m3 wody, co oznacza wysoką wodochłonność produkcji żywności92. Mając na uwadze intensyfikację rolnictwa, w tym zwiększenie powierzchni nawadnianych (warzywa, sady, użytki zielone), wzrost produkcji biomasy na potrzeby energii ze źródeł odnawialnych, a także przewidywane deficyty związane ze skutkami suszy, można oceniać wzrost niezbędnej ilości wody na potrzeby rolnictwa na 10-20% do 2020 r. Należy również liczyć się z rosnącym oddziaływaniem lasów93 (stopniowy wzrost powierzchni zalesianych) i obszarów chronionych na bilans wodny w UR.
Susza w Polsce pojawia się raz na 4-5 lat. Jest nią trwale dotknięte około 35% powierzchni gruntów ornych i 70% powierzchni użytków zielonych. W ostatnich 25 latach susze pojawiają się coraz częściej, są coraz intensywniejsze i obejmują znaczne obszary Polski. Na ochronę przed skutkami susz ma wpływ liczebność i stan urządzeń do retencjonowania i rozrządu wody, stan systemów nawadniających i pokryta nimi powierzchnia UR oraz organizacja nawodnień. Zarówno liczebność i stan tych urządzeń, jak i organizacja nie gwarantują skuteczności nawodnień. Niepokoi również fakt, że powierzchnia gruntów ornych objętych systemami nawodnień systematycznie zmniejsza się. Z roku na rok zmniejsza się również powierzchnia łąk i pastwisk objętych systemami nawodnień podsiąkowych.
Rysunek 81. Zasięgi gleb gruntów ornych w Polsce o dużych deficytach wody w sezonie wegetacyjnym
Źródło: opracowanie IUNG 2010 r.
Innym aspektem gospodarki wodnej i rolnictwa jest zagrożenie powodziowe oraz występowanie okresowych podtopień gospodarstw rolnych. W Polsce wały przeciwpowodziowe chronią obszary zawala o powierzchni ok. 1,1 mln ha. Zarówno stan wałów, jak i drożność rzek i kanałów w Polsce nie są na tyle właściwe, aby skutecznie minimalizować ryzyko powodzi. Znaczna część wałów nie spełnia wymagań stawianym tego typu urządzeniom. Według wojewódzkich zarządów melioracji i urządzeń wodnych ok. 38% uregulowanej długości rzek w Polsce wymaga udrożnienia hydraulicznego (usprawnienia przepływu). Zmeliorowanych jest natomiast ok. 1,8 mln ha trwałych użytków zielonych i ok. 4,6 mln ha gruntów ornych, jednakże urządzenia melioracji szczegółowych są przeważnie w złym stanie technicznym. Po wystąpieniu w 2010 r. powodzi opisywana sytuacja uległa znacznemu pogorszeniu.
Stosunkowo niewielka całkowita pojemność zbiorników retencyjnych w Polsce, wynosząca ok. 4 mld m3 (przy pojemności użytkowej wynoszącej niespełna 1%), stanowiąca niespełna 6% objętości średniego rocznego odpływu z wielolecia, nie daje pełnej możliwości ochrony przed powodzią i suszą, a także nie gwarantuje odpowiedniego zaopatrzenia w wodę. Możliwości retencyjne sztucznych zbiorników wodnych w Polsce są zatem bardzo niewielkie94.
Na trwałych użytkach zielonych systemy odwadniająco-nawadniające należą do mniejszości. Tylko 9% powierzchni trwałych użytków zielonych ma możliwość nawadniania i około 36% tej powierzchni jest wyposażona tylko w systemy odwadniające, bez możliwości zatrzymywania wody opadowej czy roztopowej na obiekcie. Można się obawiać, że w perspektywie do 2020 r. nastąpi moment, w którym woda stanie się barierą niepozwalającą na dalszy rozwój rolnictwa w kierunkach najbardziej opłacalnych i na dostosowywanie struktury upraw do aktualnych potrzeb rynku krajowego i międzynarodowego, szczególnie w odniesieniu do upraw wrażliwych na deficyt wody, takich jak warzywne, owocowe i okopowe.
W zakresie ochrony przed suszą meteorologiczną nie istnieje system zabezpieczeń. Możliwe jest natomiast łagodzenie jej skutków dla środowiska gruntowo-wodnego poprzez różnorodne formy retencji naturalnej, melioracje nawadniające oraz agrotechnikę ograniczającą parowanie wody. Znaczenie wspomagające ma mała retencja95. W chwili obecnej najprostszym i najtańszym sposobem realizacji tego zadania jest wsparcie już istniejących stawów typu karpiowego, które spełniają wszelkie wymogi małej retencji, a utrzymywane są tylko ze środków hodowców karpia.
Wpływ rolnictwa na jakość wód
Pierwotne straty azotanów do wód glebowo-gruntowych na UR zostały ostatnio oszacowane na ok. 190 tys. ton N (czyli ok. 12 kg N z 1 ha UR) w skali roku. Straty azotanów zależą od czterech głównych czynników: kategorii agronomicznej (jakości) gleb, zasobu azotanów w profilu glebowym jesienią, gatunku uprawianej rośliny i stosowanego pod nią nawożenia azotem (w nawozach naturalnych i mineralnych) oraz od opadów w okresie późnej jesieni i zimy. Straty azotanów przekładają się na ich stężenia w wodzie gruntowej.
Związek pomiędzy ilością wymywanego azotu wyrażoną w kg N-NO3/ha a stężeniem azotanów w wodzie gruntowej na głębokości 90-120 cm zależy od pojemności wodnej gleby, a ta z kolei związana jest z jej kategorią agronomiczną. Z wyliczeń wynika, że 1 kg N-NO3/ha wymyty do wody na tej głębokości zwiększa stężenie azotanów w wodzie o 2,86 mg/dm3, 1,92 mg/dm3, 1,15 mg/dm3 i 0,77 mg/dm3 odpowiednio w glebach bardzo lekkich, lekkich, średnich i ciężkich (dopuszczalne stężenie azotanów w wodach pitnych zgodnie z dyrektywą azotanową wynosi 11,3 mg N-NO3/dm3). Z gleb bardzo lekkich może zatem ulec "bezpiecznie" wymyciu tylko ok. 4 kg N/ha, natomiast z gleby ciężkiej niemal 15 kg N/ha. Według najnowszych danych GUS emisja amoniaku w Polsce w 2007 r. wynosiła 291,98 Gg, w tym z produkcji rolniczej ogółem 283,35 Gg. Dostępne dane statystyczne wskazują, że od 2005 r. notujemy nieznaczny wzrost emisji amoniaku z produkcji rolniczej (w granicach od 1,3 do 5,8% rocznie) ogółem.
Prognoza dotycząca emisji amoniaku z rolnictwa do 2020 r. może być następująca:
Pierwszy scenariusz: przy zachowaniu obecnej pow. UR wykorzystywanych na cele rolnicze i wielkości globalnej produkcji rolniczej:
| Pozytywy | Negatywy |
| Emisja NH3 pozostanie na dotychczasowym poziomie, tj. ok. 280 Gg, lub może wykazywać nieznaczny wzrost | Realne ograniczania emisji amoniaku będzie możliwe poprzez konsekwentne stosowanie zasad KDPR |
Drugi scenariusz: przy wyłączeniu z rolniczego użytkowania UR na obszarach ONW i jednoczesnym zachowaniu wielkości globalnej produkcji rolniczej:
| Pozytywy | Negatywy |
| Część obszaru kraju, w tym niektóre obszary chronione i tereny górskie wolne od bezpośredniej emisji amoniaku |
Emisja NH3 pozostanie na dotychczasowym poziomie lub może wykazywać wzrost spowodowany wysoką intensywnością organizacji produkcji rolniczej na pozostałych intensywnie użytkowanych obszarach, możliwy jest lokalny wzrost negatywnych procesów związanych z emisją amoniaku. Realne ograniczenie emisji będzie możliwe po zastosowaniu kosztownych technik doglebowej aplikacji nawozów naturalnych i dalszego wprowadzania postępu biologicznego (wzrost wydajności produkcji zwierzęcej) |
Trzeci scenariusz: przy wyłączeniu z rolniczego użytkowania UR gospodarstw, które obecnie nie spełniają warunku ≥ 4 ESU z jednoczesnym zachowaniem wielkości globalnej produkcji rolniczej:
| Pozytywy | Negatywy |
| Brak | Jak w scenariuszu drugim. Również możliwy jest wzrost emisji amoniaku spowodowany niekontrolowaną, pozatowarową produkcją rolniczą. |
| Konieczna staje się intensyfikacja działań adaptacyjnych dla równoważenia i poprawy struktury bilansu wodnego obszarów rolniczych na drodze ograniczania odpływu rzecznego przez kompleksowe zwiększanie retencyjności i racjonalne gospodarowanie dyspozycyjnymi zasobami wodnymi. Dotyczy to działań technicznych i nietechnicznych z zakresu małej retencji i sprowadza się do hamowania odpływów z cieków naturalnych i sztucznych, zasilania wód podziemnych (gruntowych), retencjonowania wód ze spływów powierzchniowych, kierowania wód na tereny mokradłowe, zwiększania możliwości magazynowania wód w profilu glebowym i ograniczania parowania z powierzchni gleb. |
Wpływ rybactwa na środowisko
Racjonalna gospodarka rybacka w powierzchniowych wodach płynących polega na wykorzystywaniu produkcyjnych możliwości wód, z zachowaniem zasobów ryb w równowadze biologicznej. Do tego celu stosowane są odpowiednia eksploatacja narzędzi rybackich, zarybienia oraz przestrzeganie przepisów dotyczących ochrony pogłowia ryb. Eksploatacja rybacka ma na celu nie tylko produkcję ryb konsumpcyjnych, ale także - poprzez jej ukierunkowanie na mniej cenne gatunki ryb karpiowatych - zapobieganie negatywnym skutkom procesu eutrofizacji, który sprzyja nadmiernemu rozwojowi pogłowia leszcza, płoci i krąpia w wodach śródlądowych.
Oprócz eksploatacji rybackiej najważniejszym narzędziem służącym wypełnianiu kryteriów racjonalnej gospodarki rybackiej w jeziorach, rzekach i zbiornikach zaporowych jest gospodarka zarybieniowa. Materiał zarybieniowy, z wyjątkiem importowanego narybku węgorza europejskiego, jest produkowany w krajowych ośrodkach wylęgarniczo-podchowowych, wykorzystujących nie tylko wyspecjalizowane urządzenia, ale także tradycyjne stawy typu karpiowego i pstrągowego. W 2008 r. obwody rybackie o łącznej powierzchni 389,7 tys. ha zarybiono 28 gatunkami ryb w postaci rozmaitych form - od wylęgu, poprzez kolejne stadia rozwojowe narybku i kroczka, po selekty i tarlaki. Do najważniejszych grup gatunków zarybianych należą gatunki drapieżne (szczupak, sandacz, sum, boleń, okoń), koregonidy (sielawa i sieja), łososiowate (pstrąg potokowy, troć wędrowna, łosoś atlantycki, głowacica, troć jeziorowa) oraz reofilne karpiowate (jaź, kleń, brzana, certa, świnka). Łączna wartość zarybień obwodów rybackich, finansowanych przez podmioty uprawnione do ich rybackiego użytkowania wyniosła w 2008 r. 30,3 mln zł, przekraczając wartość odłowionych w nich ryb konsumpcyjnych o około 51%. Oprócz zarybień obwodów rybackich i innych wód śródlądowych przez ich rybackich użytkowników z budżetu państwa finansowane są zarybienia polskich obszarów morskich i wód wewnętrznych, głównie wędrownymi gatunkami dwuśrodowiskowymi - trocią wędrowną, łososiem atlantyckim, węgorzem i sieją. W 2008 r. łączna kwota tej inwestycji wyniosła 5 mln zł, z czego około 4,5 mln zł przypadało na zakup materiału zarybieniowego. Oprócz tego w 2008 r. przeznaczono 730 tys. zł na realizację programu "Restytucja certy i jesiotra ostronosego". Zarówno szerokie spektrum gatunkowe stosowanych zarybień, jak ich znaczna wartość finansowa, w znaczący sposób wpływają pozytywnie na bioróżnorodność wód, a pośrednio na jakość całych ekosystemów wodnych.
Wpływ chowu pstrąga na środowisko naturalne, w tym na jakość wody czy stymulowanie bioróżnorodności, należy ocenić obecnie jako obojętny. W przyszłości status ten powinien zostać utrzymany, ponieważ stawy pstrągowe działają w warunkach bardzo restrykcyjnych i rygorystycznych przepisów dotyczących jakości odprowadzanych wód poprodukcyjnych. Z reguły woda odprowadzana z tych gospodarstw ma parametry nie gorsze niż pobrana. Często jej jakość jest nawet lepsza, szczególnie w zakresie ilości zawiesiny. Jest to chów o bardzo wysokim zaangażowaniu technicznym i technologicznym, z wielokrotnym wykorzystaniem i uzdatnianiem wody do celów produkcyjnych. Duża intensyfikacja produkcji nie daje jednak żadnych możliwości na kształtowanie bioróżnorodności środowiska.
Stawy karpiowe mają obecnie bardzo pozytywny wpływ na środowisko, służą ochronie i zachowaniu bioróżnorodności, mają wiele walorów pozaprodukcyjnych. Zbiorniki te napełniane są wodami roztopowymi i opadowymi, pojawiającymi się w środowisku gwałtownie w bardzo dużych ilościach, chronią tereny przyległe przed powodziami. Retencjonowana woda powraca do środowiska w okresach niżówek na skutek przesiąków oraz parowania, podtrzymując przepływy biologiczne. Obecność stawów karpiowych przeciwdziała negatywnym zmianom klimatycznym, gdyż w bezpośrednim sąsiedztwie tworzą one swoisty mikroklimat na skutek specyficznego krążenia parującej ze zbiorników wody. Stawy karpiowe poprawiają jakość wody w ciekach zasilających, ponieważ azot i fosfor dostający się do nich wraz z retencjonowaną wodą włączony zostaje do łańcucha pokarmowego. W efekcie 1 ha stawów karpiowych retencjonuje rocznie ok. 2-3 kg azotu, 2-3 kg fosforu oraz około 100 kg zawiesiny. Stawy karpiowe są mozaikami zbiorników o bardzo dużej różnorodności siedlisk i źródeł pokarmu i w efekcie służą ochronie i konserwacji bioróżnorodności i są siedliskami bardzo dużej liczby gatunków flory i fauny, w tym wielu prawnie chronionych.
Nadmierna eksploatacja rybacka często prowadzi do przełowienia niektórych gatunków, a w skrajnych wypadkach nawet do ich zaniknięcia jako obiektu eksploatacji (np. śledź norweski w latach 1970-1990). Na Bałtyku efekty zbyt intensywnej eksploatacji były obserwowane w przypadku dorsza w okresie 1990-2006, co prowadziło do prawie 10-krotnego zmniejszenia jego zasobów. Tak znaczna redukcja jednego z nielicznych drapieżnych gatunków bałtyckich mogła prowadzić do nadmiernego wzrostu liczebności populacji gatunków planktonożernych i zmian w równowadze troficznej w środowisku (tzw. efekty kaskadowe).
Przekształcenia środowiskowe, klimatyczne i troficzne mogą powodować zmiany tempa migracji gatunków pozabałtyckich. Od połowy lat 90. zaobserwowano wzrost liczebności gatunków "wizytujących" (np. witlinek, makrela, ostrobok, plamiak, zimnica) w porównaniu z dekadami lat 70. i 80. Rozprzestrzeniły się gatunki "obce" (babka bycza) i wędrowne (kormoran czarny), które wywierają duży negatywny wpływ na ichtiofaunę wodnych ekosystemów śródlądowych i strefy przybrzeżnej. Zgodnie z rozporządzeniem Rady (WE) nr 708/2007 z dnia 11 czerwca 2007 r. w sprawie wykorzystywania w akwakulturze gatunków obcych i niewystępujących miejscowo (Dz. Urz. UE L 108 z 11.06.1007, str. 1, z późn. zm.) inwazyjne gatunki obce uważane są za jedną z przyczyn wymierania gatunków rodzimych i utraty różnorodności biologicznej. Wprowadzanie do środowiska gatunków obcych stanowi istotne zagrożenie dla gatunków rodzimej fauny i flory oraz siedlisk przyrodniczych poprzez konkurencję, drapieżnictwo na gatunkach rodzimych, wypieranie ich przez gatunki obce oraz roznoszenie chorób.
| Ochrona bioróżnorodności w niektórych przypadkach staje się przyczyną konfliktów pomiędzy rybactwem a potrzebą ochrony niektórych gatunków (np. foki szarej, morświna, ptaków wędrownych) i siedlisk (sieć obszarów ochronnych NATURA 2000). Gospodarska rybacka poprzez wprowadzanie obcych gatunków czy też niepokojenie zwierząt w wyniku penetracji terenu może stanowić istotne zagrożenie dla gatunków rodzimej fauny i flory oraz siedlisk przyrodniczych. Pozytywny wpływ gospodarki rybackiej na środowisko przejawia się natomiast głównie w przywracaniu rodzimych gatunków ryb w ich zasięgu występowania oraz tworzeniu i zachowaniu zbiorników wodnych pełniących funkcje retencyjne. |
Konkurencja o przestrzeń i wodę między ronictwem i rybactwem
Obecnie, jak i w najbliższej przyszłości, nie należy raczej spodziewać się problemów "konkurencji o przestrzeń" pomiędzy rolnictwem i rybactwem w zakresie lokalizacji nowych gospodarstw zarówno typu pstrągowego, jak i karpiowego. W tym kontekście relacje rolnictwo - rybactwo należy postrzegać jako w pełni pozytywne, uzupełniające się. Obiekty pstrągowe są i będą cechowały się bardzo dużą intensyfikacją produkcji, o niewielkim zapotrzebowaniu powierzchniowym. Gospodarstwa karpiowe od wieków lokalizowane były na terenach nieprzydatnych rolniczo, ugorach lub gruntach o bardzo małej wartości rolniczej. Dlatego też powstawanie nowych obiektów stawowych powinno być postrzegane jako zjawisko pozytywne, sprzyjające tworzeniu dodatkowych miejsc pracy i źródeł dochodów. Szczególnie cenne są stawy typu karpiowego, gdzie przy dużych powierzchniach konieczne jest zatrudnianie większej liczby pracowników, a gospodarstwo takie jest często jedynym miejscem zatrudnienia. Ponadto wielowymiarowe walory stawów karpiowych mogą przyczyniać się do promocji atrakcyjności turystycznej regionów (łowiska specjalne, agroturystyka, turystyka wiejska), co także sprzyjać będzie aktywizacji lokalnych społeczności.
Problemem w nadchodzącej przyszłości może być natomiast konkurencja o wodę. Wobec postępującego procesu stepowienia Polski także rolnictwo staje się obecnie coraz większym konsumentem wody. Zakłada się, że wzrost temperatury spowoduje znaczne zwiększenie potrzeb w zakresie poborów wody do nawodnień, szczególnie w przypadku spełnienia się prognoz ocieplenia klimatu w Polsce, bowiem zwiększy się ewapotranspiracja przy spodziewanym zmniejszeniu opadów w okresie wegetacyjnym. Rolnictwo w Polsce zużywa na cele nawodnień obecnie relatywnie małe ilości wody (ok. 0,1 mld m3).
Rysunek 82. Przestrzenne zróżnicowanie potencjalnej konkurencji o zasoby wody na obszarach wiejskich w rolnictwie i rybactwie
Źródło: opracowanie MRiRW na podstawie danych GUS (Ochrona środowiska 2009).
Istotnym problemem jest stały i znaczący wzrost niekontrolowanego poboru wód podziemnych do nawodnień rolniczych. Obecnie produkcja roślinna w Polsce opiera się głównie na wodach opadowych i retencji glebowej wód poziomych, a nawodnienia i uzupełniające niedobory wodne są prowadzone w ograniczonym zakresie. Wielkości poborów wody do nawodnień upraw polowych i sadowniczych w najbliższej przyszłości będą zależały od przyjętego modelu rozwoju rolnictwa, który w zależności od przyjętych rozwiązań może powodować wzrost obszarów nawadnianych lub wykorzystanie części areału w sposób ekstensywny. Nie jest wykluczone jednakże, że po 2030 r. ograniczenie dostępu do wody będzie stanowić barierę rozwoju rolnictwa również w Polsce96.
Stawy karpiowe retencjonują bardzo duże ilości wody w okresie poza sezonem wegetacyjnym. W dalszym toku produkcji wymagają jednak uzupełniania strat powstających na skutek parowania i przesiąków. Niezbędne jest systemowe podejście o charakterze wspólnej polityki rolno-rybackiej. Warto jednocześnie podkreślić, że w chwili obecnej, w przeciwieństwie do rolnictwa, nie przewiduje się istotnego wzrostu zapotrzebowania na wodę wykorzystywaną w akwakulturze pomimo rozwoju hodowli ryb. Akwakultura oddaje do środowiska niemal 70% pobieranej wody w okresie deficytów opadów, głównie na skutek przesiąków, dzięki czemu jakość tej wody jest znacząco lepsza od wody pobranej. Postępująca specjalizacja produkcji i konkurencja rynkowa wymuszają na rolnictwie coraz wyższe zaangażowanie technologiczne. W efekcie coraz częściej nawet niewielkie cieki są odbieralnikami dużej ilości substancji chemicznych, jak i zawiesiny spłukiwanej z pól lub ferm zwierząt gospodarskich. Problem ten staje się bardzo istotny.
Urbanizacja
Do grupy województw o największym względnym przyroście obszarów zasklepionych, w porównaniu do ich powierzchni w 2008 r., zalicza się: pomorskie (39%), małopolskie (34%), wielkopolskie (30%) i dolnośląskie (28%). Przyrost powierzchni obszarów zabudowanych w stosunku do całkowitej powierzchni poszczególnych powiatów ma nieco inny rozkład od porównań względnych i w bardziej adekwatny sposób odzwierciedla wielkość strat UR z rolnictwa. Tym bardziej rezygnacja z ochrony gleb najlepszych w granicach administracyjnych miast zajmujących ok. 700 tys. ha nie ma racjonalnego uzasadnienia.
Rysunek 83. Przestrzenne zróżnicowanie ekspansji terenów zabudowanych
Źródło: Stuczyński i Łopatka, 2009 r.
Jedną z uwag zgłoszonych w procesie konsultacji społecznych SZRWRiR, nawiązującą częściowo do prezentowanych powyżej analiz dotyczących zmian w sposobie zagospodarowania obszarów wiejskich, było zagadnienie kształtowania przestrzeni wiejskiej, która na skutek postępującej industrializacji ulegała znaczącej degradacji i stawała się coraz mniej przyjazna dla zamieszkującej ją ludności oraz dla prowadzonej przez nią działalności gospodarczej (w tym działalności rolniczej)99. Mimo tych zmian oraz wielofunkcyjności obszarów wiejskich przestrzeń wiejska powinna być postrzegana jako całość.
| W perspektywie dwóch kolejnych dekad należy się liczyć z transformacją znacznej powierzchni UR na tereny zurbanizowane oraz nieznacznymi zmianami zachodzącymi w strukturze rolniczego wykorzystania UR. Mogą one negatywnie wpływać na stan środowiska naturalnego, dlatego należy zwrócić szczególną uwagę na ochronę gleb o wysokiej przydatności rolniczej i konieczność zachowania i ochrony korytarzy ekologicznych. |
Powiązania przestrzenne
Pomiędzy obszarami wiejskimi i lokalnymi ośrodkami miejskimi istnieją również silne powiązania przestrzenne, które w istotnym stopniu oddziałują na kierunki rozwoju lokalnego. Małe miasta mają wpływ na tereny wiejskie głównie w zakresie funkcji podstawowych (funkcja lokalnego rynku pracy, funkcja administracyjna, usługowa, handlowa itp.), stanowiąc bardzo istotny element przestrzeni. Znaczna ich liczba posiada naturalne predyspozycje do rozwoju gospodarki jako lokalne bieguny wzrostu dla otaczających je obszarów wiejskich. Jest to związane z koncentracją w tych ośrodkach działalności usługowej i handlowej dla zaplecza wiejskiego. Biorąc pod uwagę dostępność usług publicznych dla mieszkańców obszarów wiejskich, należy podkreślić rolę, jaką w tym zakresie pełnią miasta powiatowe i podregionalne.
Tereny wiejskie, położone blisko aglomeracji, pozostają pod silnym wpływem oddziaływania miast. Zatracają one swój charakter zarówno pod względem krajobrazu, funkcji gospodarczych, struktury zatrudnienia, jak i zagospodarowania gruntów, przypominają w większym stopniu obszary miejskie niż wiejskie. Wśród największych miast z rozległą przestrzenią silnego oddziaływania można wymienić: miasta Górnego Śląska i Kraków (łącznie), Warszawę, Poznań, Wrocław, Łódź, Toruń z Bydgoszczą i Szczecin. Oddziaływanie dużych ośrodków miejskich jest słabe głównie w regionie Pomorza Środkowego, Suwalszczyzny, wschodnich i południowo-wschodnich fragmentów kraju.
Jednym z podstawowych czynników, determinujących siłę oddziaływania ośrodków miejskich, jest ich dostępność komunikacyjna. Na ogół wokół miast tworzą się pierścienie gmin, charakteryzujące się słabnącą dostępnością komunikacyjną w miarę oddalania się od ośrodka miejskiego. Kształt pierścieni modyfikowany jest przez główne ciągi komunikacyjne, wzdłuż których poprawia się dostępność ośrodka. Dostępność transportowa dużych miast w Polsce jest zróżnicowana i podyktowana lokalizacją i poziomem rozwoju (uwarunkowanym również historycznie) regionalnych ośrodków miejskich.
Biorąc pod uwagę zasięg oddziaływania największych ośrodków miejskich oraz powiązań w relacji "miasto - wieś", można wyróżnić następujące trzy kategorie obszarów wiejskich:
Niemniej jednak należy pamiętać, że typologia ta jest właściwa tylko w odniesieniu do potencjalnej dostępności transportowej ośrodków miejskich dla mieszkańców obszarów wiejskich. Prezentowany podział nie jest natomiast właściwy w przypadku podejścia uwzględniającego wielofunkcyjność obszarów wiejskich, które to podejście uważa się za właściwe w przypadku oceny ich potencjału rozwojowego.
| Między rozwojem miast i wsi istnieją różnice pod względem charakteru i dynamiki, co wynika między innymi z zadań pełnionych przez te obszary, a w szczególności z koncentracji funkcji niekonsumpcyjnych, związanych z ochroną środowiska i dostarczaniem dóbr publicznych na obszarach wiejskich. Stąd ocena wkładu obszarów wiejskich w rozwój społeczno-gospodarczy kraju nie może opierać się wyłącznie na analizie wąsko rozumianych efektów makroekonomicznych, jak ma to miejsce w odniesieniu do miast. Jednocześnie wzajemne powiązania funkcyjne (oddziaływanie i dostępność) dużych ośrodków miejskich i wsi są obecnie w małym stopniu dostosowane do dyfuzji efektów rozwoju miast na obszary wiejskie. Małe miasta w coraz większym stopniu powinny stawać się "lokalnymi biegunami wzrostu", ponadto większą uwagę należy zwrócić na spójny rozwój grup miejscowości wiejskich oraz małych miasteczek posiadających wspólne problemy rozwojowe na obszarach wiejskich. |
Zasoby kulturowe
Na przestrzeni wieków Polska była obszarem ścierania się wpływów różnych kultur. Jest to związane z położeniem na pograniczu Europy Wschodniej i Zachodniej (kultury łacińskiej i bizantyjskiej, katolicyzmu i prawosławia) oraz zawiłej historii, w tym wielu zmian granic, przemian gospodarczych, politycznych i wędrówek ludów. Zasoby kulturowe polskiej wsi, zarówno materialne, jak i niematerialne, są bogate i zróżnicowane. Wśród nich na szczególną uwagę zasługują najcenniejsze zabytki kultury materialnej uznane w Polsce za pomniki historii, w tym m. in.: rezerwat archeologiczny w Biskupinie (kujawsko-pomorskie), zespół opactwa benedyktynów w Lubiniu (wielkopolskie), komponowany krajobraz kulturowo-przyrodniczy na Górze Świętej Anny, kopalnia krzemienia Krzemionki Opatowskie (świętokrzyskie), Kanał Augustowski (podlaskie) czy zespół parkowo-pałacowy w Kozłówce (lubelskie). W kilku wsiach południowej Małopolski znajdują się drewniane kościoły wpisane na Listę Światowego Dziedzictwa Kulturowego i Przyrodniczego UNESCO. Przestrzeń wiejska Polski obfituje ponadto w różne inne obiekty zabytkowe, zarówno świeckie (pałace, dwory, młyny, spichlerze, parki dworskie, ogrody), jak i sakralne. Obok najbardziej powszechnych zabytków religii katolickiej (kościołów, kaplic, krzyży) występują też prawosławne i grekokatolickie cerkwie (zwłaszcza we wschodniej Polsce), synagogi oraz meczety związane z dziedzictwem tatarskim (podlaskie).
W różnych regionach kraju zachowały się charakterystyczne wiejskie układy osadnicze, m.in.: ulicówki, owalnice, łańcuchówki, okolnice oraz układy pól (lub ich relikty): łanowy, niwowy itd. Ważnym elementem dziedzictwa kulturowego jest również tradycyjne wiejskie budownictwo o cechach regionalnych. Charakterystyczne formy architektoniczne zachowały się m.in. w niektórych wsiach na Pomorzu (budownictwo szachulcowe), Podlasiu czy Kurpiach (drewniane budownictwo ze zdobionymi okiennicami). Wiejska zabudowa i tradycyjne formy użytkowania ziemi tworzą swoisty krajobraz kulturowy, który coraz częściej ulega degradacji. Wynika to między innymi z niedostatku skutecznych mechanizmów prawnych pozwalających na ich ochronę i kształtowanie. W efekcie następuje narastanie nieładu przestrzennego i chaosu architektonicznego.
Na obszarach wiejskich ważnymi ośrodkami kulturalnymi są domy kultury oraz biblioteki. Jednak blisko 60% gmin, w których mieszka mniej niż 20 tysięcy osób, nie ma takich ośrodków. W całym kraju funkcjonuje (dane na koniec 2009 r.) 8392 bibliotek publicznych (w 2008 r. - 8420), z tego 2/3 ogółu to biblioteki wiejskie. Problem stanowi zbyt mała liczba instytucji kulturalnych na danym terenie w porównaniu do liczby potencjalnych klientów, niedostatki w sprzęcie komputerowym i wyposażeniu sal oraz brak przystosowania większości budynków dla osób niepełnosprawnych. Poprawa dostępu do kultury i zwiększenie uczestnictwa w kulturze w społecznościach wiejskich - w tym wzmocnienie potencjału i roli gminnych bibliotek publicznych i gminnych domów kultury oraz poszerzenie i ułatwienie dostępu do cyfrowych zasobów polskiego dziedzictwa kulturowego za pośrednictwem Internetu - stanowi niezbędny warunek rozwoju obszarów wiejskich.
Na dziedzictwo kulturowe polskiej wsi składają się również zasoby niematerialne, w szczególności ludowy folklor. Kurpie, Kaszuby, Kujawy, Ziemia Łowicka, Podhale to przykłady krain, gdzie wciąż kultywuje się regionalne zwyczaje i obrzędy, uprawia się ludową sztukę i rzemiosło. Żywe wiejskie tradycje stanowią bezcenny kapitał kulturowy, dlatego też wymagają szerokiej promocji i wsparcia, zapobiegających ich bezpowrotnej utracie. Wieś jest też ostoją zanikających stopniowo ludowych dialektów: małopolskiego, śląskiego, wielkopolskiego, mazowieckiego i kaszubskiego, który od 2005 r. jest językiem regionalnym. Niezwykle istotne pozostaje twórcze wykorzystanie bogactwa zasobów kulturowych i ich odpowiednie udostępnianie oraz umacnianie w społeczności lokalnej świadomości ich wieloaspektowej wartości dla rozwoju danego obszaru. Zasoby stają się wówczas aktywnym potencjałem kulturowym, wpływającym na kształtowanie się różnorodnych czynników życia społecznego.
| Zasoby kulturowe polskiej wsi mają unikalny charakter i stanowią dobra publiczne, które w dużej mierze zachowały się w sposób naturalny dzięki rolnictwu, którego tradycyjne formy produkcji przyczyniły się do wypracowania "kultu ziemi i przyrody", co stało się również motywem przewodnim w sztuce ludowej. Mieszkańcy wsi są twórcami i kontynuatorami tradycji i kultury ludowej, której elementy są obecne również we współczesnej sztuce i designie oraz projektach rekonstrukcji praktyk ludowych i etnicznych (np. muzyki, śpiewu). |
Polska wieś, rolnictwo i rybactwo w perspektywie najbliższych lat pozostaną pod wpływem polityk unijnych. Kontynuowany będzie proces unowocześniania sektora rolno-spożywczego w Polsce, a jednocześnie będzie postępował zrównoważony rozwój terenów wiejskich, uwzględniający także pozaprodukcyjne funkcje rolnictwa. Obszary tych działań wpisują się w najważniejsze zadania polityki państwa. Przekształcenia i unowocześnienia technologiczne, techniczne i organizacyjne w polskim sektorze rolno-spożywczym, rybołówstwie i na obszarach wiejskich, stosownie do wyzwań i licznych uwarunkowań, stanowią fundamentalny, a zarazem bardzo złożony problem. Transformacje te powinny być realizowane w warunkach racjonalnie prowadzonego interwencjonizmu państwa, przy aktywnym współudziale instytucji i środowisk naukowych oraz doradztwa. O znaczeniu, a w konsekwencji i roli zaplecza naukowo-badawczego w procesach przekształcania i unowocześniania sektora rolno-spożywczego, rybołówstwa, leśnictwa i obszarów wiejskich decydują nie tylko kondycja ekonomiczna i stan organizacyjny odbiorców wyników badań, ale przede wszystkim zakres realizacji badań i możliwości skutecznego wdrażania i upowszechniania ich wyników. Powstawanie nowoczesnych rozwiązań technologicznych, technicznych czy organizacyjnych nierozerwalnie związane jest z zapleczem naukowo-badawczym i od efektywności jego działalności oraz warunków dla procesów upowszechniania i wdrażania know-how zależy szybkość i przyszły poziom rozwoju gospodarczego.
Zaplecze sektora rolnictwa w zakresie szkolnictwa wyższego stanowią przede wszystkim uczelnie rolnicze. W 2011 r. w Polsce działało 6 uczelni rolniczych, w których zatrudnionych było ok. 10 tys. osób, w tym 5 tys. nauczycieli akademickich. Wśród nich 23% stanowiły osoby zatrudnione na stanowiskach profesorów oraz docentów, zaś 62% stanowili adiunkci i asystenci. Liczba studentów uczelni rolniczych w roku akademickim 2010/2011 wynosiła 80 494, a absolwentów dla 2010 r. - 19 350 osób, w tym 11 722 kobiet. W roku akademickim 2010/2011 na studiach doktoranckich w tych uczelniach było 1 435 osób, z czego 62% stanowiły kobiety. Całkowita liczba osób studiujących na kierunkach ujętych w grupie rolnictwo również na uczelniach nierolniczych w roku akademickim 2010/2011 wyniosła 32 740 osób, a liczba absolwentów w 2010 r. - 9 479 osób. W 2010 r. stopień naukowy doktora w dziedzinie nauk rolniczych otrzymało 267 osób, a doktora habilitowanego - 83. W 2009 r. 121 podmiotów prowadziło działalność w dziedzinie biotechnologii.
Niezależnie od powyższego warto wskazać, że z uwagi na specyficzny charakter poszczególnych dziedzin nauki kompleksowa ocena międzynarodowej pozycji zaplecza naukowo-badawczego i edukacyjnego w Polsce jest mocno utrudniona. Dotyczy to zwłaszcza dziedziny nauk rolniczych, gdzie porównania o charakterze międzynarodowym są ograniczone z uwagi na brak odpowiednich danych statystycznych dotyczących innych państw.
Zaplecze naukowo-badawcze i edukacyjne w zakresie szkolnictwa wyższego w dziedzinie nauk rolniczych stanowią instytuty badawcze, jednostki naukowe Polskiej Akademii Nauk, uczelnie rolnicze, a także inne uczelnie prowadzące kształcenie na kierunkach rolniczych. Jednostki te, podobnie jak cały system nauki i szkolnictwa wyższego w Polsce, przeszły w ostatnich latach szereg istotnych zmian - zwłaszcza w zakresie wielkości zatrudnienia, niemniej jednak wyzwania, przed jakimi stają, wymagają dalszych reform.
Poprawie konkurencyjności polskiej nauki i szkolnictwa wyższego, także w dziedzinie nauk rolniczych, służyć mają: reforma nauki, którą realizuje pakiet ustaw obowiązujący od dnia 1 października 2010 r., oraz reforma szkolnictwa wyższego, w tym nowelizacja ustawy - Prawo o szkolnictwie wyższym oraz ustawy o stopniach naukowych i tytule naukowym oraz o stopniach i tytule w zakresie sztuki oraz innych ustaw (Dz. U. z 2011 r. Nr 84, poz. 455). W perspektywie długookresowej (2020 r.) działania w obszarze nauki i szkolnictwa wyższego będą określone w Programie rozwoju nauki (program wykonawczy do Strategii Innowacyjności i Efektywności Gospodarki) oraz Programie rozwoju szkolnictwa wyższego (program wykonawczy do Strategii rozwoju kapitału ludzkiego). W ramach reformy szkolnictwa wyższego prowadzone są inicjatywy na rzecz zmiany struktury kształcenia przez wprowadzenie działania "Kierunki zamawiane". Ministerstwo Nauki i Szkolnictwa Wyższego dofinansowuje uczelnie, które realizują powyższe działania - kwota projektu systemowego na lata 2009-2012 to około 800 mln zł. Wśród 46 uczelni, realizujących kierunki zamawiane, znajdują się również niektóre uczelnie rolnicze: Uniwersytet Rolniczy w Krakowie, Uniwersytet Przyrodniczy we Wrocławiu oraz Zachodniopomorski Uniwersytet Technologiczny w Szczecinie. Ponadto kierunki zamawiane w zakresie kierunków studiów związanych z biotechnologią i ochroną środowiska realizują między innymi uczelnie: Uniwersytet Jagielloński, Uniwersytet Mikołaja Kopernika w Toruniu, Uniwersytet Śląski, Politechnika Gdańska, Politechnika Warszawska, Politechnika Śląska i Politechnika Wrocławska.
Ważnym elementem reformy szkolnictwa wyższego w Polsce jest także unowocześnianie infrastruktury krajowych uczelni, także w ramach finansowania ze środków polityki spójności - Program Operacyjny Infrastruktura i Środowisko Infrastruktura szkolnictwa wyższego. Do uczelni otrzymujących wsparcie w ramach powyższego działania należy Szkoła Główna Gospodarstwa Wiejskiego, która realizuje projekt pn. Centrum Naukowo-Dydaktyczne Wydziału Inżynierii i Kształtowania Środowiska - "Centrum Wodne" SGGW o wartości ok. 52 mln zł. Ponadto wdrażane są projekty z zakresu biotechnologii lub umożliwiające rozwój biotechnologii przez: Uniwersytet Wrocławski (projekt pn. Budowa kompleksu edukacyjno-badawczego Biotechnologii Uniwersytetu Wrocławskiego o wartości ok. 52 mln zł), Uniwersytet im. Adama Mickiewicza w Poznaniu (projekt pn. Międzyuczelniane Centrum NanoBioMedyczne o wartości ok. 111 mln zł), Uniwersytet Warszawski (projekt pn. Centrum Nowych Technologii "Ochota" Uniwersytetu Warszawskiego o wartości ok. 286 mln zł), Uniwersytet Łódzki (projekt pn. Budowa i modernizacja Wydziałów Biologii, Fizyki i Chemii Uniwersytetu Łódzkiego o wartości ok. 100 mln zł).
Badania w obszarze rolnictwa, rozwoju wsi, rynków rolnych i rybołówstwa realizowane są aktualnie również w 12 instytutach badawczych, nad którymi nadzór sprawuje Minister Rolnictwa i Rozwoju Wsi, na 47 wydziałach w 9 publicznych uczelniach nadzorowanych przez Ministerstwo Nauki i Szkolnictwa Wyższego, w 10 instytutach naukowych Polskiej Akademii Nauk, a także w części swoich zakresów działalności w 10 instytutach badawczych podległych Ministrom: Gospodarki, Środowiska i Zdrowia.
Łącznie w tych placówkach naukowych pracuje około 18 tysięcy pracowników, w tym ponad 1500 profesorów, ponad 800 doktorów habilitowanych i ponad 4000 pracowników ze stopniem doktora. Jest to więc znaczny potencjał naukowy, który efektywnie powinien wspierać politykę rolną państwa.
Obowiązujące aktualnie regulacje prawne rozstrzygają o kompetencjach Ministra Nauki i Szkolnictwa Wyższego w zakresie wpływu na ustanawianie, finansowanie i realizację polityki naukowej i polityki naukowo-technicznej państwa w poszczególnych jej działach, w tym także w zakresie obejmującym nauki rolnicze i pokrewne. Wpływ Ministra Rolnictwa i Rozwoju Wsi na działalność zaplecza naukowo-badawczego, pracującego na rzecz rolnictwa, rynków rolnych, rybołówstwa i rozwoju wsi jest ograniczony. Obecna struktura instytucjonalna i organizacyjna w nauce polskiej oraz przyjęte zasady finansowania badań naukowych nie łagodzą istniejących barier wdrażania rozwiązań innowacyjnych do praktycznego ich zastosowania w rolnictwie, rybołówstwie i na obszarach wiejskich, co w warunkach umacniania się gospodarki rynkowej utrudnia konkurencję. Niepokojąco niska wartość wskaźnika finansowania badań, w tym także rolniczych, staje się powoli przyczyną cywilizacyjnej zapaści, której efekty będą praktycznie niemożliwe do odwrócenia, co w konsekwencji może oznaczać pogłębienie się dysproporcji rozwojowej pomiędzy Polską a pozostałymi państwami Europy. Jeżeli na ten stan nakłada się występujący brak rzeczywistego koordynatora powiązań praktyki z badaniami rolniczymi, to konieczne są daleko idące zmiany w zakresie synchronizacji polityki naukowej z polityką rolną. Aktualna sytuacja utrudnia programowanie i realizację ważnych kompleksowych badań interdyscyplinarnych, prowadzi także do znacznego osłabienia efektywnego wykorzystania angażowanych środków finansowych i nieracjonalnego wykorzystania drogiej aparatury badawczej.
Rolę i istotę nauk rolniczych należy rozpatrywać w szerokim kontekście ich oddziaływania na całą gospodarkę żywnościową oraz obszary wiejskie. Specyfika nauk rolniczych, jaką jest ich interdyscyplinarność wyrażająca się bazowaniem na podstawach wiedzy szerokiej gamy dyscyplin naukowych, mieszczących się w naukach technicznych, ekonomicznych, społecznych, socjologicznych, przyrodniczych, a także politycznych i prawnych, powinna być wykorzystywana do tworzenia przesłanek naukowych przy opracowywaniu przyjaznych dla środowiska, a jednocześnie racjonalnych ekonomicznych technologii produkcji i poprawy warunków życia na obszarach wiejskich. Nauki rolnicze powinny wspierać przygotowanie rolnictwa na prognozowane zmiany wynikające zarówno z procesów globalizacji, jak i przewidywanych zmian klimatu. Realizowane badania powinny być podstawą do opracowania niezbędnych scenariuszy dla przyszłych struktur i systemów produkcji w sektorze rolno-spożywczym. Powinny one uwzględnić zróżnicowane w Polsce warunki środowiskowe, głównie pod względem jakości gleby oraz ilości i rozkładu opadów atmosferycznych, bardzo zróżnicowaną strukturę gospodarstw, zarówno pod względem wielkości, jak i wyposażenia oraz różnice kulturowe wynikające z miejscowych tradycji. Znaczenie zaplecza naukowo-badawczego w obszarze nauk rolniczych i pokrewnych dla realizacji celów SZRWRiR zwiększy się, zwłaszcza w kontekście opinii Rady ds. Konkurencyjności (Competitiveness Council), która zwróciła uwagę na występujące zjawisko wpływu realizacji inicjatyw w ramach różnych polityk unijnych na innowacyjność i konkurencyjność przedsiębiorstw. Dotyczy to m.in. transformacji gospodarki na tzw. bardziej zieloną ścieżkę (ang. green growth), realizacji pakietu klimatyczno-energetycznego oraz zatrudnienia w "zielonych" sektorach (ang. green jobs).
W MRiRW od 2004 r. z wykorzystaniem art. 80 ustawy z dnia 26 listopada 1998 r. o finansach publicznych (Dz. U. z 2003 r. Nr 15, poz. 148), a od 2005 r. na podstawie art. 117 ust. 2 ustawy z dnia 30 czerwca 2005 r. o finansach publicznych (Dz. U. Nr 249, poz. 2104) zgodnie z procedurą określoną w Regulaminie pracy Rady Ministrów realizowane są programy wieloletnie. Również ustawa z dnia 27 sierpnia 2009 r. o finansach publicznych (Dz. U. Nr 157, poz. 1240, z późn. zm.) przewiduje możliwość ustanawiania programów wieloletnich, które mają bardzo duże znaczenie dla procedur monitorowania zjawisk i realizowanych działań w rolnictwie i na obszarach wiejskich. W ramach tych programów realizowane są zadania szczególnie ważne dla planowania i realizacji polityki państwa, których wykonanie jest niezbędne dla zapewnienia bezpieczeństwa publicznego oraz opracowywania i opiniowania standardów w zakresie ochrony środowiska, gospodarki żywnościowej, gospodarki zasobami naturalnymi oraz standardów produktów, procesów i usług, a także warunków przestrzegania tych standardów. W MRiRW realizowanych jest obecnie 5 programów wieloletnich. Jeden z nich, wdrażany przez Morski Instytut Rybacki, dofinansowywany jest (50% kosztów kwalifikowalnych) z funduszy Komisji Europejskiej. Od 2003 r. budżet państwa z części budżetowej Ministra Rolnictwa i Rozwoju Wsi finansuje realizację zadań wykonywanych w ramach programów wieloletnich.
Tabela 14. Liczba programów wieloletnich i poziom ich finansowania w latach 2003-2010, w mln zł
| Liczba programów | 2003 | 2004 | 2005 | 2006 | 2007 | 2008 | 2009 | 2010 |
| 1 | 0.3 | 6.872 | ||||||
| 4 | 18.106 | |||||||
| 6 | 37.910 | 41.149 | ||||||
| 8 | 54.696 | 57.653 | 59.605 |
Źródło: opracowanie MRiRW.
Uzyskiwane w ramach realizacji programów wieloletnich wyniki, analizy, opinie i ekspertyzy służą przede wszystkim Ministrowi Rolnictwa i Rozwoju Wsi w podejmowaniu decyzji oraz wypracowywaniu i prezentowaniu stanowiska Polski na forum Unii Europejskiej. Z wyników uzyskiwanych w ramach realizowanych programów wieloletnich korzystają również władze samorządowe i administracyjne szczebla regionalnego i lokalnego, a także organizacje i instytucje pracujące na rzecz rozwoju rolnictwa i obszarów wiejskich, doradcy rolni, a przede wszystkim mieszkańcy obszarów wiejskich i sami rolnicy. Uwzględniając uzyskiwane efekty realizowanych programów wieloletnich, planowany jest rozwój ich zakresu tematycznego i dalsze finansowanie w perspektywie do 2015 r.
______
25 Rocznik Statystyczny Rzeczypospolitej Polskiej 2009, GUS.
26 W 2006 r. liczba miast liczących poniżej 5000 mieszkańców wynosiła 301, jednocześnie ludność tych miast do 5000 mieszkańców stanowiła ok. 2,4% ogólnej liczby ludności w kraju.
27 Wyniki Narodowego Spisu Powszechnego Ludności i Mieszkań 2011. Podstawowe informacje o sytuacji demograficzno-społecznej ludności Polski oraz zasobach mieszkaniowych, Opracowanie przygotowane na Kongres Demograficzny w dniach 22-23 marca 2012 r., GUS.
28 Obszary wiejskie w Polsce 2010, wyd. GUS, str. 142.
29 Dotyczy to zjawiska, w którym osoby o największych umiejętnościach oraz poziomie wiedzy emigrują z obszarów wiejskich w celu kontynuowania nauki oraz podjęcia pracy zarobkowej.
30 Wyniki Narodowego Spisu Powszechnego Ludności i Mieszkań 2011. Podstawowe informacje o sytuacji demograficzno-społecznej ludności Polski oraz zasobach mieszkaniowych, Opracowanie przygotowane na Kongres Demograficzny w dniach 22-23 marca 2012 r., GUS.
31 Raport Polska 2030, str. 261.
32 Wyniki Narodowego Spisu Powszechnego Ludności i Mieszkań 2011. Podstawowe informacje o sytuacji demograficzno-społecznej ludności Polski oraz zasobach mieszkaniowych, opracowanie przygotowane na Kongres Demograficzny w dniach 22-23 marca 2012 r., GUS.
33 Budżety gospodarstw domowych w 2009 r. GUS, str. 40.
34 Polska 2030, str. 246.
35 Liczba emerytów i rencistów KRUS w tys. wyniosła w lipcu 2011 r. 1324,7, natomiast kwota świadczeń emerytalno-rentowych KRUS wynosiła w tym samym okresie 1.329.207,4 tys. zł.
36 Kwartalna informacja o aktywności ekonomicznej ludności (IV kwartał 2011 r.), GUS.
37 Monitoring rynku pracy. Dojazdy do pracy w 2010 roku na podstawie BAEL, Materiał na konferencję prasową w dniu 22 grudnia 2011 r.
38 Charakterystyka Obszarów Wiejskich w 2008 r., GUS, str. 57.
39 Tamże.
40 Młodzież na wsi. Raport z badania przeprowadzanego w ramach projektu badawczego realizowanego przez Pracownię Badań i Innowacji Społecznych Stocznia we współpracy z Polsko-Amerykańską Fundacją Wolności.
41 Monitoring rynku pracy Dojazdy do pracy w 2010 r. na podstawie BAEL, GUS 2011 r.
42 Raport z wyników Powszechny Spis Rolny 2010, GUS, Warszawa 2011 r., str. 56.
43 Bez uwzględnienia kryteriów stawianych pracownikom działów specjalnych w rolnictwie.
44 Michna W.: "Aktualizacja prognoz w zakresie struktury i liczby gospodarstw rolnych oraz pogłowia zwierząt gospodarskich w Polsce w perspektywie 2020 r. - w świetle wstępnych wyników Powszechnego Spisu Rolnego - 2010 r." - ekspertyza wykonana na zlecenie MRiRW w związku z opracowywaniem strategii.
45 Michna W., Mierosławska A.: Strategia rozwoju gospodarstw rolnych i wsi w długiej perspektywie oraz w ujęciu przestrzennym, s. 20-23.
46 Sytuacja ekonomiczna polskiego rolnictwa po akcesji do Unii Europejskiej, IERiGŻ Warszawa 2009 r. (praca zespołowa pod kierunkiem Józefa Stanisława Zegara).
47 Stuczyński T., Łopatka A.: Prognoza przekształceń gruntów rolnych na cele związane z urbanizacją w perspektywie roku 2030. Studia i Raporty IUNG-PIB, Puławy, 2009.
48 Grabiński J., Podolska G: Stan aktualny i perspektywy zmian w produkcji zbóż w Polsce. Studia i Raporty IUNG-PIB, Puławy, 2009 r., nr 14.
49 Stańko S.: Podaż i popyt w Europie a perspektywy produkcji rolniczej w Polsce. (W:) Biuletyn Inf. ARR, 2009 r.
50 Kuś J., Krasowicz S., Igras J.: Perspektywiczne kierunki zmian produkcji rolniczej w Polsce. Studia i Raporty IUNG-PIB, 2009 r.
51 Kuś J., Faber A.: Produkcja roślinna na cele energetyczne a racjonalne wykorzystanie rolniczej przestrzeni produkcyjnej Polski. Materiały I Kongresu Nauk Rolniczych Nauka - Praktyce, Wyd. IUNG, Puławy 2009 r.: 63-77.
52 Kuś J., Krasowicz S., Igras J.: Perspektywiczne kierunki zmian produkcji rolniczej w Polsce. Studia i Raporty IUNG-PIB, 2009 r.
53 Księżak J., Staniak M.: Stan aktualny i perspektywy zmian produkcji roślin pastewnych w Polsce do roku 2020. Studia i Raporty IUNG- PIB, Puławy, 2009 r., nr 14: 95-109.
54 Matyka M.: Główne kierunki zmian w produkcji roślinnej w Polsce w latach 2000-2007. Wieś Jutra, 2009.
55 Matyka M.: Stan produkcji ogrodniczej w Polsce. Studia i Raporty IUNG-PIB, Puławy, 2009, nr 14: 161-166.
56 Kuś J., Faber A.: Produkcja roślinna na cele energetyczne a racjonalne wykorzystanie rolniczej przestrzeni produkcyjnej Polski. Mat. I Kongresu Nauk Rolniczych Nauka - Praktyce, Wyd. IUNG, Puławy 2009: 63-77.
57 Kopiński J.: Stan i prognozowane kierunki zmian pogłowia zwierząt gospodarskich w Polsce do roku 2020. Studia i Raporty IUNG-PIB Puławy, 2009 r., nr 17: 149-159.
58 Opracowano na podstawie Rolnictwo polskie w pierwszych latach akcesji do UE w świetle Rachunków Ekonomicznych dla Rolnictwa, redakcja Zbigniew Floriańczyk, IERiGŻ-PIB, Raport PIB nr 144, 2009.
59 Opracowanie IERIGZ-PIB na podstawie danych GUS.
60 Badania i rozwój produktów innowacyjnych mają na celu zaspokojenie bieżących zmian w zakresie preferencji konsumentów przy zachowaniu dywersyfikacji produktów. Prowadzą do wzrostu wydajności i produktywności sektora poprzez zmiany technologiczne.
61 W UE udział dóbr żywnościowych (łącznie z produktami rolnictwa) w eksporcie całej Unii wynosił w 2008 r. 8,2%, a w imporcie 8,4%. Produkty rolno-spożywcze stanowią 9,4% polskiego eksportu i 7,2% importu.
62 Encyklopedia Geograficzna Świata, Polska, 2007 r.
63 HELCOM, 2005. Nutrient pollution to the Baltic Sea in 2000. Baltic Sea Environ. Proc. No. 100.
64 Kowalkowski T., Pastuszak M., Igras J., Buszewski B. Differences in emission of nitrogen and phosphorus into the Oder and Vistula basins in 1995-2008 - natural and anthropogenic causes (MONERIS model). Journal of Marine Systems (submitted for publication).
65 Pastuszak M., Witek Z., 2009a. Odpływ wód i substancji biogenicznych Wisłą i Odrą z obszaru Polski, [W]: Igras J., Pastuszak M. (red.) Udział polskiego rolnictwa w emisji związków azotu i fosforu do Bałtyku - Contribution of Polish agriculture to emission of nitrogen and phosphorus compounds to the Baltic Sea, IUNG-PIB, Puławy, pp. 271-306.
66 HELCOM, 2007. Towards a Baltic Unaffected by eutrophication, HELCOM Overview 2007, HELCOM Ministerial Meeting, Kraków, Poland.
67 Igras J., Fotyma M., 2009. Wykorzystanie i straty polowe fosforu z polowej produkcji roślinnej, [W:] Igras J., Pastuszak M. (red.) Udział polskiego rolnictwa w emisji związków azotu i fosforu do Bałtyku - Contribution of Polish agriculture to emission of nitrogen and phosphorus compounds to the Baltic Sea, IUNG-PIB, Puławy, pp. 163-198. Fotyma M., Igras J., 2009. Udział obszarów wiejskich w ogólnej emisji związków azotu i fosforu z obszaru Polski do Bałtyku, [W:] Igras J., Pastuszak M. (red.), Udział polskiego rolnictwa w emisji związków azotu i fosforu do Bałtyku - Contribution of Polish agriculture to emission of nitrogen and phosphorus compounds to the Baltic Sea, IUNG-PIB, Puławy, pp. 109-162 (in Polish; figure captions and an extensive summary also in English). Krasowicz S., Górski T., Budzyńska K., Kopiński J., 2009. Charakterystyka rolnicza obszaru Polski, [W:] Igras J., Pastuszak M. (red.), Udział polskiego rolnictwa w emisji związków azotu i fosforu do Bałtyku - Contribution of Polish agriculture to emission of nitrogen and phosphorus compounds to the Baltic Sea, IUNG-PIB, Puławy, pp. 41-108.
68 Sytuacja ekonomiczna polskiego rolnictwa po akcesji do Unii Europejskiej (praca zespołowa pod kierunkiem Józefa Stanisława Zegara), IERiGŻ, Warszawa 2009 r.
69 Rozwój regionalny w Polsce. Raport 2009, Ministerstwo Rozwoju Regionalnego, Warszawa 2009 r., str. 129.
70 Polska 2030., str. 289.
71 Sytuacja ekonomiczna polskiego rolnictwa po akcesji do Unii Europejskiej (praca zespołowa pod kierunkiem Józefa Stanisława Zegara), IERiGŻ Warszawa 2009 r.
72 Społeczeństwo informacyjne w liczbach 2009, raport przygotowany na zlecenie Ministerstwa Spraw Wewnętrznych i Administracji.
73 Obszary wiejskie w Polsce, GUS, Warszawa Olsztyn 2011 r., str. 153.
74 Troszyński M., Bieliński J.: Internet na wsi. Wykorzystanie internetu na obszarach wiejskich w Polsce. Stan na rok 2009 r., Fundacja Wspomagania Wsi, Warszawa 2010 r.
75 Nieco inne wartości podaje w swojej prezentacji J. Piechociński (Społeczeństwo informacyjne - wykorzystanie środków unijnych), co może wynikać z innej metodologii gromadzenia danych i opracowanych wskaźników. Wg niego tempo wzrostu wskaźnika penetracji sieci szerokopasmowych dla Polski jest bardzo wysokie; 2006 r. - 2,7%, 2007 r. - 5,2%, 2008 r. - 8,4%, 2009 r. - 13,2%. Można mieć nadzieję, że wsparcie finansowe inwestycji w tym zakresie doprowadzi w niedługim czasie do osiągnięcia wartość wskaźnika penetracji usług szerokopasmowych na poziomie średniej w UE (w styczniu 2009 r. - 23%).
76 Kandefer K., 2004 r., Czynniki i bariery rozwoju mediów elektronicznych na obszarach wiejskich, [w:] M. Adamowicz (red.), Wiejskie gospodarstwa domowe w obliczu problemów transformacji, integracji i globalizacji, SGGW, Warszawa.
77 Odniesienie do infrastruktury społecznej znajduje się również w opisie wykształcenia ludności wiejskiej i rolniczej.
78 Polska przestrzeń. Raport o stanie zagospodarowania przestrzeni kraju, Warszawa 2007 r.
79 Stan na dzień 31.12.2009 wg danych zawartych w Informacji o stanie lasów oraz o realizacji Krajowego programu zwiększania lesistości w 2009 r., opracowanej w Ministerstwie Środowiska, Warszawa, sierpień 2010 r.
80 Projekt Polityki wodnej państwa 2030.
81 Krajowy raport inwentaryzacyjny 2011. Inwentaryzacja gazów cieplarnianych w Polsce dla lat 1988-2009; Raport wykonany na potrzeby Ramowej Konwencji Narodów Zjednoczonych w sprawie zmian klimatu oraz Protokołu z Kioto.
82 Kwestie dotyczące bioróżnorodności zostały szerzej opisane w dalszej części diagnozy.
83 Strategia gospodarki wodnej 2005 oraz projekt polityki wodnej państwa 2030.
84 Na podstawie danych GUS za 2009 r.
85 Wg danych GUGiK w 2009 r. nieużytki zajmowały powierzchnię 485,5 tys ha.
86 J. Górska i W. Michna: Ubytki użytków rolnych na cele pozarolnicze w Polsce. Kwartalnik Nr 4 "Wieś i Rolnictwo", PAN IRWiR, 2010.
87 Dembek W., Dobrzyńska N., Liro A., 2004. Problemy zachowania różnorodności biologicznej na obszarach wiejskich w kontekście zmian wspólnej polityki rolnej. Woda-Środowisko-Obszary Wiejskie, Rozprawy naukowe i monografie nr 11, Falenty.
88 Szacunki poziomu emisji metanu (CH4) i podtlenku azotu (N2O) wykonano w arkuszu kalkulacyjnym "Greenhouse Gas Inventory Workbook" (Greenhouse Gas Inventory 1996), opracowanym w MS Excel wg obowiązującej metodyki IPCC. Danymi wejściowymi do modelu opisującymi produkcję roślinną są zbiory podstawowych roślin uprawnych (ziemniaka, buraka cukrowego, zboża ogółem, strączkowych, kukurydzy na zielonkę), na podstawie których obliczana jest pozyskiwana biomasa, oraz dane o poziomie nawożenia azotowego. Do opisu produkcji zwierzęcej w modelu wykorzystywane są informacje o pogłowiu bydła, świń, owiec i kóz, drobiu i koni oraz o poziomie mleczności krów.
89 Kaca E., 2009. Gospodarka wodna Wsi i Rolnictwa, w: red. naukowa Harasim A.: Przyszłość sektora rolno-spożywczego i obszarów wiejskich. I Kongres Nauk Rolniczych w Puławach.
90 Na podstawie pomiarów zawartości próchnicy w glebach, przeprowadzonych w latach 1968-83 i w 2003 r. obliczono spodziewane zawartości próchnicy w glebach użytków rolnych kraju w latach 2007 - 2020. Procentowa zmiana zawartości próchnicy w tym przedziale czasu została przeliczona na ilość w tonach na hektar użytków rolnych, a następnie na tony ditlenku węgla. Obszary ujemnej emisji (kolor pomarańczowy i czerwony) ditlenku węgla przedstawione na mapie wskazują na występowanie gleb zdolnych do wiązania węgla z atmosfery.
91 Kowalewski Z., 2009. Rolnicze funkcje wody. Rozdz. 3.1.2. W: Woda na obszarach wiejskich. Red. nauk. Mioduszewski W., Dembek W. Wyd. Min. Rol. Rozw. Wsi. MRiRW, IMUZ, s. 171-178.
92 Mioduszewski W., 2008. Czy Polska jest krajem ubogim w wodę? Gosp. Wod. nr 5, s. 186-193.
93 Mioduszewski W., 2008. Mała retencja w lasach elementem kształtowania i ochrony zasobów wodnych. Studia i materiały Centrum Edukacji Przyrodniczo-Leśnej. Rocznik X z. 2 (18), s. 33-48.
94 Mioduszewski W., 2008. Mała retencja w lasach elementem kształtowania i ochrony zasobów wodnych. Studia i materiały Centrum Edukacji Przyrodniczo-Leśnej. Rocznik X, z. 2 (18), s. 33-48.
95 Projekt polityki wodnej państwa 2030.
96 Projekt polityki wodnej państwa 2030.
97 Terminem tym określa się w SZRWRiR wszystkie zasoby ulokowane aktualnie na terenach wiejskich (jak. np. wymieniane pałace i parki - dziedzictwo kultury szlacheckiej).
98 Do obszarów potencjalnego konfliktu pomiędzy rozwojem przestrzennym a ochroną gleb o wysokiej przydatności rolniczej zaliczono powiaty, w których przewidywany na 2030 r. wzrost terenów zabudowanych, w stosunku do stanu z 2008 r., jest większy niż 25%, a jakość przestrzeni rolniczej mierzona wskaźnikiem waloryzacji rolniczej przestrzeni produkcyjnej WWRPP jest większa od średniej krajowej (66,6 pkt).
99 Opinia nadesłana w ramach konsultacji społecznych, której autorem jest Pan Marian Skorupka.
STRESZCZENIE WYNIKÓW NIEZALEŻNYCH OCEN STRATEGII
Warszawa, dnia 6 września 2011 r.
MINISTER
ROZWOJU REGIONALNEGO
Elżbieta Bieńkowska
OPINIA
O ZGODNOŚCI PROJEKTU STRATEGII ROZWOJU
ZE ŚREDNIOOKRESOWĄ STRATEGIĄ ROZWOJU KRAJU
sporządzona w celu realizacji art. 14 ustawy z dnia 6 grudnia 2006 r. o zasadach prowadzenia polityki rozwoju
(Dz. U. Mr 227, poz. 1658, z późn. zm.)
Nazwa dokumentu:
Strategia Zrównoważonego Rozwoju Wsi, Rolnictwa i Rybactwa na lata 2011-2020
Ministerstwo przygotowujące dokument:
Ministerstwo Rolnictwa i Rozwoju Wsi
Konkluzje z przeprowadzonej analizy oceny zgodności:
Dokument jest częściowo zgodny ze średniookresową strategią rozwoju kraju, z uwzględnieniem wymogów ustawy z dnia 6 grudnia 2006 r. o zasadach prowadzenia polityki rozwoju (Dz. U. Nr 227, poz. 1658, z późn. zm.). W świetle dokonanej analizy, której wyniki przedstawia załączona "Karta zgodności projektu strategii rozwoju ze średniookresową strategią rozwoju kraju", dokument wymaga dostosowania i uzupełnień.
Ocena oddziaływania na środowisko SZRWRiR została opracowana przez konsorcjum, w skład którego wchodzą: ITP w Falentach, IUNG-PIB w Puławach oraz IRS w Olsztynie. Celem oceny było określenie stopnia i sposobu uwzględnienia aspektów środowiskowych w SZRWRiR, a także dokonanie analizy potencjalnych i rzeczywistych skutków środowiskowych jej realizacji. Poniżej przedstawione zostały ustalenia zawarte w prognozie oddziaływania na środowisko, wykonanej przez ww. konsorcjum.
Zgodnie z przeprowadzonymi analizami potencjalnym zagrożeniem dla jakości środowiska przyrodniczego i krajobrazu oraz panującego ładu na obszarach wiejskich może być:
Mniejsze zmiany w przestrzeni obszarów wiejskich będą następowały w rejonach ekstensywnego rolnictwa, w których priorytetem będzie rolnictwo ekologiczne, a przestrzeń zagospodarowywana zgodnie z zasadami zrównoważonego rozwoju. Transformacje mogą dotyczyć głównie budownictwa wiejskiego, rozwoju infrastruktury i dróg dojazdowych. Przekształcanie krajobrazu zachodzi stopniowo, głównie w wyniku sposobu użytkowania ziemi i podejmowanych niezbędnych działań technicznych, które w znacznym stopniu modyfikują środowisko.
Ocena rozwoju obszarów wiejskich w ujęciu środowiskowym podkreśla znaczącą rolę obszarów użytkowanych rolniczo, gdzie znajdują się ostoje zagrożonych gatunków flory i fauny. Około połowa z 365 zespołów roślinnych jest związana z obszarami rolniczymi, z czego 45 typów zbiorowisk użytkuje się jako łąki i pastwiska. Do najcenniejszych przyrodniczo ekosystemów należą bardzo wrażliwe na antropopresję: łąki bagienne i podmokłe oraz murawy na suchych siedliskach. Wartość przyrodnicza i krajobrazowa terenów rolniczych jest niezmiernie wysoka. Niestety rozwój obszarów wiejskich w kierunku intensyfikacji produkcji roślinnej i zwierzęcej stanowi duże niebezpieczeństwo dla utrzymania cennych przyrodniczo terenów. Głównymi zagrożeniami dla zachowania różnorodności biologicznej, wynikającymi z rozwoju rolnictwa są:
Dlatego autorzy oceny wskazują na duże znaczenie kontynuacji działań mających na celu zrównoważony rozwój obszarów wiejskich, a w szczególności wytycznych PROW 2007-2013; są to m.in. działania rolnośrodowiskowe i zalesieniowe, które mogą przyczynić się do rozwikłania nierozwiązanych dotąd problemów, np. do ograniczenia zanieczyszczeń gleb i wód, zmniejszenia erozji gleb, kształtowania i ochrony zadrzewień śródpolnych, tworzenia stref buforowych i ekotonowych czy podtrzymania ekstensywnych form gospodarowania rolniczego.
| Jeden z generalnych wniosków z przeprowadzonej oceny wskazuje, że ochrona przyrody na obszarach wiejskich będzie wymagała coraz bardziej zintegrowanych działań z odpowiednimi instrumentami (rynkowe, kampanie informacyjne, prawo, doradztwo, pomoc inwestycyjna, polityka podatkowa, zmiana własności) dostosowanymi do lokalnych warunków i typu rolnictwa, potrzeb użytkowania terenów wiejskich, a także dopasowania do danej sytuacji społeczno-ekonomicznej i przyrodniczej regionu. |
Wykonana analiza wykazuje silne powiązanie strategii z innymi dokumentami o charakterze strategicznym oraz spójność strategii z obowiązującymi bądź projektowanymi opracowaniami sektorowymi, do których zaliczyć można:
Ponadto priorytety i kierunki interwencji zawarte w strategii odzwierciedlają zapisy krajowych i unijnych aktów prawnych oraz umów międzynarodowych odnoszących się do ochrony środowiska. Dotyczy to przede wszystkim następujących dokumentów:
| Generalna ocena wskazuje, że SZRWRiR jest oparta na koncepcji zrównoważonego rozwoju i w większości celów, priorytetów i kierunków interwencji będzie pozytywnie wpływać na zasoby środowiska obszarów wiejskich i na ludzi. Oddziaływanie to ma charakter zarówno bezpośredni, jak i pośredni oraz wtórny i skumulowany. Przeważa oddziaływanie długoterminowe i stałe. Działania przewidziane w strategii w większości wypadków pozytywnie wpływają również na zwierzęta. Negatywne krótkoterminowe oddziaływania mogą wynikać z zaprojektowanych w strategii procesów inwestycyjnych. |
Negatywne oddziaływania mogą wystąpić natomiast przy realizacji następujących priorytetów i kierunków interwencji zaprojektowanych w strategii:
Propozycje głównych działań zabezpieczających, ograniczających lub kompensacyjnych, jakie zostały zaprojektowane w prognozie oddziaływania strategii na środowisko, to:
Przytoczone powyżej najważniejsze ustalenia zawarte w prognozie oddziaływania na środowisko, opinie właściwych organów pokrywają się z wnioskami przedstawionymi w części diagnostycznej oraz analizie SWOT zamieszczonej w strategii. Niektóre z przywołanych informacji wynikających z prognozy oddziaływania na środowisko będą mogły być zastosowane dopiero na etapie projektowania dokumentów i decyzji wdrażających zapisy strategii.
W dniu 23 marca 2011 r. rozpoczęły się konsultacje społeczne projektu SZRWRiR wraz z prognozą oddziaływania strategii na środowisko (konsultacje te trwały do dnia 13 kwietnia 2011 r.). We wskazanym terminie nie wpłynęły żadne opinie, wnioski lub uwagi poza opiniami Głównego Inspektora Sanitarnego oraz Generalnego Dyrektora Ochrony Środowiska. Główny Inspektor Sanitarny pozytywnie zaopiniował ww. dokumenty w dniu 24 marca 2011 r. Natomiast w ocenie Generalnego Dyrektora Ochrony Środowiska (GDOŚ) w projekcie SZRWRiR (przedłożonym do opinii w dniu 9 marca 2011 r.) należało w większym zakresie omówić zagadnienia związane z ochroną różnorodności biologicznej i sieci Natura 2000 na obszarach wiejskich oraz wprowadzić korekty w tekście prognozy oddziaływania SZRWRiR na środowisko. Opinia GDOŚ również została wzięta pod uwagę i uwzględniona w ostatecznym kształcie dokumentów. W szczególności rozbudowano część diagnostyczną, analizę SWOT oraz opis celów i priorytetów SZRWRiR m.in. w zakresie różnorodności biologicznej, funkcjonowania sieci Natura 2000, działań związanych ze zmianami klimatu, energią odnawialną oraz gospodarką wodną.
W prognozie oddziaływania SZRWRiR na środowisko oraz w trakcie dalszych uzgodnień SZRWRiR zostały zgłoszone również propozycje dotyczące metod i częstotliwości przeprowadzania monitoringu skutków realizacji postanowień SZRWRiR. W szczególności proponowano:
Przedstawione propozycje w zakresie monitoringu skutków realizacji SZRWRiR zostały uwzględnione w ten sposób, że wśród wskaźników służących monitorowaniu i ocenie wdrażania SZRWRiR znalazły się m.in. następujące wskaźniki:
SPIS RYSUNKÓW
Rysunek 2. Powiązanie celów SZRWRiR z wytycznymi Strategii "UE 2020"
Rysunek 3. Priorytetowe obszary wzmacniania infrastruktury służącej wzrostowi zatrudnienia mieszkańców obszarów wiejskich bez konieczności zmiany ich miejsca zamieszkania
Rysunek 4. Priorytetowe obszary wsparcia utrzymania i poprawy jakości bazy produkcyjnej rolnictwa w zakresie produkcji roślinnej i zwierząt hodowlanych należących do przeżuwaczy
Rysunek 5. Priorytetowe obszary wsparcia ochrony bioróżnorodności na obszarach wiejskich
Rysunek 6. Priorytetowe obszary wsparcia w zakresie adaptacji rolnictwa do zmian klimatu w kontekście dostępności wody
Rysunek 7. Gminy preferowane do zalesienia w "Krajowym programie zwiększania lesistości, 2002 r." (wariant III- środowiskowy)
Rysunek 8. Rodzaje strategii rozwoju
Rysunek 9. Skumulowany harmonogram wdrażania kierunków interwencji SZRWRiR
Rysunek 10. Harmonogram monitorowania i ewaluacji SZRWRiR
Rysunek 11. Powiązanie wybranych wskaźników celów SZRWRiR z celami Krajowego Programu Reform i Strategii UE 2020
Rysunek 12. System koordynacji SZRWRiR
Rysunek 13. Struktura budżetu w podziale na cele SZRWRiR
Rysunek 14. Przestrzenne ujęcie obszarów wiejskich wg typologii Eurostat
Rysunek 15. Przestrzenne ujęcie obszarów wiejskich wg typologii OECD
Rysunek 16. Funkcje obszarów wiejskich
Rysunek 17. Opinie mieszkańców wsi na temat głównych funkcji obszarów wiejskich w Polsce
Rysunek 18. Prognozowane zmiany udziału ludności wiejskiej [%] w ludności Polski ogółem według grup wiekowych.
Rysunek 19. Przyrost naturalny na obszarach wiejskich według podregionów w 2009 r.
Rysunek 20. Ludność na 1 km2 na obszarach wiejskich według podregionów w dniu 3.1 XII 2009 r.
Rysunek 21. Struktura wiekowa populacji na wsi i w miastach w Polsce na początku 2010 r.
Rysunek 22. Udział ludności w wieku poprodukcyjnym w ogólnej liczbie ludności obszarów wiejskich według podregionów w 2009 r. Stan w dniu 31 XII 2009 r.
Rysunek 23. Udział ludności poniżej 14. roku życia do ludności wieku 65 lat i więcej zamieszkałej na obszarach wiejskich w państwach UE w 2008 r.
Rysunek 24. Prognoza ludności według grup wieku i płci na obszarach wiejskich
Rysunek 25. Obszary nadmiernego odpływu ludności w latach 1988-2007
Rysunek 26. Saldo migracji wewnętrznych i zagranicznych na pobyt stały na obszarach wiejskich według podregionów w 2009 r.
Rysunek 27. Ludność faktycznie zamieszkała w wieku 13 lat i więcej według poziomu wykształcenia i miejsca zamieszkania w 2011 r. (w %)
Rysunek 28. Struktura ludności wiejskiej związanej z gospodarstwem rolnym wg wykształcenia w 2009 r.
Rysunek 29. Dzieci w placówkach wychowania przedszkolnego na obszarach wiejskich według województw w roku szkolnym 2009/10, stan w dniu 30 IX 2009 r.
Rysunek 30. Stopa bezrobocia na obszarach wiejskich
Rysunek 31. Przeciętny miesięczny dochód rozporządzalny na 1 osobę w gospodarstwie w latach 2003-2009
Rysunek 32. Wskaźnik zagrożenia ubóstwem w2009 r. według miejsca zamieszkania
Rysunek 33. Struktura zatrudnienia na obszarach wiejskich wg sektorów w 2010 r.
Rysunek 34. Wskaźnik zatrudnienia osób w wieku 15-64 lata na obszarach wiejskich w państwach UE w 2009 r.
Rysunek 35. Zatrudnienie w pozarolniczych miejscach pracy na obszarach wiejskich w państwach UE w 2007 r.
Rysunek 36. Zróżnicowanie przestrzenne dojazdów do pracy na obszarach wiejskich
Rysunek 37. Liczba pracujących w rolnictwie, łowiectwie i rybołówstwie w przeliczeniu na 100 ha UR wg państw UE w 2007 r.
Rysunek 38. Liczba pełnozatrudnionych w rolnictwie, łowiectwie i rybołówstwie w przeliczeniu na 100 ha UR wg państw UE w 2007 r.
Rysunek 39. Ludność rolnicza i aktywna zawodowo w rolnictwie w państwach UE w 2009 r.
Rysunek 40. Zmiana populacji ludności aktywnej zawodowo w rolnictwie w okresie 2000-2008
Rysunek 41. Pracujący w rolnictwie na 100 ha UR oraz pracujący według sektorów w województwach (stan na dzień 31 XII 2009 r.)
Rysunek 42. Udział pracujących wyłącznie w swoim gospodarstwie rolnym według grup obszarowych UR w czerwcu 2010 r.
Rysunek 43. Przestrzenne zróżnicowanie przedsiębiorczości w 2007 r.
Rysunek 44. Znaczenie rolnictwa
Rysunek 45. Zróżnicowanie gospodarstw rolnych pod względem roli, jaką pełnią w dostarczaniu lub wytwarzaniu dóbr produkcyjnych i przyrodniczych
Rysunek 46. Liczba gospodarstw rolnych w Polsce w okresie 2000-2010
Rysunek 47. Zmiana liczby indywidualnych gospodarstw rolnych w Polsce w czerwcu 2010 r. w stosunku do 2000 r. wg powierzchni UR gospodarstwa (w tysiącach)
Rysunek 48. Udział powierzchni gospodarstw poniżej 10 ha UR w ogólnej powierzchni gospodarstw, według powiatów
Rysunek 49. Udział powierzchni gospodarstw powyżej 40 ha UR w ogólnej powierzchni gospodarstw, według powiatów
Rysunek 50. Udział powierzchni gospodarstw powyżej 100 ha UR w ogólnej powierzchni gospodarstw, według powiatów
Rysunek 51. Udział dopłat bezpośrednich w dochodzie z czynników produkcji w Polsce i UE-27 w latach 2005-2009
Rysunek 52. Udział dopłat bezpośrednich w dochodzie z czynników produkcji UE-27 w latach 2007-2009
Rysunek 53. Relacja między wysokością nakładów kapitałowych ogółem oraz nakładów kapitałowych na 1 ha UR a udziałem rolnictwa w PKB państw członkowskich UE-27 w 2008 r.
Rysunek 54. Relacja między wysokością nakładów kapitałowych na 1 pracującego oraz 1 pełnozatrudnionego a udziałem rolnictwa w PKB państw członkowskich UE-27 w 2008 r.
Rysunek 55. Powierzchnia zasiewów wybranych ziemiopłodów w Polsce (mln ha)
Rysunek 56. Charakterystyka obsady zwierząt gospodarskich w Polsce w 2009 r.
Rysunek 57. Charakterystyka siedzib stada zwierząt gospodarskich powyżej 50 DJP w Polsce w 2009 r.
Rysunek 58. Charakterystyka siedzib stada zwierząt gospodarskich poniżej 50 DJP w Polsce w 2009 r.
Rysunek 59. Wartość produkcji sektora rolnego w mln zł według RER (bez dopłat bezpośrednich - ceny producenta)
Rysunek 60. Struktura towarowej produkcji rolniczej w Polsce
Rysunek 61. Przestrzenna klasyfikacja gmin ze względu na wielkość roślinnej produkcji towarowej oraz udział powierzchni obszarów prawnie chronionej przyrody w 2010 r.
Rysunek 62. Potencjał ekonomiczny upraw energetycznych w ha (ceny biomasy ≤ 24 zł/GJ) w 2010 r.
Rysunek 63. Potencjał ekonomiczny biomasy w tonach suchej masy (ceny biomasy ≤ 24 zł/GJ) w 2010 r.
Rysunek 64. Produktywność zasobów rolnictwa w państwach UE
Rysunek 65. Udział sektora rolno-spożywczego i leśnego w wartości dodanej brutto w 2008 r.
Rysunek 66. Ekonomiczne znaczenie pierwszego sektora w UE-27 w 2010 r.
Rysunek 67. Eksport artykułów rolno-spożywczych w latach 2007-2011 (w mln zł)
Rysunek 68. Pokrycie/zagospodarowanie zlewiska Bałtyku w 2000 r. w poszczególnych państwach
Rysunek 69. Ładunki azotu całkowitego (TN) oraz fosforu całkowitego (TP) odprowadzane do Bałtyku w 2000 r. oraz ładunki jednostkowe, tzn. przeliczone na jednostkę powierzchni zlewni wg państw
Rysunek 70. Dostępność czasowa ośrodków miejskich wg uśrednionego najkrótszego możliwego czasu dojazdu w gminach
Rysunek 71. Obszary o wysokim poziomie wyposażenia infrastrukturalnego, 2007 r.
Rysunek 72. Nasycenie usługami dostępu do Internetu w poszczególnych gminach (stan na wrzesień 2010 r.)
Rysunek 73. Leśne kompleksy promocyjne w Polsce w 2009 r.
Rysunek 74. Powierzchnie o szczególnych walorach przyrodniczych prawnie chronione, według województw, według stanu na dzień 31 XII 2009 r.
Rysunek 75. Indeks podatności na zmiany klimatyczne na poziomie NUTS 2
Rysunek 76. Procentowy udział gruntów rolnych w państwach Unii Europejskiej
Rysunek 77. Udział obszarów wiejskich w ogólnej powierzchni oraz struktura powierzchni geodezyjnej, według województw w 2009 r.
Rysunek 78. Struktura UR wg klas bonitacyjnych w 2008 r.
Rysunek 79. Żyzność gleb w Polsce w 2010 r.
Rysunek 80. Rozmieszczenie przestrzenne gleb UR o określonych prognozowanych stratach (emisji) i akumulacji węgla
Rysunek 81. Zasięgi gleb gruntów ornych w Polsce o dużych deficytach wody w sezonie wegetacyjnym
Rysunek 82. Przestrzenne zróżnicowanie potencjalnej konkurencji o zasoby wody na obszarach wiejskich w rolnictwie i rybactwie
Rysunek 83. Przestrzenne zróżnicowanie ekspansji terenów zabudowanych
SPIS TABEL
Tabela 2. Budżet SZRWRiR na lata 2012-2020
Tabela 3. Powierzchnia i ludność obszarów wiejskich w Polsce według wybranych kryteriów
Tabela 4. Przeciętny miesięczny dochód na 1 osobę w gospodarstwach domowych według klasy miejscowości i zamieszkania
Tabela 5. Zmiany zagrożenia ubóstwem według wybranych cech społeczno-ekonomicznych gospodarstw domowych w latach 2004-2008
Tabela 6. Gospodarstwa domowe korzystające z pomocy społecznej według liczby osób w 2008 r.
Tabela 7. Gospodarstwa rolne posiadające powyżej 1 ha UR według grup obszarowych UR w latach 2002-2020
Tabela 8. Powierzchnia zasiewów wybranych gatunków zbóż w Polsce (mln ha)
Tabela 9. Pogłowie zwierząt gospodarskich (średniorocznie) w 2008 r. i prognoza na 2020 r. (tys. szt.)
Tabela 10. Pogłowie bydła i świń wg grup obszarowych UR gospodarstw rolnych
Tabela 11. Emisja CO2, CH4 i N2O w Polsce w 2008 r. (Gg)
Tabela 12. Zmiany poziomu emisji metanu i podtlenku azotu ze źródeł rolniczych w województwach i w Polsce w okresie 1999-2007
Tabela 13. Prognoza strat materii organicznej z powierzchni UR w perspektywie do 2020 r. wyrażona jako emisja CO2 (tys. ton)
Tabela 14. Liczba programów wieloletnich i poziom ich finansowania w latach 2003-2010, w mln zł
Komitet Stały Rady Ministrów wprowadził bardzo istotne zmiany do projektu ustawy przygotowanego przez Ministerstwo Rodziny, Pracy i Polityki Społecznej – poinformował minister Maciej Berek w czwartek wieczorem, w programie „Pytanie dnia” na antenie TVP Info. Jak poinformował, projekt nowelizacji ustawy o PIP powinien trafić do Sejmu w grudniu 2025 roku, aby prace nad nim w Parlamencie trwały w I kwartale 2026 r.
Grażyna J. Leśniak 05.12.20254 grudnia Komitet Stały Rady Ministrów przyjął projekt zmian w ustawie o PIP - przekazało w czwartek MRPiPS. Nie wiadomo jednak, jaki jest jego ostateczny kształt. Jeszcze w środę Ministerstwo Zdrowia informowało Komitet, że zgadza się na propozycję, by skutki rozstrzygnięć PIP i ich zakres działał na przyszłość, a skutkiem polecenia inspektora pracy nie było ustalenie istnienia stosunku pracy między stronami umowy B2B, ale ustalenie zgodności jej z prawem. Zdaniem prawników, to byłaby kontrrewolucja w stosunku do projektu resortu pracy.
Grażyna J. Leśniak 05.12.2025Przygotowany przez ministerstwo pracy projekt zmian w ustawie o PIP, przyznający inspektorom pracy uprawnienie do przekształcania umów cywilnoprawnych i B2B w umowy o pracę, łamie konstytucję i szkodzi polskiej gospodarce – ogłosili posłowie PSL na zorganizowanej w czwartek w Sejmie konferencji prasowej. I zażądali zdjęcia tego projektu z dzisiejszego porządku posiedzenia Komitetu Stałego Rady Ministrów.
Grażyna J. Leśniak 04.12.2025Prezydent Karol Nawrocki podpisał we wtorek ustawę z 7 listopada 2025 r. o zmianie ustawy o ochronie zwierząt. Jej celem jest wprowadzenie zakazu chowu i hodowli zwierząt futerkowych w celach komercyjnych, z wyjątkiem królika, w szczególności w celu pozyskania z nich futer lub innych części zwierząt. Zawetowana została jednak ustawa zakazująca trzymania psów na łańcuchach. Prezydent ma w tym zakresie złożyć własny projekt.
Krzysztof Koślicki 02.12.2025Resort pracy nie podjął nawet próby oszacowania, jak reklasyfikacja umów cywilnoprawnych i B2B na umowy o pracę wpłynie na obciążenie sądów pracy i długość postępowań sądowych. Tymczasem eksperci wyliczyli, że w wariancie skrajnym, zakładającym 150 tys. nowych spraw rocznie, skala powstałych zaległości rośnie do ponad 31 miesięcy dodatkowej pracy lub koniecznego zwiększenia zasobów sądów o 259 proc. Sprawa jest o tyle ważna, że na podobnym etapie prac są dwa projekty ustaw, które – jak twierdzą prawnicy – mogą zwiększyć obciążenie sądów.
Grażyna J. Leśniak 25.11.2025Rada Ministrów przyjęła projekt nowelizacji ustawy o Funduszu Medycznym - poinformował w środę rzecznik rządu Adam Szłapka. Przygotowana przez resort zdrowia propozycja zakłada, że Narodowy Fundusz Zdrowia będzie mógł w 2025 r. otrzymać dodatkowo około 3,6 mld zł z Funduszu Medycznego. MZ chce również, by programy inwestycyjne dla projektów strategicznych były zatwierdzane przez ministra zdrowia, a nie jak dotychczas, ustanawiane przez Radę Ministrów. Zamierza też umożliwić dofinansowanie programów polityki zdrowotnej realizowanych przez gminy w całości ze środków Funduszu Medycznego.
Grażyna J. Leśniak 19.11.2025| Identyfikator: | M.P.2012.839 |
| Rodzaj: | Uchwała |
| Tytuł: | Przyjęcie "Strategii zrównoważonego rozwoju wsi, rolnictwa i rybactwa" na lata 2012-2020. |
| Data aktu: | 25/04/2012 |
| Data ogłoszenia: | 09/11/2012 |
| Data wejścia w życie: | 09/11/2012 |








