Przepisy ogólne
- na potrzeby: ewidencji gruntów i budynków, geodezyjnej ewidencji sieci uzbrojenia terenu, podziałów nieruchomości, postępowań sądowych i administracyjnych, zagospodarowania przestrzennego, budownictwa, w tym geodezyjnej obsługi inwestycji budowlanych.
Ogólne standardy techniczne wykonywania geodezyjnych pomiarów sytuacyjnych i wysokościowych
Standardy techniczne zakładania osnów pomiarowych
Standardy techniczne wykonywania geodezyjnych pomiarów sytuacyjnych i wysokościowych
w którym:
d - oznacza pomierzoną odległość do szczegółu terenowego lub pikiety,
md - oznacza wartość błędu średniego pomiaru odległości,
mα - oznacza wartość błędu średniego pomiaru kąta.
| Grupa szczegółów terenowych | Dopuszczalna długość rzędnej (w metrach) | Dopuszczalny błąd pomiaru długości rzędnej i odciętej (w metrach) |
| I | 25 | 0,05 |
| II | 50 | 0,05 |
| III | 70 | 0,10 |
Wartość mt określa się na podstawie wzoru
w którym:
r - jest współczynnikiem, którego wartość zależy od wymaganego prawdopodobieństwa poprawności wytyczenia oraz od stopnia przypadkowości błędów tyczenia,
Mt - jest granicznym błędem tyczenia ustalanym przez wykonawcę na podstawie wzoru:
Mt ≤ K x dl
w którym:
K - jest parametrem określającym, jaką częścią granicznej odchyłki dl może być graniczny błąd wytyczenia,
dl - jest graniczną odchyłką usytuowania tyczonego elementu obiektu.
Standardy techniczne opracowania i przekazywania wyników geodezyjnych pomiarów sytuacyjnych i wysokościowych
w którym:
Δx = Xp - Xd a Δy = Yp - Yd
przy czym:
Xp i Yp - to współrzędne płaskie prostokątne uzyskane na podstawie pomiaru,
Xd i Yd - to współrzędne płaskie prostokątne pozyskane z PZGiK.
w którym:
mp - oznacza błąd średni położenia punktu granicznego,
d2i-1, i+1 - najkrótszą przekątną znajdującą się naprzeciw punktu o numerze i-tym.
Przepisy przejściowe i końcowe
1) Minister Spraw Wewnętrznych i Administracji kieruje działem administracji rządowej - administracja publiczna, na podstawie § 1 ust. 2 pkt 1 rozporządzenia Prezesa Rady Ministrów z dnia 16 listopada 2007 r. w sprawie szczegółowego zakresu działania Ministra Spraw Wewnętrznych i Administracji (Dz. U. Nr 216, poz. 1604).
2) Zmiany wymienionej ustawy zostały ogłoszone w Dz. U. z 2006 r. Nr 12, poz. 65 i Nr 73, poz. 501, z 2008 r. Nr 127, poz. 817, z 2009 r. Nr 157, poz. 1241, z 2010 r. Nr 40, poz. 230, Nr 167, poz. 1131 i Nr 182, poz. 1228 oraz z 2011 r. Nr 112, poz. 654, Nr 185, poz. 1092 i Nr 204, poz. 1195.
3) Zmiany tekstu jednolitego wymienionej ustawy zostały ogłoszone w Dz. U. z 2011 r. Nr 32, poz. 159, Nr 45, poz. 235, Nr 94, poz. 551, Nr 135, poz. 789, Nr 142, poz. 829, Nr 185, poz. 1092 i Nr 232, poz. 1377.
4) Zmiany tekstu jednolitego wymienionej ustawy zostały ogłoszone w Dz. U. z 2010 r. Nr 106, poz. 675, Nr 143, poz. 963, Nr 155, poz. 1043, Nr 197, poz. 1307 i Nr 200, poz. 1323 oraz z 2011 r. Nr 64, poz. 341, Nr 106, poz. 622, Nr 115, poz. 673, Nr 129, poz. 732, Nr 130, poz. 762, Nr 135, poz. 789, Nr 163, poz. 981, Nr 187, poz. 1100 i Nr 224, poz. 1337.
SPECYFIKACJA MODELU POJĘCIOWEGO GEODEZYJNYCH POMIARÓW SYTUACYJNYCH I WYSOKOŚCIOWYCH
1) schemat aplikacyjny dla SYT-WYS;
2) katalog obiektów dla SYT-WYS;
3) schemat aplikacyjny dla Modelu Podstawowego;
4) katalog obiektów dla Modelu Podstawowego;
5) schemat aplikacyjny GML dla SYT-WYS;
6) schemat aplikacyjny GML dla Modelu Podstawowego.
2. Model pojęciowy SYT-WYS opracowany został na podstawie:
1) normy PN-EN-ISO 19109:2006 (Geographic information - Rules for Application Schema);
2) normy PN-EN-ISO 19110:2006 (Geographic information - Methodology for feature cataloguing);
3) specyfikacji technicznej ISO/TS 19103:2005 (Geographic information - Conceptual schema language).
3. Model pojęciowy SYT-WYS został zapisany w języku UML (Unified Modelling Language).
4. Na opis każdej grupy obiektów, której reprezentantem w schemacie aplikacyjnym UML jest klasa, składają się:
1) nazwa klasy i nazwa stereotypu;
2) atrybuty klasy;
3) relacje łączące klasy między sobą wraz z rolami klas;
4) ograniczenia nałożone w szczególności na wartości atrybutów i ich liczności oraz na relacje i liczności obiektów w relacji.
5. Ograniczenia są określone w języku polskim i OCL (Object Constraint Language) wersji 2.2 opracowanej przez OMG (Object Management Group).
6. Na potrzeby modelu pojęciowego SYT-WYS przyjęte zostały stereotypy wyszczególnione w tabeli nr 1.
Tabela nr 1
| Stereotyp | Element modelu | Opis |
| applicationSchema | pakiet | schemat aplikacyjny |
| CodeList | klasa | lista predefiniowanych wartości, którą można rozszerzyć |
| DataType | klasa | definicja strukturalnego typu danych |
| enumeration | stała lista predefiniowanych wartości (nie można rozszerzać) | |
| FeatureType | klasa | typ obiektu przestrzennego |
| Union | klasa | strukturalny typ danych, dla którego dokładnie jeden z atrybutów musi wystąpić |
| voidable | atrybut | rozszerzenie profilu UML - odnosi się do wartości specjalnych |
7. W przypadku braku informacji lub też gdy dana cecha nie ma zastosowania w odniesieniu do pojedynczego konkretnego obiektu, należy zastosować specjalny atrybut, który przekazuje informację o przyczynach niewypełnienia elementu.
8. Atrybut specjalny stosuje się tylko do cech typów obiektów przestrzennych, które w schemacie aplikacyjnym opisane są stereotypem «voidable» zgodnie z tabelą nr 2.
Tabela nr 2
| Wartość (w języku polskim) | Definicja | Wartość |
| nie stosuje się | nie ma zastosowania w danym kontekście | inapplicable |
| brak danych | wartość atrybutu nie jest obecnie znana, ale wartość ta może też nie istnieć | missing |
| tymczasowy brak danych | wartość atrybutu będzie znana w późniejszym terminie | template |
| nieznany | wartość atrybutu nie jest znana, ale prawdopodobnie istnieje | unknown |
| zastrzeżony | wartość atrybutu jest zastrzeżona | withheld |
Schemat aplikacyjny UML dla SYT-WYS
Diagram: ModelSytWys
Diagram: Słowniki
Katalog obiektów do SYT-WYS
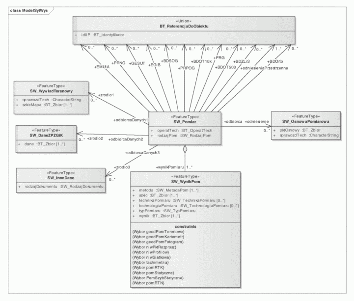
| Klasa: SW_DaneZPZGiK | |||
| Nazwa: | dane z PZGiK | ||
| Definicja: | Klasa opisuje dane znajdujące się w Państwowym Zasobie Geodezyjnym i Kartograficznym. | ||
| Stereotypy: | «FeatureType» | ||
| Atrybut: | |||
| Nazwa: | dane | ||
| Nazwa (pełna): | dane | ||
| Dziedzina: | BT_Zbior | ||
| Liczność: | 1.. | ||
| Definicja: | Dane znajdujące się w Państwowym Zasobie Geodezyjnym i Kartograficznym. | ||
| Relacja: | |||
| Typ: | Association | ||
| Rola: | odbiorcaDanych2 | ||
| Dziedzina: | SW_Pomiar | ||
| Liczność: | 1 | ||
| Definicja: | Relacja ma identyfikować pomiary wykonane w oparciu o dane pozyskane z Państwowego Zasobu Geodezyjnego i Kartograficznego. | ||
| Klasa: SW_InneDane | |||
| Nazwa: | inne dane | ||
| Definicja: | Inne dane wykorzystywane przy opracowaniu dokumentacji | ||
| Stereotypy: | «FeatureType» | ||
| Atrybut: | |||
| Nazwa: | rodzajDokumentu | ||
| Nazwa (pełna): | rodzaj dokumentu | ||
| Dziedzina: | SW_RodzajDokumentu | ||
| Liczność: | 1 | ||
| Definicja: | Rodzaj dokumentu, z którego czerpane są dodatkowe informacje. | ||
| Relacja: | |||
| Typ: | Association | ||
| Rola: | odbiorcaDanych3 | ||
| Dziedzina: | SW_Pomiar | ||
| Liczność: | 1 | ||
| Definicja: | Relacja ma identyfikować pomiary wykonane w oparciu o dane pozyskane również z innych źródeł. | ||
| Klasa: SW_OsnowaPomiarowa | |||
| Nazwa: | osnowa pomiarowa | ||
| Definicja: | Osnowa zakładana w przypadku, gdy gęstość punktów osnów geodezyjnych jest niewystarczająca do wykonania geodezyjnego pomiaru sytuacyjnego lub wysokościowego. | ||
| Stereotypy: | «FeatureType» | ||
| Atrybut: | |||
| Nazwa: | pktOsnowy | ||
| Nazwa (pełna): | punkt osnowy | ||
| Dziedzina: | BT_Zbior | ||
| Liczność: | 1 | ||
| Definicja: | Punkt osnowy pomiarowej. | ||
| Atrybut: | |||
| Nazwa: | sprawozdTech | ||
| Nazwa (pełna): | sprawozdanie techniczne | ||
| Dziedzina: | CharacterString | ||
| Liczność: | 1 | ||
| Definicja: | Element operatu technicznego, który zawiera informacje wymienione w par. 71 ust. 7 rozporządzenia. | ||
| Relacja: | |||
| Typ: | Association | ||
| Rola: | odbiorca | ||
| Dziedzina: | SW_Pomiar | ||
| Liczność: | 1 | ||
| Definicja: | Relacja ma identyfikować pomiary wykonane w oparciu o punkty osnowy pomiarowej. | ||
| Klasa: SW_Pomiar | |||
| Nazwa: | pomiar | ||
| Definicja: | Dane dotyczące danych źródłowych oraz wyników pomiarów sytuacyjnych i wysokościowych. | ||
| Stereotypy: | «FeatureType» | ||
| Atrybut: | |||
| Nazwa: | operatTech | ||
| Nazwa (pełna): | operat techniczny | ||
| Dziedzina: | BT_OperatTech | ||
| Liczność: | 1 | ||
| Definicja: | Skompletowana dokumentacja zawierająca rezultaty geodezyjnych pomiarów sytuacyjnych i wysokościowych oraz wyniki opracowania tych pomiarów, przekazywana do PZGiK. | ||
| Atrybut: | |||
| Nazwa: | rodzajPom | ||
| Nazwa (pełna): | rodzaj pomiaru | ||
| Dziedzina: | SW_RodzajPom | ||
| Liczność: | 1 | ||
| Definicja: | Rozróżnienie pomiarów ze względu na sposób ich wykonania. | ||
| Relacja: | |||
| Typ: | Association | ||
| Rola: | odniesieniaPrzestrzenne | ||
| Dziedzina: | BT_ReferencjaDoObiektu | ||
| Liczność: | 1..* | ||
| Definicja: | Relacja ma identyfikować system odniesień przestrzennych oraz punkty osnowy, do których zostały pomiary dowiązane. | ||
| Relacja: | |||
| Typ: | Aggregation | ||
| Rola: | wynikPomiaru | ||
| Dziedzina: | SW_WynikPom | ||
| Liczność: | 1..* | ||
| Relacja: | |||
| Typ: | Association | ||
| Rola: | zrodlo1 | ||
| Dziedzina: | SW_WywiadTerenowy | ||
| Liczność: | 0..* | ||
| Definicja: | Relacja ma identyfikować dane pozyskane w wyniku wywiadu terenowego. | ||
| Relacja: | |||
| Typ: | Association | ||
| Rola: | zrodlo2 | ||
| Dziedzina: | SW_DaneZPZGiK | ||
| Liczność: | 0..* | ||
| Definicja: | Relacja ma identyfikować dane pozyskane z Państwowego Zasobu Geodezyjnego i Kartograficznego. | ||
| Relacja: | |||
| Typ: | Association | ||
| Rola: | GESUT | ||
| Dziedzina: | BT_ReferencjaDoObiektu | ||
| Liczność: | 0..* | ||
| Definicja: | Referencja do GESUT w zakresie oznaczeń obiektów gromadzonych w tej bazie danych. | ||
| Relacja: | |||
| Typ: | Association | ||
| Rola: | PRNG | ||
| Dziedzina: | BT_ReferencjaDoObiektu | ||
| Liczność: | 0..* | ||
| Definicja: | Referencja do PRNG w zakresie informacji dotyczących nazw miejscowości i obiektów fizjograficznych gromadzonych w tej bazie danych. | ||
| Relacja: | |||
| Typ: | Association | ||
| Rola: | EMUiA | ||
| Dziedzina: | BT_ReferencjaDoObiektu | ||
| Liczność: | 0..* | ||
| Definicja: | Referencja do EMUiA w zakresie danych adresowych gromadzonych w tej bazie danych. | ||
| Relacja: | |||
| Typ: | Association | ||
| Rola: | EGiB | ||
| Dziedzina: | BT_ReferencjaDoObiektu | ||
| Liczność: | 0..* | ||
| Definicja: | Referencja do EGiB w zakresie oznaczeń obiektów gromadzonych w tej bazie danych. | ||
| Relacja: | |||
| Typ: | Association | ||
| Rola: | BDOT500 | ||
| Dziedzina: | BT_ReferencjaDoObiektu | ||
| Liczność: | 0..* | ||
| Definicja: | Referencja do BDOT500 w zakresie oznaczeń obiektów gromadzonych w tej bazie danych. | ||
| Relacja: | |||
| Typ: | Association | ||
| Rola: | BDOrto | ||
| Dziedzina: | BT_ReferencjaDoObiektu | ||
| Liczność: | 0..* | ||
| Definicja: | Referencja do BDOrto w zakresie obiektów gromadzonych w tej bazie danych. | ||
| Relacja: | |||
| Typ: | Association | ||
| Rola: | BDOT10k | ||
| Dziedzina: | BT_ReferencjaDoObiektu | ||
| Liczność: | 0..* | ||
| Definicja: | Referencja do BDOT10k w zakresie obiektów gromadzonych w tej bazie danych. | ||
| Relacja: | |||
| Typ: | Association | ||
| Rola: | zrodlo3 | ||
| Dziedzina: | SW_InneDane | ||
| Liczność: | 0..* | ||
| Definicja: | Relacja ma identyfikować dane pozyskane z innych dokumentów. | ||
| Relacja: | |||
| Typ: | Association | ||
| Rola: | PRG | ||
| Dziedzina: | BT_ReferencjaDoObiektu | ||
| Liczność: | 0..* | ||
| Definicja: | Referencja do PRG w zakresie oznaczeń obiektów gromadzonych w tej bazie danych. | ||
| Relacja: | |||
| Typ: | Association | ||
| Rola: | PRPOG | ||
| Dziedzina: | BT_ReferencjaDoObiektu | ||
| Liczność: | 0..* | ||
| Definicja: | Referencja do PRPOG w zakresie oznaczeń obiektów gromadzonych w tej bazie danych. | ||
| Relacja: | |||
| Typ: | Association | ||
| Rola: | odniesienie | ||
| Dziedzina: | SW_OsnowaPomiarowa | ||
| Liczność: | 0..* | ||
| Definicja: | Relacja ma identyfikować punkty osnowy pomiarowej, założonej na potrzeby pomiaru. | ||
| Relacja: | |||
| Typ: | Association | ||
| Rola: | BDSOG | ||
| Dziedzina: | BT_ReferencjaDoObiektu | ||
| Liczność: | 0..* | ||
| Definicja: | Referencja do BDSOG w zakresie oznaczeń obiektów gromadzonych w tej bazie danych. | ||
| Relacja: | |||
| Typ: | Association | ||
| Rola: | BDZLiS | ||
| Dziedzina: | BT_ReferencjaDoObiektu | ||
| Liczność: | 0..* | ||
| Definicja: | Referencja do BDZLiS w zakresie obiektów gromadzonych w tej bazie danych. | ||
| Klasa: SW_WynikPom | ||||
| Nazwa: | wynik pomiarów | |||
| Definicja: | Wynik pomiarów odnoszący się do konkretnej bazy danych Państwowego Zasobu Geodezyjnego i Kartograficznego, wykonany przy wykorzystaniu odpowiedniej metody pomiarowej. | |||
| Stereotypy: | «FeatureType» | |||
| Atrybut: | ||||
| Nazwa: | metoda | |||
| Nazwa (pełna): | metoda pomiaru | |||
| Dziedzina: | SW_MetodaPom | |||
| Liczność: | 1..* | |||
| Definicja: | Zastosowana metoda pomiaru. | |||
| Atrybut: | ||||
| Nazwa: | szkic | |||
| Nazwa (pełna): | szkic | |||
| Dziedzina: | BT_Zbior | |||
| Liczność: | 1..* | |||
| Definicja: | Szkic będący elementem operatu technicznego. | |||
| Atrybut: | ||||
| Nazwa: | technikaPomiaru | |||
| Nazwa (pełna): | technika pomiaru | |||
| Dziedzina: | SW_TechnikaPomiaru | |||
| Liczność: | 0..* | |||
| Definicja: | Zastosowana technika pomiaru. | |||
| Atrybut: | ||||
| Nazwa: | technologiaPomiaru | |||
| Nazwa (pełna): | technologia pomiaru | |||
| Dziedzina: | SW_TechnologiaPomiaru | |||
| Liczność: | 0..* | |||
| Definicja: | Zastosowana technologia pomiaru. | |||
| Atrybut: | ||||
| Nazwa: | typPomiaru | |||
| Nazwa (pełna): | typ pomiaru | |||
| Dziedzina: | SW_TypPomiaru | |||
| Liczność: | 1 | |||
| Definicja: | Typ wykonanego pomiaru. | |||
| Atrybut: | ||||
| Nazwa: | wynik | |||
| Nazwa (pełna): | wynik | |||
| Dziedzina: | BT_Zbior | |||
| Liczność: | 1..* | |||
| Definicja: | Wynik pomiaru. | |||
| Relacja: | ||||
| Typ: | Aggregation | |||
| Rola: | pomiar | |||
| Dziedzina: | SW_Pomiar | |||
| Liczność: | 1 | |||
| Ograniczenie: | ||||
| Nazwa: | Wybór geodPomTerenowe | |||
| Język naturalny: | Jeżeli wybrany rodzaj pomiaru to geodezyjne pomiary terenowe, wówczas należy wybrać metodę biegunową lub ortogonalną lub wcięć lub GNSS lub inne lub niwelację geometryczną lub niwelację satelitarną lub niwelację trygonometryczną lub skaning laserowy. | |||
| OCL: | inv: SW_Pomiar.rodzajPom='geodPomTerenowe' implies | |||
| (self.metoda='biegunowa' or self.metoda='ortogonalna' or | ||||
| self.metoda='wciec' or self.metoda='GNSS' or | ||||
| self.metoda='inne' or self.metoda='niwGeometryczna' or | ||||
| self.metoda='niwSatelitarna' or | ||||
| self.metoda='niwTrygonometryczna' or | ||||
| self.metoda='skaningLaser') | ||||
| Nazwa: | Wybór geodPomKartometr | |||
| Język naturalny: | Jeżeli wybrany rodzaj pomiaru to geodezyjne pomiary kartometryczne, wówczas należy wybrać metodę digitalizacja lub inne. | |||
| OCL: | inv: SW_Pomiar.rodzajPom='geodPomKartometr' implies | |||
| (self.metoda='digitalizacja' or self.metoda='inne') | ||||
| Nazwa: | Wybór geodPomFotogram | |||
| Język naturalny: | Jeżeli wybrany rodzaj pomiaru to geodezyjne pomiary fotogrametryczne, wówczas należy wybrać metodę pomiarów fotogrametrycznych lub skaning laserowy lub inne. | |||
| OCL: | inv: SW_Pomiar.rodzajPom='geodPomFotogram' implies | |||
| (self.metoda='pomFotogram' or self.metoda='skaningLaser' or | ||||
| self.metoda='inne') | ||||
| Nazwa: | Wybór niwPktRozprosz | |||
| Język naturalny: | Jeżeli wybrana technologia to niwelacja punktów rozproszonych, wówczas należy wybrać metody: biegunową i niwelację geometryczną. | |||
| OCL: | inv: self.technologiaPomiaru='niwPktRozprosz' implies | |||
| (self.metoda='biegunowa' and | ||||
| self.metoda='niwGeometryczna') | ||||
| Nazwa: | Wybór niwProfilow | |||
| Język naturalny: | Jeżeli wybrana technologia to niwelacja profilów, wówczas należy wybrać metody: biegunową i niwelację geometryczną, lub biegunową i niwelację trygonometryczną, lub ortogonalną i niwelację geometryczną, lub ortogonalną i niwelację trygonometryczną, lub skaning laserowy. | |||
| OCL: | inv: self.technologiaPomiaru='niwProfilow' implies | |||
| (self.metoda='biegunowa' and | ||||
| self.metoda='niwGeometryczna') or (self.metoda='biegunowa' | ||||
| and self.metoda='niwTrygonometryczna') or | ||||
| (self.metoda='ortogonalna' and | ||||
| self.metoda='niwGeometryczna') or | ||||
| (self.metoda='ortogonalna' and | ||||
| self.metoda='niwTrygonometryczna') or | ||||
| (self.metoda='skaningLaser') | ||||
| Nazwa: | Wybór niwSiatkowa | |||
| Język naturalny: | Jeżeli wybrana technologia to niwelacja siatkowa, wówczas należy wybrać metody: biegunową i niwelację geometryczną, lub ortogonalną i niwelację geometryczną, lub niwelację satelitarną. | |||
| OCL: | inv: self.technologiaPomiaru='niwSiatkowa' implies | |||
| (self.metoda='biegunowa' and | ||||
| self.metoda='niwGeometryczna') or | ||||
| (self.metoda='ortogonalna' and | ||||
| self.metoda='niwGeometryczna' or | ||||
| self.metoda='niwSatelitarna') | ||||
| Nazwa: | Wybór tachimetria | |||
| Język naturalny: | Jeżeli wybrana technologia to tachimetria, wówczas należy wybrać metody: biegunową i niwelację trygonometryczną. | |||
| OCL: | inv: self.technologiaPomiaru='tachimetria' implies | |||
| (self.metoda='biegunowa' and | ||||
| self.metoda='niwTrygonometryczna') | ||||
| Nazwa: | Wybór pomRTK | |||
| Język naturalny: | Jeżeli wybrana technika to pomiary RTK, wówczas należy wybrać metodę GNSS. | |||
| OCL: | inv: self.technikaPomiaru='pomRTK' implies | |||
| (self.metoda='GNSS') | ||||
| Nazwa: | Wybór pomStatyczne | |||
| Język naturalny: | Jeżeli wybrana technika to pomiary statyczne, wówczas należy wybrać metodę GNSS. | |||
| OCL: | inv: self.technikaPomiaru='pomStatyczne' implies | |||
| (self.metoda='GNSS') | ||||
| Nazwa: | Wybór PomSzybStatyczne | |||
| Język naturalny: | Jeżeli wybrana technika to pomiary szybkie statyczne, wówczas należy wybrać metodę GNSS. | |||
| OCL: | inv: self.technikaPomiaru='pomSzybStatyczne' implies | |||
| (self.metoda='GNSS') | ||||
| Nazwa: | Wybór pomRTN | |||
| Język naturalny: | Jeżeli wybrana technika to pomiary RTN, wówczas należy wybrać metodę GNSS. | |||
| OCL: | inv: self.technikaPomiaru='pomRTN' implies | |||
| (self.metoda='GNSS') | ||||
| Klasa: SW_WywiadTerenowy | |||
| Nazwa: | wywiad terenowy | ||
| Definicja: | Czynność wykonywana przed rozpoczęciem pomiaru mająca na celu identyfikację w terenie punktów osnowy geodezyjnej oraz znaków granicznych, porównanie treści materiałów PZGiK ze stanem faktycznym, pozyskanie informacji o terenie, który ma być objęty pomiarem, mających znaczenie dla zakresu planowanych prac geodezyjnych. | ||
| Stereotypy: | «FeatureType» | ||
| Atrybut: | |||
| Nazwa: | sprawozdTech | ||
| Nazwa (pełna): | sprawozdanie techniczne | ||
| Dziedzina: | CharacterString | ||
| Liczność: | 1 | ||
| Definicja: | Element operatu technicznego, który zawiera informacje wymienione w par. 71 ust. 7 rozporządzenia. | ||
| Atrybut: | |||
| Nazwa: | szkicMapa | ||
| Nazwa (pełna): | szkic lub mapa | ||
| Dziedzina: | BT_Zbior | ||
| Liczność: | 1..* | ||
| Definicja: | Szkic lub mapa. | ||
| Relacja: | |||
| Typ: | Association | ||
| Rola: | odbiorcaDanych1 | ||
| Dziedzina: | SW_Pomiar | ||
| Liczność: | 1 | ||
| Definicja: | Relacja ma identyfikować pomiary wykonane m.in. w oparciu o wywiad terenowy. | ||
| Klasa: SW_MetodaPom | |||
| Nazwa: | Metoda pomiarowa | ||
| Definicja: | Wyszczególnienie metod pomiarów sytuacyjnych i wysokościowych. | ||
| Stereotypy: | «CodeList» | ||
| Atrybut: | |||
| Nazwa: | biegunowa | ||
| Nazwa (pełna): | biegunowa | ||
| Definicja: | Metoda pomiarowa polegająca na określeniu kierunku prostej wyznaczonej przez stanowisko instrumentu i mierzony szczegół terenowy oraz odległości między stanowiskiem instrumentu a mierzonym szczegółem terenowym. | ||
| Atrybut: | |||
| Nazwa: | digitalizacja | ||
| Nazwa (pełna): | digitalizacja | ||
| Definicja: | Metoda pomiarowa polegająca na transformacji współrzędnych z układu współrzędnych mapy analogowej do państwowego układu odniesień przestrzennych. | ||
| Atrybut: | |||
| Nazwa: | GNSS | ||
| Nazwa (pełna): | GNSS | ||
| Definicja: | Metoda pomiarowa polegająca na określeniu współrzędnych płaskich i wysokości szczegółów terenowych w państwowym systemie odniesień przestrzennych, na podstawie pomiarów satelitarnych. | ||
| Atrybut: | |||
| Nazwa: | inne | ||
| Nazwa (pełna): | inne | ||
| Definicja: | Inne. | ||
| Atrybut: | |||
| Nazwa: | niwGeometryczna | ||
| Nazwa (pełna): | niwelacja geometryczna | ||
| Definicja: | Metoda pomiarowa polegająca na pomiarze różnic wysokości punktów na podstawie pomiaru położenia poziomej osi celowej niwelatora na pionowo ustawionych na tych punktach łatach niwelacyjnych. | ||
| Atrybut: | |||
| Nazwa: | niwSatelitarna | ||
| Nazwa (pełna): | niwelacja satelitarna | ||
| Definicja: | Metoda pomiarowa polegająca na pomiarze różnic wysokości punktów wykonywany metodą precyzyjnego pozycjonowania przy pomocy globalnego systemu nawigacji satelitarnej. | ||
| Atrybut: | |||
| Nazwa: | niwTrygonometryczna | ||
| Nazwa (pełna): | niwelacja trygonometryczna | ||
| Definicja: | Metoda pomiarowa polegająca na pomiarze różnic wysokości punktów wykonywanym na podstawie pomierzonych odległości poziomych oraz kątów pionowych. | ||
| Atrybut: | |||
| Nazwa: | ortogonalna | ||
| Nazwa (pełna): | ortogonalna | ||
| Definicja: | Metoda pomiarowa polegająca na określeniu odległości pomiędzy punktem stanowiącym początek linii pomiarowej a rzutem prostokątnym mierzonego szczegółu terenowego na tę linię oraz odległości pomiędzy szczegółem terenowym a jego rzutem prostokątnym na linię pomiarową. | ||
| Atrybut: | |||
| Nazwa: | pomFotogram | ||
| Nazwa (pełna): | pomiar fotogrametryczny | ||
| Definicja: | Metoda pomiarowa polegająca na zidentyfikowaniu na modelu stereoskopowym, utworzonym ze zorientowanych zdjęć lotniczych, obiektów podlegających pomiarowi, a następnie dokonaniu ich pomiaru. | ||
| Atrybut: | |||
| Nazwa: | skaningLaser | ||
| Nazwa (pełna): | skaning laserowy | ||
| Definicja: | Metoda obrazowania powierzchni terenu, polegająca na pomiarze odległości między obiektem objętym pomiarem a urządzeniem (skanerem), zainstalowanym na statku powietrznym, na samochodzie lub na stanowisku stacjonarnym, emitującym i odbierającym impulsy laserowe odbite od tego obiektu, z jednoczesnym wyznaczaniem współrzędnych przestrzennych (X,Y,Z), określających położenie tego urządzenia w przestrzeni, oraz kierunku promienia laserowego w momencie wysłania impulsu. | ||
| Atrybut: | |||
| Nazwa: | wciec | ||
| Nazwa (pełna): | wcięć | ||
| Definicja: | Metoda pomiarowa polegająca na wyznaczaniu położenia punktów oparta na geometrii trójkąta, w której wyznaczany punkt jest jego wierzchołkiem (metoda polega na pomiarze odpowiednio kątów, długości lub jednocześnie kątów i długości). | ||
| Klasa: SW_RodzajDokumentu | |||
| Nazwa: | rodzaj dokumentu | ||
| Definicja: | Wyszczególnienie rodzajów dokumentów, z których czerpane są dodatkowe informacje. | ||
| Stereotypy: | «CodeList» | ||
| Atrybut: | |||
| Nazwa: | aktNotarialny | ||
| Nazwa (pełna): | akt notarialny | ||
| Definicja: | Akt notarialny. | ||
| Atrybut: | |||
| Nazwa: | decyzjaAdm | ||
| Nazwa (pełna): | decyzja administracyjna | ||
| Definicja: | Decyzja administracyjna. | ||
| Atrybut: | |||
| Nazwa: | dokArchiwalne | ||
| Nazwa (pełna): | dokumenty archiwalne | ||
| Definicja: | Dokumenty geodezyjne i kartograficzne przechowywane w archiwach państwowych lub przez zainteresowane strony. | ||
| Atrybut: | |||
| Nazwa: | dokPlanistyczne | ||
| Nazwa (pełna): | dokumenty planistyczne i architektoniczno-budowlane | ||
| Definicja: | Opracowania planistyczne oraz dokumentacja architektoniczno-budowlana przechowywane przez organy administracji architektoniczno-budowlanej. | ||
| Atrybut: | |||
| Nazwa: | księgaWieczysta | ||
| Nazwa (pełna): | księga wieczysta | ||
| Definicja: | Księga wieczysta. | ||
| Atrybut: | |||
| Nazwa: | orzeczenieSadowe | ||
| Nazwa (pełna): | orzeczenie sądowe | ||
| Definicja: | Orzeczenie sądowe. | ||
| Klasa: SW_RodzajPom | |||
| Nazwa: | rodzaj pomiarów | ||
| Definicja: | Wyszczególnienie rodzajów pomiarów sytuacyjnych i wysokościowych. | ||
| Stereotypy: | «CodeList» | ||
| Atrybut: | |||
| Nazwa: | geodPomFotogram | ||
| Nazwa (pełna): | geodezyjne pomiary fotogrametryczne | ||
| Definicja: | Geodezyjny pomiar sytuacyjny lub wysokościowy wykonywany na modelu terenu utworzonym z przetworzonych zdjęć lotniczych lub satelitarnych. | ||
| Atrybut: | |||
| Nazwa: | geodPomKartometr | ||
| Nazwa (pełna): | geodezyjne pomiary kartometryczne | ||
| Definicja: | Geodezyjny pomiar sytuacyjny wykonywany na mapie analogowej lub jej skalibrowanym zobrazowaniu cyfrowym oraz na ortofotomapie. | ||
| Atrybut: | |||
| Nazwa: | geodPomTerenowe | ||
| Nazwa (pełna): | geodezyjne pomiary terenowe | ||
| Definicja: | Geodezyjny pomiar sytuacyjny lub wysokościowy wykonywany bezpośrednio w terenie. | ||
| Klasa: SW_TechnikaPomiaru | |||
| Nazwa: | technika pomiaru | ||
| Definicja: | Wyszczególnienie technik pomiarów sytuacyjnych i wysokościowych. | ||
| Stereotypy: | «CodeList» | ||
| Atrybut: | |||
| Nazwa: | pomRTK | ||
| Nazwa (pełna): | pomiary RTK | ||
| Definicja: | Pomiar wykonywany przy użyciu zestawu pomiarowego, złożonego z odbiornika stacjonarnego, stanowiącego stację referencyjną, oraz jednego lub większej liczby odbiorników ruchomych, które mają zapewnioną bezpośrednią łączność z odbiornikiem stacjonarnym, względem którego jest wyznaczana w czasie rzeczywistym pozycja odbiorników ruchomych, na podstawie danych obserwacyjnych lub poprawek do danych obserwacyjnych przesyłanych ze stacji referencyjnej do tych odbiorników. | ||
| Atrybut: | |||
| Nazwa: | pomRTN | ||
| Nazwa (pełna): | pomiary RTN | ||
| Definicja: | Pomiar wykonywany przy użyciu odbiorników stacjonarnych, stanowiących sieć stacji referencyjnych, oraz jednego lub większej liczby odbiorników ruchomych, które mają zapewnioną bezpośrednią łączność ze stacjami referencyjnymi, względem których jest wyznaczana w czasie rzeczywistym pozycja odbiorników ruchomych, na podstawie danych obserwacyjnych lub poprawek do danych obserwacyjnych przesyłanych ze stacji referencyjnej do tych odbiorników za pośrednictwem ośrodka obliczeniowego. | ||
| Atrybut: | |||
| Nazwa: | pomStatyczne | ||
| Nazwa (pełna): | pomiary statyczne | ||
| Definicja: | Pomiar o najwyższej dokładności, wykonywany zestawem kilku odbiorników satelitarnych, które pozostają nieruchome w ciągu jednej lub wielu sesji obserwacyjnych i zapewniający dane obserwacyjne do przetworzenia po zakończeniu prac (postprocessing). | ||
| Atrybut: | |||
| Nazwa: | pomSzybStatyczne | ||
| Nazwa (pełna): | pomiary szybkie statyczne | ||
| Definicja: | Odmiana pomiaru techniką statyczną, w którym skrócony zostaje czas pomiaru na wyznaczanym punkcie do 5-20 minut (pomiar polega na wyznaczaniu wektorów między odbiornikami, ustawionymi na co najmniej dwóch punktach bazowych, gromadzącymi dane w trakcie wielogodzinnych sesji pomiarowych, a poszczególnymi punktami obserwowanymi w trakcie krótkich sesji pomiarowych). | ||
| Klasa: SW_TechnologiaPomiaru | |||
| Nazwa: | technologia pomiaru | ||
| Definicja: | Wyszczególnienie technologii pomiarów sytuacyjnych i wysokościowych. | ||
| Stereotypy: | «CodeList» | ||
| Atrybut: | |||
| Nazwa: | niwPktRozprosz | ||
| Nazwa (pełna): | niwelacja punktów rozproszonych | ||
| Definicja: | Technologia polegająca na określeniu wysokości szczegółów terenowych metodą niwelacji geometrycznej z równoczesnym wyznaczeniem metodą biegunową współrzędnych prostokątnych płaskich w państwowym systemie odniesień przestrzennych. | ||
| Atrybut: | |||
| Nazwa: | niwProfilow | ||
| Nazwa (pełna): | niwelacja profilów | ||
| Definicja: | Technologia polegająca na określeniu wysokości charakterystycznych punktów powierzchni terenu wzdłuż przekrojów poprzecznych lub podłużnych na obiekcie objętym pomiarem. | ||
| Atrybut: | |||
| Nazwa: | niwSiatkowa | ||
| Nazwa (pełna): | niwelacja siatkowa | ||
| Definicja: | Technologia stosowana na terenach niezabudowanych płaskich lub o jednolitym nachyleniu, w przypadkach gdy potrzebne jest regularne rozmieszczenie punktów wysokościowych na mierzonym terenie (technologia polega na określeniu w terenie regularnej sieci geometrycznej i pomiarze wysokości utrwalonych lub zamarkowanych punktów tej sieci). | ||
| Atrybut: | |||
| Nazwa: | tachimetria | ||
| Nazwa (pełna): | tachimetria | ||
| Definicja: | Technologia polegająca na określeniu wysokości szczegółów terenowych metodą niwelacji trygonometrycznej z równoczesnym wyznaczeniem metodą biegunową współrzędnych prostokątnych płaskich w państwowym systemie odniesień przestrzennych. | ||
| Klasa: SW_TypPomiaru | |||
| Nazwa: | typ pomiaru | ||
| Definicja: | Wyszczególnienie typów pomiarów. | ||
| Stereotypy: | «CodeList» | ||
| Atrybut: | |||
| Nazwa: | sytuacyjny | ||
| Nazwa (pełna): | pomiar sytuacyjny | ||
| Definicja: | Pomiar polegający na identyfikacji i określeniu położenia geometrycznych środków obiektów punktowych, punktów załamań osi obiektów liniowych oraz punktów załamań obrysów obiektów powierzchniowych, w sposób umożliwiający wyznaczenie współrzędnych tych punktów w obowiązującym układzie współrzędnych płaskich prostokątnych oraz ustalenie kształtu i rodzaju obiektów. | ||
| Atrybut: | |||
| Nazwa: | sytuacyjnyIWysokosciowy | ||
| Nazwa (pełna): | pomiar sytuacyjny i wysokościowy | ||
| Definicja: | Równoczesny pomiar sytuacyjny i wysokościowy. | ||
| Atrybut: | |||
| Nazwa: | wysokosciowy | ||
| Nazwa (pełna): | pomiar wysokościowy | ||
| Definicja: | Pomiar różnic wysokości między punktami obiektów, umożliwiających określenie wysokości punktów lub pomiar wysokości punktów w układzie wysokościowym państwowego systemu odniesień przestrzennych. | ||
Schemat aplikacyjny dla Modelu Podstawowego
Diagram: Obiekt przestrzenny
Diagram: Typy podstawowe
Diagram: Referencja pomiędzy obiektami IIP
Katalog obiektów dla Modelu Podstawowego
| Klasa: BT_Baza | |||
| Nazwa: | rodzaj pracy | ||
| Definicja: | Określa nazwy dostępnych baz danych. | ||
| Stereotypy: | «Enumeration» | ||
| Atrybut: | |||
| Nazwa: | EGiB | ||
| Nazwa (pełna): | ewidencja gruntów i budynków | ||
| Definicja: | Ewidencja gruntów i budynków. | ||
| Atrybut: | |||
| Nazwa: | GESUT | ||
| Nazwa (pełna): | geodezyjna ewidencja sieci uzbrojenia terenu | ||
| Definicja: | Geodezyjna ewidencja sieci uzbrojenia terenu. | ||
| Atrybut: | |||
| Nazwa: | BDNMT | ||
| Nazwa (pełna): | baza danych numerycznego modelu terenu | ||
| Definicja: | Baza danych numerycznego modelu terenu. | ||
| Atrybut: | |||
| Nazwa: | BDOrto | ||
| Nazwa (pełna): | baza danych ortofotomapy | ||
| Definicja: | Baza danych ortofotomapy. | ||
| Atrybut: | |||
| Nazwa: | BDOT10k | ||
| Nazwa (pełna): | baza danych obiektów topograficznych o szczegółowości 1:10 000 | ||
| Definicja: | Baza danych obiektów topograficznych o szczegółowości 1:10 000. | ||
| Atrybut: | |||
| Nazwa: | BDOT500 | ||
| Nazwa (pełna): | baza danych obiektów topograficznych o szczegółowości do | ||
| 1:500 | |||
| Definicja: | Baza danych obiektów topograficznych o szczegółowości do 1:500. | ||
| Atrybut: | |||
| Nazwa: | BDSOG | ||
| Nazwa (pełna): | baza danych szczegółowych osnów geodezyjnych | ||
| Definicja: | Baza danych szczegółowych osnów geodezyjnych. | ||
| Atrybut: | |||
| Nazwa: | BDZLiS | ||
| Nazwa (pełna): | baza danych zobrazowań lotniczych i satelitarnych | ||
| Definicja: | Baza danych zobrazowań lotniczych i satelitarnych. | ||
| Atrybut: | |||
| Nazwa: | EMUiA | ||
| Nazwa (pełna): | ewidencja miejscowości, ulic i adresów | ||
| Definicja: | Ewidencja miejscowości, ulic i adresów. | ||
| Atrybut: | |||
| Nazwa: | PRG | ||
| Nazwa (pełna): | państwowy rejestr granic | ||
| Definicja: | Państwowy rejestr granic. | ||
| Atrybut: | |||
| Nazwa: | PRNG | ||
| Nazwa (pełna): | państwowy rejestr nazw geograficznych | ||
| Definicja: | Państwowy rejestr nazw geograficznych. | ||
| Atrybut: | |||
| Nazwa: | PRPOG | ||
| Nazwa (pełna): | państwowy rejestr podstawowych osnów geodezyjnych | ||
| Definicja: | Państwowy rejestr podstawowych osnów geodezyjnych. | ||
| Atrybut: | |||
| Nazwa: | RCiWN | ||
| Nazwa (pełna): | rejestr cen i wartości nieruchomości | ||
| Definicja: | Rejestr cen i wartości nieruchomości. | ||
| Atrybut: | |||
| Nazwa: | BDOO | ||
| Nazwa (pełna): | baza danych obiektów ogólnogeograficznych | ||
| Definicja: | Baza danych obiektów ogólnogeograficznych. | ||
| Klasa: BT_OperatTech | ||||
| Nazwa: | geodezyjna dokumentacja techniczna | |||
| Definicja: | Opisuje geodezyjną dokumentację techniczną. | |||
| Stereotypy: | «FeatureType» | |||
| Atrybut: | ||||
| Nazwa: | dataUtworzenia | |||
| Nazwa (pełna): | data utworzenia | |||
| Dziedzina: | Date | |||
| Liczność: | 1 | |||
| Definicja: | Data utworzenia operatu. | |||
| Atrybut: | ||||
| Nazwa: | idOpracowania | |||
| Nazwa (pełna): | identyfikator opracowania | |||
| Dziedzina: | CharacterString | |||
| Liczność: | 1..* | |||
| Definicja: | Identyfikator opracowania, w ramach którego powstała dokumentacja. | |||
| Atrybut: | ||||
| Nazwa: | idZgloszenia | |||
| Nazwa (pełna): | identyfikator zgłoszenia | |||
| Dziedzina: | CharacterString | |||
| Liczność: | 1 | |||
| Definicja: | Identyfikator zgłoszenia do ośrodka dokumentacji geodezyjnej i kartograficznej. | |||
| Stereotypy: | «voidable» | |||
| Atrybut: | ||||
| Nazwa: | metadane | |||
| Nazwa (pełna): | metadane | |||
| Dziedzina: | MD_Metadata | |||
| Liczność: | 1 | |||
| Definicja: | Metadane opisujące operat techniczny. | |||
| Atrybut: | ||||
| Nazwa: | odniesienieDoBazy | |||
| Nazwa (pełna): | odniesienie do bazy danych | |||
| Dziedzina: | BT_Baza | |||
| Liczność: | 1..* | |||
| Definicja: | Określenie prowadzonych baz danych, do których odnoszą się pewne elementy opracowania. | |||
| Atrybut: | ||||
| Nazwa: | wykonawca | |||
| Nazwa (pełna): | wykonawca | |||
| Dziedzina: | CI_ResponsibleParty | |||
| Liczność: | 1 | |||
| Definicja: | Wykonawca prac geodezyjnych i kartograficznych. | |||
| Atrybut: | ||||
| Nazwa: | zasiegRoboty | |||
| Nazwa (pełna): | zasięg roboty | |||
| Dziedzina: | LinearRing | |||
| Liczność: | 1 | |||
| Definicja: | Zasięg prac geodezyjnych i kartograficznych zdefiniowany w postaci zamkniętego wieloboku. | |||
| Atrybut: | ||||
| Nazwa: | zasobSieciowy | |||
| Nazwa (pełna): | zasób sieciowy | |||
| Dziedzina: | CI_OnlineResource | |||
| Liczność: | 0..* | |||
| Definicja: | Zasób sieciowy - np. adres URL, pod którym znajduje się dokumentacja lub jej części. | |||
| Atrybut: | ||||
| Nazwa: | zawartosc | |||
| Nazwa (pełna): | zawartość | |||
| Dziedzina: | BT_Zbior | |||
| Liczność: | 1..* | |||
| Definicja: | Zawartość dokumentacji. | |||
| Atrybut: | ||||
| Nazwa: | zleceniodawca | |||
| Nazwa (pełna): | zleceniodawca | |||
| Dziedzina: | CI_ResponsibleParty | |||
| Liczność: | 1 | |||
| Definicja: | Zleceniodawca, który zlecił utworzenie dokumentacji lub opracowania, w ramach którego powstała dokumentacja. | |||
| Stereotypy: | «voidable» | |||
| Ograniczenie: | ||||
| Nazwa: | warunek na zasób sieciowy | |||
| Język naturalny: | Jeśli jakaś część operatu technicznego jest w postaci elektronicznej, to zasób sieciowy musi być różny od zera. | |||
| OCL: | inv: self.postacElektroniczna='true' implies self.zasobSieciowy -->notEmpty | |||
| Klasa: BT_Identyfikator | ||
| Nazwa: | identyfikator IIP | |
| Definicja: | Typ reprezentujący unikalny identyfikator obiektu nadawany przez dostawcę zbioru danych. Identyfikator ten może zostać wykorzystany przez zewnętrzne systemy/aplikacje, aby zbudować referencję do obiektu. | |
| Stereotypy: | «DataType» | |
| Atrybut: | ||
| Nazwa: | lokalnyId | |
| Nazwa (pełna): | identyfikator lokalny | |
| Dziedzina: | CharacterString | |
| Liczność: | 1 | |
| Definicja: | Lokalny identyfikator obiektu przestrzennego nadawany przez dostawcę zbioru danych. Identyfikator musi być unikalny w zakresie przestrzeni nazw, tzn. że żaden obiekt nie może mieć takiego samego identyfikatora. Unikalność identyfikatora w przestrzeni nazw gwarantuje dostawca zbioru danych. | |
| Atrybut: | ||
| Nazwa: | przestrzenNazw | |
| Nazwa (pełna): | przestrzeń nazw | |
| Dziedzina: | CharacterString | |
| Liczność: | 1 | |
| Definicja: | Nazwa przestrzeni nazw identyfikującej zbiór danych, z którego pochodzi obiekt przestrzenny. | |
| Atrybut: | ||
| Nazwa: | wersjaId | |
| Nazwa (pełna): | identyfikator wersji | |
| Dziedzina: | CharacterString | |
| Liczność: | 0..1 | |
| Definicja: | Identyfikator poszczególnej wersji obiektu przestrzennego. Jeżeli specyfikacja obiektu zawiera informacje o cyklu życia, obiektu identyfikator wersji jest używany do rozróżnienia poszczególnych wersji obiektu. W zestawie wszystkich wersji danego obiektu identyfikator wersji musi być unikalny. | |
| Ograniczenie: | ||
| Nazwa: | dozwolone znaki dla atrybutów lokalnyId i przestrzenNazw | |
| Język naturalny: | Atrybuty lokalnyId i przestrzenNazw mogą być zdefiniowane tylko przy użyciu następującego zestawu znaków: {"A"..."Z", "a"..."z,""0"..."9","_",".","-"}. Dozwolone są tylko litery alfabetu łacińskiego, cyfry, podkreślenie, kropka i myślnik. | |
| OCL: | inv: let allowedChar: Set {'A'..'Z', 'a'..'z', '0'.'9','_','.','-'} in (przestrzenNazw.element->forAll( char 1 allowedChar->exists(char) and lokalnyId.element->forAll( char 1 allowedChar->exists( char ) )) | |
| Klasa: BT_ReferencjaDoObiektu | ||||
| Nazwa: | referencja do obiektu | |||
| Definicja: | Typ wyboru pozwalający na zdefiniowanie bezpośredniej (informacja o obiekcie zapisana bezpośrednio w strukturze atrybutu definiującego odwołanie) lub pośredniej (podanie identyfikatora IIP obiektu) referencji do instancji typu obiektu dostępnej w ramach infrastruktury informacji przestrzennej (IIP). | |||
| Stereotypy: | «Union» | |||
| Atrybut: | ||||
| Nazwa: | idIIP | |||
| Nazwa (pełna): | identyfikator IIP | |||
| Dziedzina: | BT_Identyfikator | |||
| Liczność: | 1 | |||
| Definicja: | Identyfikator obiektu infrastruktury informacji przestrzennej, do którego jest referencja. | |||
| Relacja: | ||||
| Typ: | Association | |||
| Rola: | obiekt | |||
| Dziedzina: | BT_ReferencyjnyObiektPrzestrzenny | |||
| Liczność: | 1 | |||
| Definicja: | Obiekt infrastruktury informacji przestrzennej. | |||
| Relacja: | ||||
| Typ: | Association | |||
| Rola: | obiektKarto | |||
| Dziedzina: | KR_ObiektKarto | |||
| Liczność: | 1..* | |||
| Definicja: | Określa atrybuty (w tym idIIP) i parametry niezbędne do przedstawienia kartograficznego obiektu, do którego jest referencja. | |||
| Relacja: | ||||
| Typ: | Association | |||
| Rola: | pktWysKarto | |||
| Dziedzina: | KR_PktWys | |||
| Liczność: | 0..1 | |||
| Definicja: | Referencja do punktu wysokościowego, który będzie przedstawiony na mapie. | |||
| Relacja: | ||||
| Typ: | Association | |||
| Rola: | liniaWysKarto | |||
| Dziedzina: | KR_LiniaWys | |||
| Liczność: | 0..* | |||
| Definicja: | Referencja do obiektów, które były podstawą określenia położenia linii o konkretnej wysokości. | |||
| Klasa: BT_RodzajElementu | |||
| Nazwa: | rodzaj elementu | ||
| Definicja: | Określa rodzaj zawartości zbioru danych, np. sprawozdanie techniczne, protokół, szkic polowy. | ||
| Stereotypy: | «CodeList» | ||
| Atrybut: | |||
| Nazwa: | dowodyIKopieDoreczen | ||
| Nazwa (pełna): | dowody i kopie doręczeń | ||
| Definicja: | Dowody doręczeń zawiadomień i kopie doręczeń wezwań. | ||
| Atrybut: | |||
| Nazwa: | dziennikPomiaru | ||
| Nazwa (pełna): | dziennik pomiaru | ||
| Definicja: | Dziennik pomiarowy. | ||
| Atrybut: | |||
| Nazwa: | inny | ||
| Nazwa (pełna): | inny | ||
| Definicja: | Inny rodzaj. | ||
| Atrybut: | |||
| Nazwa: | protokol | ||
| Nazwa (pełna): | protokół | ||
| Definicja: | Protokoły przyjęcia granic, ustalenia granic, wznowienia znaków granicznych, wyznaczenia punktów granicznych, kopie protokołów granicznych. | ||
| Atrybut: | |||
| Nazwa: | roboczaBazaDanych | ||
| Nazwa (pełna): | robocza baza danych | ||
| Definicja: | Robocze bazy danych zapisane na nośniku informatycznym zgodne z odpowiednim schematem GML lub zapisane w innym formacie uzgodnionym między wykonawcą prac geodezyjnych lub kartograficznych a organem prowadzącym PZGiK. | ||
| Atrybut: | |||
| Nazwa: | sprawozdanieTechniczne | ||
| Nazwa (pełna): | sprawozdanie techniczne | ||
| Definicja: | Sprawozdanie techniczne określa cel, zakres rzeczowy i terytorialny wykonywanych prac geodezyjnych lub kartograficznych, wykonawcę oraz opisuje przebieg i rezultaty wykonywanych prac geodezyjnych i kartograficznych. | ||
| Atrybut: | |||
| Nazwa: | szkicPomiarowy | ||
| Nazwa (pełna): | szkic pomiarowy | ||
| Definicja: | Szkic polowy lub kopia mapy. | ||
| Klasa: BT_Zbior | |||
| Nazwa: | zbiór danych | ||
| Definicja: | Zbiór danych, w postaci którego są przechowywane dane. | ||
| Stereotypy: | «DataType» | ||
| Atrybut: | |||
| Nazwa: | dataAktualizacji | ||
| Nazwa (pełna): | data ostatniej aktualizacji | ||
| Dziedzina: | Date | ||
| Liczność: | 0..1 | ||
| Definicja: | Data ostatniej aktualizacji. | ||
| Atrybut: | |||
| Nazwa: | dataUtworzenia | ||
| Nazwa (pełna): | data utworzenia | ||
| Dziedzina: | Date | ||
| Liczność: | 1 | ||
| Definicja: | Data utworzenia zbioru. | ||
| Atrybut: | |||
| Nazwa: | opis | ||
| Nazwa (pełna): | opis | ||
| Dziedzina: | CharacterString | ||
| Liczność: | 0..1 | ||
| Definicja: | Opis charakteryzujący zbiór i jego zawartość. | ||
| Atrybut: | |||
| Nazwa: | postacElektroniczna | ||
| Nazwa (pełna): | postać elektroniczna | ||
| Dziedzina: | Boolean | ||
| Liczność: | 1 | ||
| Definicja: | Określenie, czy zbiór jest w postaci elektronicznej. | ||
| Atrybut: | |||
| Nazwa: | rozszerzenie | ||
| Nazwa (pełna): | rozszerzenie zbioru | ||
| Dziedzina: | CharacterString | ||
| Liczność: | 0..* | ||
| Definicja: | Rozszerzenie zbioru. | ||
| Atrybut: | |||
| Nazwa: | autor | ||
| Nazwa (pełna): | autor | ||
| Dziedzina: | CI_ResponsibleParty | ||
| Liczność: | 1..* | ||
| Definicja: | Identyfikacja autora. | ||
| Atrybut: | |||
| Nazwa: | tytul | ||
| Nazwa (pełna): | tytuł | ||
| Dziedzina: | CharacterString | ||
| Liczność: | 1 | ||
| Definicja: | Tytuł zbioru. | ||
| Atrybut: | |||
| Nazwa: | zasobSieciowy | ||
| Nazwa (pełna): | zasób sieciowy | ||
| Dziedzina: | CI_OnlineResource | ||
| Liczność: | 0..* | ||
| Definicja: | Wskazanie miejsca (np. strony WWW), gdzie jest dostęp do zbioru. | ||
| Atrybut: | |||
| Nazwa: | rodzajZawartosci | ||
| Nazwa (pełna): | rodzaj zawartości | ||
| Dziedzina: | BT_RodzajElementu | ||
| Liczność: | 1..* | ||
| Definicja: | Rodzaje plików lub dokumentów. | ||
| Ograniczenie: | |||
| Nazwa: | warunek na postać elektroniczną | ||
| Język naturalny: | Jeśli postacElektroniczna jest równa "true", to zasobSieciowy jest obowiązkowy. | ||
| OCL: | inv: self.postacElektroniczna='true' implies self.zasobSieciowy -->notEmpty | ||
| Ograniczenie: | |||
| Nazwa: | warunek na rozszerzenie | ||
| Język naturalny: | Jeśli wartość postacElektroniczna jest równa "true" to rozszerzenie musi istnieć. | ||
| OCL: | inv: self.postacElektroniczna='true' implies self.rozszerzenie -->notEmpty | ||
| Klasa: BT_ReferencyjnyObiektPrzestrzenny Abstract | |||
| Nazwa: | referencyjny obiekt przestrzenny | ||
| Definicja: | Abstrakcyjna reprezentacja zjawiska świata rzeczywistego związaną z określonym położeniem lub obszarem geograficznym (Obiekt przestrzenny) posiadająca identyfikator w ramach infrastruktury informacji przestrzennej. Identyfikator ten może zostać wykorzystany przez zewnętrzne systemy/aplikacje aby zbudować referencję do obiektu. | ||
| Klasa bazowa: | BT_ObiektPrzestrzenny | ||
| Stereotypy: | «FeatureType» | ||
| Atrybut: | |||
| Nazwa: | idIIP | ||
| Nazwa (pełna): | identyfikator | ||
| Dziedzina: | BT_Identyfikator | ||
| Liczność: | 1 | ||
| Definicja: | Identyfikator obiektu w ramach infrastruktury informacji przestrzennej. | ||
| Relacja: | |||
| Typ: | Association | ||
| Rola: | ReferencjaDoObiektu | ||
| Dziedzina: | BT_ReferencjaDoObiektu | ||
| Liczność: | 1 | ||
| Definicja: | Określenie sposobu referencji. | ||
| Relacja: | |||
| Typ: | Generalization | ||
| Rola: | |||
| Dziedzina: | BT_ObiektPrzestrzenny | ||
| Klasa: BT_ZbiorDanychPrzestrzennych | |||
| Nazwa: | zbiór danych przestrzennych | ||
| Definicja: | Rozpoznawalny zestaw danych przestrzennych [źródło: DYREKTYWA 2007/2/WE PARLAMENTU EUROPEJSKIEGO I RADY z dnia 14 marca 2007 r. ustanawiająca infrastrukturę informacji przestrzennej we Wspólnocie Europejskiej (INSPIRE)]. | ||
| Stereotypy: | «FeatureType» | ||
| Atrybut: | |||
| Nazwa: | idIIP | ||
| Nazwa (pełna): | identyfikator | ||
| Dziedzina: | BT_Identyfikator | ||
| Liczność: | 1 | ||
| Definicja: | Identyfikator zbioru danych przestrzennych. | ||
| Atrybut: | |||
| Nazwa: | metadane | ||
| Nazwa (pełna): | metadane | ||
| Dziedzina: | MD_Metadata | ||
| Liczność: | 1 | ||
| Definicja: | Metadane opisujące zbiór danych przestrzennych. | ||
| Stereotypy: | «voidable» | ||
| Relacja: | |||
| Typ: | Aggregation | ||
| Rola: | obiekt | ||
| Dziedzina: | BT_ObiektPrzestrzenny | ||
| Liczność: | 0..* | ||
| Definicja: | Obiekt przestrzenny wchodzący w skład zbioru danych przestrzennych. | ||
| Klasa: BT_ObiektPrzestrzenny Abstract | |||
| Nazwa: | obiekt przestrzenny | ||
| Definicja: | Abstrakcyjna reprezentacja zjawiska świata rzeczywistego związaną z określonym położeniem lub obszarem geograficznym [źródło: DYREKTYWA 2007/2/WE PARLAMENTU EUROPEJSKIEGO I RADY z dnia 14 marca 2007 r. ustanawiająca infrastrukturę informacji przestrzennej we Wspólnocie Europejskiej (INSPIRE)]. | ||
| Stereotypy: | «FeatureType» | ||
| Relacja: | |||
| Typ: | Generalization | ||
| Rola: | |||
| Dziedzina: | BT_ReferencyjnyObiektPrzestrzenny | ||
| Relacja: | |||
| Typ: | Aggregation | ||
| Rola: | zbiór | ||
| Dziedzina: | BT_ZbiorDanychPrzestrzennych | ||
| Liczność: | 0..* | ||
| Definicja: | Zbiór danych przestrzennych, do którego należy obiekt przestrzenny. | ||
Schemat aplikacyjny GML dla SYT-WYS
Schemat aplikacyjny GML dla Modelu Podstawowego
Uproszczenie i uporządkowanie niektórych regulacji kodeksu pracy dotyczących m.in. wykorzystania postaci elektronicznej przy wybranych czynnościach z zakresu prawa pracy oraz terminu wypłaty ekwiwalentu za niewykorzystany urlop wypoczynkowy przewiduje nowelizacja kodeksu pracy oraz ustawy o zakładowym funduszu świadczeń socjalnych, która wejdzie w życie w dniu 27 stycznia.
Grażyna J. Leśniak 12.01.2026W Dzienniku Ustaw opublikowano nowelizację, która ma zakończyć spory między nabywcami i deweloperami o powierzchnie sprzedawanych mieszkań i domów. W przepisach była luka, która skutkowała tym, że niektórzy deweloperzy wliczali w powierzchnię użytkową metry pod ściankami działowymi, wnękami technicznymi czy skosami o małej wysokości - a to mogło dawać różnicę w finalnej cenie sięgającą nawet kilkudziesięciu tysięcy złotych. Po zmianach standardy dla wszystkich inwestycji deweloperskich będą jednolite.
Agnieszka Matłacz 12.01.2026Podpisana przez prezydenta Karola Nawrockiego ustawa reformująca orzecznictwo lekarskie w Zakładzie Ubezpieczeń Społecznych ma usprawnić kontrole zwolnień chorobowych i skrócić czas oczekiwania na decyzje. Jednym z kluczowych elementów zmian jest możliwość dostępu do dokumentacji medycznej w toku kontroli L4 oraz poszerzenie katalogu osób uprawnionych do orzekania. Zdaniem eksperta, sam dostęp do dokumentów niczego jeszcze nie zmieni, jeśli za stwierdzonymi nadużyciami nie pójdą realne konsekwencje.
Grażyna J. Leśniak 09.01.2026Konfederacja Lewiatan krytycznie ocenia niektóre przepisy projektu ustawy o wygaszeniu pomocy dla obywateli Ukrainy. Najwięcej kontrowersji budzą zapisy ograniczające uproszczoną procedurę powierzania pracy obywatelom Ukrainy oraz przewidujące wydłużenie zawieszenia biegu terminów w postępowaniach administracyjnych. W konsultacjach społecznych nad projektem nie brały udziału organizacje pracodawców.
Grażyna J. Leśniak 08.01.2026Usprawnienie i ujednolicenie sposobu wydawania orzeczeń przez lekarzy Zakładu Ubezpieczeń Społecznych, a także zasad kontroli zwolnień lekarskich wprowadza podpisana przez prezydenta ustawa. Nowe przepisy mają również doprowadzić do skrócenia czasu oczekiwania na orzeczenia oraz zapewnić lepsze warunki pracy lekarzy orzeczników, a to ma z kolei przyczynić się do ograniczenia braków kadrowych.
Grażyna J. Leśniak 08.01.2026Przeksięgowanie składek z tytułu na tytuł do ubezpieczeń społecznych na podstawie prawomocnej decyzji ZUS, zmiany w zakresie zwrotu składek nadpłaconych przez płatnika, w tym rozpoczęcie biegu terminu przedawnienia zwrotu nienależnie opłaconych składek dopiero od ich stwierdzenia przez ZUS - to niektóre zmiany, jakie zamierza wprowadzić Ministerstwo Rodziny, Pracy i Polityki Społecznej. Resort dostrzegł bowiem problem związany ze sprawami, w których ZUS kwestionuje tytuł do ubezpieczeń osób zgłoszonych do nich wiele lat wcześniej.
Grażyna J. Leśniak 08.01.2026| Identyfikator: | Dz.U.2011.263.1572 |
| Rodzaj: | Rozporządzenie |
| Tytuł: | Standardy techniczne wykonywania geodezyjnych pomiarów sytuacyjnych i wysokościowych oraz opracowywania i przekazywania wyników tych pomiarów do państwowego zasobu geodezyjnego i kartograficznego. |
| Data aktu: | 09/11/2011 |
| Data ogłoszenia: | 07/12/2011 |
| Data wejścia w życie: | 22/12/2011 |








